出品|三言财经
作者|嘴遁
近日,一直销公司2018年度缴税金额高达人民币21亿元的报道引发热议。
该公司名为上海达威尔贸易公司,由著名演员张庭和丈夫林瑞阳在2013年创办, 主要经营以张庭名字命名的保养品牌“TST”(庭秘密)及其相关的电子商务营销。
据悉,1月24日,张庭夫妇对外公布了该公司2018年度的交税总额,高达96亿元台币(约21亿元人民币)。三言财经也从微商界人士处了解到,张庭夫妇的公司在微商界的规模排名第一。
张庭夫妇的公司交税总额高达21亿的消息,于26日经台湾媒体报道后,又迅速在大陆传播开来。
而与此同时,“TST”产品曾出现的质量问题,亦再次回到公众视野。
护肤品号称适用任何肤质 却致大量用户皮肤问题
2016年2月,网上一位TST消费者——崔小姐的爆料引起了人们的关注。

崔小姐发布微博称,自己使用了TST旗下的活酵母产品后惨遭“烂脸毁容”,前往医院就诊后,被诊断为皮肤过敏发炎。
而TST方却把责任归咎于崔小姐之前使用的化妆品可能含有激素,表示与TST的产品无关。

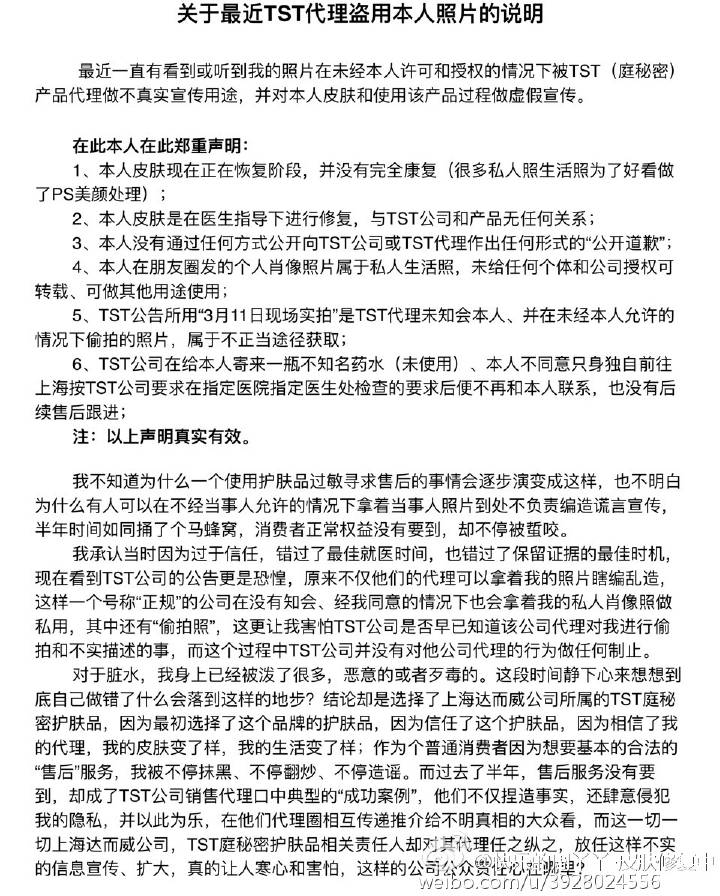
不久后,TST单方面发布公告称,周女士的皮肤已恢复健康。然而,周女士却在自己的微博表示,上述公告不实。

她指出,自己的照片在未经许可的情况下遭到TST代理盗用和虚假宣传;自己皮肤的恢复也是根据医生指导进行,与TST公司及产品无关,也没有使用TST公司寄给她的不知名药水;自己从未向TST方公开道歉。

同年9月,卓伟关注到此事后,也采访了另一位有类似经历的消费者。该消费者表示,自己用了一个半月TST的活酵母产品致产生严重皮肤问题,而TST方则称这是正常排毒现象。

卓伟的爆料引发了广泛关注。当日,张庭即发表长文回应称,TST产品依法合规三证齐全,且有专业的第三方检验检疫机构做卫生安全性试验。每个用户的肤质不同,所以会对化妆品产生不同反应,将会继续联系消费者解决此事。
丈夫林瑞阳也在朋友圈分享了张庭的微博,表示“面对不明真相的误解,我会遗憾但不放弃”。
成为代理门槛低 产品未在有关部门登记 公司整体销售业绩惊人
根据一TST代理网站显示,成为TST的经销商非常简单,免费扫码注册即可。同时, 添加相应微信号,还能够得到相关知识的培训。

具体而言,扫码后,进行实名制登记授权,提供真实姓名、电话、地址、证件号其以下所许资料发送给分级代理商,再由金卡总代(扫描二维码,加我私人微信号)登记授权,获得分销系统账号及优惠码。
之后登录分销系统,绑定银行卡账户(为发放佣金使用账户,必须与登记姓名、证件号一致),完善资料,激活账号。

然后,登录达尔威平台下单,即可赚取佣金。系统会自动统计业绩,按月结算,每月清零。次月中旬由公司发放佣金至绑定银行卡账户。根据网站提示,销售后可获得15-32%返点。

然而三言财经在国家商务部直销管理网站查询后发现,不论是以上海达尔威贸易有限公司、或“达尔威”作为关键词搜索,还是以TST、庭秘密、活酵母新生面膜乳等产品名进行搜索,都搜不到结果。
此外,以林瑞阳所经营的其他公司名称上海达尔绽生物科技有限公司、达尔绽、上海振泓生物科技有限公司、振泓、上海庭漾生物科技有限公司、庭漾等关键词搜索,也搜不到结果。

然后,三言财经又向一位经销商询问,他表示,成为会员后可以申请授权。
也就是说,TST的产品并未获得国家有关部门的直销许可。

目前,三言财经在某宝上的看到,该产品仍然在售,并宣称适用于任何肤质。

同时,登陆TST官方APP发现,在其销售排行榜上,名列前茅的公司确实业绩非凡,仅仅在2018年12月,业绩排名第一的下属公司——Smile集团公司就创造了近6300万的销售业绩,而前十名的销售业绩都在1200万以上。
仅仅这十家公司,就创造了超过2.9亿的销售业绩。

而根据此前与林瑞阳传出“出轨”传闻、TST西南大区的负责人“阿紫”在微博简介中提到的数据,TST西南大区800余家公司每月销量超4亿,总销量突破80亿。
另据一内部员工爆料,每个月营业额就高达706亿台币(约153.2亿元人民币)。
从前几日张庭公布的年缴税21亿的数据来看,上述销售业绩可能不虚。
显然,消费者“烂脸”的事情并未对该产品的销售造成实质性影响。
为什么发生了如此严重的事件,TST品牌却依旧屹立不倒、销量惊人呢?
这或许和公司背后的强大明星支撑有关。
明星持股 明星站台 明星代言

据某TST代理发布的宣传资料,TST除了有张庭,林瑞阳两位明星老板外,还有徐峥陶虹夫妇、曹格夫妇等明星老板。

而根据天眼查的资料显示,TST品牌所属企业——上海达尔威贸易有限公司的股东由林吉荣(林吉荣是林瑞阳的本名)担任法人并担任股东,而另一股东——北京最陶然服饰装饰有限公司正是有陶虹100%控股。

此外,TST代理还发布了赵薇、范冰冰、徐峥、陶虹、张馨予、刘涛、明道、石婷等明星亲自使用该产品并给出好评的微博截图。

目前,据TST官网及官方APP显示,其胶原蛋白果味饮料的产品代言人为林志玲。
由此观之,TST产品所带的明星光环可谓十分耀眼。

三言财经发现,目前在TST官网的资质中心——保障体系一栏,已有清晰的应对消费者皮肤问题投诉的处理办法,这很可能是经过之前事件的教训所作出的调整和应对。
抖音上亦火爆 被质疑*脑洗**传销

此外,三言财经还发现,抖音上有不少张庭夫妇跟代理商互动场面,林瑞阳自称大哥,与张庭表现恩爱,更多的是展示励志鸡汤,被网友称为“大型*脑洗**现场”。

更有网友质疑,TST的模式涉嫌传销,然而并未给出切实证据。
张庭夫妇是明星进军微商的代表,至于其产品是否合规,是否涉嫌传销,还需要有关部门进一步调查。