最近有木友问我,市面上有印度留学生在发的紫檀手串,说料都是从印度来的,有图,每次回家都背一堆料回来,亲自开,亲自制作,如假包换,还提供各种证件,靠谱么?
回答这个问题之前,我想问大家一个问题,有人知道紫檀都是怎么进的国内么?很多朋友可能知道,是通过“特殊途径”。
为什么必须通过特殊途径?
那是因为目前印度政府为了保护紫檀,是严禁紫檀原木私人流通和出口的,除了一种途径,那就是政府官方的拍卖,大家可以在网上搜,14和15年都有印度紫檀拍卖的消息,但是紫檀的原木拍卖不是一般人能够参加的,动辄都上千万和上亿的资金,绝不是一般人能够玩的。那么一个普通的留学生是如何能够进口原木的,这个就真的就只能脑补了。

可能还有另一批朋友会有疑问,那所谓的印度珠是不是也假?
印度虽然禁止原木的私人流通,但是紫檀的加工品还是可以合法流通的,所以我们能看到很多大孔的印度珠,这些都是合法的,是加工的制品,当然阿三哥的工艺水平离着国内有十八条街那么远,最最关键是他们根本不挑料。


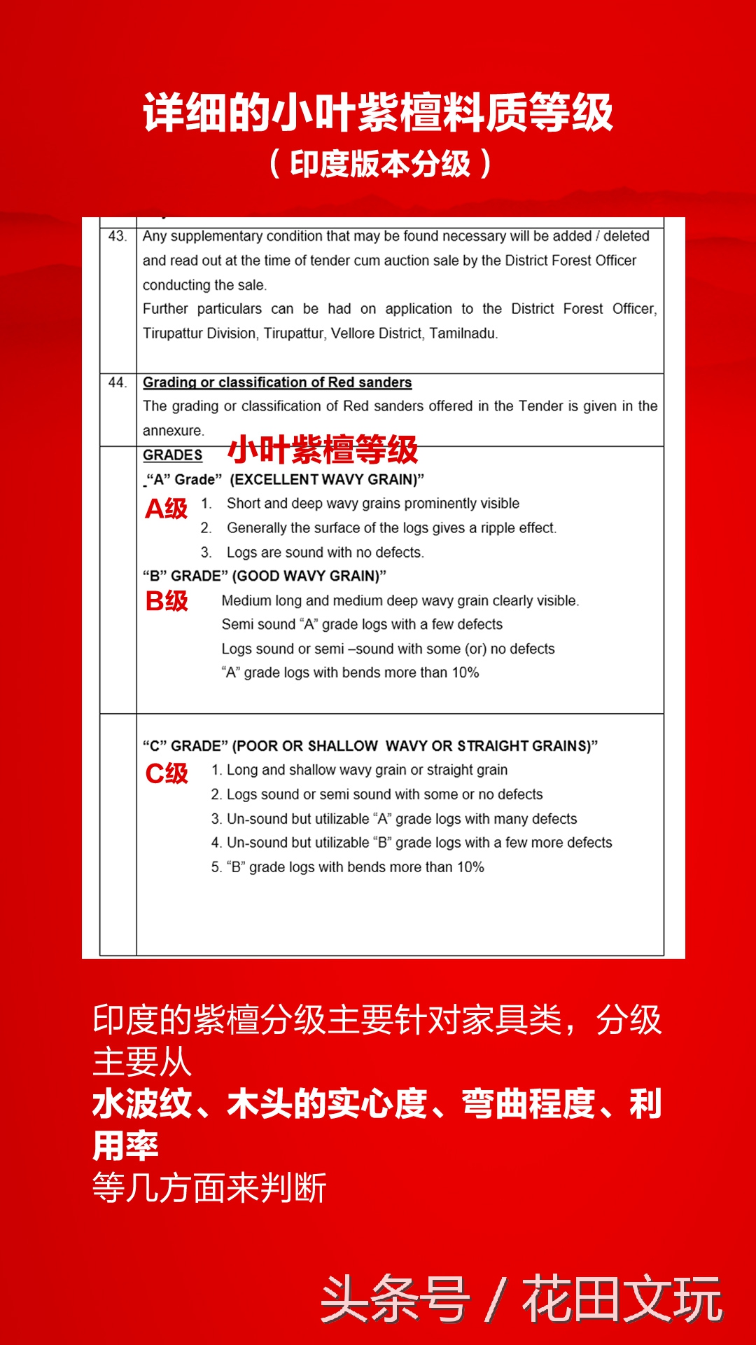
或许也有朋友知道印度对小叶紫檀其实有分级,但那所谓的A、B、C三级跟国内的料质要求根本不一样。所以导致印度珠有时候没办法看,做工差、料质差、纹路参差不齐,我相信对一些对品质要求的朋友是接受不了的。


其实大家追求各种带印度符号的店家也好、珠子也罢,无非就是怕料子假,带个印度,大家有个心理安慰。我觉得大可不必这样,紫檀只产在印度,并且只在安得拉邦有产。只要是小叶紫檀,就是印度过来的,这个没有什么可以争议的。
也不要过分迷恋印度原产,没有意义,我刚才也说了,印度珠,不仅做工差,纹理也不统一,虽然价格便宜,但是料质在花田的标准里面并不高,一些喜爱高品质的紫檀木友肯定是没办法看上的。

当然了,很多朋友都相信原产地的东西才是最好的,但是身边的例子总是分分钟教我们做人,我分享身边几个真实带血的案例,我有朋友去俄罗斯出差,花重金买了几串蜜蜡,满心欢喜,但是一检测发现是人工的,还有朋友去越南芽庄买沉香,价也不低,买回来还是假,油压的。去印度买紫檀,买回来检测倒是都真,但是料子差,做工差,最后终于无奈放弃。

其实原产不原产、印度不印度都不是重点,花田之前几篇文章也反复提醒大家,选紫檀最重要就是料质,实实在在的选一条精品(选料质可以看花田的这篇文章),不要盲信,也不要听各种老料新料的说法,听多了容易头晕,容易迷茫,也容易上当。
------------------------------------------------------------------
花田文玩用心原创,告诉你紫檀很简单!
我们将用原创图文、原创视频为你展示真正的小叶紫檀!
花田文玩帮你认识她。加微信了解更多:huatianyaji2015(花田雅集的拼音哦)