南沙,这是要下决心,猛干一场啊。
这周,南沙悄悄调整楼市政策,引发网友热议。
这两天,广州国资委又发布重要文件,《关于高质量落实推进广州南沙深化面向世界的粤港澳全面合作实施方案的工作方案》。

从这一系列动作,我们不难看出, 加强与港澳合作,是南沙今年的发展重点。
首先,前几天的楼市政策调整,其中一条就明确说了:
港澳居民可以像内地居民一样在南沙买商办 ,比如商业大平层、公寓、写字楼、商业别墅等。
这意味着,南沙正在放宽港澳客的置业门槛,吸引更多人才,来南沙安居,发展事业,进一步加强两地互动。

其次,我们再看看国资委这份文件,都说了些什么。
文件文字很多,但其实内容很好懂。
南沙要发展,要跟港澳合作?那就国企以身作则,国企先动,从而吸引更多企业、项目、人才落地南沙,推动南沙发展。
文件显示,接下来,广州国资国企将在南沙完成投资总额超1000亿元。
具体包括交通基础设施、航运枢纽、产业发展等多方面。
项目的负责企业,也是我们相当熟悉的国企,比如广州地铁、广州公交、越秀集团、广州产投、广汽集团......

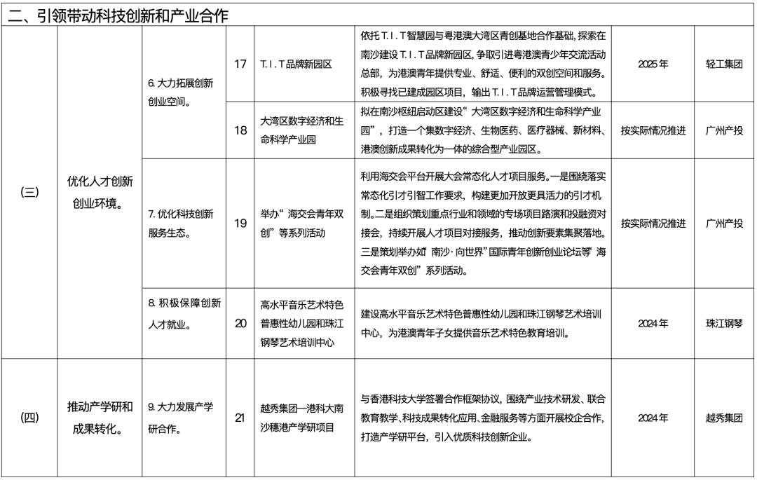
重点项目很多,我列举几个大家比较关注的。
比如轨道交通方面,就有热度很高的 南中珠城际 ,即我们常说的地铁18号线南延段。
按照计划,南中珠城际(南沙段),由广州地铁负责,将于2025年完成建设。
未来全线开通后,南沙将打通与花都、白云、天河、海珠、番禺、中山、珠海等多个城市或板块的壁垒。

还有中南虎城际、肇顺南城际、南中高速、万环西路南延线工程等项目,都将由国企加速落地。
另外,我还发现了一个重要细节, 华润万象系商业极有可能也要落户南沙!
文件显示,广州城投拟与 华润置地 及南沙交投共同组建合资公司,充分发挥国有企 业的引领和带动作用,以合资公司为主体积极推进 南沙大型城市综合体项目 的投资、开发、建设等工作。
华润旗下的城市综合体,很难让人不联想到万象系商业,但具体是哪个,还需等待官宣了。
按照计划,这个项目将于2025年建成。

交通打通了,商业有了,在产业上,南沙也在积极吸引港澳青年。
比如,T.I.T品牌新园区将在2025年完成建设,争取引进粤港澳青少年交流活动总部。
比如,越秀集团计划与香港科技大学签署合作框架协议,将打造产学研平台,引入优质科技创新企业。

上述的举动,其实都是为了吸引更多人,包括港澳人才来南沙。
理由很简单,此前的南沙,尽管有高占位的规划,但始终“缺人”。
在南沙“十四五”规划中,2025年常住人口目标达到120万左右。

想要完成这个目标,压力不小。
另一方面,人气不足,也导致南沙新房库存长期位居全市首位。
按照3月的数据,按照正常速度,南沙新房需要2年多才能卖完。

所以,才有了最近的一系列举措。
其实,官方对于南沙的态度一直很明确,不惜重金,大力发展,定位还是大湾区的南沙。
只是,还是需要时间。对此,你怎么看?
最后,附上今天这份文件里的重点项目,大家按需自取。













