内容概述
本月通过大数据舆情系统共归集有关媒体传播量较高的失信案例470件,主要涉及食品安全、制售假药、*私走**犯罪、交通领域失信、侵犯知识产权、套路贷、传销、非法集资/集资诈骗、虚假广告/虚假营销、电信网络诈骗等行为。
报告结合媒体报道及有关部门发布的权威信息,对制售假药典型案例中常见的假药名称、制售假药手法、宣传语、销售渠道等进行了梳理和总结。其中,有资质人员如药店主要负责人或执业医师等非法购进假药真假混卖、无资质人员自行炮制“三无”成品药、走街串巷式乡村游医兜售“祖传秘方”、以“高僧赠药”为旗号骗取老人信任、非法添加管制类精神药品的“聪明药”和*肥药减**等制售假药情形应重点关注。建议患心脑血管疾病、风湿筋骨痛等病症需要长期服药的病人、热衷于减肥的年轻女性、学习压力大的初高中学生及家长群体、乡村独居老年人群等常见受害人群对制售假药相关套路保持警惕,谨防落入陷阱。同时,提醒公众多方了解假药的识别技巧、假药常见的销售渠道、假药常用的广告术语和宣传噱头等,注意防范假药风险,一旦发现可疑药品,及时送检、举报,维护自身合法权益。
针对发展空间巨大的家政服务市场,本报告归纳了承诺“变卦”、“低价”诱饵、“以小充大”、“以次充好”、“以时计价”等5种常见陷阱。建议公众在购买家政服务时,要通过正规公司,事前充分协商,签订书面协议,办理预付卡前要看清条件,注意保留关键证据,及时维护合法权益。
一、媒体曝光失信案例分析
(一)失信主体类别分布
7月份,通过大数据舆情系统对主要媒体曝光的失信案例进行监测,共归集有关媒体传播量较高的失信案例470件,涉及581个失信主体。其中,失信主体为企业的有340个,占比58.52%;失信主体为自然人的有200个,占比34.42%;失信主体为个体工商户的有27个,占比4.65%;失信主体为政府及事业单位的有8个,占比1.38%;失信主体为社会组织的有6个,占比1.03%(见图1)。

图1 7月媒体曝光失信案例中相关主体分布情况
(二)失信行为类型分布
从失信行为类型看,7月份失信案例主要涉及食品安全(8.07%)、制售假药(6.79%)、*私走**犯罪(6.37%)、交通领域失信(5.73%)、侵犯知识产权(5.73%)、套路贷(5.73%)、传销(5.10%)、非法集资/集资诈骗(4.88%)、虚假广告/虚假营销(4.88%)、电信网络诈骗(4.46%)(见图2)。

图2 7月媒体曝光失信案例涉失信行为分布情况
(三)失信主体地域分布
从收录案例所涉事件主体的地域来看,7月失信案例主要集中在北京、上海、广东、浙江、安徽等地区,以上五个地区合计占比达到47.64%(见图3)。

图3 7月媒体曝光失信案例所涉主体地域分布情况
二、重点失信风险提示——制售假药
(一)本月媒体披露制售假药失信典型案例
案例一: 微信群兜售假药42人被判刑
法制日报、中国经济网等多家媒体报道:2019年7月9日,江苏省海安市人民检察院以朱某等42人涉嫌销售假药罪提起刑事附带民事公益诉讼案件,在海安市人民法院公开开庭审理。法院于当天作出一审判决,判处主犯朱某有期徒刑10年,判处吴某、徐某、许某等41人有期徒刑6个月至4年及拘役不等,责令朱某等42人在全国范围发行的媒体上公开赔礼道歉,并发出消费警示,提醒广大消费者勿使用涉案假药。同时,判令各被告支付销售假药价款3倍的赔偿金共计238万余元。
江苏省海安市的老张患有心脏病,需要长期服用药品波立维。2018年7月,老张在微信群添加了兜售假药的人,并以50元的单价购买了30盒药,共计支付1500元。收到卖家寄来的包裹后,老张发现药盒上的生产批号、生产日期、有效期等虽标注得很清楚,但药盒包装有点粗糙。为验证药品真假,他带药前往海安市市场监督管理局,经鉴定是假药。该局随即向公安机关移送线索,老张也向公安机关报了案。
经查,犯罪嫌疑人朱某,向同乡许某及其网络中的上家(已被黑龙江公安机关抓获)购买了波立维、立普妥、大阿乐、小阿乐、拜阿司、拜新同等假药,运送至天津开始销售。2017年2月至2018年10月,朱某相继在天津、河北、山东等地,与吴某、徐某、于某、周某等通过微信公开兜售涉案药品。期间,朱某负责药品供应、网上发布低价药品广告、收取货款等,涉案金额为83.7万元;吴某等5人的涉案金额从13.7万元至69.3万元不等;许某帮助朱某运送涉案药品并代收货款,涉案金额为20.7万元。
2018年11月,海安市公安局先后将朱某、徐某、吴某、周某等5人抓获。根据朱某等人的供述,公安机关挖出了朱某团伙销售的下家,包括山东省济南某药品连锁有限公司、云南省某连锁药房有限公司、湖北省钟祥市某药房有限公司和涉及12省份的26家药房实际经营人。其中不乏一些执业医师、执业药师、执业中药师等。涉案医药公司、药房经营人、执业药师等人明知朱某团伙销售的波立维、立普妥等药品是假药,仍通过微信从朱某处购进药品并销售牟利,有些人购药后甚至通过自营药店等渠道进行销售。截至2019年4月,涉案的42人已全部被抓获归案。
案例二: 天圣制药涉嫌生产假药收关注函
中国新闻社、环球时报等媒体报道:5月29日,针对天圣制药日前披露的公司涉嫌单位行贿罪、生产销售假药等罪行,深圳证券交易所(以下简称“深交所”)向天圣制药下发关注函,要求天圣制药说明涉嫌生产销售假药的过程、金额、结果,以及上述事项对公司生产经营、承担法律责任等方面的影响等。
经查,2016年12月中旬,重庆国中医药有限公司(以下简称“国中医药”,系天圣制药全资孙公司)因消防设施未达标而拆除位于重庆市万州区的生产车间并停止生产中药饮片,时任天圣制药法定代表人、董事长的刘某召集天圣制药集团重庆有限公司(以下简称“天圣重庆”,系天圣制药的全资子公司)、国中医药相关负责人员开会,决定将国中医药的设备、原材料、包装等运往位于重庆市渝北区的天圣重庆,由天圣重庆以国中医药厂名、厂址等标识生产、销售中药饮片。时任天圣制药总经理的被告人李某在得知前述决定后,安排天圣重庆相关负责人员予以执行。
2016年12月下旬至2018年4月期间,天圣重庆以国中医药的名义生产中药饮片,但未按规定制作生产记录,成品未经质量检验,未按规定使用生产批号、产品合格证等,并以国中医药名义对外销售。生产中药饮片价值合计人民币445万元,销售中药饮片金额合计人民币396万元。
经重庆市食品药品监督管理局认定,天圣重庆以国中医药名义生产的中药饮片按假药论处。根据《中华人民共和国刑法》规定,单位犯生产、销售假药罪的,对单位判处罚金,并对其直接负责的主管人员和其他直接责任人员按照刑法的相关规定处罚。
(二)涉制售假药失信风险企业及地区分布
近期媒体披露制售假药典型案例主要涉及8家企业和2家个体工商户,其余24个案例主体均为自然人。具体来看,近期媒体报道涉制售假药的企业和个体工商户失信主体分布在江苏海安、广东深圳、广东清远、广西柳州、四川成都等地区,其中主体名称、统一社会信用代码明确的共有3家(见表1)。

表1 近期制售假药典型案例所涉企业、个体户及相关信息列表
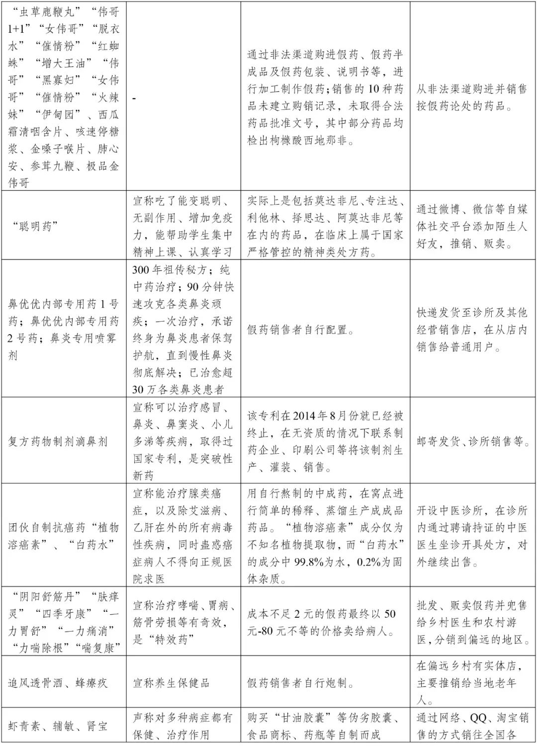
(三)常见的制售假药作案手法及其行为特征
结合近期媒体披露的相关失信案例,对常见的涉案假药名称、制售假药手法或违法事实、宣传语及手段、销售渠道等进行了梳理和总结。综合来看,常见的制售假药作案手法及行为特征主要有以下几个方面:
一是滥用资质、以次充好、真假混卖。这类制售假药行为的失信主体主要集中在具备行医或卖药资质的人员,包括药店主要负责人、药品销售人员、持证医师等药品行业从业人员,主要售卖方式包括从他人手中购买假药后在药店进行二次销售;挂靠医药公司,利用工作之便,真假药混卖;通过线上联系、线下快递发货的手法直接寄卖等。销售的假药多为需要长期服用的药物,与市面上正规产品同名,且价格明显低于正规产品。在地区分布上看,这类行为多发生于偏远地区的小诊所、小药房。
二是混合加工、自行炮制、低价售卖。这类作案手法主要有:购买正规中药材、处方药、其它西药或者中药材半成品,在黑作坊内混合加工炮制假药成品;通过非法渠道购进假药、假药半成品及假药包装、说明书等,制作假药。这类假药往往以显著低于市场价的价格发售,很多成本不足2元的假药最终以50元-80元不等的价格甚至600元一颗的“天价”卖给病人。例如,有媒体报道一犯罪团伙自制“植物溶癌素”“白药水”等,宣称能治疗腺类癌症,以及除艾滋病、乙肝在外的所有病毒性疾病。其实是用自行熬制的中成药在窝点进行简单的稀释、蒸馏生产成的假药,所谓“植物溶癌素”成分仅为不知名植物提取物,而“白药水”的成分中99.8%为水,0.2%为固体杂质。
三是炮制噱头、走街串巷、流动销售。这类作案手法主要打着“少林寺高僧”“祖传神药”“300年祖传秘方”“纯中药无添加”“韩国独家处方”等旗号,炮制营销噱头,吸引消费者关注。不法分子往往没有固定的营销地址,而是由乡村游医走街串巷进行叫卖。尤其是有些治疗风湿筋骨痛类老年病,所谓的“一贴即灵”的“祖传药膏”,其实都是成本低廉,甚至有毒有害的材料炮制而成。例如,有媒体报道“高僧赠药”旗号下的“万灵药膏”,是用一斤大豆油搭配四两红丹熬制,而红丹的化学成分四氧化三铅是有毒物质。
四是非法添加、掺杂漂染、环境恶劣。有的不法分子在假药中非法添加违禁或者处方药成分,或是在假药制作过程中因掺杂漂染等不当程序,改变原料药原有功能,导致药品变性为有害成品。例如,有媒体报道号称“吃了能变聪明、集中精力、认真学习、增加免疫力、无副作用”的“聪明药”,实际上含有莫达非尼、专注达、*他林利**、择思达、阿莫达非尼等属于国家严格管控的精神类处方药成分;还有一些在网络上走俏的“*阳药壮**”,被检出含有枸橼酸西地那非等处方药成分;有的号称“韩国处方*肥药减**”,含有麻黄碱(易制*毒冰**原料)及精神药品成分,服用后会出现头痛、震颤、肠胃不适等现象,引起心血管疾病;“左旋肉碱咖啡王”被检出违禁药物成分盐酸西布曲明和酚酞,服用后副作用大,会造成心率增快、血压增高,严重时可导致中风甚至死亡。
五是假冒厂名、伪造证明、非法加工。不法分子为掩人耳目,往往需要为假药“正名”,所采取的手法主要为:假冒厂名、厂址、批准文号和注册商标;仿制药盒外包装、字体;非法回收正品药的说明书、药瓶;伪造印章、认证认可证明材料等。这类药品往往从外表看上去与真药高度相似,但仔细检查会发现,有的假药外包装、药板上的印刷字体、药板切割线、说明书字体及大小均与药企同批号留样不一致,有的药瓶和说明书、药盒使用的是非法回收的正品,但药品服用后味道、疗效与真药有显著差距。例如,有媒体报道安徽某老人购买的假阿司匹林,味道“有点甜”,服用后发现症状反复发作,由此举报牵出涉全国21省份的假药案。
六是社交 掩护 、 隐蔽销售 、批量贩卖。在这类假药案例中,犯罪分子往往将目标锁定在偏远的郊区或乡村地区,通过本地内部QQ群或微信群做掩护,如有的以“**小区业主维权群”“健身打卡互相监督群”等为幌子,在群里发布假药售卖信息,这类社交群一般都需要内部推荐加入。有的不法分子还会安排“托儿”进行“亲测有效”的宣传,有的假药因非法添加了药物成分,患者使用后真的产生了一定效果,这种情况下的假药往往更具备欺骗性,但患者使用假药自身安全得不到保障,出现问题往往难以维权。此外,因销售渠道相对隐蔽,这类假药常常采取“低价”批量发售的方式,如药店售价为100多元一盒,但微信群兜售时以50元一盒的半价出售,30盒起卖。
(四)假药受害人群体的主要特征
1.患心脑血管疾病、风湿筋骨痛等病症,需要长期服药的病人。这类群体需要长期服用药物,单次采购量大、采购频率稳定。犯罪分子往往利用他们想省钱的心理,宣称同样的药物比正规药店更便宜,一次性批量购买还有优惠,以此诱导用户购买假药。
2.年轻女 性等希望减肥 人群。针对这类群体的犯罪分子主要是兜售减肥类药品。犯罪分子抓住她们想走捷径快速减肥的心理,在各类社交平台网络上发布伪造图片,宣称是减肥成果图,以“无副作用”“无添加”“纯中药”等为口号,兜售添加了*禁品违**的自制*肥药减**或进口无资质药品。
3.初高中学生 及其 家长群体。在大型考试前,很多家长和学生对提高考试成绩会存在焦虑心理。有的犯罪分子以“增强免疫力”“吃了变聪明”“能帮助学生集中精神上课、认真学习”等为噱头,向他们兜售含有国家严格管控的精神类药品成分的药物。含有的违禁成分多属中枢兴奋剂,和*毒冰**、*头丸摇**等*品毒**属于同一类物质,服用初期会感觉头脑活跃、精力旺盛,但药效过后会出现明显的“沮丧期”,表现为全身乏力、精神压抑等,造成对药物严重依赖,具有很高的成瘾性。
4.独居老年人。老年群体具有更关心自身健康,缺少陪伴,年纪较大,信息接受速度慢,更易受骗的特征。犯罪分子有的打“感情牌”,先对老人嘘寒问暖,然后趁机兜售号称“吃了能长寿”“包治百病”的“神药”“特效药”;有的以“免费问诊”“免费体检”“免费旅游”等手段,先对老年人进行*脑洗**,而后兜售无资质的药品。
(五)假药风险防范措施
结合媒体报道及有关部门发布的信息,提醒公众注意如下防范措施:
1. 警惕 存在 虚假、 夸大 情节的 假药广告宣传
(1)遇到药品广告内容中带有一些绝对化的语言,如“疗效最佳”“根治”“安全无副作用”“国家级新药”“最新技术”“最高科学”“治愈率、有效率达到100%”等,还有一些声称“无效退款”“保险公司保险”的宣传,应当保持高度警惕,提防假药陷阱。
(2)开展“义诊”“免费赠药”“义演”“免费讲座”等活动,且主办方不是政府权威部门。有些不法分子假冒“讲师”,或利用医疗机构、专家、医生、患者、高僧的名义、形象进行宣传,开设健康讲座及独自诊疗,谎称自己是“三代中医世家”“国家领导人的健康顾问”等,吹嘘提供能够治疗癌症、糖尿病、高血压、风湿骨痛等痼疾的特效药,能治愈受害人所患疾病,并宣称“平时是价格昂贵,因为补贴进行低价销售”等,欺骗受害人以高价购买。此外,遇到在公共场所(如公园、影剧院、宾馆、广场)以咨询、免费送药、附赠药品或礼品,以及上门赠送药品等形式进行药品宣传、推荐活动,也不要只贪图便宜,要注意识别,以免受骗上当。
2. 通过 药品包装识别假药
(1)了解药品标准文号格式
目前我国药品批准文号格式为“国药准字—字母—八位数字”,字母包括H(化学药品)、Z(中药)、S(生物制品)、F(药用辅料)等。如果药品文号是“药卫监字******号”“药消准字******号”等格式,应当留意,这类批准文号是不规范的。
(2)看清药品说明书
鉴别假药时需看清药品说明书,包括在药盒上的简要说明书。正规药品在表述疾病治疗范围时,中(成)药只能说“功能主治”,化学药品制剂为“适应症”,生物制品是“作用与用途”或“接种对象”,如某规范的中成药说明书可表述为“功能主治牛皮廯等皮肤病”。而假药的说明书经常表述混乱,如某中成药的说明书介绍它的“适应症”是“牛皮癣等皮肤病”,就要警惕可能是伪造的说明书及药品。
(3)从有效期中寻找“马脚”
如果从药盒上找不到生产日期和有效期,也是一个假药常见“马脚”。正规药品生产批号规范,有效期标注准确。如“药品生产批号为20080731,三年有效期,失效期2011年7月”等。
(4)仔细检查药品标记
正规药品会在药盒正面的右上角或者左上角标注药品分类,如处方药、非处方药(OTC)、特殊药品(外用药品、精神药品等),而且标注清晰、色彩规范。有些假药或者没有标注,或者标注文字图案线条模糊、色彩运用不规范。比如,按规定“外用药品”标注应为红色,有些假药却是褐色或黄色。
(5)检查外包装
按照规定,药品包装上是不允许随意标注其他内容的。如广告性质的口号、标题、超出说明书内容以外的宣传资料等。如果遇到有以上情形的,可以怀疑为假药。此外,药品生产地址、联系电话等的一致性、真实性也是判定真假药的一个方面。
3 . 警惕假药常见销售渠道
(1)在朋友圈、微博等地方进行宣传,以个人社交账户网上销售药品。有媒体报道一些商家在互联网上宣称通过海外代购向国内低价销售印度版吉非替尼等抗癌药,其实所售药品多为不法分子仿冒国外知名药品在国内黑窝点生产。目前,经药监部门批准在网上合法销售药品的药品零售企业仅有184家,详细名单可以通过国家药监局网站查询,其他企业或个人在互联网上销售药品的行为均不合法。此外需要注意的是,网上药店可以销售非处方药(OTC),但不能销售白加黑、新康泰克等含麻黄碱类的复方制剂,禁止销售处方药。
(2)在社区、乡村、城乡结合部等地的隐蔽场景生产、销售假药。从这类人员身份来看,主要是未取得医师资格的人员,也存在部分乡村医生非正规渠道购买假药后在卫生所销售的案例。从这些地区的销售假药场所来看,一般都隐蔽在小型情趣用品店、私人美容院、护肤工作室、快捷酒店、海淘微商、淘宝网店等场景中,难以被查出。
(3)通过开设“黑广播”进行违法宣传和兜售。公众在听广播时,如果听到一些奇怪的电台,里面的“专家”“嘉宾”侃侃而谈的,是不堪入耳的低俗信息,广播里开通的“热线电话”,在兜售所谓的药品或保健品,这些很可能是没有经过无线电管理部门和广电部门审批、注册的非法电台,即所谓的“黑广播”。“黑广播”往往*放播**内容低俗的涉*药性**品广告和假药、假保健品广告,对此公众应保持警惕。
(4)无固定营业场所与销售地址,进行流动性贩售。在偏远的农村地区,有很多拿着所谓“祖传秘方”“祖传神药”“高僧神药”四处宣传、挨家挨户拜访和推销的乡村游医、高僧等,其销售的药品往往是通过各种加工方式自制的“三无”药品,短期内有效但实际对身体甚至有害。这类流动销售的药品往往没有固定经营场所,仅为一次性销售,售后维权难度极大。对此,提醒社会公众尤其是农村老年人在面对此类流动性销售药品的场景时,应保持高度警惕。
三、失信风险预警——家政服务市场失信风险
随着人们生活水平的提高,家政服务已成为很多家庭的刚需。家政服务人员是一支数量庞大、水平参差不齐但充满活力的劳动大军,虽然市场发展空间巨大,但失信毁约、信息不对称等一系列问题也时有显现。
消费者如何防范家政服务市场可能存在的潜在失信风险?通过对有关媒体报道和有关部门公开信息进行梳理,提出防范家政服务陷阱相关措施,供消费者在选择家政服务时参考。
(一)主要失信风险
在选择家政服务时,由于缺少行业标准,加上对于服务价格等情况不了解,一般消费者都会和服务人员议价。在这个过程中,消费者有时会遇上消费陷阱,造成经济损失,这种状况不能扭转,也不利于消费环境和行业的长期健康发展。为此,针对以往真实案例盘点了近年来家政服务行业常见的*局骗**,梳理总结出五大陷阱:
陷阱一: 承诺 “变卦”。临近节假日,一般家政服务供不应求,部分消费者为了抢先约上家政服务人员,就会直接与家政服务人员在服务收费、质量标准、时间等方面做口头约定,但是一些消费者在服务进行途中却遭遇家政服务人员临时“变卦”涨价,导致双方产生纠纷。这样的口头约定,因为没有纸质证据,给后续的维权造成很大困难。
陷阱二: “低价”诱饵。一些服务机构或个人,充分利用有些消费者爱占小便宜的心理和同情心,往往会通过各种方式把自己包装得非常可怜,并宣称自己服务是最好的、价格是最低的,但在真正签约时,这些服务机构或个人一定会告诉你,哪些地方超出了服务范围或者需要作特殊处理,需要加价,否则就不做。
陷阱三: “以小充大”。由于家政服务行业进入门槛低,有些服务机构或人员也不去工商部门登记注册,他们一般采用发放小广告的办法,夸大公司的经营规模和实力,以骗取消费者的信任,但实际管理很不规范,服务质量参差不齐。
陷阱四: “以次充好”。一些小的清洁服务机构或者个人利用消费者不会检查其使用的什么药剂和工具这个特点,在服务中尽可能使用廉价材料,压缩成本。其使用的大部分药剂都是自己勾兑的,有些药剂对家具和装修材料有极大的腐蚀性,有些药剂对消费者,特别是儿童或者老人的身体健康,还会造成影响;其使用的毛巾等工具也往往没有严格分开,极有可能传播细菌。
陷阱五: “以时计价”。有些服务机构安排服务人员到消费者家里进行家庭清洁服务,收费的方式是按照每名员工每服务1小时进行定额收费的办法。本可以1个人或者1个小时完成的服务任务,基本上都会向后拖延,从而使消费者付出更多的经济代价。
(二)风险防范措施 提示
为了使广大消费者识破*局骗**,根据媒体报道和有关部门发布的提示,建议广大消费者进一步提高警惕意识,预防失信风险。具体做到以下五点:
一是找正规公司。务必明确经营主体资格,找正规的家政服务公司。切勿贪图便宜随便找无照家政公司或是私约服务,因为一旦出现纠纷,对方很可能一走了之,让你投诉无门。
二是需事前协商。对于服务人员的素质要求不能以“星级”“高级”等简单表述,要尽量根据自己的要求细化家政服务人员的工作职责,并约定做不到可要求退换或退款。
三是签书面协议。务必签订书面合同或协议,除了明确约定服务的时间、内容、价格等,还应对对方可能出现的临时提价、提前走人、财物损失等情况作特别约定。如书面约定“节假日不得提价”“一方不能继续履行合约的,须提前×天通知,并给付×天工资作违约赔偿”,“因服务人员过失造成雇主财物损坏的,按市价赔偿”等。对于家政服务公司提供的格式合同,在签订之前应仔细阅读,特别留意是否有不平等条款和免责条款,并尽可能按以上要点协商予以调整或细化明确。
四是 办卡 要看清条件。办理预先缴付形式的家政卡或是优惠服务卡的,一定要事先明确有无“使用年限、节假日限用或提价、单次最低消费金额”等其他条件限制,如果没有使用限制,最好在合同中有明确表述并约定相关违约责任。为防经营者以“没有工作人员”为借口无限期推诿,最好明确“预约×次不提供服务的,视同违约,消费者可要求全额退还卡内金额”。另外,一次性办卡金额不宜过大,以防对方“关门走人”。
五是保管好凭证 。索要并保存好发票、协议等凭证,一旦产生纠纷,作为维权依据。
( 三 ) 监管建议
根据国务院办公厅近日印发的《关于促进家政服务业提质扩容的意见》以及各地家政服务业发展的有效做法,在规范家政服务市场方面建议有关部门做好以下“五个方面”:
一是健全家政服务标准体系。开展家政服务国家标准修订工作。完善行业标准体系。研究制定家政电商、家政教育、家政培训等新业态服务标准和规范。
二是推广使用家政服务合同示范文本。规范家政服务三方权利义务关系,推广使用合同示范文本。家政企业应与消费者签订家政服务协议,公开服务项目和收费标准,明确服务内容清单和服务要求。
三是加快建立家政服务人员持证上门制度。逐步实现统一为每一位合格的家政从业人员免费发放“居家上门服务证”,并在公共信息平台上实施诚信监管。参照上海等城市的先进经验,探索建立覆盖全域的家政持证上岗模式。
四是开展家政服务质量第三方认证。家政企业要开展优质服务承诺,公开服务质量信息。开展家政服务质量监测。建立家政服务质量第三方认证制度。对家政企业开展考核评价并进行动态监管。
五是建立家政服务纠纷多元化调解机制。进一步畅通“12315”互联网平台等消费者诉求渠道,发挥家政行业协会、消费者权益保护组织等作用,建立家政服务纠纷多元化调解机制。
(来源:国家公共信用信息中心)