#商品房# #消费者超级优选权

2023年4月20日,最高人民法院发布《最高人民法院关于商品房消费者权利保护问题的批复》。商品房消费者在何种程度上享有所谓“超级优先权”,本文拟根据该批复并结合司法实践,探讨商品房消费者超级优先权的适用条件和法律效果。
作者丨徐韬峰 陈晨 颜辉
一、前言
2023年4月20日,最高人民法院(以下简称“ 最高院 ”)发布《最高人民法院关于商品房消费者权利保护问题的批复》(法释〔2023〕1号,以下简称“ 1号批复 ”)。1号批复的新鲜出炉引发热议,有网友评论该司法解释创设了商品房消费者“超级优先权”,是一柄对抗烂尾楼的“尚方宝剑”。自2021年开始,在“房住不炒”和“三条红线”政策背景以及新冠疫情的叠加影响下,不少房地产开发企业在资金端和销售端均遇到困难,引发债务危机并严重影响在建楼盘交付进度。为保障民生,全国各地均出台了相应的“保交楼”政策 [1] 。在该等背景下,商品房消费者在何种程度上享有所谓“超级优先权”,本文拟根据1号批复并结合司法实践,探讨商品房消费者超级优先权的适用条件和法律效果。
二、商品房消费者超级优先权规则的演变
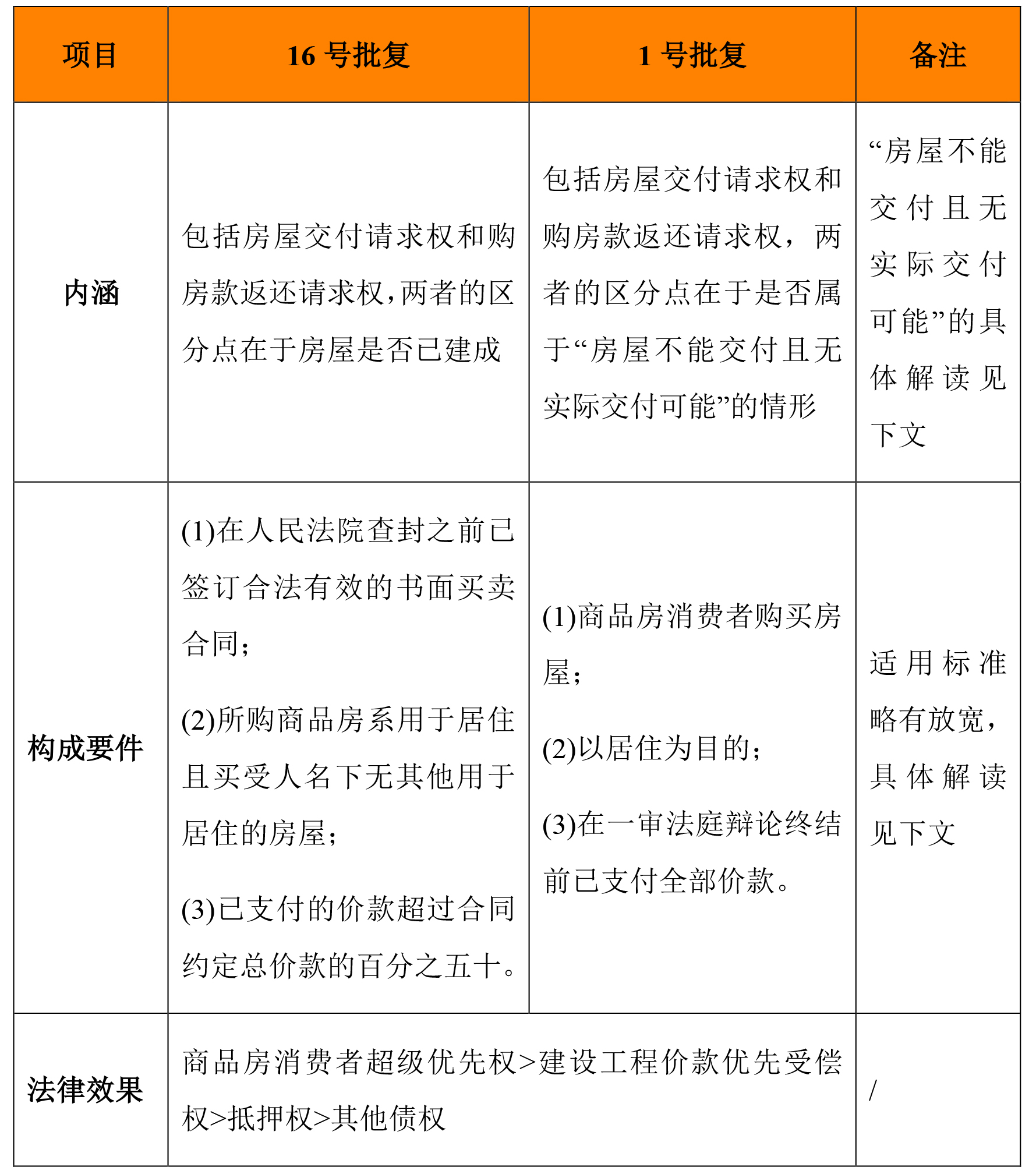
1号批复虽然于2023年4月20日起才施行,但商品房消费者的优先保护顺位在司法实践中已有二十余年历史。早在2002年,为保障商品房消费者的合法权益,最高院曾在《最高人民法院关于建设工程价款优先受偿权问题的批复》(法释〔2002〕16号,现已失效,以下简称“ 16号批复 ”)中提出“商品房消费者超级优先权>建设工程价款优先受偿权>抵押权>其他债权”的权利保护顺位:

经由上述二十余年司法实践的发展,商品房消费者超级优先权规则已经初步形成,具体如下:
1. 内涵: 商品房消费者超级优先权包括房屋交付请求权和购房款返还请求权,两者的区分点在于房屋是否已建成。
2. 构成要件:
- 一是在人民法院查封之前已签订合法有效的书面买卖合同;
- 二是所购商品房系用于居住且买受人名下无其他用于居住的房屋;
- 三是已支付的价款超过合同约定总价款的百分之五十。其中:
关于“买受人名下无其他用于居住的房屋”,可以理解为在案涉房屋同一设区的市或者县级市范围内商品房消费者名下没有用于居住的房屋,或者商品房消费者名下虽然已有1套房屋,但购买的房屋在面积上仍然属于满足基本居住需要的情形。
关于“已支付的价款超过合同约定总价款的百分之五十”,是指商品房消费者支付的价款超过百分之五十或者虽未超过但接近百分之五十,且已按照合同约定将剩余价款支付给申请执行人或者按照人民法院的要求交付执行的情形。
3. 法律效果: 商品房消费者超级优先权>建设工程价款优先受偿权>抵押权>其他债权,上述权利保护顺位不仅限于执行程序,还适用于破产程序。
三、1号批复项下的商品房消费者超级优先权规则
(一) 1号批复与16号批复项下的规则对比

(二) 商品房消费者超级优先权规则的具体解读
1. 是否需要签订合法有效的书面买卖合同?
(1) 只签署认购书可能不满足要求
我们理解,认购书通常是为了锁定具体房屋而签订的预约合同,并非正式的商品房买卖合同,仅签署认购书的购房者可能会无法享有商品房消费者超级优先权。
但是,根据《关于审理商品房买卖合同纠纷案件适用法律若干问题的解释(2020修正)》第五条 [2] 的规定,符合一定条件的认购书,将被认定为商品房买卖合同,进而该等购房者即使签署认购书的也可以享有商品房消费者超级优先权。
(2) 只签署商品房预售/现售合同基本满足要求
我们理解,商品房预售/现售合同均属于正式的商品房买卖合同,如购房者与开发商已经签订商品房预售/现售合同,在满足其他要件的情况下,不存在享有商品房消费者超级优先权的法律障碍。
但是,根据《关于审理商品房买卖合同纠纷案件适用法律若干问题的解释(2020修正)》第二条 [3] 的规定,如开发商在起诉前仍未取得商品房预售许可证明,则商品房预售合同存在被认定为无效的风险,不满足“合法有效”的要件,购房者可能将无法享有商品房消费者超级优先权。
(3) 未办理商品房买卖合同备案或网签也满足要求
根据《关于审理商品房买卖合同纠纷案件适用法律若干问题的解释(2020修正)》第六条 [4] 的规定,除另有约定外,商品房预售合同不因未办理登记备案手续而无效。
我们理解,商品房买卖合同备案或网签属于行政管理手段,不影响商品房消费者超级优先权的认定。
(4) 未办理预告登记也满足要求
根据《民法典》第二百二十一条 [5] 的规定,我们理解,预告登记的目的主要在于保障购房者未来实现对房屋的所有权,未办理预告登记不影响商品房消费者超级优先权的认定。
2. 如何理解“以居住为目的”?
(1) 经营型房屋(商铺) [6] 通常不属于“以居住为目的”
我们理解购买的房屋需系为了满足家庭日常基本居住需要,购房者购买商铺等经营型房屋(如(2017)最高法民申3088号 [7] )通常不属于“以居住为目的”。需要注意的是,房产的性质并不是唯一的判断标准,还应当结合其是否有居住功能进行综合评价,如(2016)皖民终689号 [8] 案件中,购房者虽购买商铺,但该商铺承载了家人的生存保障功能,也被认定为属于“以居住为目的”。
(2) 商住房、酒店式公寓、公寓式酒店通常属于“以居住为目的”
如前所述,我们认为,不能仅简单地依据房屋的不动产登记属性来认定是否以居住为目的,而应结合房屋的实际使用功能综合判断。在(2018)最高法民终545号 [9] 案中,最高院认为“所购商品房系用于居住”应当做宽泛理解,不管是单纯的居住房还是商住两用住房,只要是有居住功能的,即应视为用于居住的房屋。
(3) 以房抵债不属于“以居住为目的”
在以房抵债案件(如(2021)最高法民申969号 [10] )中,即使基础债权债务关系真实合法,且以房抵债协议被认定为有效,由于以房抵债受让人签署相关房屋买卖合同的目的是抵债而非居住,其也不应享有商品房消费者超级优先权。
(4) 让与担保不属于“以居住为目的”
在让与担保案件(如(2017)最高法民终940号 [11] )中,即使让与担保合同及主债权债务关系均真实有效,其目的也仅在为主债权提供担保而非用于居住,担保权人不应享有商品房消费者超级优先权。
(5) 假按揭不属于“以居住为目的”
在假按揭案件(如(2020)苏民终964号 [12] )中,购房者支付的首付款以及偿还*款贷**利息的资金均来源于开发商,其目的在于套取*款贷**而非购买房屋用于居住,不应享有商品房消费者超级优先权。
3. 是否需要买受人名下无其他用于居住的房屋?
根据最高院的相关文件精神及相关司法实践案例,商品房消费者超级优先权是基于对购房者生存和居住权利的特殊考量,而对“物权优先于债权”、“债权平等保护”原则的例外规定,因此,我们理解,商品房消费者超级优先权仍应满足“买受人名下无其他用于居住的房屋”的条件。但对于“名下”应做扩大解释,其共同居住的配偶、未成年子女名下的住房,通常已可以满足居住需求,也应纳入房屋套数计算。
4. 已支付的价款比例
(1) 支付形式是否应包括银行*款贷**
我们理解,支付形式应包括按揭*款贷**方式在内,原因在于,按揭*款贷**系购房者以自身名义向银行借款并由银行代为支付剩余房款,实质上全部款项均由购房人支付,但在返还价款阶段,应区别对待购房者自身支出及银行*款贷**,具体解读见下文。
(2) 是否达到法定支付比例将影响法律效果
根据1号批复及《执行异议规定》第29条的规定,我们理解,如商品房购房消费者支付价款未超过百分之五十,其执行异议将被驳回,但其可提起执行异议之诉并在一审法庭辩论终结前补齐购房款的方式,获得商品房消费者超级优先权。
5. 如何理解“房屋不能交付且无实际交付可能”?
根据《城市房地产开发经营管理条例(2020年11月修订)》第十七条 [13] 的规定,“房地产开发项目竣工,依照《建设工程质量管理条例》的规定验收合格后,方可交付使用。”我们理解,商品房竣工并经验收合格后即基本满足交付的要求,“房屋不能交付”可以理解为商品房现阶段尚未竣工并经验收合格。
即使商品房现阶段尚未竣工并经验收合格,但房地产开发企业如仍有续建至竣工验收的计划和资金,或者有政府“保交楼”政策的支持,则我们理解原则上应认定为具有“实际交付可能”。
需注意的是,一般情况下(如能交付但严重迟延交付的情形),购房者应积极主张房屋交付请求权(而非价款返还请求权),如其直接以开发商违约为由解除购房合同,其价款返还请求权将可能无法获得优待。只有在“房屋不能交付且无实际交付可能”的情形下,购房者才能主张房屋价款返还请求权的价款返还请求权优先于建设工程价款优先受偿权、抵押权及其他债权。
6. 购房*款贷**本金及利息的返还不具有优先权
根据《最高人民法院关于审理商品房买卖合同纠纷案件适用法律若干问题的解释(2020修正)》第二十一条 [14] 和相关司法实践案例(如(2019)最高法民再245号 [15] ),如因开发商未按期交付房屋,购房者可一并解除房屋买卖合同、借款合同及抵押合同,由开发商将收取的购房*款贷**本金及利息退还给银行,购房者无需对剩余*款贷**承担还款责任。假设具有优先权的价款范围包括购房*款贷**本金及利息,则将使得具有抵押权的银行,优先于建设工程价款优先权和其他抵押权人,与其他法律规定相冲突。
四、结语
在原16号批复已于2021年失效的背景下,1号批复的出台对于重新填补商品房消费者超级优先权的司法保护空白有着重要意义,有效解决了房地产开发企业债务危机带来的民生问题,也在一定程度上起到了恢复购房者信心从而稳定房地产市场的积极作用。但是,我们也要认识到,为推动房地产市场长期健康稳定发展,还需要完善以资金监管和强制保险机制为核心的商品房预售制度。同时,我们也提请读者注意,相关立法和司法实践赋予商品房消费者超级优先保护的初衷在于保护其最基础的生存权,其在宽松化解释的趋势下仍有较为严格的适用标准,某些具体适用边界条件仍有待司法实践的进一步检验。
[注]
[1] 如河南省出台《关于全面推行新建商品房“交房即交证”的实施意见》和《郑州市房地产纾困基金设立运作方案》,浙江省出台《关于开展我省房地产企业与金融机构对接需求调研的通知》,山西省长治市发布《长治市促进房地产业良性循环和健康发展实施意见(试行)》,湖南省长沙市公布《关于进一步加强商品房预售资金监管的通知》等
[2]《关于审理商品房买卖合同纠纷案件适用法律若干问题的解释(2020修正)》第五条:商品房的认购、订购、预订等协议具备《商品房销售管理办法》第十六条规定的商品房买卖合同的主要内容,并且出卖人已经按照约定收受购房款的,该协议应当认定为商品房买卖合同。
[3]《关于审理商品房买卖合同纠纷案件适用法律若干问题的解释(2020修正)》第二条:出卖人未取得商品房预售许可证明,与买受人订立的商品房预售合同,应当认定无效,但是在起诉前取得商品房预售许可证明的,可以认定有效。
[4]《关于审理商品房买卖合同纠纷案件适用法律若干问题的解释(2020修正)》第六条:当事人以商品房预售合同未按照法律、行政法规规定办理登记备案手续为由,请求确认合同无效的,不予支持。当事人约定以办理登记备案手续为商品房预售合同生效条件的,从其约定,但当事人一方已经履行主要义务,对方接受的除外。
[5]《民法典》第二百二十一条:当事人签订买卖房屋的协议或者签订其他不动产物权的协议,为保障将来实现物权,按照约定可以向登记机构申请预告登记。预告登记后,未经预告登记的权利人同意,处分该不动产的,不发生物权效力。预告登记后,债权消灭或者自能够进行不动产登记之日起九十日内未申请登记的,预告登记失效。
[6] 我们注意到,除经营型房屋(商铺)外,已有司法判例(如(2020)最高法民终1096号)认为购买豪华型房屋(别墅)也不属于“以居住为目的”,豪华型房屋(别墅)是否属于“以居住为目的”,仍待司法实践进一步检验。
[7] (2017)最高法民申3088号民事裁定书:“……对于川惠公司主张其依据《批复》享有优先受偿权的问题,本院认为,《批复》对交付购买商品房全部或者大部分款项的消费者予以优先保护是基于生存利益大于经营利益的社会政策原则,为保护消费者的居住权而设置的特殊规定,在适用中应对其范围予以严格限制,不宜做扩大解释。消费者购房应是为了满足生活居住需要,而非用于经营或其他原因。本案中,……川惠公司购买的案涉房产性质为商铺,并非为了居住所需,并无获得优先保护的特殊利益,其主张优先于其他债权人个别清偿,依据不足。”
[8] (2016)皖民终689号:“本院认为,……原审法院在审查购房合同、购房性质及房款支付情况的基础上,确认侯某华对于瀛东投资公司享有破产优先债权108791元。吕某上诉称因该房屋为商铺,具有投资经营属性,购房债权不享有优先权。侯某华系农村居民,农村土地流转后,失业在家,无固定收入来源。案涉房屋是集其全部积蓄购买,面积仅13.1平方米。该房屋价值及预期的经营收益承载了侯某华及其家人的生存保障功能。原审法院根据《最高人民法院关于建设工程价款优先受偿权问题的批复》的相关规定及破产法优先保护生存利益的司法精神,确认侯某华对瀛东投资公司的108791元购房债权为优先债权,并无不当。吕某的上诉理由不能成立,本院不予支持。”
[9] (2018)最高法民终545号民事判决书:“本院认为,《执行异议和复议的规定》第二十九条系针对房屋消费者物权期待权的保护条件所做的规定,该条规定的‘所购商品房系用于居住’应当做宽泛理解,不管是单纯的居住房还是商住两用住房,只要是有居住功能的,即应视为用于居住的房屋;……本案中,案涉房屋系商品住宅,具有居住功能,符合‘所购商品房系用于居住’的要求。虽然案涉房屋目前被出租,但不能以此否定该房屋系用于居住的房屋性质。……故一审认定张某所购案涉房屋系用于居住且其名下无其他用于居住的房屋,并无不当。”
[10] (2021)最高法民申969号民事裁定书:“二、关于朱某林的债权是否优先于普通债权受偿问题。根据《最高人民法院关于建设工程价款优先受偿权问题的批复》第二条、《最高人民法院关于人民法院办理执行异议和复议案件若干问题的规定》第二十九条的规定,消费性购房者应是以生活居住为目的的购房人。本案中,张某峰与祥泰公司之前存在借贷关系,在祥泰公司无力偿还其借款的情况下,经张某峰与祥泰公司协商,祥泰公司同意以4套房屋出售给张某峰,1套房屋出售给朱某林的方式,抵顶之前的债务,为此分别与二人签订《房屋定购协议》。《房屋定购协议》虽然约定朱某林应在合同签订时向祥泰公司全额缴纳房款,但朱某林并未按照合同约定向祥泰公司支付购房款,而是以祥泰公司欠张某峰借款本息抵顶案涉购房款。综合本案事实,祥泰公司与张某峰之间的借款行为,与朱某林之间的以房抵债行为,房屋买卖行为,相互关联、密不可分,其实质是实现以物抵债的交易目的,朱某林签订《房屋定购协议》的目的并非用于居住。因此,原审法院驳回其要求在破产程序中优先于普通债权受偿的诉讼请求,并无不当。”
[11] (2017)最高法民终940号民事判决书:“……陈某康诉堡业公司、广业控股公司房屋买卖合同纠纷案件中,浙江省杭州市中级人民法院已作出(2015)浙杭民终字第2775、2776、2777、2778、2779号判决,并已生效。该生效判决认定,陈某康、广业钢铁公司、广业控股公司、金某根签订的《投资协议书》名为投资,但约定固定投资回报,实为民间借贷法律关系。2012年1月8日签订的五份《房屋转让合同》实质系为陈某康与广业钢铁公司的借款提供还款担保。堡业公司、广业控股公司在该案的答辩意见及调查陈述中亦认可《房屋转让合同》实际是为借款提供担保,并非真实房屋买卖关系。……本案中,在以《房屋买卖合同》方式提供担保情况下,买卖合同中的房屋作为担保标的物,但并未实际让渡房屋所有权,而是让渡物权期待权,依据上述规定,在债务人不能履行还款义务时,债权人也不能直接转移所有权,而是要进行清算,即对担保房屋进行拍卖折价后从价款中受偿。”
[12] (2020)苏民终964号民事判决书:“三、案涉《商品房买卖合同》属无效合同。马某宏、马某元与亚盟公司签订《商品房买卖合同》,其并未实际支付购房款,买卖商品房也非双方真实的意思表示,双方为套用银行*款贷**作出虚伪表示,系相互通谋,达到为亚盟公司融资的目的。故一审法院依据《中华人民共和国民法总则》第一百四十六条规定的‘行为人与相对人以虚假的意思表示实施的民事法律行为无效’,认定双方以虚假意思表示签订合同的行为无效,案涉《商品房买卖合同》属无效合同,并无不当。马某宏、马某元主张确认合同有效及判令亚盟公司继续履行合同的诉讼请求,应不予支持。……至于马某宏、马某元因帮助亚盟公司向中信银行借款所形成的债务即自2016年5月始代为偿还的*款贷**部分(含未到期*款贷**)可向亚盟公司管理人申报破产债权,债权性质及具体金额由管理人审核后报债权人会议决定,不在本案审理范围内。”
[13]《城市房地产开发经营管理条例(2020年11月修订)》第十七条:房地产开发项目竣工,依照《建设工程质量管理条例》的规定验收合格后,方可交付使用。
[14]《最高人民法院关于审理商品房买卖合同纠纷案件适用法律若干问题的解释(2020修正)》第二十一条:…… 商品房买卖合同被确认无效或者被撤销、解除后,商品房担保*款贷**合同也被解除的,出卖人应当将收受的购房*款贷**和购房款的本金及利息分别返还担保权人和买受人。
[15] (2019)最高法民再245号民事判决书:“第一,关于案涉《借款合同》解除后的*款贷**返还责任主体问题。……本案中,因越州公司未按照约定期限交付房屋,致使案涉《商品房预售合同》解除,《借款合同》《抵押合同》因合同目的无法实现亦被解除。根据前述规定,应由出卖人越州公司将收取的购房*款贷**本金及利息返还建行青海分行,王某诚等三人不负有返还义务。……第三,关于商品房按揭*款贷**商业模式下各方当事*权人**利义务关系问题。本案涉及商品房买卖合同和商品房担保*款贷**合同双重法律关系。……但本案中,因越州公司不能交付房屋而致使合同解除,导致合同约定的各方权利义务严重失衡。……若按合同约定的权利义务关系处理,则在王某诚等三人对合同解除无过错的情况下,仍要求其对剩余*款贷**承担还款责任,明显不合理地加重了其负担,各方权利义务失衡,有违公平原则。因此,审理案件时,必须充分考虑商品房按揭*款贷**商业模式下各合同之间的密切联系和各方权利义务关系的平衡问题,避免因强调单个合同的相对性而造成三方权利义务的失衡。”
特别声明
以上所刊登的文章仅代表作者本人观点,不代表北京市中伦律师事务所或其律师出具的任何形式之法律意见或建议。
如需转载或引用该等文章的任何内容,请私信沟通授权事宜,并于转载时在文章开头处注明来源于公众号“中伦视界”及作者姓名。未经本所书面授权,不得转载或使用该等文章中的任何内容,含图片、影像等视听资料。如您有意就相关议题进一步交流或探讨,欢迎与本所联系。