自2019年8月1日起,中国海关将要严查携带超额美元出境,查到将会罚款。
超过2万美金,有可能面临行政处罚,甚至刑事处罚。巨额的话,还有可能判处洗钱罪!

众所周知,每个国家对携带现金出入境都有一定数额的限制,美国是携带超过1万美元必须申报,中国则是5000美元。
近日,有微博网友爆料称——
中国海关将对携带超量外币进行严查,如被查到未申报携带超额现金出入境者,将被课以巨额罚款。
另一方面,将携带外币的最低额度调高至2万美元等值面额,出境携带2万美元以下,或者入境携带5万美元以下,只是警告或者不予行政处罚。

根据微博上疯传的信息显示,这项关于严查携带超量现金的通知如下:
一、对于携带超量外币现钞进出境未依法向海关申报的行为,在固定证据排除qi*私走**嫌疑后,各海关应当按照行政强制适当性的原则,扣除最高可能科处的罚款额度后,及时将其余的外币现钞解除扣留,返还当事人。
二、对于携带超量外币现钞出境折合2万美元以下或者进境折合5万美金以下的,各海关可以区分情形作出单独予以警告或者不予行政处罚的处理决定。
本通知自2019年8月1日起执行。
携带超额现金会有什么处罚?
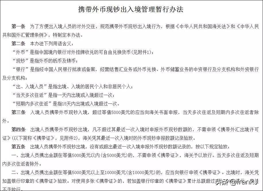
根据中国《携带外币现钞出入境管理暂行办法》第五条规定:携带超过1万美元以上,应当向国家外汇管理局申领《携带证》。

携带外币出境许可证哪里开方便呢?
下面以工商银行办理携带外汇出境许可证为例进行说明:
根据国家外管政策规定,您(包括居民及非居民)出境携带外币现钞超出最近一次入境申报外币现钞数额记录的,或者没有最近一次入境申报外币现钞数额记录、且携带一定金额以上外币现钞的,必须在出境之前办理《携带外汇出境许可证》,并在出境时主动向海关出示申报。
如您在我行存有外币,需要提取一定金额以上外币现钞、携带外币出境时,可向我行营业网点提出申请,我行将按规定向您签发《携带外汇出境许可证》(以下简称“携带证”)。

申请办理
1、携出金额在等值5000美元以内(含)的,不需申领《携带证》,海关予以放行。当天多次往返及短期内多次往返者除外。
2、携出金额在等值5000美元以上至10000美元(含)的,应当持我行存款凭证、本人护照或有效签证向我行申领《携带证》。出境时,海关凭加盖银行印章的《携带证》验放。
3、携出金额在等值10000美元以上的,应当向存款或购汇银行所在地国家外汇管理局各分支局(以下简称外汇局)申领《携带证》,海关凭加盖外汇局印章的《携带证》验放。
4、对使用多张《携带证》的,若加盖银行印章的《外币携带证》累计总额超过等值10000美元,海关不予放行。
5、《携带证》自签发之日起30天之内一次使用有效。
常见问题
1、如果您的《携带证》丢失了怎么办?
答:如果您的《携带证》不慎遗失,可回我行原签发网点开具《补*证办**明》;然后凭该证明到当地国家外汇管理局分支机构办理核准件;再凭核准件到我行原签发网点补办《携带证》。
2、更多的外币资金如何携出境外?
答:携带外币现钞出境超过一定金额需开立《携带证》,同时存在丢失/被盗的风险。因此,建议您只随身携带必要的外币现钞,其余外汇资金通过我行向您提供的其他方式汇出或携出境外,包括电汇汇出、开立汇票、速汇金汇出、购买旅行支票、存入国际信用卡等方式。
办理前,建议大家先电话咨询各大银行服务热线,尽量准备齐全各种材料。
如果没有申报,也没有《携带证》
携带巨额现金出入境会面临什么惩罚呢?
01
按*私走**论处
2017年1月24日,一名中国籍旅客从上海搭乘航班出境,通过无申报通道接受海关检查时,海关关员开箱查验后,发现当大量叠装整齐的日币现金1060万,折合人民币约64万元。
移交海关缉私部门处理。一旦被认定为*私走**,那么除了罚款外,还可能面临刑事惩罚。

02
没收
一名经深圳文锦渡口岸出境的香港女子,携带了一只行李箱,选择“无申报通道”过关,未向海关申报任何物品。
因形迹可疑,海关对其进行人身检查,结果在其身上发现有绑藏的港币120余万元。
海关按规定放行相当于5000美金的港币,其余按*私走**处理、予以没收。
03
对超额货币退运
一名经广州白云机场入境的外籍男子,携带一只行李箱和一个手提包,选择“无申报通道”过关,海关关员发现其行李箱内装满了美元现钞,共计200余万。
最终,海关依据相关规定对超额携带的货币作了退运处理,并作出予以罚款的行政处罚。
新规放松出境5000美元的限制?
之前的出境携带外币限额等值5000美元的规定,是从1993年开始的。
新规主要是对携带超量外币出入境的,在排除了*私走**嫌疑后,扣除最高可能课以的罚款额度后,即使返还剩下的钱给当事人。
也就是说,携带超量外币出入境,只要不涉及*私走**,都将被课以处罚款。

另一方面,对于携带2万美元以下出境或者5万美元以下入境的,则放松了处罚,只是给予警告或者不予行政处罚的处理决定。
香港保险面对5万美金外汇管制怎么办?















