
“全员营销”还要持续多久尚无定论。在此压力下,一些人在忍耐和坚持,一些人在抱怨和观望,还有一些人已经奔波在面试新工作的路上。
作者|张超 编辑|罗丽娟
尽管受到疫情影响,春招市场显得颇为冷清,徐坤还是打算换个工作。
虽然在苏宁任职时间不长,但过去一段时间,徐坤一直有跳槽的想法,只是迟迟没有行动;使他终于痛下决心、筹划离开苏宁的原因就是2月底闹得沸沸扬扬的“全员营销”事件。
“让我带1000块钱的货,我可以、没问题;但是完不成就要扣我工资,这不是很过分吗?”提到“全员营销”背后的惩罚机制,徐坤有些气愤。不过,为了完成公司布置的任务,他还是硬着头皮在苏宁易购平台,自费买了“小2000块钱”的东西。
这笔钱不仅花得不甘心,甚至成为了徐坤离职的加速器。事实上,他的遭遇还不算惨,就职于安踏某职能部门的张瑶任务比徐坤重得多。
“公司定给个人的销售目标差不多占税后工资的70%。”张瑶对于公司要求“全员营销”这件事表示出了极大地不理解,较高的任务目标压得她叫苦不迭。
目前,张瑶所在的安踏地区分公司计划在2、3两个月份实行“全员营销”,但她已经下定决心——如果此后“全员营销”向常态化发展,就离职。“我还不如去干销售,那样只需要做一份工作;现在这样要做两份工作,只拿一份工资。”张瑶说。
徐坤、张瑶都不是个案。今年春天,“全员营销”这股风潮已经迅速在零售、房地产、教育等,原来严重依赖线下生意的行业蔓延开来。
全员营销看起来新潮,但置身其中的人甘苦自知。即便如此,仍有越来越多的企业跃跃欲试。全员营销能走多远?
企业自救:强推“全员营销”
张瑶原本以为复工时间会延后到三月,但一则全员营销倡议书让她“提前”开工了。
2月9日,张瑶所在的安踏分公司通过微信群向全体员工发布了营销倡议书,呼吁所有人通过线上卖货帮助公司“活下来”。起初,这封倡议书并没有引起张瑶的重视,因为里面不涉及强制性要求的内容,而她自己也不熟悉销售这个工作,就没太当回事。
殊不知,这只是给员工的一剂“预防针”。两天后,微信群里要求“全员营销”的文件正式发出,张瑶被迫成为“卖货一族”。
安踏每个分公司、每个部门的销售目标都按照等级进行了划分,“具体到个人,普通员工、经理和副经理、部门总、分公司总,一共四级,不同等级销售目标各有差异。”张瑶透露,考核以自然月为单位,到月底,公司将对每个人的销售业绩进行结算。
不过,因为文件中没有明确写到相关奖惩制度,张瑶的心中不免忐忑,只能铆足劲地去完成任务。“等我这个月(3月)发工资,看到能有多少钱的时候,才能知道奖惩情况。”她说。
目前尚不清楚张瑶所在分公司的“全员营销”具体制度是否与安踏整个公司的相关规定完全一致。但据《华夏时报》报道,疫情之下,安踏公司在推行“全员营销”;相关人员透露,安踏超过3万名员工及经销商伙伴参与销售,各品牌的销售团队和品牌支持团队以及所有的管理层和共享团队都在开微店。
在推行“全员营销”制度上,安踏显然还是一名“新手”玩家,还处于该模式的探索阶段;相较而言,房地产行业做起这件事来就大胆不少。
“全员营销”俨然是房地产行业一个公开的秘密,许多叫得上名字的公司都在内部推行这一制度,恒大就是其中“声响”最大。
“全员营销是恒大文化,历史悠久、每年都有,就连食堂阿姨都要卖房。”在恒大工作多年,陈涵已经对“全员营销”自动形成了一种免疫力,不会像第一次接到通知时那么气愤,今年领导一说她就开始在自己的朋友圈发起了售房信息,“我们不光卖房,还(要)卖理财产品。”
用历史悠久来形容恒大“全员营销”制度似乎也不为过。恒大离职员工石洋透露,他在恒大任职的几年里,全员营销的考核要求一再变更:最开始仅对推荐看房人数有要求,后改为考核实际楼盘到访数量,再到现在对成交量也提出了要求;考核时间也从最开始的按月计算到按周统计。“整体趋势是越来越严格。”石洋说。
按照往年的经验,恒大多数部门在每年3月和9月启动“全员营销”。但今年受到疫情影响,延迟复工,因此从2月份起,全员卖房已启动。
针对“全员营销”,恒大集团并没有明确的发文规定,也没有为此制定明确的销售目标,但对于推荐成交的员工会有一定程度的奖励措施。这样一个锦上添花的事情,实行起来却变了味。
陈涵透露,因为每个区域公司、分公司等恒大体系内的企业领导相互竞争,他们会根据部门设置和部门人数制定目标,再以小组为单位分派目标。陈涵所在部门今年接到的任务是:一个月内卖掉20套房,“平均每5个人要卖1套房”。
原本恒大宣扬的“全员营销”相当于员工福利,但在实际操作中产生诸多问题,导致遭来不少员工吐槽。但相比之下,强制实施“全员营销”,并明确注明惩罚条款的苏宁,才真正引发了众怒。
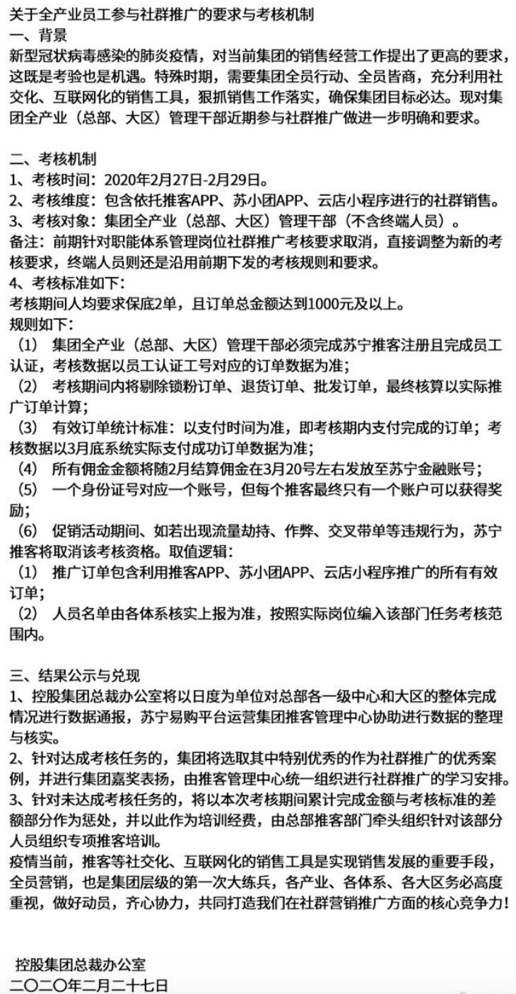
2月27日,苏宁“控股集团总裁办公室”发布公告,要求全员参与旗下推客App、苏小团APP、云店小程序进行的社群销售。为了达到预期的销售效果,苏宁制定了明确的考核指标:在2020年2月27日至29日期间,人均要求保底2单,且订单总金额达到1000元及以上。未完成的差额将作为处罚,从当月薪资中扣除。

网络流传的苏宁“全员营销”通知文件
其实1000块的销售任务要求并不算高,“我和我周围的同事正常发朋友圈,最少大概也能带个两三百块钱或者三四百块钱。可能剩下的差额没有人买了,我们就自己贴上去。”徐坤说。
疫情期间,公司有难处,徐坤也能理解,要求“全员营销”无可厚非。但完不成任务就扣薪资这点,他觉得特别不合理,“没有必要公司的损失让我们这些员工个人来承担,这一点很不厚道。”
更极端的是,这一考核也同样覆盖了正在休产假的员工,“要求也是一样,三天之内完成任务,”在徐坤看来,这就是一件违背道德的事情,“要是孕妇这三天在生产,你让人家怎么办?”
不同于徐坤在“全员营销”这件事上表现出的明显抗拒心理,苏宁的“老员工”刘琨就冷静许多,“在一个公司里面上班,员工肯定要为公司的一些利益着想,我们配合度还是比较高的。”他认为,平时大家的朋友圈里就有很多代购、推客,这都很习惯了,“(公司)让员工自身操作一下,影响也不是太大”。
对于为什么要推行“全员营销”,苏宁官方解释称:“苏宁全员都是服务用户的排头兵,此举可了解用户需求,优化体验。”
员工“花样”应对考核
为了完成公司“全员营销”的考核,各企业非销售岗员工不得不各出奇招。
回忆在恒大全员卖房的那段日子,石洋到现在都还有些难以释怀。为了完成考核目标,他不仅把身边亲朋好友的信息填了个遍,甚至还花钱去买人头信息,“我们普通员工没那么多资源,只能这样做。”
在线上,他会通过QQ寻找目标楼盘所在地的群,向群内发广告寻求帮助,“有时候碰到学生,我就让他做我的代理,把身边同学都推荐过去(签字),拉一个给一份提成。”
而在线下,石洋甚至通过家政公司、外卖小哥发动身边同事帮忙签到,并按照成功签到人数给对方付费。对于外地楼盘,石洋也会借着出差的机会,集中一天亲自带着人到访、签字,“有时候也会找跑腿小哥,内容选择文件,下单的时候出发点和终点选择一个位置。等小哥打电话来确认信息的时候,再请他帮忙,签一个到给一份钱。”
最开始,石洋只需要花15元就能买到一个名额,到后来已经涨到20元至35元不等,“这部分花费也跟行情有关,比如最后冲业绩的时候,发现很多目标没有完成,就会花更高的价钱。”
同在恒大就职的陈涵也提到了类似的经历——2018年,公司给他们定的任务是,一个月要推荐200多个“到访者”,实在太多,没办法就只能“买人头”。“我那一个月就花了一千多,差不多是我到手工资的四分之一。”据陈涵所知,这样的事情在恒大内部就是“常规操作”,身边同事完不成任务的都会花钱请人签到。
注意到公司内部这种“造假”风气后,恒大也在全力扭转局面。为了保证“签到”的真实性,减轻员工考核压力,恒大出台了新的政策——对每人每周的带看数量做了严格限制。
另外,从鼓励“全员营销”到鼓励“全民营销”,恒大今年以来力推旗下“恒房通App”,鼓励全社会人员参与营销,任何人都可以通过该App推荐人来买房,相应地,购房人、推荐人均会获得一定优惠政策和佣金。该政策也被外界视为房企全民营销教科书式范本。这样一来,企业不仅能迅速积累客户,也能减轻内部员工的销售压力。
虽然是新手上路,但张瑶在做安踏产品营销的时候并不生疏,“过年见到很多销售行业都是通过微信群来带货。”因此接到任务的她第一反应是迅速拉群分享安踏的产品信息。
一个月下来,张瑶建的群已有90多位群成员,“我隔两三天或者一个星期会发一条销售信息。”但张瑶对这件事并不热衷,只会挑自己不忙的时候做做,“因为卖东西都是靠自己的亲戚朋友支持,其实我们都是欠了别人人情的。”
相对来说,由于苏宁给每位员工派单的任务不算太高,因此徐坤和刘琨基本就靠自我消化来完成目标。不过,徐坤也坦言,这是公司在疫情期间的一次“自救”,要求全员营销可以理解,但完不成任务就要扣钱有些变相降薪裁员的意思,“我帮你带货是情分,不帮你带是本分。公司不应该进行道德和利益绑架。”
什么才是“全员营销”的正确姿势?
尽管“全员营销”遭遇企业员工反对、质疑,但从各家成绩单看来,“全员营销”也确实为企业带来了实打实的营收。
根据苏宁易购方面公布的数据,在2月27日至29日开展的最高24期免息活动中,全民营销拉力明显。活动期在超过100万个社群中推广,社群营销销售额贡献率超过30%,平台整体销售额同比增长703%。
尝到“全员营销”甜头的苏宁也公开表示,将通过多年积累的O2O能力,持续发力全民营销,更好的盘活生产力。
而恒大采取的“房价折扣+全员营销”这套组合拳,也在疫情期间收获了亮眼的成绩。
恒大公布的2020年2月未经审核经营数据显示,期内合约销售金额达到447.3亿元,同比增长约107.8%;合约销售面积约为513.8万平方米,同比增长约153.8%,环比增长14.23%。

一组明显的对比是,同一时期房企销售大多处于同比下降的情况。房地产信息综合服务商克而瑞指出,2020年2月,TOP100房企当月销售同比大幅下降37.9%,恒大是极少数实现正增长的房企,2月全口径销售额和权益销售均位于行业首位。
如今,包括京东、国美等零售企业、家电品牌、运动品牌、教育机构、保险、房地产行业等,越来越多公司在此次疫情之下都开始推行“全员营销”。
关于“全员营销”,日本著名实业家、哲学家稻盛和夫曾有一套人尽皆知的理论:经济萧条时期,全体员工必须成为销售员。
他提到,员工有不同的岗位,平时都会有好的想法、创意、点子,这些东西在萧条时期不可放置不用,可以拿到客户那里,唤起他们的潜在需求,这件事全体员工都要做。
这意味着,“全员营销”并非简单地全员卖货,同时强调了员工的创造力和企业效率。
上海交通大学安泰经管学院营销系教授陈洁也曾在媒体采访中强调:“企业号召员工全员营销,不应该只盯着销售额,而应该以培养员工的营销意识为最终目标。”因此,只一味追求销售数字,甚至变相压迫员工,对企业来说或是本末倒置。
在全员营销背后,更多员工担心,这一“变相压迫”政策会在疫情之后转变为“日常”。“如果这件事情常态化,我就不在安踏干了。”张瑶直截了当地拒绝了这种可能性。
在苏宁下达任务以来都表现沉稳的刘琨也认为,全员营销不应常态化,“因为一个比较理性的公司,它会帮大家把时间合理、规范利用起来,使大家更加集中注意力(在本职工作上),才能高效工作。”
疫情尚未结束,“全员营销”还要持续多久尚无定论。在此压力下,一些人还在忍耐和坚持,一些人在抱怨和观望公司后续的政策,而苏宁的徐坤等人已经奔波在了面试新工作的路上。
(应受访者要求文中徐坤、张瑶、陈涵、石洋、刘琨均为化名)