自2013年非布司他在我国上市以来,广受患者朋友们的好评,临床风湿免疫科医生在诊治痛风时,也大多会首选非布司他。现在非布司他进入医保目录,价格也随之降低,痛风患者更是对这种药物趋之若鹜。

非布司他在我国是一线降尿酸药物
在我国的相关痛风诊疗指南中,非布司他也是作为一线降尿酸药物。
- 《高尿酸血症/痛风患者实践指南》推荐“慢性肾脏病3期以上合并痛风患者优选如别嘌醇或非布司他等黄嘌呤氧化酶*制剂抑**”。
- 《中国高尿酸血症与痛风诊疗指南(2019)》推荐“别嘌醇、非布司他或苯溴马隆为痛风患者降尿酸治疗的一线用药”。
- 《痛风及高尿酸血症基层诊疗指南(2019年)》推荐基层降尿酸药物:“抑制尿酸合成药物的代表药物为别嘌醇和非布司他。”
那么,非布司他作为抑制尿酸合成的药物,诚然对于痛风患者有良好的降尿酸作用。但是另外一个方面,是不是高尿酸血症及痛风患者都适用于非布司他呢?其实也并非如此,今天老刘就从十个方面来谈谈非布司他的合理用药。

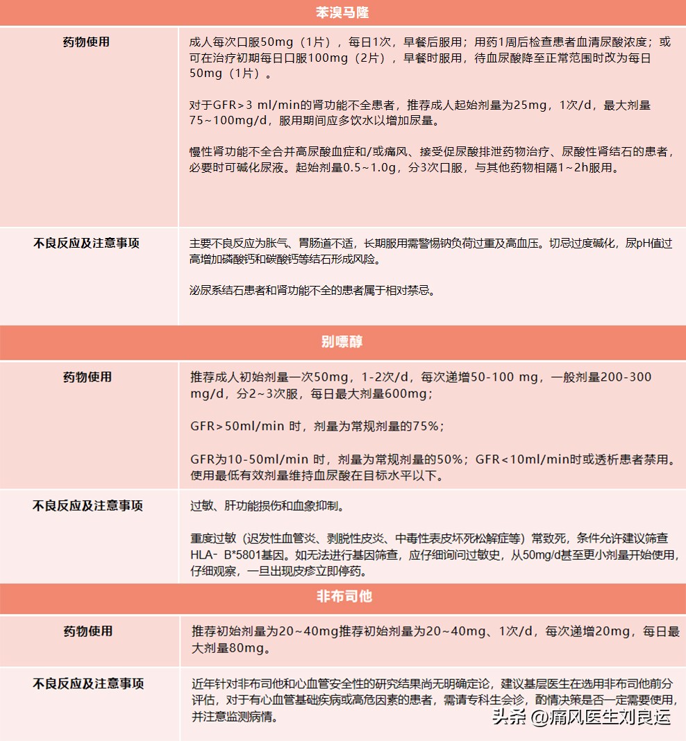
非布司他目前大多为40mg的小绿片
建议一:无症状高尿酸血症患者不宜使用非布司他降尿酸
在非布司他的药品包装及药品说明书上,我们可以清晰见到其适应症为:“适用于痛风患者高尿酸血症的长期治疗。不推荐用于无临床症状的高尿酸血症。”老刘在成都西部痛风风湿医院门诊中也经常遇到无症状高尿酸血症患者询问是否可以使用非布司他降尿酸,对此我的答案是不要轻易使用。这是由于非布司他初始使用可以让体内尿酸水平快速下降,体内尿酸水平下降太快也同样会导致急性痛风发作。让原本没有症状的高尿酸血症患者出现痛风发作,这难免会得不偿失。所以无症状高尿酸血症患者无论尿酸值是否高于540μmol/L,都不要轻易使用非布司他降尿酸,而是要通过“多喝水、管住嘴、迈开腿、减减肥、少受累”的生活调理方式逐步将尿酸降下去。

非布司他治疗后SUA水平的变化
建议二:尿酸排泄障碍型痛风患者不宜使用非布司他降尿酸
痛风患者根据血尿酸和尿尿酸检测情况,可以测定属于尿酸生成过多、尿酸排泄障碍或混合型。根据不同的类型临床用药不同,尿酸排泄障碍型患者一般使用抑制肾近端小管尿酸盐阴离子交换器减少尿酸重吸收的苯溴马隆;尿酸生成增多型患者一般使用抑制黄嘌呤氧化酶来减少尿酸生成的别嘌醇或非布司他。尿酸合成增多的痛风患者不宜用苯溴马隆,同理尿酸排泄障碍的痛风患者也不宜用非布司他。因为不对症,所以用药需谨慎。当然,如果属于有肾结石高危风险者、中度或严重肾功能不全的尿酸排泄障碍型痛风患者,在不能使用苯溴马隆的情况下,可以根据情况合理使用非布司他。

痛风间歇期常用降尿酸药物
建议三:服用非布司他初期需要使用预防出现溶晶痛的药物
尿酸生成增多型痛风患者,在初始使用非布司他降尿酸时,尿酸下降会比较快,主要是因为其能通过非竞争机制与黄嘌呤氧化酶结合,抑制还原型黄嘌呤氧化酶和氧化型黄嘌呤氧化酶两种黄嘌呤氧化酶,因此较小剂量就能发挥强大的黄嘌呤氧化酶抑制作用。通常初始每天1次用药,起始剂量20~40mg。但由于其作用强大,所以即使初始小剂量使用非布司他也可能导致出现溶晶痛的情况出现。溶晶痛一般在血尿酸水平骤然下降时发生,疼痛程度相对较轻。所以初始使用非布司他降尿酸治疗前两周,就要开始服用小剂量抗炎止痛药物,常用药物为每天0.5mg~1mg的秋水仙碱或小剂量非甾体抗炎药。预防治疗持续时间根据病情不同而不同,一般预防治疗需要3~6个月,以求最大限度减少溶晶痛的急性发作。

非布司他药理作用
建议四:合并心血管疾病患者需要慎重使用非布司他降尿酸
在《美国风湿病学会痛风管理指南(2020)》中,非布司他从降尿酸用药选择的“一线队伍”中被踢出来,仅保留了别嘌醇一线用药的地位。《英国国家卫生与临床优化研究所痛风的诊断和管理指南》提出:“对于患有主要心血管疾病的痛风患者,如既往有心肌梗死、卒中或不稳定型心绞痛,一线治疗建议选用别嘌醇。”这主要是因为非布司他潜在的心血管风险。虽然非布司他的心血管不良反应在痛风医学界并没有定论,但是老刘提醒大家合并有冠状动脉粥样硬化、心力衰竭、心动过缓、脑梗阻或进行过心脑血管手术的痛风患者需要谨慎使用非布司他,这是从用药安全方面考虑;如果合并有心脑血管疾病的患者尤其老年人使用了非布司他,也需要密切关注病情及合并症情况,一旦出现不适就需要立即停药或就医。

非布司他增加痛风患者的心血管死亡风险
建议五:使用非布司他降尿酸也并非完全安全无不良反应
非布司他也是化学药物,化学药物都会出现不良反应。虽然非布司他相比别嘌醇而言优势明显,比如说轻中度肾功能不全患者使用非布司他无需调整剂量,对别嘌醇超敏反应患者对非布司他耐受性良好,非布司他不会像别嘌醇一样干扰嘧啶和嘌呤的合成等。但是非布司他同样有不良反应,相比别嘌醇来说不良反应较小。除了前面我说的心血管风险外,非布司他常见的不良反应包括皮疹或超敏反应综合征、横纹肌溶解症、水肿、疲劳、恶心、肾小管间质性肾炎等。一旦出现这些不良反应,需要在主诊医生的指导下减药或停药,待不良反应病情确定或不良反应恢复正常后再考虑用药。

别嘌醇、非布司他与超敏反应风险
建议六:痛风患者使用非布司他过程中需密切监测肝肾功能
非布司他的药动学主要是口服后在肠道吸收,在血中与血浆蛋白融合,主要在肝脏分解代谢,并经过肾脏和肠道排泄,属于双通道排泄药物。因为非布司他属于双通道排泄药物,所以在轻中度肾功能不全痛风患者中使用率远远高于别嘌醇和苯溴马隆。但是也正是由于非布司他在肝脏代谢,所以有3.5%左右的痛风患者服用后转氨酶升高或出现肝功能损害。因此在使用非布司他时需要定期检测总胆红素、血清丙氨酸转氨酶、天冬氨酸转氨酶、碱性磷酸酶等相关肝功能指标。一旦发现转氨酶升高或总胆红素大于正常上限,那么就需要暂时停药,由医生根据身体恢复情况来决定是否继续使用或换药。

非布司他对肝功能的影响
建议七:儿童和妊娠及哺乳期妇女不推荐使用非布司他降尿酸
基于对药物安全的考虑,目前医学上并没有针对未成年人、妊娠期妇女、哺乳期妇女等痛风患者的降尿酸治疗药物。有部分这些群体的痛风患者会将成人的药物减量服用,但这样做是不对的。因为非布司他本来就有相关的不良反应,如果对孩子使用,可以对孩子的生长发育有一定的影响,因为儿童痛风患者尽量从生活习惯、饮食习惯等方面重塑从而降尿酸;如果对妊娠期妇女使用非布司他,可能造成新生儿死亡率增加或出现巨大儿、或出现婴儿体重降低等情况;而哺乳期妇女服用非布司他,药物可能会通过乳汁分泌对新生儿产生影响,出现低尿酸血症等情况。同时,备孕期的男子如果备孕要停用非布司他,建议根据使用药物的时间长短,停药至少3个月以上,一般180天为宜,以免药物未在身体内完全代谢影响备孕。

痛风治疗备孕期间停药
建议八:非布司他降尿酸初始从小剂量开始血尿酸不达标才加量
使用降尿酸药物时,如果没有进行预防“溶晶痛”的药物进行预防性治疗,那么血尿酸水平的改变就会导致关节尤其是已发作痛风的关节处组织沉积的尿酸盐结晶被动员出来,导致溶晶痛的出现;即使已经预防用药后出现溶晶痛的情况也在25%左右。所以使用非布司他降尿酸之初,不仅为了避免溶晶痛,也为了早期能发现药物副作用,建议初始非布司他为20mg/d,14天后检测血尿酸,如果达标则维持该剂量;如果血尿酸不达标,则可加量至40mg,再过14天后检测血尿酸。一般建议非布司他的常用剂量是80mg,最大不能超过120mg。当然,相比其它药物而言,胃酸和食物对非布司他降尿酸作用不产生影响,所以使用非布司他在一天的任何时候都可以。

临床使用非布司他的剂量推荐
建议九:在使用非布司他要注意避开与其他药物的药物相互作用
非布司他与茶碱联用时应谨慎,因为非布司他会改变茶碱在人体内的代谢;非布司他与硫唑嘌呤、6-硫嘌呤存在配伍禁忌,非布司他对于黄嘌呤氧化酶的抑制会导致这类药物血药浓度升高,可能存在潜在的中毒风险;非布司他不能与别嘌醇联合使用,会增加出现重症多形红斑、大疱性表皮坏死松解、剥落性皮炎等超敏反应的风险,也会增加药物性肝损伤风险。非布司他与秋水仙碱、依托考昔、吲哚美辛、氢氯噻嗪、氯沙坦以及苯溴马隆、碳酸氢钠联合使用,没有出现显著临床意义的相互作用。在此特别要提出的是,非布司他与苯溴马隆联用,适用于单一药物降尿酸无效或痛风发作频繁及有痛风石的患者,患者请勿初始降尿酸便采用两种药物联用;非布司他与碳酸氢钠联用,适用于尿酸pH值小于6.0的痛风患者。

降尿酸药物的作用原理
建议十:使用非布司他降尿酸后停药需要血尿酸持续达标一定时间
虽然指南推荐痛风患者像高血压、糖尿病患者一样终身服药,但是对于非布司他的服用,不少痛风患者还是希望能及早停药。那么使用非布司他时该如何停药呢?老刘认为,首先您要确定您已经拥有了健康的生活习惯及饮食习惯,在生活上不会出现食物嘌呤摄入过多、运动过度等导致内源性尿酸增多的情况;其次您已经规律降尿酸达到达标水平并且保持达标水平1年以上;再次痛风石患者需要检查发现痛风石溶解或关节处尿酸盐结晶已经消除。这样在医生的指导下,首先是逐步减药量,当维持10mg/d非布司他半年以后,可以考虑停药,但需要保持良好的生活调理并坚持。需要强调的是,使用非布司他后,立即停药会造成尿酸值突然升高或出现急性痛风性关节炎反复发作,所以逐步减停药。

使用非布司他减停药指征
总而言之,对于急性痛风性关节炎的痛风患者,在急性痛风期如果之前没有发作过痛风,那么请及时消炎止痛等痛风发作过后1~2周再用药降尿酸;如果确定您是尿酸生成增多型痛风患者,可以在医生指导下使用别嘌醇或非布司他;非布司他不是“神药”,降尿酸依靠的不仅是药物还有自己的坚持。