“我现在只剩一百多分,都没办法正常接单了。”蒋师傅是一名网约车司机,几天前,因滴滴平台安全员抽样打车时发现其存在多平台接单行为,他被取消了安全加分。这个加分取消后对于他的派单优先级有较大的影响,对此他不得不转向在其他平台增加单量,若期间又被抽查到,又会被取消……如此恶性循环下去,要么只选择滴滴平台,要么放弃转投其他平台,因此蒋师傅认为平台方限制司机多平台接单的规定存在不正当竞争行为。
对此,滴滴方面回应称:安全加分设置的初衷是为避免疲劳驾驶,多平台接单无法测算司机服务时长,存在分心驾驶的安全隐患。若与防疲劳倡议合作平台接单,则不会取消安全加分。
这场纠纷也引发了一个争议:到底网约车司机该不该多平台接单?
【司机质疑】
多平台接单被取消安全分
质疑平台不正当竞争
“难道注册了滴滴就不能注册其他平台,否则就属于多平台接单了吗?”
蒋师傅是一名在滴滴平台注册的网约车司机,几天前,他正常打开平台软件准备跑车,却收到了安全分被取消的通知,“违法安全规则,150分加分全部取消。”详细原因中注明:安全员抽样打车发现其在8月29日高峰期存在多平台接单行为,分数从8月31日起暂时取消,由于他属于第2次被取消安全加分,按照规则,分数将取消30天后恢复。
“我现在只剩一百多分,都没办法正常接单了。”蒋师傅说,安全分是滴滴的口碑值里面的组成部分,占比很大,达150分,而口碑值总分就350分。总分越高、派单就有优势,之前他已经有348分,在平台的等级本季度已经是城市英雄等级。如今这个加分取消后对于他的派单优先级有较大的影响,无法正常接单了。

蒋师傅取消安全加分前的口碑值等级

蒋师傅因多平台接单被取消安全加分
蒋师傅表示,自己是以租代购的方式跑网约车,各方面成本很高,如果仅在滴滴一个平台上接单,单量不够成本都挣不够,为此他也会在其他平台接单,增加单量。那么平台是否有过多平台接单将被取消安全分的提示呢?“有,偶尔会推送,但没有打开仔细看过,但我们理解的多平台接单是指同时打开多个平台接单,当时滴滴平台我是关闭的,并没有使用。”根据蒋师傅出示的滴滴平台接单记录显示,8月29日当天他仅在凌晨12点过和晚上10点左右接了单,其余时间并没有使用滴滴。

蒋师傅8月29日高峰期并未使用滴滴接单
在因多平台接单被取消安全分之后,蒋师傅不禁发出了疑问,根据现有的规则,网约车司机和平台之间属于加盟合作,没有劳动合同也就没有雇佣关系。“难道注册了滴滴就不能注册其他平台,否则就属于多平台接单了吗?” 蒋师傅说,在安全分取消的30天内,无法正常接单的情况,他只能又使用其他平台来增加单量。若期间又被抽查到,安全分还会被继续取消,如此恶性循环下去,估计最后要么只选择滴滴平台,要么放弃转投其他平台。因此,蒋师傅认为平台限制司机多平台接单的规定存在不正当竞争行为。、
【平台回应】
在防疲劳倡议合作平台接单,
则不会取消安全加分
“安全加分设置的初衷是为避免疲劳驾驶,如果多平台接单,系统将无法准确测算司机的服务时长……”
那么网约车平台是否存在不正当竞争呢?9月8日,滴滴方面对此事进行了回应。滴滴表示,安全加分设置的初衷是为避免疲劳驾驶,当司机服务时长累计满4个小时,系统会强制司机收车休息;如果多平台接单,系统将无法准确测算司机的服务时长,因而会急剧加大司机发生疲劳驾驶的可能;同时,多平台接单本身也存在分心驾驶的安全隐患。
而安全加分是口碑值中的附加分,是对安全驾驶司机的奖励加分项,并非惩罚。在扣除安全分后,司机能够可以正常接单,也可以通过安全考试重新加回来。
滴滴方面还表示,司机并非因多平台接单而扣分。滴滴发起的网约车行业防疲劳驾驶倡议,与蓝色大道、够谱出行等平台在防疲劳驾驶的标准、技术、方法和数据方面达成共识,能共同努力识别并干预疲劳驾驶,在防疲劳倡议合作平台接单,则不会取消安全加分。
另外,记者在网上查询到滴滴关于多平台接单将取消加分的相关推送信息,上面写道:出现一个或多个手机,同时接多个平台订单、一个平台停止接单后用另一个平台继续接单等行为,均认定为多平台接单。如被查有多平台接单等行为,安全加分150分将被一次性全部取消。150分被取消后对派单优先级有较大影响,平台将通过安全员抽样打车、乘客投诉等方式来判断司机是否多平台接单的情况。

滴滴多平台接单取消安全加分细则
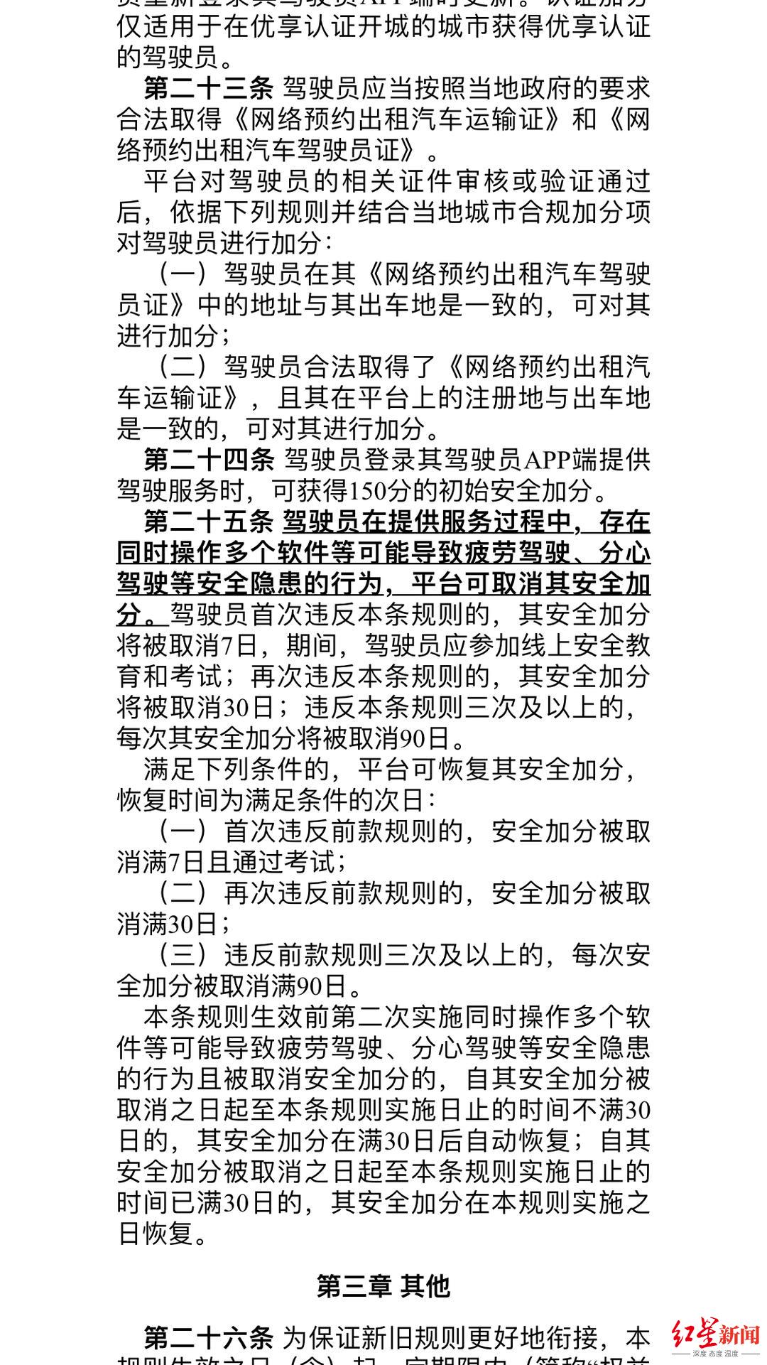
争议>>>
网约车司机应不应该多平台接单?
网约车平台方出于安全因素考虑,采取了对进行多平台接单的司机取消加分奖励的措施。那么,在实际生活中,为什么会出现司机多平台接单的现象呢?司机应不应该多平台接单呢?有无相关规定能够对平台接单呢?红星新闻记者进行了走访。
A:市民担忧:多平台接单存安全隐患
“开好几个手机,难免会手忙脚乱,我觉得这样不安全。”市民刘女士告诉记者,之前坐网约车时,看到司机面前摆了两部手机,同时开着,轮流在不同平台上接单。刘女士所说的这种情况目前在网约车市场上并非个例,时常会遇到网约车司机使用两个或以上手机在进行接单。
“有些司机为了赚奖励,使用多个平台接单可以理解,但万一驾驶员疲劳驾驶的话,又怎么去判定呢?”付先生认为,多个平台使用无法科学统计司机的驾驶时间和线路,若驾驶员长时间驾驶导致疲劳分心的话,对司机和乘客都存在很大的安全隐患。
B:司机无奈:单量太少,多平台可以提高单量
对于多平台接单的行为,网约车司机们有自己的看法。“只在一个平台接单的话,单量太少经常一天跑下来,连成本都不够。”司机黄师傅说,刚合规的时候一天能跑出400元、500元、600元。大家看到了跑网约车似乎挺不错的,纷纷入行,结果司机越来越多。现在一天跑100、200的司机一大堆,大家都往里钻,结果谁也赚不到钱。随着越来越多的打车平台进入市场,开多个手机接单的现象正逐渐增多。基于市场需求和此种情况,有些司机会选择其他平台,准备几部手机,多注册几个平台,“这样一方面可以大大提高接单量,另一方面还可以选择里程数多的乘客,有筛选地接单。”
“乘客都可以选择不同的平台打车,为什么司机就只能在一个平台接单呢?”采访中,有司机这样说。不过也有司机认为,部分司机多平台接单的行为,既损害了规范经营的司机利益,也给乘客带来很多的安全隐患。
C:相关部门:各地规定不同 有的要求“一车一平台” 有的正在开放
红星新闻记者在网上查询到,各地对网约车司机能够多平台接单有不同的规定,有的明确规定“一车一平台”,有的逐渐放开多平台接单。例如,《合肥市网络预约出租汽车经营服务管理实施细则》第二十二条规定,取得《网络预约出租汽车运输证》的车辆,不得同时接入两个或以上网约车平台从事经营。广东省湛江市于2019年3月1日起实施的《网络预约出租汽车经营服务管理暂行规定》中明确:“车辆在同一时间段内只能加入一个网约车平台公司”,也就是一车一平台。不过,经查询湛江市政府网站,发现湛江市司法局于2020年3月31日发布了“公开征求《湛江市人民政府关于修改<湛江市网络预约出租汽车经营服务管理暂行规定>的决定草案》意见建议的通知”(以下称“修改决定草案”),修改其政府规章原有“一车一平台”条款的举措,删除该条款。2020年7月10日呼和浩特市人民政府常务会议通过《呼和浩特市网络预约出租汽车经营服务管理实施细则》(修订稿),于9月10日正式施行,其中明确了一台网约车可以接入多个在我市取得许可的网约车平台进行接单营运。而《成都市网络预约出租汽车经营服务管理实施细则(暂行)》中,则没有规定“一车一平台”。
疑问>>>>
平台方限制司机多平台接单
是否存在不正当竞争呢?
四川澳南律师事务所杨丽华律师认为,不正当竞争行为是指经营者在生产经营活动中,违反《中华人民共和国反不正当竞争法》规定,扰乱市场竞争秩序,损害其他经营者或者消费者的合法权益的行为。根据《中华人民共和国反不正当竞争法》第十二条第二款规定,认定网约车平台是否构成不正当竞争,主要在于平台方是否采取技术手段,通过影响用户选择或其他方式,恶意对其他合法提供网络产品或者服务的平台实施了不兼容,并且该行为妨碍、破坏到其他平台提供的网络产品或者服务正常运行。而滴滴方面表示,其并没有采取措施禁止司机在其他平台接单,只是说多平台接单将影响滴滴对司机是否疲劳驾驶的识别和干扰,故平台方不会对司机奖励安全加分项,其本意也是为倡导司机安全驾驶,接受防疲劳监管。这一行为并没有损害其他经营者或者消费者的合法权益,因此难以认定网约车平台构成不正当竞争。
泰和泰律师事务所宋宏宇律师认为,根据《滴滴网约车口碑值专项规则(试行)》(2020年06月11日起生效,以下简称“《口碑值规则》”),其中第二十五条规定:“驾驶员在提供服务过程中,存在同时操作多个软件等可能导致疲劳驾驶、分心驾驶等安全隐患的行为,平台可取消其安全加分。”该条所称“提供服务”,结合整条的规定,应当理解为驾驶员在行驶过程中,若安全员是在乘坐蒋师傅所驾驶网约车过程中发现蒋师傅从事多平台操作,则滴滴的处理符合其自身公布的规则;而若安全员并未在乘坐途中发现,又没有其他证据可以证明蒋师傅存在违规行为的,滴滴公司对蒋师傅的处理则涉嫌事实依据不足。
而蒋师傅实际上的问题是滴滴无依据因为“多平台接单”就扣减司机的安全加分项,并没有涉及到垄断的问题。如果滴滴规定了不得多平台接单,那才有基础来判断其是否构成垄断行为。第二十五条规定旨在促使司机安全行车,与不正当竞争行为无关。若滴滴对蒋师傅的处理只是以《口碑值规则》第二十五条为依据,则其并不因此构成不正当竞争。

滴滴《口碑值规则》
而四川纵目律师事务所律师王英占则有不同的看法。王律师认为,为了所谓的安全问题,滴滴要求在一定范围内限制合作严重干扰了市场的公平竞争。即便滴滴与司机用户签订有合作协议,不能代表滴滴可以采用扣除安全分等措施“威胁”司机不得与其他平台合作。
根据2018年1月1日最新实施的《反不正当竞争法》第十二条规定:经营者利用网络从事生产经营活动,不得利用技术手段,通过影响用户选择或者其他方式,误导、欺骗、强迫用户修改、关闭、卸载其他经营者合法提供的网络产品或者服务。《中华人民共和国反垄断法》第十七条:“禁止具有市场支配地位的经营者从事下列滥用市场支配地位的行为:没有正当理由,禁止具有市场支配地位的经营者限定交易相对人只能与其进行交易或者只能与其指定的经营者进行交易”。因此,王律师认为滴滴利用市场支配地位,限定司机用户只能与其交易,违反了上述相关法规。
红星新闻记者 张肇婷(图片由受访者提供)
编辑 包程立
(*载下**红星新闻,报料有奖!)
