好消息!江西这27种特殊药品纳入基本医疗保险特殊药品管理范围,今后可报销!
这些药品多为昂贵抗癌药,纳入江西省医保报销范围后,将大大减轻江西相关疾病参保患者的医疗费用负担。
近日,江西省人社厅印发《江西省基本医疗保险特殊药品管理服务办法》,将涉及重大疾病临床治疗必需、价格昂贵的27种乙类药品纳入基本医疗保险特殊药品管理范围。


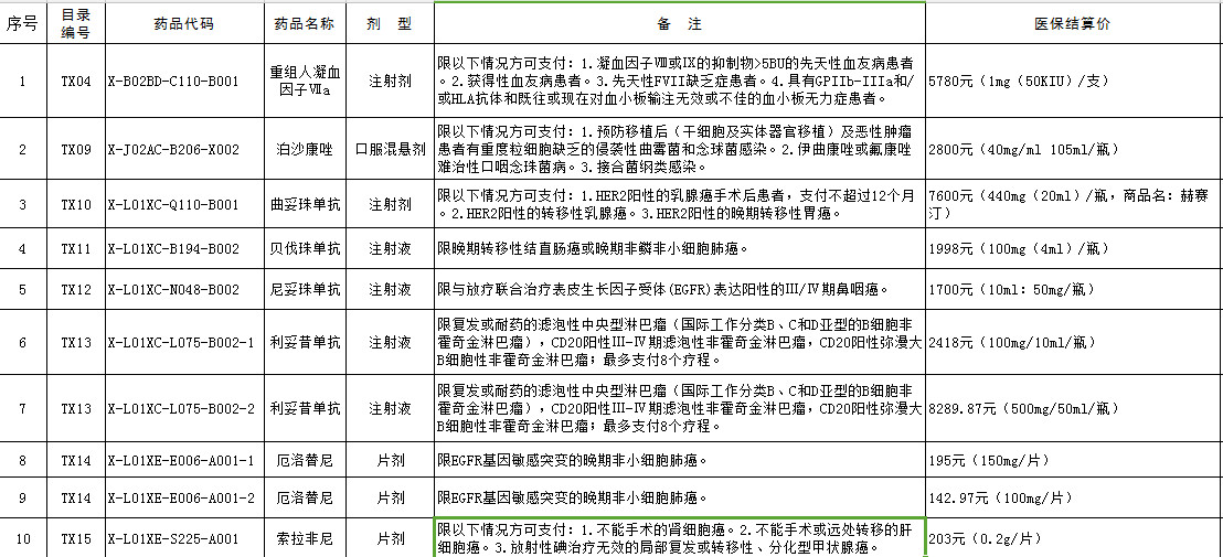
江西省基本医疗保险特殊药品代码与结算价格表
27种特殊药品
《办法》中涉及的27种特殊药品包括:重组人凝血因子Ⅶa、泊沙康唑、曲妥珠单抗、贝伐珠单抗、尼妥珠单抗、利妥昔单抗、厄洛替尼、索拉非尼、拉帕替尼、阿帕替尼、硼替佐米、重组人血管内皮抑制素、西达本胺、阿比特龙、氟维司群、重组人干扰素β-1b、依维莫司、来那度胺、康柏西普、雷珠单抗、培美曲塞、雷替曲塞、尼洛替尼、埃克替尼、达沙替尼、吉非替尼、伊马替尼。
适用对象
《办法》明确,省城镇职工基本医疗保险和城乡居民基本医疗保险参保人员,以及医药费单独统筹的离休人员中符合特药使用适应症的患者。
特药执行待遇
参保人员在门诊、住院及药店购药发生的符合特药支付政策的费用,执行全省统一的医保结算价格,纳入基本医疗保险(或离休干部医药费用单独统筹)基金报销,不设立起付标准和个人先行自付比例。
城镇职工基本医疗保险基金支付比例为结算价的75%,城乡居民基本医疗保险基金支付比例为结算价的70%,离休人员特药待遇按照离休人员医药费单独统筹规定管理。
达到大病保险起付标准的特药费用部分按规定纳入大病保险基金支付,不设立个人先行自付比例,支付比例与基本医保一致,超过大病保险封顶线后医保基金不予支付。
经基本医保和大病保险基金支付后,特药个人负担部分可从个人账户基金结余中支付,个人账户不足或未建立个人账户的由个人现金支付。
患者在特药定点机构取药,只需支付由个人负担的费用
《办法》规定,各级医保经办机构要与当地特药定点机构实行联网,实现参保患者在特药定点机构刷卡取药。
参保患者在特药定点机构取药,只需支付应由个人负担的费用,应由基金支付的费用由参保地医保经办机构与特药定点机构定期结算。
各统筹地区要鼓励特药定点医疗机构院内使用特药,实行诊断、评估、购药、治疗、报销等院内全过程管理,方便患者就医结算。
参保患者住院期间需使用特药但医院无法供应特药的,可到参保地的特药定点药店先按特药费用30%以上预付现金取药,出院后持社保卡与特药定点药店刷卡结算,特药定点药店按规定返还参保患者个人预付的费用。