
热点公司信息及公告
贵州茅台高管调整(公司公告)
贵州茅台2月26日晚间发布公告,公司控股股东中国贵州茅台酒厂(集团)有限责任公司推荐涂华彬、王晓维同志为公司副总经理人选,建议免去万波、张家齐、李明灿同志公司副总经理职务。
伊利集团董事长潘刚:今年将继续为员工涨薪,但也要“勒紧裤腰带过日子”(每日经济新闻)
2月26日,在伊利集团的总裁例会上,公司董事长潘刚表示,将为员工涨薪。伊利方面对此回应称,疫情之下,通过“员工涨薪”,让伊利员工在没有后顾之忧的情况下,更可以轻装上阵,凝心聚力,为疫后经济贡献更大力量。但潘刚也补充道,要进一步做好开源和节流,一方面想尽一切办法去寻找业务发展机会,挖掘更多业务增长突破点;另一方面要始终保持勤俭节约的意识,要勒紧裤腰带过日子,将每一分钱都花在刀刃上、花出效果,不断提高费用使用效率。
妙可蓝多:蒙牛收购子公司股权案不实施进一步审查(公司公告)
昨日,妙可蓝多发布关于收到国家市场监督管理总局《经营者集中反垄断审查不实施进一步审查决定书》的公告。决定书认为,中国蒙牛乳业有限公司收购吉林省广泽乳品科技有限公司股权案不实施进一步审查,从即日起可以实施集中。该案涉及经营者集中反垄断审查之外的其他事项,依据相关法律办理。妙可蓝多还在公告中指出,上述决定涉及的中国蒙牛乳业有限公司子公司内蒙古蒙牛乳业(集团)股份有限公司对公司子公司吉林省广泽乳品科技有限公司进行增资扩股事项,其交割实施尚有待于协议约定的其他条件的满足。
五谷磨房:湖北馥雅暂停营运的时间延长(公司公告)
五谷磨房昨日发布公告,考虑到中国政府近期推行的抗疫措施,为了继续致力按照指示协助预防及控制疫情,湖北馥雅暂停营运的时间将会延长。其恢复营运的日期及进度将另行刊发公告。
瑞幸咖啡回应饮品全线涨价1元:属于正常运营政策调整(上游新闻)
据上游新闻昨日消息,瑞幸咖啡已全线涨价1元。从瑞幸咖啡App中搜索发现,新的价格体系已调整为28元、25元、22元。对此,瑞幸方面回应:属于正常的运营政策调整,优惠减免根据情况动态调整。
胡润全球富豪榜:瑞幸咖啡钱治亚以120亿财富首次上榜(胡润)
胡润今日发布的2020全球富豪榜显示,中国有799位富豪上榜,新增182位。其中,瑞幸咖啡43岁的钱治亚以120亿元的财富首次上榜。
澳优U基金&悠蓝再捐1100万元(公司新闻)
今天,澳优U基金携手海普诺凯生物科技有限公司(以下简称“海普生物”)旗下品牌悠蓝,宣布定向全国综合医院、妇产医院、以及妇产医护工作者等捐赠价值1100万元的悠蓝有机奶粉,为疫情中的母婴家庭提供高品质的营养呵护。至此,澳优及旗下各品牌携手澳优U基金已完成8批次爱心捐赠,累计捐赠超6760万元款物和1万个KF94医用口罩。
君乐宝追加捐赠7500万元奶粉,累计捐赠款物超亿元(公司新闻)
2月20日,君乐宝乳业集团通过中国红十字基金会追加捐赠价值约7500万元奶粉,用于支持湖北等疫情较严重地区购买不便的婴幼儿、孕产妇人群的营养所需。有需要的人群可通过活动平台自行申领,君乐宝根据需求将奶粉免费寄送到家,每个用户最多可以领取三罐奶粉,满足约一个月用量,确保不断口粮。至此,君乐宝累计捐赠款物总额已超1亿元。“目前,我们通往湖北包括武汉的物流比较顺畅,君乐宝奶粉在湖北市场供应充足,结合本次活动,将更好地保证母婴人群的营养需求。”君乐宝乳业集团副总裁刘森淼表示。
蒙牛5万吨饲草料加3000余万元物资驰援牧场(公司新闻)
今年春节前后突如其来的疫情,打破了奶业上游产业链的正常秩序。牧场正面临着交通不畅、饲草料断货、现金流短缺等经营难题。为帮助牧场解决燃眉之急,蒙牛紧急调动全球战略合作资源为牧场供应饲料等物资。
据了解,在2月不足半个月的时间里,蒙牛已经为千家合作牧场农牧民供应了5大品类30多种牧场急需的牧场投入品,供货量达到了5万余吨,并通过大数据订单追踪系统,确保各类饲草料精准送达牧场。蒙牛还出资为长期稳定合作牧场免费送去价值3388万元的“苜蓿草、玉米、豆粕、清洗液、消毒剂、兽药、冻精、易耗品”等物资大礼包。
此外,蒙牛管理层还提出对合作牧场的扶持资金,推出2-3月降息、缓扣支持,适时启动提前支付奶款等实招、硬招,缓减牧场经营压力。
康宝莱向武汉医院捐赠200余万营养物资(公司新闻)
康宝莱昨日宣布,通过中国红十字基金会向武汉地区的四所定点收治医院定向捐赠6000罐、总价值人民币207万元的康宝莱蛋白营养粉。本次接受捐赠的四所定点收治医院包括华中科技大学同济医学院附属同济医院、武汉市金银潭医院、武汉市第三医院首义院区(营养)以及武汉市第四医院。截止目前,康宝莱联同其服务提供商的爱心捐款及捐赠物资累计已达474万元人民币。据悉,康宝莱近期还计划继续追加捐赠。
乐购退出中国:将合资公司20%股权卖给华润(财联社)
据财联社昨日消息,英国最大零售商乐购已经完成退出中国,将其合资股份以2.75亿英镑(约合25.06亿人民币元)的价格出售给了华润集团。乐购周二表示,出售其20%的股份使其能够进一步简化业务并将其重点放在核心业务上,所得款项将用于一般公司用途。该交易计划于2月28日完成。
伊利液奶总经理出任赛科星董事长(公司公告)
赛科星近日公布,公司选举张玉军为董事长,自 2020年 2 月 24 日起生效。据悉,张玉军于1995 年开始在内蒙古伊利实业集团股份有限公司工作;2019 年 1 月至今,任内蒙古优然牧业有限责任公司董事长;2019 年 8 月至今,任内蒙古伊利实业集团股份有限公司总裁助理兼液态奶事业部总经理。
汇源果汁已申请复核有关除牌决定(公司公告)
汇源果汁近日发布公告,公司已于2020年2月24日提交申请,要求将除牌决定提呈至联交所上市复核委员会复核。其将继续停牌直至进一步通知。
华润啤酒整体复工率过半 各地工厂驰援武汉市场供应(21世纪经济报道)
据21世纪经济报道昨日消息,截止目前,华润啤酒拥有的四川、西昌、绵阳、阜阳、安庆、六安、东莞、湖南、沈阳、鞍山、铁岭等工厂已复工,整体复工率达53.68%。同时,全国各区域生产、销售顺利,无异常情况出现。
双塔食品:实现向Beyond Meat销售豌豆蛋白(证券时报)
双塔食品昨日发布《关于子公司与Beyond Meat签署销售合同的公告》,通过全资子公司招远君邦商贸有限公司与Beyond Meat签署了85%豌豆蛋白销售合同,首批豌豆蛋白采购量为628320磅(约285吨)。该销售合同的签订,意味着双塔食品向Beyond Meat销售豌豆蛋白实现了直通车。
原生态牧业:授予拜泉瑞信诚牧场使用林地的批文被撤回(公司公告)
2月24日,原生态牧业的间接全资附属公司拜泉瑞信诚牧业有限公司接获黑龙江省林业和草原局送达的通知,传达决定撤回2015年授予拜泉瑞信诚有关拜泉瑞信诚牧场使用林地的批文和有关拜泉瑞信诚牧场使用草原的批文。董事会正在评估该决定的潜在影响,并已聘请专业顾问就该集团可能采取的行动提供建议。
全家鲜食加码大麦商品,预计可增收超2000万(中央社)
据中央社昨日消息,全家鲜食部长黄正田表示,消费型态与中国台湾相似的日本,去年超级大麦饭团卖了超过5000万颗,全家决定引进相关商品,今年将陆续推出20件超级大麦商品,预计可创造超过1亿台币(约合人民币2314万元)业绩,带动健康系列鲜食业绩超过3成。
獐子岛继续推进“瘦身计划”:拟转让子公司中央冷藏75%股权(21世纪经济报道)
獐子岛昨日发布公告称,其近日与普冷国际物流(上海)有限公司就转让控股子公司大连獐子岛中央冷藏物流有限公司75%股权事宜签订框架协议。獐子岛称,此次交易是公司继续推进“瘦身计划”和降低资产负债率的重要举措。交易所获得的资金将用于补充公司流动资金和偿还部分银行*款贷**,将会对公司财务状况和当期运营有所改善。
Bubs上半财年亏损收窄 中国销售同比增长19%(澳华财经在线)
Bubs今日发布中期财报称,截至2019年12月31日的6个月里,总收入同比增加37%,至2880万澳元,税后净亏损同比减少14%,至770万澳元。Bub自营品牌销售同比增长67%,占总收入的53%。中国地区销售同比增长19%,占总收入的19%。执行董事长DennisLin表示:“公司对其业务所在地区核心产品部门的强劲销售增长势头感到满意,并预计这一趋势将在下半年继续下去。”
迪士尼将与Impossible Foods合作供应人造肉食品(新浪财经)
据新浪财经今日消息,迪士尼与美国人造肉产品制造商Impossible Foods周二宣布达成合作,迪士尼的主题公园、度假村和游轮将开始供应Impossible Foods的人造肉汉堡。迪士尼表示,将在本周开幕的加州乐园冒险、食品和美酒节上推出Impossible Foods的人造肉汉堡和肉丸三明治,并将很快扩大到其他地点,包括迪士尼世界度假村的魔术王国公园托尼镇广场餐厅。
澳佳宝中国上半财年营收下降6%(公司公告)
昨日,澳佳宝发布2020财年上半年业绩报告,营收同比下降5%至3.027亿澳元(约合人民币14亿元),中国市场营收同比下降6%至6170万澳元(约合人民币2.85亿元)。尽管新冠肺炎疫情等因素将对2020财年业绩产生实质性影响,澳佳宝预计下半财年收入将与上半财年的相近,全年净利润将在1700万~2100万澳元之间。
亿滋计划收购北美烘焙零售商GIVE&GO多数股权(公司新闻)
昨日,亿滋宣布收购店内烘焙食品零售商GIVE&GO多数股份,以进一步扩大亿滋在更广泛的零食领域的领导地位,补充产品组合,交易预计在今年第二季度完成。据悉,GIVE&GO是北美领先的店内烘焙零售商,拥有饼干以及姜饼屋装饰套件品牌“Create-A-Treat”和布朗尼蛋糕品牌”two-bite”。
百事拟推出bubly咖啡因气泡水(beveragedaily)
据beveragedaily昨日消息,百事计划将为其气泡水品牌bubly推出咖啡因气泡水,但该公司并未透露更多相关细节。
疫情或将影响可口可乐甜味剂供应(kcbd)
据外媒昨日消息,可口可乐表示,新冠肺炎疫情已影响其甜味剂的供应链,如果疫情持续下去,甜味剂供应可能会短缺。该公司在其年度报告中披露,已经启动了临时供应计划,预计不会产生短期影响,但并未具体说明哪些甜味剂受供应和出口延误影响。
可口可乐试推果汁新品Cidewinder(bizjournals)
据外媒昨日消息,可口可乐正在美国两个州的杂货店和便利店试销果汁新品Cidewinder。据介绍,该款新品类似康普茶,有益消化健康,但糖分含量较低。
塔可钟或将在菜单添加植基肉(彭博社)
据彭博社近日消息,塔可钟正在考虑在其菜单中添加植基肉,但塔可钟首席执行官MarkKing表示,具体细节尚未确定。
嘉吉将推出植基汉堡肉饼(路透社)
据路透社近日消息,嘉吉将在4月份推出用大豆蛋白或豌豆蛋白制作的汉堡肉饼和“人造肉”产品,将在杂货店、咖啡馆和餐馆售出。
吉百利计划推出无乳巧克力棒(cbsnews)
据外媒昨日消息,吉百利正在研发不含乳制品的巧克力棒。吉百利一位发言人表示,公司已意识到消费者植基食品的需求不断增长,研发团队正在进行产品创新,但并未表明新产品何时会上市。
食品行业信息速读
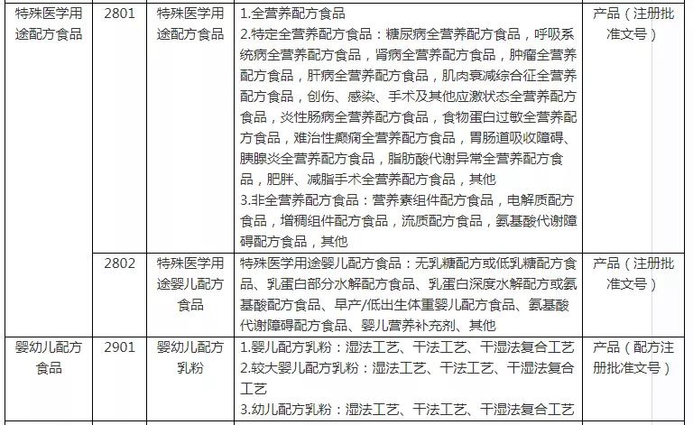
总局公布新修订食品生产许可分类目录(国家市场监督管理总局)
昨日,国家市场监督管理总局公布修订食品生产许可分类目录。自2020年3月1日起,《食品生产许可证》中“食品生产许可品种明细表”按照新修订《食品生产许可分类目录》填写。其中,特医食品和婴幼儿配方食品的品种明细如下:

市场监管总局:“三保”行动食品行业复工复产超70%(新华网)
在昨日举行的新闻发布会上,国家市场监管总局副局长唐军表示,截至昨天已经有7324户企业参加“三保”专项行动。“保供应”方面,企业积极响应复工复产,目前在参加“三保”行动的企业中,超市行业开工复业的已经达到98.9%,食品行业复工复产超过了70%。电商平台加强信息统筹和交易撮合,及时准确连接供需两端,有力保障了有效供给。
市场监管总局:鼓励线下食品企业发展线上经营(证券时报)
据证券时报昨日消息,国家市场监督管理总局食品经营司稽察专员陈谞介绍,市场监管总局将指导和支持食品龙头企业进一步扩大“三保”的行动效果,特别是发挥网络电商平台的突出作用,探索开展无接触交易和配送模式的商业推广,营造更加健康的食品消费环境。针对疫情期间外出就餐和外出采购食品有所减少的实际情况,鼓励线下食品企业发展线上经营,补足线下经营的短板,增强抵御风险的能力,鼓励电商平台实施更大幅度的减免优惠措施。
疫情影响下方便食品热销 物流运输影响企业库存消化(中国青年报)
据中国青年报昨日消息,一家超市方便食品区导购介绍,大约在2月1日之前,热卖品主要是自热锅等一些新口味产品。进入2月后,康师傅等大众方便面也开始热销,甚至有顾客整箱购买。在北京、广州、西安等各地超市,同样火起来的,还包括速食紫菜蛋花汤、火腿肠、榨菜、水果罐头、冲泡式奶茶等方便食品。此外,三只松鼠表示,目前的困难主要集中在对库存的消化,“全国多地物流运输尚未恢复正常,这影响了消费者的网购下单率”。