
重要提醒
9月29日,祥鹏航空、奥凯航空等航空公司对外宣布,自2018年10月5日(出票日期)起,国内航线燃油附加费800公里(含)以下航线每位旅客收取20元燃油附加费,800公里以上航线每位旅客收取30元燃油附加费。此前,已有几家航空公司宣布恢复收取国内航线燃油附加费。

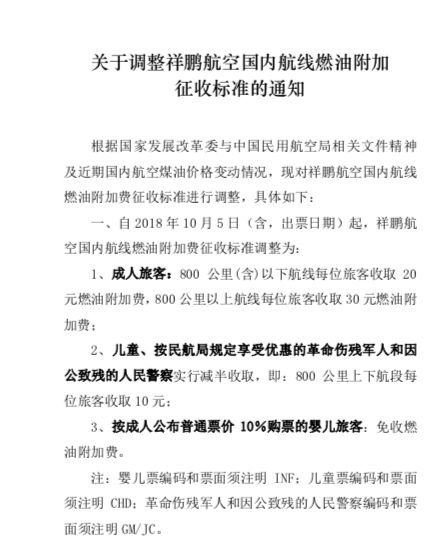
祥鹏航空、奥凯航空等公司宣布,自2018年10月5日零点(出票日期)起,800公里(含)以下国内航线燃油附加费收取标准由10元/人上涨至20元/人,800公里以上国内航线燃油附加费收取标准由每位旅客10元/人上涨至30元/人。儿童、军警残均为10元/人;婴儿继续免收。
据携程机票相关负责人表示,航空公司在通知中已注明,燃油附加费的收取以原始出票日期为准,换开客票时,燃油附加费不退不补。这意味着10月5日以前出票的国内航线客票,如果要变更至10月5日(含)以后,不用按新标准补交燃油附加费。
目前,还未见到国内4大航空宣布跟进调整的消息。
自2018年6月5日,国航、东航、海航、上海航空、春秋航空、深圳航空、西部航空、奥凯航空等多家航空公司恢复收取已取消3年的国内航线燃油附加费,收取标准为10元/人。
另据了解,香港民航处规定,航空公司可于11月起自行决定是否收取燃油附加费。国泰航空9月27日最早宣布,将于11月2日起重收燃油附加费。
国泰航空网站显示,所有国泰及国泰港龙航空于11月2日或以后签发或重新签发的机票,将包含燃油附加费,长途来往香港及西南太平洋地区、北美、欧洲、中东及印度地区、非洲的航班,燃油附加费为652元,短途航班则收取146元。费用适用于所有票种,按每一个航段计算,并包含在国泰所有直销渠道的机票报价。
时隔三年,燃油费为什么又回来了?
2015年3月,国家发改委和民航局联合发布《关于调整民航国内航线旅客运输燃油附加与航空煤油价格联动机制基础油价的通知》,将收取燃油附加费依据的航空煤油基础价格提高到每吨5000元,即国内航空煤油综合采购成本超过每吨5000元时,航空公司可按照联动规定收取一定的燃油附加费。
不过三年前,国际油价整体走低,导致航空公司从2015年2月起便停止征收燃油附加费,但是从2017年开始,国际油价逐渐走高,并且在2018年6月突破了每吨5000元的燃油附加费起征点。

6月4日,包括国航、东航、南航、海航、上海航空、春秋航空、深圳航空、昆明航空、西部航空、奥凯航空等多家航空公司集体宣布恢复征收国内航线燃油附加费。

输
优品推荐
来自义乌进口商品城
韩国美迪惠尔保湿面膜
秋季紧急补水首选
原价110元 活动价格69元
两盒包邮哦
点击下方图片购买哦☟☟☟

大家爱看