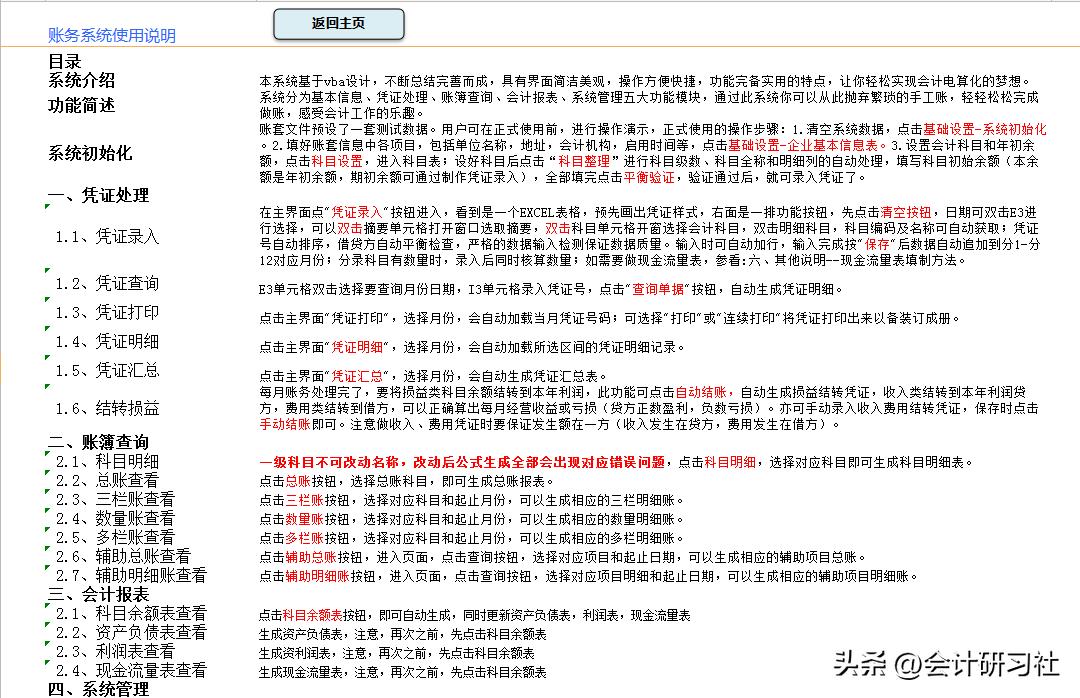
小企业本来业务就不多,资金有限,老板就不愿意买财务软件,之前一直都是手工记账,后来公司的一个女会计,做了一套excel全自动的财务记账系统,功能全面还自动化记账,现在人家要去大城市发展了,走之前把这套系统留下了,老板看了都说好!!
这套系统功能非常全面,对于小企业来说足够日常工作所需,系统内都设好了函数公式,还能设置密码,安全性极高,如果你不想花钱购买软件,不妨试试这个,很好用!!
Excel财务记账管理系统









篇幅有限就不跟大家一一展示了……


小企业本来业务就不多,资金有限,老板就不愿意买财务软件,之前一直都是手工记账,后来公司的一个女会计,做了一套excel全自动的财务记账系统,功能全面还自动化记账,现在人家要去大城市发展了,走之前把这套系统留下了,老板看了都说好!!
这套系统功能非常全面,对于小企业来说足够日常工作所需,系统内都设好了函数公式,还能设置密码,安全性极高,如果你不想花钱购买软件,不妨试试这个,很好用!!









篇幅有限就不跟大家一一展示了……

