
亨廷顿病(Huntington's disease,HD)是一种常染色体显性遗传的神经退行性疾病,以进行性加重的运动、精神和认知障碍(三联征)为主要临床表现,以纹状体和大脑皮质神经元选择性死亡为主要病理学特征。
HD是由于亨廷顿基因第一外显子中的CAG重复序列异常增多所致。CAG编码谷氨酰胺(glutamine,简称Q),当CAG重复序列过度扩增时,其表达蛋白的多聚谷氨酰胺(Polyglutamine,polyQ)序列也就越长。
正常亨廷顿蛋白(huntingtin,Htt)的polyQ长度是6–35,而突变亨廷顿蛋白(mutant huntingtin,mHtt)则包含一段过长的polyQ,当其长度超过一定阈值时就会导致HD。HD病人CAG重复数往往大于35个,其重复数越多,患者发病越早、症状越严重,如超过55个往往导致青少年期发病。mHtt因为包含过长的polyQ而使分子结构发生改变,导致该蛋白异常缠结,无法被细胞溶酶体和泛素-蛋白酶体等系统清除,形成聚集物,影响细胞正常功能,并产生细胞毒性。
来源:神经科学通报
选稿:Brainnews| Simon
排版:Brainnews| Ya

华中科技大学同济医学院李和研究组在国家自然科学基金等项目资助下,经过十多年的研究,已经在mHtt导致HD神经功能障碍和细胞损伤的发病机制、HD治疗*药性**物的筛选等方面取得了重要成果。
在HD患者的大脑基底神经节,除了神经元缺失,还伴随有铁的聚集,而且这种铁稳态的破坏在临床症状出现之前就已经发生,但机制并不清楚。研究组发现,mHtt通过上调铁反应蛋白1(iron response protein 1,IRP1)引起铁稳态通路异常,如转铁蛋白(transferrin,Tf)、铁蛋白(ferritin)和转铁蛋白受体(transferrin receptor,TfR)的表达改变,从而揭示了mHtt / 铁超载在HD发病机制中的作用[1]。

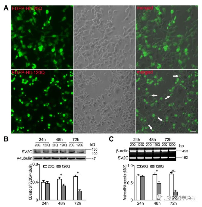
Htt抑制亨廷顿模型鼠N2a细胞中SV2C的表达
突触是神经系统发挥其功能的重要结构,容易受到毒性蛋白的损害。在HD病人的大脑,其突触功能的改变远早于神经元的丢失,对早期的突触异常进行药物干预可以反转神经功能的异常,并可延缓神经退行性变的进程,因此HD被认为是一种突触病(synaptopathy)。
尽管对HD中突触功能障碍的研究已经为数不少,但mHtt是否以及如何导致HD神经功能障碍的机制目前尚不明确。
研究组发现,mHtt不仅在神经元的胞体(核周质和细胞核),而且还在其突起和突触中形成不溶性聚集物,并通过多种机制导致细胞结构和功能的损害,如mHtt可通过结合并抑制突触素1(synapsin-1)磷酸化修饰,导致囊泡的释放障碍[2]。
突触囊泡蛋白2(synaptic vesicle proteins2,SV2)是突触囊泡的重要组件,通过调节突触囊泡运输和神经递质释放,对神经系统功能的正常发挥起着关键作用。
SV2家族有A、B、C三个亚型,其中SV2A和SV2B在脑内的分布较广泛,SV2C的分布则较局限,其表达脑区主要包括纹状体、苍白球、黑质等旧脑区和海马的CA3和齿状回区,与HD受累区域相似。
李和研究组研究显示,mHtt从转录水平选择性下调SV2C的表达。SV2C在HD受累区域高水平选择性表达和mHtt选择性抑制SV2C的表达均提示,HD突触功能障碍可能与mHtt抑制SV2C的表达而影响其功能有关,详见“Mutant Huntingtin Causesa Selective Decrease in the Expression of Synaptic Vesicle Protein 2C”(Neurosci Bull 2018 Apr 30. doi: 10.1007/s12264-018-0230-x.)。
研究组还发现,mHtt能够激活细胞周期蛋白的高水平表达,并造成神经细胞形态和功能的退化,而通过上调钙依赖性反式激活因子(calcium-responsivetransactivator,CREST)的表达则可逆转mHtt的细胞毒性。
mHtt在产生细胞毒性的同时,其聚集物的形成也会激活细胞内的保护性通路,其中内质网相关降解通路(endoplasmicreticulum-associated degradation,ERAD)就在mHtt的清除过程中发挥着重要作用。
通过上调内质网分子伴侣GRP78(glucose-regulated proteinof 78 kDa),能够抑制mHtt的聚集和细胞毒性;而上调内质网应激性反应元件Herp(homocysteine-inducedendoplasmic reticulum protein),则能在减少聚集物形成的同时,通过促进mHtt的泛素化修饰进而经泛素蛋白酶体途径(ubiquitin-proteasomepathway,UPP)被降解,最终从整体上降低mHtt的蛋白水平,产生神经保护性作用。
此外,mHtt之所以能够长期存在,并在疾病晚期大量积累而导致不可逆性的细胞损伤,是因为mHtt能够改变自身的结构和修饰性变化,进而躲避细胞内对错误折叠蛋白的异构和清除系统。
例如,mHtt能够抑制顺/反异构酶PIN1(Peptidyl-prolyl cis-transisomerase Pin1)的表达和活性,使得自身蛋白构象更加稳定而无法被分子伴侣异构,同时也更难以被UPP清除;mHtt还能通过上调泛素E3连接酶WWP1(WW domain containing E3ubiquitin protein ligase 1),增加其自身K63位点的泛素化修饰。Htt-K63的泛素化修饰非但不能促进Htt经UPP降解,反而会增强Htt的稳定性,导致聚集物的大量积累[3–5]。
研究组在寻找HD的治疗药物方面也进行了大量的尝试,通过对数十种天然提取的抗氧化药物进行实验筛选,发现了多种能够抑制mHtt聚集并减少其细胞毒性的有效药物。
例如:黄酮类药物木犀草素(luteolin)和枸杞多糖(Lycium barbarumpolysaccharide,LBP),前者能够促进mHtt经UPP降解进而减少聚集物的积累;而后者除了能有效减少mHtt的蛋白积累,还能激活细胞中的Akt途径,对mHtt的细胞毒性产生抑制;两种药物均能在HD转基因动物水平有效地缓解动物的病症,并显著延长动物的生存时间[6]。
上述这些研究都采用的是细胞模型和小鼠模型,虽然这些研究在揭示HD发病机制方面取得了重大进展,但mHtt导致神经功能障碍和细胞死亡的确切机制还远未阐明,目前也没有延缓病程进展的有效药物,只能采用对症治疗。其中一个重要的原因是缺乏好的动物模型。
HD小鼠模型应用最为广泛,但它在很多方面都与人类有着巨大差异,如生理机能、药物代谢、血-脑屏障、寿命、大脑体积和神经解剖结构等,并且HD小鼠模型并不能表现出像病人脑中一样的典型神经细胞死亡的重要病理特征。因此有必要建立更高级动物模型,如使用狗、猪和灵长类,从而将目前实验室的研究和临床研究连接起来。

猪与人类有很多相似之处,如饮食结构、身体尺寸、解剖结构和生理机能、生化和代谢等,而且还出现与很多人类疾病相关的基因和蛋白功能异常,因此被认为是研究人类疾病发病机制和治疗策略的重要生物医学模型。
最近,广东科学家领衔的国际研究团队首次利用基因编辑技术(CRISPR/Cas9)和体细胞核移植技术,成功培育出世界首例亨廷顿舞蹈病基因敲入猪(HD knock-in minipig model),该模型在神经病理学改变和疾病表型方面显示出比小鼠模型的更多优势。
虽然这种模型也有多种不利之处,但它为HD的研究打开了新的大门,详见“Using Huntingtin Knock-InMinipigs to Fill the Gap Between Mouse Models and Patients with Huntington'sDisease”(Neurosci Bull 2018 Aug 20. doi: 10.1007/s12264-018-0272-0.)
参考文献:
[1] Niu L, Ye C, Sun Y, Peng T, Yang S, Wang W, Li H. Mutant huntingtin induces iron overloadvia up-regulating IRP1 in Huntington's disease. Cell Biosci 2018; 8: 41.
[2] Xu Q,Huang S, Song M, Wang CE, Yan S, Liu X, Gaertig MA, Yu SP, Li H, Li S, Li XJ.Synaptic mutant huntingtin inhibits synapsin-1 phosphorylation and causesneurological symptoms. J Cell Biol 2013 Sep 30; 202(7): 1123-1138.
[3] Luo H, Cao L, Liang X, Du A, Peng T, Li H. Herp Promotes Degradation of Mutant Huntingtin:Involvement of the Proteasome and Molecular Chaperones. Mol Neurobiol 2018 Feb12. doi: 10.1007/s12035-018-0900-8. [Epub ahead of print]
[4] Lin L, Jin Z, Tan H, Xu Q, Peng T, Li H. Atypical ubiquitination by E3 ligase WWP1inhibits the proteasome-mediated degradation of mutant huntingtin. Brain Res2016; 1643: 103-112.
[5] Jiang Y,Lv H, Liao M, Xu X, Huang S, Tan H, Peng T, Zhang Y, Li H. GRP78 counteracts celldeath and protein aggregation caused by mutant huntingtin proteins.Neurosci Lett 2012 May 16; 516(2): 182-187.
[6] Fang F,Peng T, Yang S, Wang W, Zhang Y, Li H. Lycium barbarum polysaccharideattenuates the cytotoxicity of mutant huntingtin and increases the activity ofAKT. Int J Dev Neurosci 2016 Aug; 52: 66-74.
Neuroscience Bulltin 2017-2018有关亨廷顿病的研究论文,可扫描下列二维码*载下**浏览:
[1] Li HL, Zhang YB, Wu ZY. Development of Research on Huntington Disease in China.Neurosci Bull 2017, 33: 312-316.
[2] Liu X, Peng T, & Li, H. Using Huntingtin Knock-In Minipigs to Fill the Gap BetweenMouse Models and Patients with Huntington's Disease. Neurosci Bull 2018. https://doi.org/10.1007/s12264-018-0272-0.
[3] Peng C, Zhu G, Liu X, et al. Mutant Huntingtin Causes a Selective Decrease in theExpression of Synaptic Vesicle Protein 2C. Neurosci Bull 2018.https://doi.org/10.1007/s12264-018-0230-x
前 文 阅 读