
近日,温江区、青白江区、新都区、龙泉驿区、郫都区均发布了出租汽车运价调整听证会公告,调整巡游出租汽车运价标准,加之此前已经调整完运价的双流区,中心城区范围内,出租车运价实现了统一,即起步价为8元2公里,每公里租价为1.9元。
按照交通运输局《关于印发<成都市中心城区巡游出租汽车区域融合改革实施方案>的通知》(成交发〔2019〕37号)文件要求,上述五区巡游出租汽车新运价从2019年10月15日零时起执行。

此前,市交通运输局在做客成都面对面时表示,要在继续深化试点(双流)的基础上开放营运区域,也就是中心城区(11+2)的范围内,出租车可以没有边界,都可以跑。
此外,温江、龙泉驿等区的出租车颜色也将由现在的蓝色更改为和五城区一致的绿色,车内的计价器、通信设备等也将升级换代,与五城区保持“五个一致”标准。

各区调整方案
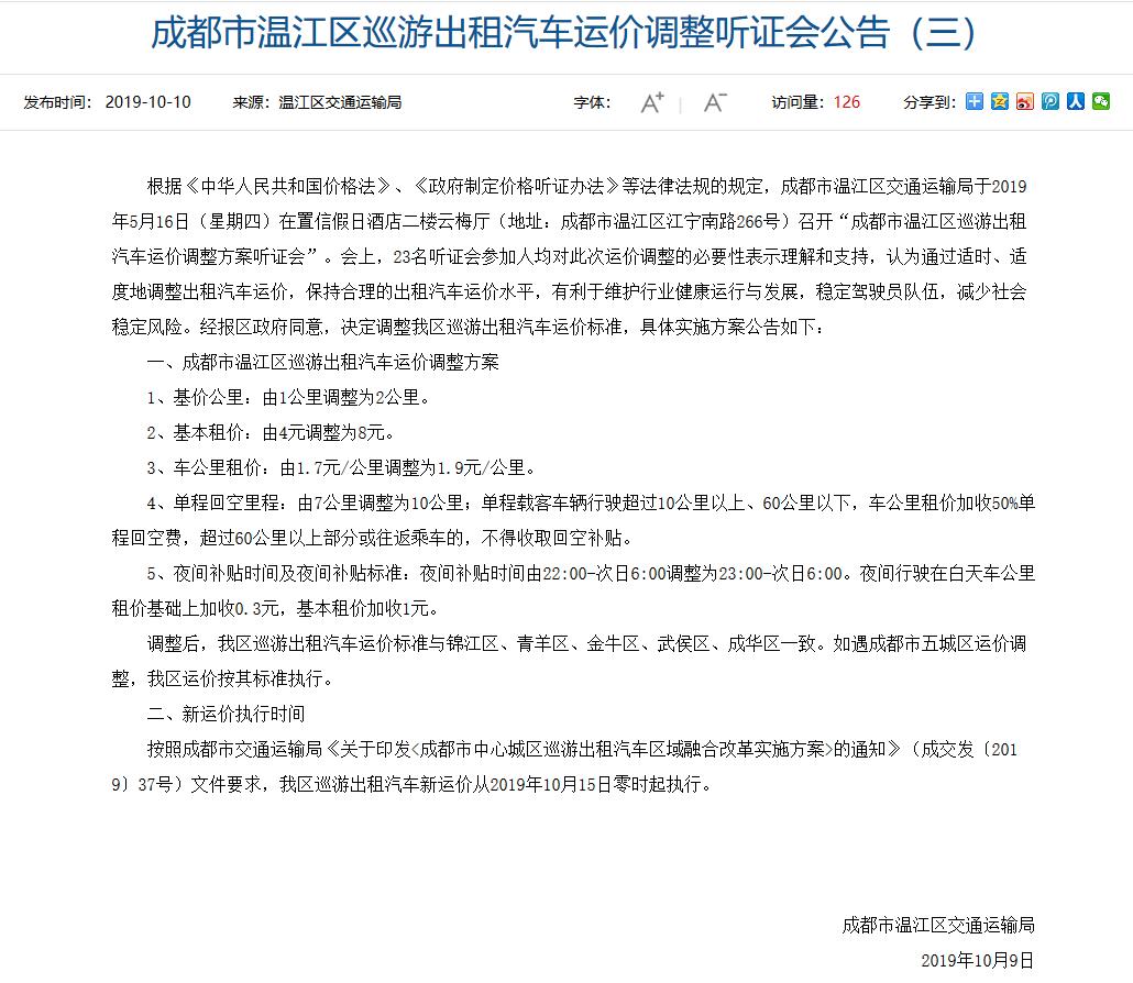
温江区巡游出租汽车运价调整方案
1.基价公里:由1公里调整为2公里。
2.基本租价:由4元调整为8元。
3.车公里租价:由1.7元/公里调整为1.9元/公里。
4.单程回空里程:由7公里调整为10公里;单程载客车辆行驶超过10公里以上、60公里以下,车公里租价加收50%单程回空费,超过60公里以上部分或往返乘车的,不得收取回空补贴。
5.夜间补贴时间及夜间补贴标准:夜间补贴时间由22:00-次日6:00调整为23:00-次日6:00。夜间行驶在白天车公里租价基础上加收0.3元,基本租价加收1元。
调整后,温江区巡游出租汽车运价标准与锦江区、青羊区、金牛区、武侯区、成华区一致。如遇成都市五城区运价调整,温江区运价按其标准执行。
郫都区出租汽车运价调整主要内容
1.基价公里:由1.5公里调整为2公里。
2.基本租价:根据车辆价值划分为两档。车价在14万元及以下车辆基本租价由5元调整为8元;车价在14万元-25万元之间车辆基本租价由5元调整为9元。
3.车公里租价:由1.7元/公里调整为1.9元/公里。
4.单程回空里程:由7公里调整为10公里。
5.夜间补贴时间及夜间补贴标准:夜间补贴时间由22:00-次日6:00调整为23:00-次日6:00。夜间行驶在白天车公里租价基础上加收0.3元,基本租价加收1元。
调整后,郫都区现行出租汽车运价标准与锦江区、青羊区、金牛区、武侯区、成华区一致。
新都区巡游出租汽车运价调整方案
1.调整起步里程和基本租价,将起租里程由1公里调整为2公里,起租基价由5元调整为8元,即起步价从1公里5元调整为2公里8元;
2.调整车公里租价,将基础运价1.7元/公里调整为1.9元/公里;
3.调整回空租价,将7公里-60公里以上部分收取50%回空费,调整为10公里-60公里部分收取50%回空费,即回空租价从每公里2.55元调整为2.85元;
4.调整夜间补贴时间,将夜间补贴时间22:00 - 次日 6:00调整为23:00 - 次日 6:00;
5.如遇成都市巡游出租汽车运价调整,我区运价按其标准执行。
青白江区巡游出租汽车运价调整方案
1.调整起步里程和基本租价,将起租里程由1公里调整为2公里,起租基价由5元变调整为8元,即起步价从1公里5元调整为2公里8元;
2.调整车公里租价,将基础运价1.7元/公里调整为1.9元/公里;
3.调整回空租价,将7公里-60公里以上部分收取50%回空费,调整为10公里-60公里部分收取50%回空费,即回空租价从每公里2.55元调整为2.85元;
4.调整夜间补贴时间及标准,将夜间补贴时间22:00 - 次日6:00调整为23:00 - 次日6:00;夜间行驶在白天车公里租价基础上加收0.3元/公里,基本租价加收1.00元;
5.如遇成都市五城区运价调整,我区运价按其标准执行。
龙泉驿区巡游出租汽车运价调整方案
1.调整起步里程和基本租价,将起租里程由1公里调整为2公里,起租基价由4元调整为8元,即起步价从1公里4元调整为2公里8元;
2.调整车公里租价,将基础运价1.8元/公里调整为1.9元/公里;
3.调整回空租价,将7公里-60公里以上部分收取50%回空费,调整为10公里-60公里部分收取50%回空费,即回空租价从每公里2.70元调整为2.85元;
4.调整夜间补贴时间,将夜间补贴时间22:00-次日6:00调整为23:00-次日6:00;
5.如遇成都市五城区运价调整,我区运价按其标准执行。
成都日报·锦观新闻记者 田程晨
成都发布编辑 北小花