
最近不管你是追剧还是追电梯上下班,耳边都少不了安吉拉宝贝代言的毛豆新车网广告*脑洗**式的传播:“0首付甚至1成首付买新车”,或者薛之谦代言的弹个车平台的“三成首付买辆车,一成首付弹个车”。

天天听到这个,搞得连消晓君都差点相信了。不厌其烦,正好又有朋友问到这事到底靠不靠谱,我就琢磨了下。
先看看毛豆新车网的,以逍客为例。逍客 2017款 2.0L CVT精英版 厂商指导价:15.38万 毛豆新车网推出的方案是先开一年,一年后付款。

首付1.53万+月供4296元×12期+服务费2900元=69752元。
一年之后有两种方式付尾款:
分期支付尾款:4297元×36期=51564元,加上154692元,总共花费224444元。
全款支付尾款:119573元+69752元=189325元。
如果从经销商处全款购买,成本如下:裸车15.38万(终端实际售价),加上购置税、保险、手续费等,大概15.85万元。

再举个栗子,以传祺GS4为例,传祺GS4 2017款 235T 自动两驱豪华智联版,厂商指导价:14.38万。

先开一年,首年花费为:首付1.43万+月供3896元×12期+2900服务费=51952元。
一年之后, 两种方式付尾款:
分期支付尾款4097元×36期+51952元=199444元。
全款支付尾款116702元+51952元=168654元。
分期支付尾款比全款支付尾款多出199444元-168654元=30790元。
而从经销商处购车来算,价格是13.38万+其他必要花费18235元=152035元。

现在看看通过弹个车,你的成本是多少。弹个车玩的是以租代售模式,其是大搜车旗下融资租赁产品,大搜车的背后则是阿里和蚂蚁金服。
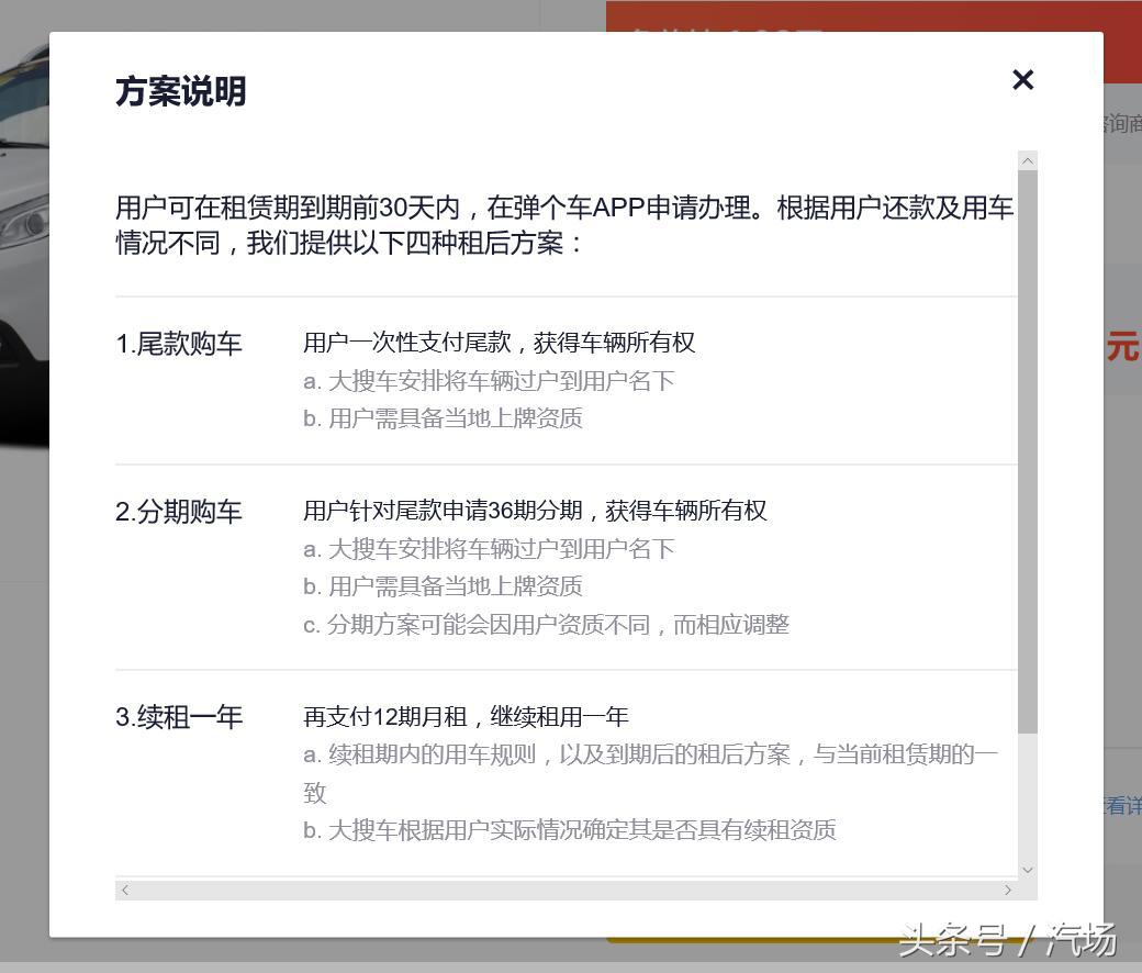
客户支付车价一成首付款和服务费,即可提走车辆使用1年,每月支付租金;这1年内,车辆挂在大搜车名下,类似租车。1年后,客户有4种选择:尾款购车、分期购车、续租1年、退车。
显然,这种玩法对消费者而言,最大的好处是降低了首付门槛。下面,我们来算算这种金融方案的实际得多花多少钱。

2017款 福睿斯 1.5L 自动舒适型 ,厂商指导价:10.78万 。
先用1年:首付 0.53 万+2698 元月供×12 期+3000元服务费=45976元。
1年后,如果满足这车没什么损伤,协议条款,可申请退还。

如果退不了或者你想购买,那么还有三种方案。
方案一:付尾款购车,尾款 75400元+45976元=121376元。
方案二:分期付款。每期 2614元 × 36期 =94104元,再加上使用一年费用共45976,94104元+45976=140080元。
方案三:续租一年。再支付12期月租,继续租用一年。“续租期内的用车规则,以及到期后的租后方案,与当前租赁期的一致”。这一年的租金为32376元+45976元=78352元。
我们再看看如果正常在厂家指定经销商处买车的话,是多少钱?
2017款 福睿斯 1.5L 自动舒适型 ,厂商指导价:10.78万,以终端价78000元为例,加上其他必要花费14526元,落地才92526元。
相比弹个车全款付尾款方式,便宜28850元,比分期付尾款便宜47518元。

47518元,可以再买个宝骏310W来拉货了。
当然,像这种模式,也可以解决一部分特定人群的需求,比如:
驻外地的企业管理人员,不愿意长期持有车辆,但需要使用1-3年;
做较小规模的生意人,对资金流动性格外在意,首付越低越好,银行和汽车金融公司的首付能低于3成的很少,基本上都是3-5成;
再有一种就是很有钱的,需要频繁更换新款车型,懒得折腾买卖手续。
但是,如果是资金、收入都不多的工薪阶级来说,这样就很不划算了,而很多工薪阶级也不愿意算这个账。
就像大学生分期买iPhone,其实是在借国家上限利率的高利贷,大学生只要看月还款额用生活费还够,他们就买了,不会去算。
而真正从这种低首付平台购车,在一年后会有些麻烦。
本来就穷,而养车是要花钱的,假设家庭月收入8000(男5000,女3000在二三线城市算是普通家庭收入了),看起来第一年每个月还2598多,后三年月还款4430还能接受。

但是真正开上车,一个月油钱,停车,罚款,杂七杂八还得至少1000多啊。家庭月收入8000,车费用1500,还*款贷**4500,剩下2000够吃饭交房租吗?
还不起把车退回去,首付的15800就没了。
所以,还是要根据自己情况,要谨慎消费,不要过分透支消费。