
图片来源:《商业地产观察》
海南离岛免税政策下,一个新的千亿级市场正在形成。
7月3日,海口海关统计数据显示,自去年7月1日离岛免税新政实施至今年6月30日,海关监管离岛免税购物金额468亿元、同比增长226%,件数6072万件、同比增长211%,购物旅客628万人次、同比增长102%。
此外,根据海南“十四五”规划,海南离岛免税销售额将力争在2021年达到600亿元人民币(93亿美元),到2025年底将达到3000亿元人民币(465亿美元)。
千亿级免税业风口下,海南蕴含无限商机。
值得注意的是,海南离岛免税尚属特许经营模式,只有具有免税品经销资格的经营主体,才能参与运营免税业务。目前海南岛内共有10家免税商店,其中9家已开业,1家在建。未来,海南免税业是否会进一步放宽限制,还有较大想象空间。不过从当下免税业对当地旅游业、地产业等相关行业的带动作用来看,眼下免税业的商机,已然十分可观。
疫情叠加政策 海南有望成全球最大免税市场
从昔日“天涯海角”旅游胜地,到如今的免税购物天堂,海南华丽转身的背后,有着深刻的政策原因。

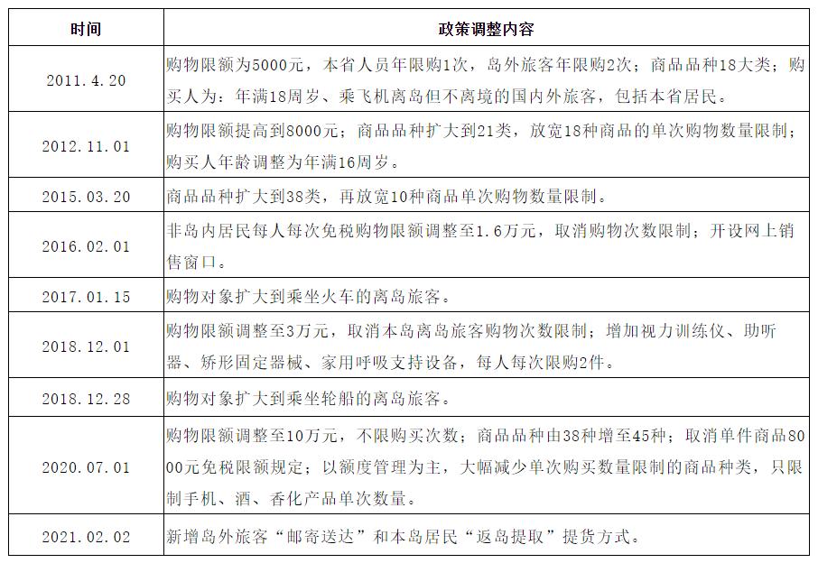
从2011年至今,海南离岛免税政策曾历经多次调整。图片来源:微信号“海南头条NEWS”
2011年3月,我国财政部发布《关于开展海南离岛旅客免税购物政策试点的公告》,同年4月20日,海南离岛免税购物正式开启,海南由此成为世界上继日本冲绳岛、韩国济州岛和马祖、金门之后,第四个实施离岛免税政策的区域。
不过由于离岛免税政策实施早期,在免税商品品种和免税购物次数、金额、数量等方面有诸多限制以及海外免税市场的分流,2020年之前,海南离岛免税业总体发展相对还比较缓慢。

图片来源:微信号“海南头条NEWS”
2020年,疫情黑天鹅震荡全球。为阻止疫情扩散,大量国际航班停运,游客跨境流动受阻,我国昔日外溢的免税消费需求开始部分回流,加之国内防疫成效良好,宏观经济率先好转,海南免税业迎来绝佳赶超时机。
2020年6月29日,财政部、海关总署、税务总局发布《关于海南离岛旅客免税购物政策的公告》,宣布从同年7月1日起,离岛旅客每年每人免税购物额度从3万元提高至10万元;离岛免税商品品种由38种增至45种;取消单件商品8000元免税限额规定。
空前的政策红利下,海南离岛免税业迎来高速发展。2020年7月1日新规实施至2020年12月31日,海关监管离岛免税销售金额就高达199.9亿元,同比增长191.6%。
受惠于海南免税市场的火爆,海南免税市场龙头——中国免税品(集团)有限责任公司(以下简称“中免”)在世界旅游零售商中的排名迅速蹿升。据穆迪戴维特编制的行业基准《全球旅游零售25强》,2019年中免在全球排名第四,而到2020年上半年末,中免已成为全球收入最高的旅游零售运营商。
海南免税业的亮眼成绩引来世界范围内的广泛关注。今年5月,毕马威联合穆迪戴维特共同发布的《全球旅游零售白皮书》指出,未来两年,海南有望成为全球最大的旅游免税零售市场。
海南实探 中免仍“一家独大”
为考察海南免税业现状,今年618大促活动期间,《商业地产观察》记者实地探访了海口日月广场市内免税店和美兰机场免税店。

图片来源:《商业地产观察》
在日月广场西区cdf海口日月广场免税店外,因为正值618活动期间,店前地贴、店门柱子和店内引导牌等多个地方都贴上了中免醒目的618促销广告。除了中免进行促销,门店内进驻的各大品牌也都为此次大促铆足了劲,其中,护肤品牌科颜氏更是直接在中免免税店门前的空地上布置了快闪店和巨幅楼体广告,吸引离岛消费者前来选购。

海口日月广场科颜氏快闪店 图片来源:《商业地产观察》
进入免税店,立刻就能感受到四处洋溢的“买买买”热情。普拉达、范思哲、宝格丽、雅诗兰黛、香奈儿、海蓝之谜、祖·玛珑、欧米茄……平日购物中心里热门的奢侈品牌和香化品,在这里大多都能找到。
免税价格、促销优惠,再加上政府背书下的产品保真,尽管不是节假日,免税店内依然人头攒动。《商业地产观察》探店当晚发现,直至晚上9点半,店内还有大量消费者在排队买单。

cdf海口日月广场免税店 图片来源:《商业地产观察》
从品类人气上看,由于香化品品牌和商品种类丰富,单价相对较低,且多数品牌都推出相应折扣,因此相比种类较少,且多数仅参加中免6倍积分的免税品类酒水、电子数码、服饰等而言,人气更旺。
在产品方面,品牌在免税店内的产品与有税店内的产品大多无异,仅有部分品牌依据海南场景,推出了联名款。譬如科颜氏,就在中免免税店内的科颜氏专柜和快闪区内,推出海南专属产品“科颜氏爱海南保湿三件礼盒”。
而价格上,免税后的产品颇具优势,比如科颜氏主打的一款125ml的亚马逊白泥清洁面膜,在天猫科颜氏官方旗舰店的日常定价为315元/瓶,在免税店内价格仅为222元/瓶,加上618大促推出的1件85折活动,消费者最终仅需支付188.7元即可购得这款产品。
尽管免税店内产品看上去与有税店内差别不大,但由于新规下,消费者每人每次购买化妆品数量上限可达30件,且618活动期间,中免日月广场免税店内实行买的多折扣多的促销策略,因此部分品牌热门产品常被疯抢而断货。在收银台处,记者就曾看到某消费者一次购买多件兰蔻同款粉水。而在MAC口红专区,面对成群试色选货的顾客,柜员不断重申仅有部分色号有货。
在购物流程上,与日常购物不同,在市内免税店买单时,消费者需要出示身份证件,便于收银人员核对离岛票据信息。在消费者付款后,收银人员会当面将商品打包并放入一旁的集中盒内,之后会由工作人员统一送至机场、火车站、港口码头等消费者离岛票据显示的地点。以离岛渠道之一的海口美兰机场为例,消费者安检后,即可在15号登机口旁边的取货点,凭身份证排队取货。
目前,除了位于日月广场西区射手座L层和双子座的中免免税店,在日月广场东区,还分布着海控全球精品免税城。不过由于该免税城一期门店今年1月底才开业,二期、三期目前仍在筹开中,因此目前无论门店规模、进驻品牌数量还是客流人气,与西区的中免免税店相比,尚存在较大差距。

图片来源:《商业地产观察》
除了日月广场的市内免税店,中免在海口美兰机场还经营有机场免税店。由于该机场免税店直连安检口,消费者完成安检后,即身处免税区,在前往登机口的途中,就可以边走边逛,选购喜爱的免税商品。

海口美兰机场免税店 图片来源:《商业地产观察》
与市内免税店需要至离岛口岸提货的方式不同,在美兰机场免税店,消费者付款后即可携带商品直接登机。

海口美兰机场免税店 图片来源:《商业地产观察》
除了“即购即提”的购买流程有所不同,在品类、价格上,美兰机场免税店与日月广场免税店情况类似。从客流方面看,现场依旧是折扣力度大的化妆品区人气火爆。在服饰、眼镜、箱包等免税专区,由于产品本身单价较高,且仅赠送中免6倍积分,促销力度有限,因此门店相对冷清。
研究海南现有的10家免税店可以发现,目前海南免税市场上,A股上市公司中免仍一家独大,拥有其中6家免税商店。
从去年至今,海南离岛免税业的火爆再次激发了中免的野心。今年6月,中免宣布,拟赴港二次上市。根据招股书,本次赴港上市,中免计划将募集资金用于拓展海外渠道、巩固国内渠道、促进产业链延伸、改善供应链效率、升级信息技术系统、市场推广和完善会员体系,以及用作补充流动资金及其他一般公司用途。未来,若中免在港成功IPO,其在海南的优势地位也将得到进一步巩固。
新玩家入局 海南免税市场格局或将改写
尽管目前中免仍“一家独大”,但眼下海南免税业已经有不少新玩家入局,未来海南免税市场的竞争格局或将改写。
在海南离岛免税新规实施之前,海南共有4家离岛免税店,均由中免运营,分别为三亚国际免税城、琼海博鳌免税店、cdf海口日月广场免税店、海口美兰机场免税店。
2020年7月1日新规实施后,海南岛内迅速增加6家免税商店,分别为海口国际免税城(在建),三亚凤凰机场免税店、中服三亚国际免税购物公园、海控全球精品(海口)免税城、三亚海旅免税城、深免海口观澜湖免税购物城。其中,除了前两家由中免运营,后4家则分别由新入局的中国出国人员服务有限公司、海南省发展控股有限公司、海南旅游投资发展有限公司、深圳市国有免税商品(集团)有限公司运营。
除此之外,在新规实施的第3天,即2020年7月3日,珠海市免税企业集团有限公司即出资5亿元,成立珠免集团(海南)免税品有限公司,其经营范围即包括从事国家批准的离岛免税品经营。
除了离岛免税赛道涌入不少新玩家,在岛内免税赛道上,目前也有新入局者。
在由海口日月广场免税店返回的途中,身为岛内居民的滴滴司机梁师傅告诉《商业地产观察》记者,尽管免税商店就在家门口,但他如果不离岛,就无法购买免税商品。
梁师傅的苦恼,反映了当下岛内居民购买免税商品问题亟待解决。因为依据现有的规定,顾客仅在离岛时才能购买免税商品。
不过,未来一段时间,这项难题可能得到解决。
根据2020年6月1日发布的《海南自由贸易港建设总体方案》,2025年前,将“对岛内居民消费的进境商品,实行正面清单管理,允许岛内免税购买”。
2021年1月,新获免税牌照不久的王府井曾宣布,与海南天然橡胶产业集团股份有限公司签署投资合作协议,分别出资成立海南王府井海垦免税品经营有限责任公司及海南海垦王府井日用免税品经营有限责任公司,用于发展运营海南省岛内免税项目和岛内日用免税品项目并开展免税品经营管理。
5月,珠海免税集团董事长鲁君驷在接受有关媒体采访时也表示,珠海免税与三亚旅游文化投资集团有限公司合作开设的岛内居民免税旗舰店,预计将于今年下半年在三亚开业。