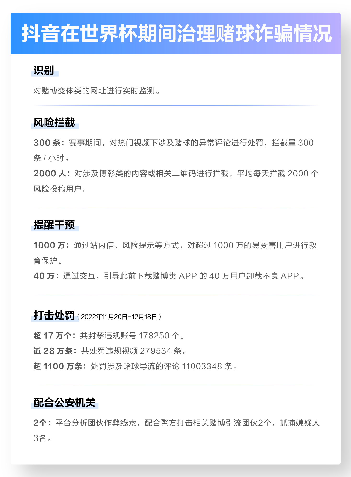
为倡导风清气正的社区氛围,保障用户财产安全,抖音针对各类赌博、诈骗行为进行专项治理。自2022年卡塔尔世界杯开赛以来,共处罚违规视频279534条,对178250个涉及赌博或诈骗的账号予以封禁,处罚涉及*球赌**导流的评论11003348条。截至目前,已配合公安机关打击相关赌博引流团伙2个,抓捕嫌疑人3名。
平台禁止用户利用平台服务通过欺骗性手段骗取其他用户信任,或将其他用户引导至站外平台进行*球赌**或诈骗,平台通过升级产品功能、优化模型策略等方式打击相关违法违规行为和不良内容。赛事期间,平台对赌博变体类的网址进行实时监测,针对热门视频下涉及*球赌**的异常评论,平均每小时拦截300条。同时,平台对涉及*彩博**类的内容或相关二维码进行拦截,平均每天拦截2000个风险投稿用户。平台发现并治理的*球赌**诈骗行为主要包括以下六种:
- 通过在视频封面、个人资料中附带二维码、联系方式等,引流其他用户*载下**违规APP或赌博网站。比如用户“Ma******ney”以个人资料背景图为某赌博网站导流, 用户“美****情啊”则在直播中多次发布*球赌**链接。
- 在高热视频下批量评论关于下注、盈利金额等*彩博**信息,或以拼接形式评论发布赌博网址、以私信等方式诱导其他用户*载下**赌博网址。比如某用户在评论区称自己“赢了2万块”,当其他用户询问哪里看预测时,直接指向某非法网址。
- 以“世界杯充值投资”为名诱导其他用户*载下**赌博或诈骗软件。
- 以代买足彩为由诱导诈骗。比如某用户发布视频暗示可以代买境外足彩,*率赔**高、收益高,被平台模型识别后对该内容予以下线,并对浏览过该视频的用户发送站内信告知赌博风险。
- 冒充亲友账号通过私信等方式,引导用户投注下单世界杯相关比赛。
- 晒单致富,通过投稿发布*球赌**盈利金额的方式吸引受害者下注,为境外赌博平台导流。

针对相关*球赌**和诈骗,目前平台已搭建起事前提醒、事中阻断、事后治理的多场景能力。早在世界杯开赛前,平台封禁违规账号9591个,处罚违规视频121134条。赛事期间,针对高风险用户,平台通过站内信、风险提示等方式,对超过1000万的用户进行提醒保护,同时,通过交互,引导此前*载下**赌博类APP的40万用户卸载不良APP。

虽然世界杯已落下帷幕,但抖音仍提醒广大用户提高网络安全防范意识,对各类赌博、诱导注册网站等内容提高警惕,避免造成个人财产及其他损失。
抖音禁止用户利用平台服务实施组织赌博活动、招募赌博人员等违法犯罪行为,禁止用户制作、发布或传播违法内容。同时,也呼吁广大网友共同监督,如发现不良内容或异常行为,可以在站内举报或发送详情至举报邮箱feedback@douyin.com。平台将及时跟进处理。对于涉嫌违法犯罪的行为,平台也将积极配合有关部门进行打击。
抖音安全中心
2022年12月19日