双十一已至,全国人民开启“买买买模式”,卖家们使尽浑身解数,希望抓住这难得的荷包大开的时刻。开发商们也不例外,纷纷祭出各种营销活动,抓紧时间冲业绩。
1 真有优惠,数量有限
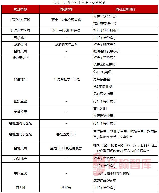
从小编整理到的房企双十一营销活动来看,大部分房企都很直接,就是一个字——降。比如:
远洋地产北方区域推出了“双十一HIGH购狂欢”活动,包括预付6万元打98折,当月付定金按照比例打折、选择指定*款贷**银行再给予折扣优惠等。
龙湖推出了“龙湖购房狂享季”活动,超2亿钜惠购房券限时限量领取,在活动页面上,挑选心仪的房源,点击领取就可享受额外的折扣优惠。
山东绿地泉集团推出了“双十一钜惠狂欢节”活动,部分项目限时每平米直降1111元。
应该说,各家房企都给出了实打实的优惠,购房者“捡漏”的机会不少。但也应该注意到,开发商推出的特价房往往数量十分有限,毕竟优惠房源太多了不利于稳定房价。

2 各路电商强力支援,网上买房梦已成真
要说今年房企双十一营销的最大特点,就是和电商的大范围合作。京东联合了200余家开发商推出了特惠房源,其中包括中海、融创、富力、保利、碧桂园、绿城、华夏幸福等头部房企。苏宁也联合恒大推出了1111套特惠房源。而阿里在全国范围内推出了各种法拍房。相信购房者们过往都有被各路电商套路过的精力,大家不禁要问,这是噱头还是新一轮的“组团忽悠”?
从电商给出的优惠看,今年双十一开发商与电商的合作对于购房者来说可谓诚意十足。以京东为例,双十一买新房五折起优惠;在线下核销前,线上支付的意向金可无理由退款。


从销售情况来看,消费者对于电商卖房也十分买账,11月11日当天,恒大在苏宁推出了最后一批共111套特价房源,10秒售罄。
看到这里,相信不少之前对电商卖方嗤之以鼻的小伙伴已经在捶胸顿足,感觉自己损失几百万了。不要紧,一个月之后的双十二大家还有机会。
声明:本文观点仅代表作者观点 版权归亿翰智库所有
未经授权请勿随意转载 如需转载请联系后台或在此文后留言
转载时请注明出处:亿翰智库华北院
感谢配合!