一线导读:限薪令铁律下,演员、经纪人、制片方、选角公司因立场不同呈现出迥异光景。那么这场政府相关部门重拳出击的肃清行动中,谁受牵连最大?谁又能明哲保身?

文丨申敏、小树
来源丨烹小鲜
在经历去年影视寒冬后,大家都寄希望于开春能有新气象,可是驱散不去的阴霾仍旧笼罩在每个影视从业者的头顶。近日,杨烁因8750万天价片酬导致剧组停工的消息再度缩紧了限薪令的紧箍咒。让本就备受煎熬的影视产业链各环节参与者寒意更浓。
限薪令铁律下,演员、经纪人、制片方、选角公司因立场不同呈现出迥异光景。金字塔底端有人丢了饭碗、纷纷改行,中部的幸存者则躲在避风港、得过且过,就连顶端的人也多少受到波及、低调行事。与“弱势群体”自顾不暇的萧条相比,掌控话语权的平台方在强势地制定和执行规则,重塑影视行业秩序。
这场政府相关部门重拳出击的肃清行动中,谁受牵连最大?谁能明哲保身?限薪令的蝴蝶效应下,演员成为“高危职业”。我们就此采访了执行经纪、制片人、选角公司负责人、上升期艺人等多位行业从业者,试图揭开冰山一角下绝境求生者的生存现状。
演员片酬5000万封顶
靠谁卖片谁拿大头
某影视公司资深制片人给我们粗略统计了几组数据:2016年10月的全国组讯约有2000个,2017年10月骤减为200-500个,2018年10月再度减少至 100个左右。截至今年4月,只有大约60个组讯。
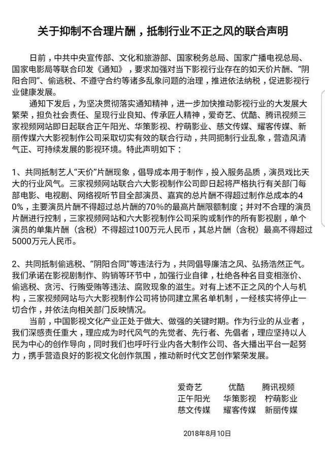
短短两年半,剧组数量断崖式下跌,影视行业接连重创的主要导火索皆为演员。2016年流量盛行、电视剧天价片酬与演员德不配位成为行业顽疾。2017年9月22日,相关部门开始整治乱象,下发《关于电视剧网络剧制作成本配置比例的意见》,明确指出在电视剧和网剧的制作里,全部演员片酬不超过总成本的40%,其中主要演员不超过总片酬的70%。接着2018年8月11日,优爱腾联手正午阳光、华策影视等六家头部影视公司发表《关于抑制不合理片酬,*制抵**行业不正之风的联合声明》,表示九方采购或制作的所有影视剧,单个演员的单集片酬(含税)不得超过100万元人民币,其总片酬(含税)最高不得超过5000万元人民币。

从官方到民间组织,限薪令逐步升级,加上2018年10月范冰冰税务事件的靴子落地,演员成为重点监管对象。作为影视产业链的关键一环,演员片酬的被迫下调,直接影响到影视上中下游从业者的存亡。
开机的新剧少,意味着僧多粥少,演员开始降级找活。一线演员接二线演员的戏,二线演员接三线演员的戏,逐级往下,最终压缩的是最底层演员的生存空间。
今年春节后,负责某新人演员的执行经纪开始了跑组的征程。带着厚厚一沓演员资料,真正能发出去的寥寥无几。由于演员资历新,没有代表作背书,人脉资源又不过硬的执行经纪几乎处处碰壁。即便想方设法加了演员副导演的微信,可得到的有效反馈甚少。
吃了一轮轮闭门羹的执行经纪充满焦虑,不禁感叹道“去年情况稍微好点,片酬便宜些,还能给我家新人找到些小角色。可今年到目前为止还没开张。”

而负责给电视剧和网剧选角的公司,也在一定程度上感受到了限薪令对演员和制片方的影响。
去年下半年接了某视频平台超级网剧选角工作的某知名Casting公司负责人表示,由于该剧是群像戏,对主配角搭配的要求比较复杂,当时备选演员的照片贴了满满一墙,可谁知今年初突然接到项目暂缓的消息,一切归零。
作为制片方和演员之间的沟通桥梁,选角公司的主要任务是平衡艺术品质和资金成本。后者指的就是演员片酬。在限薪令的压力下,以往选角的几大关键指标为演员与角色的匹配度、演员的专业能力和艺德,如今特意加上了片酬。
某知名Casting公司负责人说,“ 现在找来的制片方,都会跟我们强调演员的性价比,要求按照规定的片酬比例范围去找最合适的演员,这给我们的工作也带来一定难度。 所以我们会提前做出多套演员搭配方案,给制片方选。”
谁都不敢做风口的那只出头鸟。某影视公司资深制片人表示,限薪令以前,演员的片酬上不封顶,只要片方敢给,演员就敢拿 。但限薪令公布以后,大部分演员的片酬都有不同程度的下降。比如,限薪之前,某头部流量小花的电视剧片酬约8000万(含税),限薪后降幅约达60%。。

该制片人把演员按照咖位、流量分为多个等级,其中头部流量型演员,Ta们在限薪前的电视剧、网剧片酬为8000万左右(含税),限薪后降到了2000万-3000万(含税)。一线实力派演员限薪前片酬5000万-6000万(含税),限薪后同样降到了2000万-3000万(含税)。
之所以出现限薪后,一线演员与头部流量型演员片酬一致的情况,是因为目前流量受到舆论监督,榨掉了身价的水分。
而头部流量型演员、一线演员限薪后的2000万-3000万片酬(含税),并非随意降价,其实有迹可循。据悉,目前演员总片酬(含税)超过5000万的剧,视频平台基本不收了,目的就是强制降演员片酬。
该制片人表示,如果按照双主演总片酬5000万(含税)来计算,若男女主咖位相当,那么两人对半分片酬,每人2500万左右(含税)。如果是大女主戏,女方咖位强于男方,那么女演员就能拿到3000万-4000万片酬(含税)。总之一条原则——制片方靠谁卖片,谁的片酬就会多一些。
受到限薪令影响最大的主要是头部流量型演员和一线二线的演员,而老戏骨和翻红演员的片酬,并没有太大改变。有的原地踏步,有的甚至逆境上涨。
该制片人说道:“某翻红演员之前的片酬不高,但因为两年前的一部现实主义话题大剧,从二线演员上升为一线演员,而且刚好赶上寒冬期,加上片酬也没有涨得很过分,所以目前可达到2000万左右(含税)。近期刚收官的爆款剧里的男二号,他目前的片酬在1000万到2000万(含税),基本跟他以前的片酬持平,如果没有限薪令,应该可以涨到2000万以上(含税)。还有去年爆款网剧里的某女演员属于带一些流量的翻红演员,她现在的片酬能到2000万左右(含税),最近接了个现实题材的女主剧。”
此外,老戏骨因戏好、人品好,本身片酬就不算太高,所以限薪令执行后,没有太大降幅。

该制片人还表示,限薪令对能接到戏的新人演员的片酬影响并不算大,但是去年8月公布的个税改革,新税制的税率从最初的6.7%暴增到42%,极大缩减了新人演员的实际收入。严峻形势下,Ta们身边的经纪人、宣传等工作人员,纷纷干起副业。有些一直接不到戏的新人演员,要么做代购赚点生活费,要么干脆嫁人退圈。
还有一类演员,Ta们主演一部剧,除了演员身份,还会兼任出品人或制片人等其他职位。这类大牌演员,Ta们若看中了剧本和角色,除了享有限薪后的片酬,还会事先以投资的形式参与该剧,享受发行后的收益分成。
限制演员片酬的主要关卡,设在制片方和平台方,其中又以后者主导。正如此前爱奇艺首席内容官王晓辉所言,新媒体版权费从1700万,掉到现在的800万,目前大部分是在300万-400万。播出渠道的盈利收紧,无形中倒逼了制片方严控演员片酬。
在该制片人看来,限薪令发布后,平台的话语权变得更大了,只有他们认定男女主角后,制片方才敢开始筹备。提前锁定了剧集播出渠道,无疑吃下一颗定心丸。为了尽可能的降低风险,一些影视公司也主动与视频平台联手做定制剧,让后者为自己保驾护航。
演员御寒的四大派系
限薪令让影视寒冬的温度骤减,演员今年面临的形势更为严峻。为御寒自保,演员图谱大致分成了四个象限:主动降薪、赋闲观望、转战综艺、坐镇幕后。
1、主动降薪类:
各种肃清影视行业乱象的举措,在一定程度上约束了出格演员的言行。限薪令落地后,5000万被视为一条安全线,也成为辨认“真假演员”的标尺。
曾经那些片酬动辄近亿的演员开始审时度势、自降身价,有的为了维持曝光度做出妥协,有的则为了追求热衷的表演梦想主动让步。无论出发点如何,演员片酬的有效控制,让制片方有了相对充裕的资金投入内容制作,这对影视行业是个良好信号。

2、赋闲观望类:
一些仍旧顶风作案的演员,果断被市场抛弃,毕竟大部分演员并非具有不可替代性,A方案行不通,制片方会立即换上B方案。某执行经纪表示,“去年拍的某部献礼剧的男主角,限薪之前的片酬是大约 6000 万(含税)。最近有一部现实主义题材找他,他依然开口要高价,结果制片方换人了。”
被动赋闲在家的,除了因高片酬刷下来的演员,还有一些低不成高不就的二线演员。现在制片方做剧,非常看重演员的卖片能力。如果演技不够硬,就会从演员备选表里除名。据悉,某对选秀出身的演员夫妻尽管自降了约二分之一的片酬,但目前依然无戏找上门。
当然,也有一些对剧本和角色很挑剔的头部演员,Ta们早已不用为生计发愁奔波,与其自降身价接一些不太喜欢的戏,还不如旅游放飞自我,在生活中汲取养分为下次创作蓄力。Ta们一边观望,一边等待着合适的时机复出。
对此,SMG东方卫视总监、影视剧中心主任王磊卿早在2019上海电视剧制播年会就表示:“部分制作企业和艺人明星对限薪令显得有些高冷,对市场的观望气氛依然浓烈。企业不开机,等平台命题作文;明星不接戏,等市场提高片酬。但大家必须认清两个现实——艺人限薪酬不可逆转,平台采购限价同样不可逆转。”
3、转战综艺类:
4月28日《极限挑战》第五季官宣定档,新加入的女嘉宾正是号称四年无休的女演员迪丽热巴,这是她今年接的第二档常驻综艺,另一档是正在热播的腾讯超级网综《创造营2019》。今年已过去三分之一,但目前为止,她还未有确定的影视作品计划,反倒是活跃在各个台网综艺里。

就连近期被爆出天价片酬的杨烁,也带着妻子和母亲参加了芒果TV自制真人秀《我最爱的女人们》。还有最近刚上线的爱奇艺青年社交观察甜综《喜欢你,我也是》罕见地出现了娜扎的身影。
仔细观察会发现,演员选择综艺,一方面是换了个渠道;另一方面是为丰富荧屏外的多面人设、借综艺节目维持曝光,为之后的接戏做铺垫。但转换战场并不是件易事。有些受到限薪令影响的演员,即便想退而求其次地上综艺,也要面临着知名度的审核门槛。通常来说,电视剧片酬相当的两个演员,会因为国民度和流量热度的不同,导致节目酬劳有所差距。而知名度欠缺、演技不过关,靠营销抬高咖位的演员,则会面临无戏演、无综艺上的困境。
4、坐镇幕后类:
赵薇作为演而优则导的杰出代表之一,自从交出《致青春》的亮眼成绩单后,愈发深耕影视行业的幕后领域。由她首次担任监制的爱奇艺定制剧《谁都渴望遇见你》日前刚杀青,她又马不停蹄投入到自己首部监制的都市奇幻电影《*男美**子》的筹备中。

无独有偶,前段时间在话题剧《都挺好》刷足存在感的姚晨,其实三年前就开始布局自己的幕后之路。2016年创立坏兔子影业,去年出品的现实主义电影《找到你》掀起舆论热议。今年还有新作《送我上青云》将接受观众检阅。
结 语
当寒冬的高气压包裹着影视行业的每个从业者,风声鹤唳变成人人自危的写照。限薪令是为影视行业顽疾开出的一剂猛药,药效正在生效。被劣根性左右的“违规者”在接受洗礼的过程中彻心彻骨,心无杂念者则成功躲避惊涛骇浪、按自己的节奏开疆拓土。
目前影视行业暂处割除“毒瘤”的转折阵痛期,这只是某种暂时成型的环境,并不意味着会永久持续。我们不应该悲观,而要正视和适应沉浮的落差。那些拒绝进化的人,终将被巨浪掩埋。唯有直面刀剑风霜并昂首阔步的人,才能找到迷途中的锦囊、顽强生长。