近几年,中国海淘大军不仅在奶粉、化妆品等行业屡创佳绩、战果累累,海外的儿童药居然也越来越受到海淘大军的追捧。

“安全、有效、无副作用”,这是很多代购用来作为卖点的宣传语,很多家长也认为美国、日本、德国这些发达资本主义国家的医疗水平远高于国内,药品质量也应该更能让人放心才对。
因此,日本的面包超人、德国的小绿叶等“网红儿童药”在家长中口口相传,成了“当红炸子鸡”。
但是国外的儿童药真有这么神奇吗?是不是真的“安全、有效、不存在副作用”呢?
我们先来聊一聊海淘爆款 “小绿叶” 吧!

图自网络
小绿叶之所以这么火,代购大军的宣传绝对功不可没,育儿圈、微博、朋友圈……狂轰滥炸之下很难不被*脑洗**,营销策略可以说相当6了~
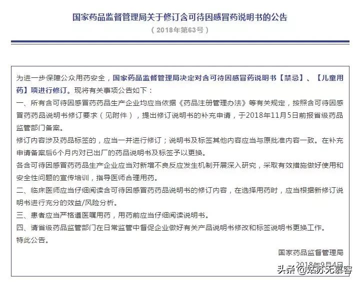
随便搜索一下网络:
德国三大止咳糖浆:小绿叶、xx、xx
德国宝宝常用药.../德国家庭常备药...
德国儿科医生推荐婴幼儿止咳消炎...

Prospan®小绿叶是德国Engelhard Arzneimittel药厂的系列产品,其中在国内最火的是他们的儿童专用剂型。
适应症很简单,急慢性支气管炎引起的咳嗽。
小绿叶的有效成分是常春藤叶子的提取物。
小绿叶的说明书显示:该药使用30%的乙醇作为溶剂来提取天然药物,而且特别强调药液含有47%的乙醇。
什么? 含47%的酒精?那喝着的感觉基本就跟下面一样了~~~

图自网络
虽然我知道很多中药需要靠高浓度酒精来进行成分提取,但这个浓度还是吓我一跳!

如果小朋友喝了“小绿叶”,同时又吃了医生开的头孢类抗生素,对酒精代谢有障碍的孩子,可能会发生双硫仑样反应,出现疲软、眩晕、嗜睡、全身潮红、头痛、恶心等症状。
此外虽然来源于植物,小绿叶也会有副作用的,说明书中里面写的明明白白:不仅可能会引起过敏,比如皮疹、皮肤瘙痒、呼吸急促等,还可能会引起一系列的肠胃道反应,像恶心、呕吐、腹泻,并不是卖家吹嘘的非常安全、没有副作用。
还有一点值得注意,市场上有德淘、澳淘的小绿叶,为什么就没有英淘小绿叶呢?原因很简单,英国药品管理部门早在2011年就批准小绿叶在英国上市,但只批准其用于12岁以上人群,理由是由于缺少足够多的临床证据(安全性和有效性数据),英国不推荐12岁以下儿童使用小绿叶。当然,德国对小绿叶的年龄限制没那么严格,只注明了:在给 1 岁以下的孩子服用之前,请咨询医生。
所以粑粑麻麻们,对于“小绿叶”宣称可以用于刚出生宝宝的宣传,你心里有数了吧?
接着,我们来扒一扒大家的“心头爱”——日本的面包超人吧!

四种面包超人,图自网络
面包超人的包装真的是很讨喜,又有小朋友们喜欢的水果口味,小朋友想不喜欢也难啊。

但里面到底是什么成分呢?
绿色版,主要成分是马来酸氯苯那敏、麻黄碱,还有甘草。
红色和粉红色版,主要成分是马来酸氯苯那敏、麻黄碱和对乙酰氨基酚。
其实这些成分和国内感冒药的成分基本一致,完全不需要代购。
至于蓝色款的面包超人,在日本属于非处方药,因止咳效果好成为朋友圈爆款,但是里面含有可待因这个成分,在我国明令禁止18 岁以下儿童使用。


最后,再给您提个醒,使用未经我国批准上市的海淘药品,可能带来的问题和隐患很多。
比如家长看不懂国外的说明书,一不小心就可能给孩子用错了品种、剂量,甚至因为不清楚药里具体有哪几种成分,在一起使用国产药的情况下造成重复用药。
海淘药品渠道多样,质量同样难以保障,有些药品在保存和运输过程中对温度、湿度等条件都有特殊要求,但一般海淘过程中的运输条件很难满足这些要求,或由于自购者未关注到这些特殊要求,都可能导致药品出现质量问题。
若服用海淘药给您的孩子造成任何伤害,这个责任和苦果只能您自己承受了。