最最最最最基础系列·化学篇的基础知识包括:
(1)常见物质俗名
(2)常见物质颜色
(3)常见实验现象
(4)考试中经常用到的规律
(4)“10电子”、“18电子”的微粒小结
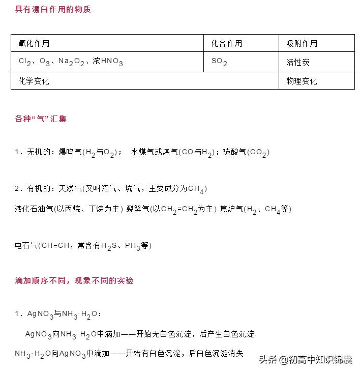
(5)具有漂白作用的物质
(6)各种“气”汇集
(7)滴加顺序不同,现象不同的实验
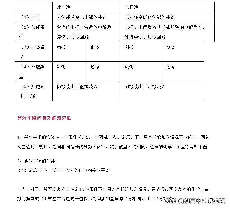
(8)原电池
(9)等效平衡问题及解题思路
(10)常见物质分离提纯的10种方法
(11)常用的去除杂质的方法10种
(12)化学实验基本操作中的“不”15例
(13)中学化学中与“0”有关的实验问题4例
(14)特殊试剂的存放和取用10例
(15)能够做喷泉实验的气体
(16)最最基础的化学方程66个
常见物质俗名
无机部分:
纯碱、苏打、天然碱 、口碱:Na2CO3 小苏打:NaHCO3 大苏打:Na2S2O3
石膏(生石膏):CaSO4.2H2O 熟石膏:2CaSO4·.H2O 莹石:CaF2
重晶石:BaSO4(无毒) 碳铵:NH4HCO3 石灰石、大理石:CaCO3
生石灰:CaO 食盐:NaCl 熟石灰、消石灰:Ca(OH)2 芒硝:Na2SO4·7H2O (缓泻剂)
烧碱、火碱、苛性钠:NaOH 绿矾:FaSO4·7H2O 干冰:CO2 明矾:KAl (SO4)2·12H2O
漂*粉白**:Ca (ClO)2 、CaCl2(混和物) 泻盐:MgSO4·7H2O 胆矾、蓝矾:CuSO4·5H2O
双氧水:H2O2 皓矾:ZnSO4·7H2O 硅石、石英:SiO2 刚玉:Al2O3
水玻璃、泡花碱、矿物胶:Na2SiO3 铁红、铁矿:Fe2O3 磁铁矿:Fe3O4
黄铁矿、硫铁矿:FeS2 铜绿、孔雀石:Cu2 (OH)2CO3 菱铁矿:FeCO3 赤铜矿:Cu2O
波尔多液:Ca (OH)2和CuSO4 石硫合剂:Ca (OH)2和S 玻璃的主要成分:Na2SiO3、CaSiO3、SiO2
过磷酸钙(主要成分):Ca (H2PO4)2和CaSO4 重过磷酸钙(主要成分):Ca (H2PO4)2 天然气、沼气、坑气(主要成分):CH4 水煤气:CO和H2
光化学烟雾:NO2在光照下产生的一种有毒气体 王水:浓HNO3与浓HCl按体积比1:3混合而成。
*热剂铝**:Al + Fe2O3或其它氧化物。 尿素:CO(NH2) 2
有机部分:
氯仿:CHCl3 电石:CaC2 电石气:C2H2 (乙炔) *NTT**:三硝基甲苯 酒精、乙醇:C2H5OH
氟氯烃:是良好的制冷剂,有毒,但破坏O3层。 醋酸:冰醋酸、食醋 CH3COOH
裂解气成分(石油裂化):烯烃、烷烃、炔烃、H2S、CO2、CO等。 甘油、丙三醇 :C3H8O3
焦炉气成分(煤干馏):H2、CH4、乙烯、CO等。 石炭酸:苯酚 蚁醛:甲醛 HCHO
福尔马林:35%—40%的甲醛水溶液 蚁酸:甲酸 HCOOH
葡萄糖:C6H12O6 果糖:C6H12O6 蔗糖:C12H22O11 麦芽糖:C12H22O11 淀粉:(C6H10O5)n
硬脂酸:C17H35COOH 油酸:C17H33COOH 软脂酸:C15H31COOH
草酸:乙二酸 HOOC—COOH 使蓝墨水褪色,强酸性,受热分解成CO2和水,使KMnO4酸性溶液褪色。
常见物质颜色
铁:铁粉是黑色的;一整块的固体铁是银白色的。 Fe2+——浅绿色 Fe3O4——黑色晶体
Fe(OH)2——白色沉淀 Fe3+——黄色 Fe (OH)3——红褐色沉淀 Fe (SCN)3——血红色溶液
FeO——黑色的粉末 Fe (NH4)2(SO4)2——淡蓝绿色 Fe2O3——红棕色粉末 FeS——黑色固体
铜:单质是紫红色 Cu2+——蓝色 CuO——黑色 Cu2O——红色 CuSO4(无水)—白色 CuSO4·5H2O——蓝色 Cu2 (OH)2CO3 —绿色 Cu(OH)2——蓝色 [Cu(NH3)4]SO4——深蓝色溶液
BaSO4 、BaCO3 、Ag2CO3 、CaCO3 、AgCl 、 Mg (OH)2 、三溴苯酚均是白色沉淀
Al(OH)3 白色絮状沉淀 H4SiO4(原硅酸)白色胶状沉淀
Cl2、氯水——黄绿色 F2——淡黄绿色气体 Br2——深红棕色液体 I2——紫黑色固体
HF、HCl、HBr、HI均为无色气体,在空气中均形成白雾
CCl4——无色的液体,密度大于水,与水不互溶 KMnO4--——紫色 MnO4-——紫色
Na2O2—淡黄色固体 Ag3PO4—黄色沉淀 S—黄色固体 AgBr—浅黄色沉淀
AgI—黄色沉淀 O3—淡蓝色气体 SO2—无色,有剌激性气味、有毒的气体
SO3—无色固体(沸点44.8 0C) 品红溶液——红色 氢氟酸:HF——腐蚀玻璃
N2O4、NO——无色气体 NO2——红棕色气体 NH3——无色、有剌激性气味气体
常见实验现象:
1、铝片与盐酸反应是放热的,Ba(OH)2与NH4Cl反应是吸热的;
2、Na与H2O(放有酚酞)反应,熔化、浮于水面、转动、有气体放出;(熔、浮、游、嘶、红)
3、焰色反应:Na 黄色、K紫色(透过蓝色的钴玻璃)、Cu 绿色、Ca砖红、Na+(黄色)、K+(紫色)。
4、Cu丝在Cl2中燃烧产生棕色的烟;
5、H2在Cl2中燃烧是苍白色的火焰;
6、Na在Cl2中燃烧产生大量的白烟;
7、P在Cl2中燃烧产生大量的白色烟雾;
8、SO2通入品红溶液先褪色,加热后恢复原色;
9、NH3与HCl相遇产生大量的白烟;
10、铝箔在氧气中激烈燃烧产生刺眼的白光;
11、镁条在空气中燃烧产生刺眼白光,在CO2中燃烧生成白色粉末(MgO),产生黑烟;
12、铁丝在Cl2中燃烧,产生棕色的烟;
13、HF腐蚀玻璃:4HF + SiO2 = SiF4 + 2H2O
14、Fe(OH)2在空气中被氧化:由白色变为灰绿最后变为红褐色;
15、在常温下:Fe、Al 在浓H2SO4和浓HNO3中钝化;
16、向盛有苯酚溶液的试管中滴入FeCl3溶液,溶液呈紫色;苯酚遇空气呈粉红色。
17、蛋白质遇浓HNO3变黄,被灼烧时有烧焦羽毛气味;
18、在空气中燃烧:S——微弱的淡蓝色火焰 H2——淡蓝色火焰 H2S——淡蓝色火焰
CO——蓝色火焰 CH4——明亮并呈蓝色的火焰 S在O2中燃烧——明亮的蓝紫色火焰。
19.特征反应现象:

20.浅黄色固体:S或Na2O2或AgBr
21.使品红溶液褪色的气体:SO2(加热后又恢复红色)、Cl2(加热后不恢复红色)
22.有色溶液:Fe2+(浅绿色)、Fe3+(黄色)、Cu2+(蓝色)、MnO4-(紫色)
有色固体:红色(Cu、Cu2O、Fe2O3)、红褐色[Fe(OH)3] 黑色(CuO、FeO、FeS、CuS、Ag2S、PbS)
蓝色[Cu(OH)2] 黄色(AgI、Ag3PO4) 白色[Fe(0H)2、CaCO3、BaSO4、AgCl、BaSO3]
有色气体:Cl2(黄绿色)、NO2(红棕色)
考试中经常用到的规律:
1、溶解性规律——见溶解性表;
2、常用酸、碱指示剂的变色范围:

3、在惰性电极上,各种离子的放电顺序: 阴极(夺电子的能力):Au3+ >Ag+>Hg2+ >Cu2+ >Pb2+ >Fa2+ >Zn2+ >H+ >Al3+>Mg2+ >Na+ >Ca2+ >K+
阳极(失电子的能力):S2- >I- >Br– >Cl- >OH- >含氧酸根
注意:若用金属作阳极,电解时阳极本身发生氧化还原反应(Pt、Au除外)
4、双水解离子方程式的书写:(1)左边写出水解的离子,右边写出水解产物;
(2)配平:在左边先配平电荷,再在右边配平其它原子;(3)H、O不平则在那边加水。
例:当Na2CO3与AlCl3溶液混和时: 3 CO32- + 2Al3+ + 3H2O = 2Al(OH)3↓ + 3CO2↑
5、写电解总反应方程式的方法:(1)分析:反应物、生成物是什么;(2)配平。
例:电解KCl溶液:2KCl + 2H2O == H2↑+ Cl2↑+ 2KOH 配平:2KCl + 2H2O == H2↑+ Cl2↑+ 2KOH
6、将一个化学反应方程式分写成二个电极反应的方法:(1)按电子得失写出二个半反应式;(2)再考虑反应时的环境(酸性或碱性);(3)使二边的原子数、电荷数相等。
例:蓄电池内的反应为:Pb + PbO2 + 2H2SO4 = 2PbSO4 + 2H2O 试写出作为原电池(放电)时的电极反应。
写出二个半反应:Pb –2e- → PbSO4 PbO2 +2e- → PbSO4
分析:在酸性环境中,补满其它原子: 应为: 负极:Pb + SO42- -2e- = PbSO4
正极:PbO2 + 4H+ + SO42- +2e- = PbSO4 + 2H2O
注意:当是充电时则是电解,电极反应则为以上电极反应的倒转:
为:阴极:PbSO4 +2e- = Pb + SO42- 阳极:PbSO4 + 2H2O -2e- = PbO2 + 4H+ + SO42-
7、在解计算题中常用到的恒等:原子恒等、离子恒等、电子恒等、电荷恒等、电量恒等,用到的方法有:质量守恒、差量法、归一法、极限法、关系法、十字交法 和估算法。(非氧化还原反应:原子守恒、电荷 平衡、物料平衡用得多,氧化还原反应:电子守恒用得多)
8、电子层结构相同的离子,核电荷数越多,离子半径越小;
9、晶体的熔点:原子晶体 >离子晶体 >分子晶体 中学学到的原子晶体有:Si、SiC 、SiO2=和金刚石。原子晶体的熔点的比较是以原子半径为依据的: 金刚石 > SiC > Si (因为原子半径:Si> C> O).
10、分子晶体的熔、沸点:组成和结构相似的物质,分子量越大熔、沸点越高。
11、胶体的带电:一般说来,金属氢氧化物、金属氧化物的胶体粒子带正电,非金属氧化物、金属硫化物 的胶体粒子带负电。
12、氧化性:MnO4- >Cl2 >Br2 >Fe3+ >I2 >S=4(+4价的S) 例:I2 +SO2 + H2O = H2SO4 + 2HI
13、含有Fe3+的溶液一般呈酸性。
14、能形成氢键的物质:H2O 、NH3 、HF、CH3CH2OH 。
15、*水氨**(乙醇溶液一样)的密度小于1,浓度越大,密度越小,硫酸的密度大于1,浓度越大,密度越大,98%的浓硫酸的密度为:1.84g/cm3。
16、离子是否共存:(1)是否有沉淀生成、气体放出;(2)是否有弱电解质生成;(3)是否发生氧化还原反应;(4)是否生成络离子[Fe(SCN)2、Fe(SCN)3、Ag(NH3)+、[Cu(NH3)4]2+ 等];(5)是否发生双水解。
17、地壳中:含量最多的金属元素是— Al 含量最多的非金属元素是—O HClO4(高氯酸)—是最强的酸
18、熔点最低的金属是Hg (-38.9C。),;熔点最高的是W(钨3410c);密度最小(常见)的是K;密度最大(常见)是Pt。
19、雨水的PH值小于5.6时就成为了酸雨。
20、有机酸酸性的强弱:乙二酸 >甲酸 >苯甲酸 >乙酸 >碳酸 >苯酚 >HCO3-
21、有机鉴别时,注意用到水和溴水这二种物质。
例:鉴别:乙酸乙酯(不溶于水,浮)、溴苯(不溶于水,沉)、乙醛(与水互溶),则可用水。
22、取代反应包括:卤代、硝化、磺化、卤代烃水解、酯的水解、酯化反应等;
23、最简式相同的有机物,不论以何种比例混合,只要混和物总质量一定,完全燃烧生成的CO2、H2O及耗O2的量是不变的。恒等于单一成分该质量时产生的CO2、H2O和耗O2量。
24、可使溴水褪色的物质如下,但褪色的原因各自不同:烯、炔等不饱和烃(加成褪色)、苯酚(取代褪色)、乙醇、醛、甲酸、草酸、葡萄糖等(发生氧化褪色)、有机溶剂[CCl4、氯仿、溴苯、CS2(密度大于水),烃、苯、苯的同系物、酯(密度小于水)]发生了萃取而褪色。
25、能发生银镜反应的有:醛、甲酸、甲酸盐、甲酰铵(HCNH2O)、葡萄溏、果糖、麦芽糖,均可发生银镜反应。(也可同Cu(OH)2反应) 计算时的关系式一般为:—CHO —— 2Ag
注意:当银氨溶液足量时,甲醛的氧化特殊:HCHO —— 4Ag ↓ + H2CO3
反应式为:HCHO +4[Ag(NH3)2]OH = (NH4)2CO3 + 4Ag↓ + 6NH3 ↑+ 2H2O
26、胶体的聚沉方法:(1)加入电解质;(2)加入电性相反的胶体;(3)加热。
常见的胶体:液溶胶:Fe(OH)3、AgI、牛奶、豆浆、粥等;气溶胶:雾、云、烟等;固溶胶:有色玻璃、烟水晶等。
27、污染大气气体:SO2、CO、NO2、NO,其中SO2、NO2形成酸雨。
28、环境污染:大气污染、水污染、土壤污染、食品污染、固体废弃物污染、噪声污染。工业三废:废渣、废水、废气。
29、在室温(20C。)时溶解度在10克以上——易溶;大于1克的——可溶;小于1克的——微溶;小于0.01克的——难溶。
30、人体含水约占人体质量的2/3。地面淡水总量不到总水量的1%。当今世界三大矿物燃料是:煤、石油、天然气。石油主要含C、H地元素。
31、生铁的含C量在:2%——4.3% 钢的含C量在:0.03%——2% 。粗盐:是NaCl中含有MgCl2和 CaCl2,因为MgCl2吸水,所以粗盐易潮解。浓HNO3在空气中形成白雾。固体NaOH在空气中易吸水形成溶液。
32、气体溶解度:在一定的压强和温度下,1体积水里达到饱和状态时气体的体积。
“10电子”、“18电子”的微粒小结
1.“10电子”的微粒:





常见物质分离提纯的10种方法
1.结晶和重结晶:利用物质在溶液中溶解度随温度变化较大,如NaCl,KNO3。
2.蒸馏冷却法:在沸点上差值大。乙醇中(水):加入新制的CaO吸收大部分水再蒸馏。
3.过滤法:溶与不溶。
4.升华法:SiO2(I2)。
5.萃取法:如用CCl4来萃取I2水中的I2。
6.溶解法:Fe粉(A1粉):溶解在过量的NaOH溶液里过滤分离。
7.增加法:把杂质转化成所需要的物质:CO2(CO):通过热的CuO;CO2(SO2):通过NaHCO3溶液。
8.吸收法:除去混合气体中的气体杂质,气体杂质必须被药品吸收:N2(O2):将混合气体通过铜网吸收O2。
9.转化法:两种物质难以直接分离,加药品变得容易分离,然后再还原回去:Al(OH)3,Fe(OH)3:先加NaOH溶液把Al(OH)3溶解,过滤,除去Fe(OH)3,再加酸让NaAlO2转化成A1(OH)3。
常用的去除杂质的方法10种
1.杂质转化法:欲除去苯中的苯酚,可加入氢氧化钠,使苯酚转化为酚钠,利用酚钠易溶于水,使之与苯分开。欲除去Na2CO3中的NaHCO3可用加热的方法。
2.吸收洗涤法:欲除去二氧化碳中混有的少量氯化氢和水,可使混合气体先通过饱和碳酸氢钠的溶液后,再通过浓硫酸。
3.沉淀过滤法:欲除去硫酸亚铁溶液中混有的少量硫酸铜,加入过量铁粉,待充分反应后,过滤除去不溶物,达到目的。
4.加热升华法:欲除去碘中的沙子,可用此法。5.溶剂萃取法:欲除去水中含有的少量溴,可用此法。
6.溶液结晶法(结晶和重结晶):欲除去硝酸钠溶液中少量的氯化钠,可利用二者的溶解度不同,降低溶液温度,使硝酸钠结晶析出,得到硝酸钠纯晶。
7.分馏蒸馏法:欲除去*醚乙**中少量的酒精,可采用多次蒸馏的方法。
8.分液法:欲将密度不同且又互不相溶的液体混合物分离,可采用此法,如将苯和水分离。
9.渗析法:欲除去胶体中的离子,可采用此法。如除去氢氧化铁胶体中的氯离子。
10.综合法:欲除去某物质中的杂质,可采用以上各种方法或多种方法综合运用。
化学实验基本操作中的“不”15例
1.实验室里的药品,不能用手接触;不要鼻子凑到容器口去闻气体的气味,更不能尝结晶的味道。
2.做完实验,用剩的药品不得抛弃,也不要放回原瓶(活泼金属钠、钾等例外)。
3.取用液体药品时,把瓶塞打开不要正放在桌面上;瓶上的标签应向着手心,不应向下;放回原处时标签不应向里。
4.如果皮肤上不慎洒上浓H2SO4,不得先用水洗,应根据情况迅速用布擦去,再用水冲洗;若眼睛里溅进了酸或碱,切不可用手揉眼,应及时想办法处理。
5.称量药品时,不能把称量物直接放在托盘上;也不能把称量物放在右盘上;加法码时不要用手去拿。
6.用滴管添加液体时,不要把滴管伸入量筒(试管)或接触筒壁(试管壁)。
7.向酒精灯里添加酒精时,不得超过酒精灯容积的2/3,也不得少于容积的1/3。
8.不得用燃着的酒精灯去对点另一只酒精灯;熄灭时不得用嘴去吹。
9.给物质加热时不得用酒精灯的内焰和焰心。
10.给试管加热时,不要把拇指按在短柄上;切不可使试管口对着自己或旁人;液体的体积一般不要超过试管容积的1/3。
11.给烧瓶加热时不要忘了垫上石棉网。
12.用坩埚或蒸发皿加热完后,不要直接用手拿回,应用坩埚钳夹取。
13.使用玻璃容器加热时,不要使玻璃容器的底部跟灯芯接触,以免容器破裂。烧得很热的玻璃容器,不要用冷水冲洗或放在桌面上,以免破裂。
14.过滤液体时,漏斗里的液体的液面不要高于滤纸的边缘,以免杂质进入滤液。
15.在烧瓶口塞橡皮塞时,切不可把烧瓶放在桌上再使劲塞进塞子,以免压破烧瓶。
特殊试剂的存放和取用10例
1.Na、K:隔绝空气;防氧化,保存在煤油中(或液态烷烃中),(Li用石蜡密封保存)。用镊子取,玻片上切,滤纸吸煤油,剩余部分随即放人煤油中。
2.白磷:保存在水中,防氧化,放冷暗处。镊子取,并立即放入水中用长柄小刀切取,滤纸吸干水分。
3.液Br2:有毒易挥发,盛于磨口的细口瓶中,并用水封。瓶盖严密。
4.I2:易升华,且具有强烈刺激性气味,应保存在用蜡封好的瓶中,放置低温处。
5.浓HNO3,AgNO3:见光易分解,应保存在棕色瓶中,放在低温避光处。
6.固体烧碱:易潮解,应用易于密封的干燥大口瓶保存。瓶口用橡胶塞塞严或用塑料盖盖紧。
7.NH3•H2O:易挥发,应密封放低温处。
8.C6H6、、C6H5—CH3、CH3CH2OH、CH3CH2OCH2CH3:易挥发、易燃,应密封存放低温处,并远离火源。
9.Fe2+盐溶液、H2SO3及其盐溶液、氢硫酸及其盐溶液:因易被空气氧化,不宜长期放置,应现用现配。
10.卤水、石灰水、银氨溶液、Cu(OH)2悬浊液等,都要随配随用,不能长时间放置。
中学化学中与“0”有关的实验问题4例
1.滴定管最上面的刻度是0。
2.量筒最下面的刻度是0。
3.温度计中间刻度是0。
4.托盘天平的标尺中央数值是0。
能够做喷泉实验的气体
NH3、HCl、HBr、HI等极易溶于水的气体均可做喷泉实验。其它气体若能极易溶于某液体中时(如CO2易溶于烧碱溶液中),亦可做喷泉实验。
最最基础的化学方程66个:
1、向氢氧化钠溶液中通入少量CO2 : 2NaOH + CO2 ==== Na2CO3+ H2O
2、在标准状况下2.24LCO2通入1mol/L 100mLNaOH溶液中:CO2+NaOH NaHCO3
3、烧碱溶液中通入过量二氧化硫:NaOH +SO2==NaHSO3
4、在澄清石灰水中通入过量二氧化碳:Ca(OH)2+ 2CO2══Ca(HCO3)2
5、*水氨**中通入少量二氧化碳: 2NH3•H2O+CO2== (NH4)2 CO3+ H2O
6、用碳酸钠溶液吸收少量二氧化硫 :Na2CO3+ SO2 Na2SO3+ CO2↑
7、二氧化碳通入碳酸钠溶液中:Na2CO3+CO2 +H2O══2 NaHCO3
8、在醋酸铅[Pb(Ac)2]溶液中通入H2S气体:Pb(Ac)2+H2S=PbS↓+2HAc
9、苯酚钠溶液中通入少量二氧化碳:CO2+H2O+C6H5ONa→C6H5OH+ NaHCO3
10、氯化铁溶液中通入碘化氢气体:2FeCl3+2 HI 2Fe Cl2+ I2+2 H Cl
11、硫酸铁的酸性溶液中通入足量硫化氢:Fe2(SO4)3+ H2S==2 FeSO4+ S↓+ H2SO4
12、少量SO2气体通入NaClO溶液中:2NaClO +2SO2+ 2H2O══Na2 SO4+ 2HCl+H2SO4
13、氯气通入水中:Cl2+H2O HCl+HClO
14、氟气通入水中:2F2+2H2O 4HF+O2↑
15、氯气通入冷的氢氧化钠溶液中:Cl2+2 NaOH══NaClO+NaCl+ H2O
16、FeBr2溶液中通入过量Cl2:2FeBr2+ 3Cl2══2FeCl3+2 Br2
17、FeBr2溶液与等物质的量Cl2反应:6FeBr2+ 6C12 4FeCl3+2FeBr3+ 3Br2
18、足量氯气通入碘化亚铁溶液中:3Cl2+2FeI2 2FeCl3+2I2
19、在FeI2溶液中滴入少量溴水:FeI2 +Br2 FeBr2+ I2
20、氯化亚铁溶液中滴入溴水:6FeCl2 + 3Br2══4FeCl3+2 FeBr3
21、钠与水反应:2Na+2H2O 2NaOH +H2↑
22、铝片投入氢氧化钠溶液:2Al+ 2NaOH +6H2O 2 Na [Al(OH)4] +3H2↑
23、氯化铁溶液中加入铁粉:2FeCl3+ Fe 3 FeCl2
24、FeCl3溶液与Cu反应:2FeCl3+ Cu CuCl2+2FeCl2
25、硫氢化钠溶液与碘反应:NaHS+I2 S↓+ HI+NaI
26、过氧化钠和水反应:2Na2O2+2H2O=4NaOH+O2↑
27、铜与浓硝酸:Cu+4HNO3(浓) Cu(NO3)2+ 2NO2↑+ 2H2O
28、铜与稀硝酸:3Cu+8HNO3(稀) 3Cu(NO3)2+ 2NO↑+ 4H2O
29、稀硝酸除银镜:3Ag+4HNO3 3AgNO3+ NO↑+ 2H2O
30、稀硝酸与过量的铁屑反应3Fe+8HNO3(稀)
3Fe(NO3)2+ 2NO↑+ 4H2O
31、FeS和稀硝酸反应:FeS+4HNO3══Fe(NO3)3+NO↑+S↓+2 H2O
32、电解饱和食盐水:2 NaCl+2H2O C12↑+ H2↑+2NaOH
33、用石墨电极电解硫酸铜溶液:2CuSO4+2H2O O2↑+2Cu+ 2H2SO4
34、醋酸加入*水氨**:CH3COOH+NH3·H2O CH3COONH4+H2O
35、氢氧化镁加入醋酸:Mg(OH)2+2CH3COOH (CH3COO)2Mg+2H2O
36、在硫酸铜溶液中加入过量氢氧化钡溶液:
CuSO4+ Ba(OH)2══Cu(OH)2↓+ BaSO4↓
37、石灰乳与海水制取氢氧化镁:MgCl2+Ca(OH)2══Mg(OH)2↓+ CaCl2
38、少量氢氧化钙溶液与碳酸氢钙溶液混合:
Ca(HCO3)2+ Ca(OH)2 2CaCO3↓+2H2O
39、向Ca(HCO3)2溶液中加入足量的氢氧化钠溶液:
Ca(HCO3)2+ 2NaOH══CaCO3↓+ Na2CO3+2 H2O
40、少量氢氧化钙溶液与碳酸氢钠溶液混合:Ca(OH)2+ 2NaHCO3══CaCO3↓+ Na2CO3+2 H2O
41、碳酸氢镁溶液中加入过量的澄清石灰水:
Mg(HCO3)2+ 2Ca(OH)2══2CaCO3↓+ Mg(OH)2↓+ 2H2O
42、氢氧化钡溶液和碳酸氢镁溶液反应:
Mg (HCO3)2 + Ba(OH)2 Mg(OH)2↓+ BaCO3↓+2H2O
43、向碳酸氢镁溶液中加人过量氢氧化钠:
Mg (HCO3)2+ 4NaOH Mg(OH)2↓+2 Na2CO3+2H2O
44、NH4HCO3溶液与过量的NaOH溶液反应:
NH4HCO3+2NaOH(过量)══Na2CO3+ NH3↑+2 H2O
45、向NH4HSO4稀溶液中逐滴加入Ba(OH)2稀溶液至刚好沉淀完全
NH4HSO4+ Ba(OH)2══BaSO4↓+ NH3·H2O+ H2O
46、碳酸氢铵溶液中加入足量氢氧化钡溶液:
NH4HCO3+ Ba(OH)2══BaCO3↓+ NH3↑+ 2H2O
47、在亚硫酸氢铵稀溶液中加入足量的氢氧化钠稀溶液:
NH4HSO3+ 2NaOH Na2SO3+ NH3·H2O+ H2O
48、硫酸氢钠溶液中加入氢氧化钡溶液至溶液pH=7:
2Na HSO4+ Ba(OH)2══Na2 SO4 +BaSO4↓+2 H2O
49、硝酸铝溶液中加入过量*水氨**:Al(NO3)3+ 3NH3·H2O === Al(OH)3↓+ 3NH4NO3
50、明矾溶液中加入过量的*水氨**:
2KAl(SO4)2+ 6NH3·H2O 2Al(OH)3↓+ K2 SO4+ 3(NH4)2 SO4
51、等物质的量浓度、等体积的氢氧化钡溶液与明矾溶液混合:
6Ba(OH)2+6KAl(SO4)2 6BaSO4↓+3K2 SO4+ 4Al(OH)3↓+ Al2(SO4)3
52、大理石与盐酸反应制CO2气体:CaCO3+ 2HCl══ 2CaCl2+ CO2↑+ H2O
53、碳酸钙中滴入醋酸溶液:
CaCO3+ 2CH3COOH==(CH3COO)2Ca +CO2↑+ H2O
54、乙酸溶液中加入少量碳酸氢铵溶液:
CH3COOH十NH4HCO3 CH3COONH4+CO2↑+H2O
55、硫化钠溶液中加入盐酸: Na2S+2HCl 2NaCl+ H2S↑
56、碳酸氢钙溶液和盐酸反应: Ca(HCO3)2+ 2HCl CaCl2+ 2CO2↑+2H2O
57、碳酸钠溶液中逐滴加入与之等物质的量的盐酸:Na2CO3+ HCl NaCl+ NaHCO3
58、碳酸钠溶液中逐滴加入等物质的量的乙酸:
Na2CO3+ CH3COOH== CH3COONa +NaHCO3
59、适量的稀硫酸滴入四羟基合铝酸钠溶液中:
2Na [Al(OH)4]+ H2SO4 2Al(OH)3↓+Na2SO4+2H2O
60、硫酸铜溶液中加入氢硫酸:CuSO4+ H2S === CuS↓+ H2SO4
61、Na2CO3的水解:Na2CO3+ H2ONaHCO3+ NaOH
62、硫氢化钠的水解:NaHS+ H2OH2S+ NaOH
63、实验室制备氢氧化铁胶体:FeCl3+3H2O Fe(OH)3(胶体)+ 3HCl
64、氯化铝溶液中加足量碳酸氢钠溶液:AlCl3+ 3NaHCO3 Al(OH)3↓+3NaCl+3 CO2↑
65、硫酸亚铁溶液中加入过氧化氢溶液 :
2FeSO4+ H2O2+ H2SO4══Fe2(SO4)3+2 H2O
66、NaNO2溶液中加入酸性KMnO4溶液:
5NaNO2+ 2KMnO4+ 3H2SO4══2Mn SO4+5NaNO3+K2SO4+ 3H2O