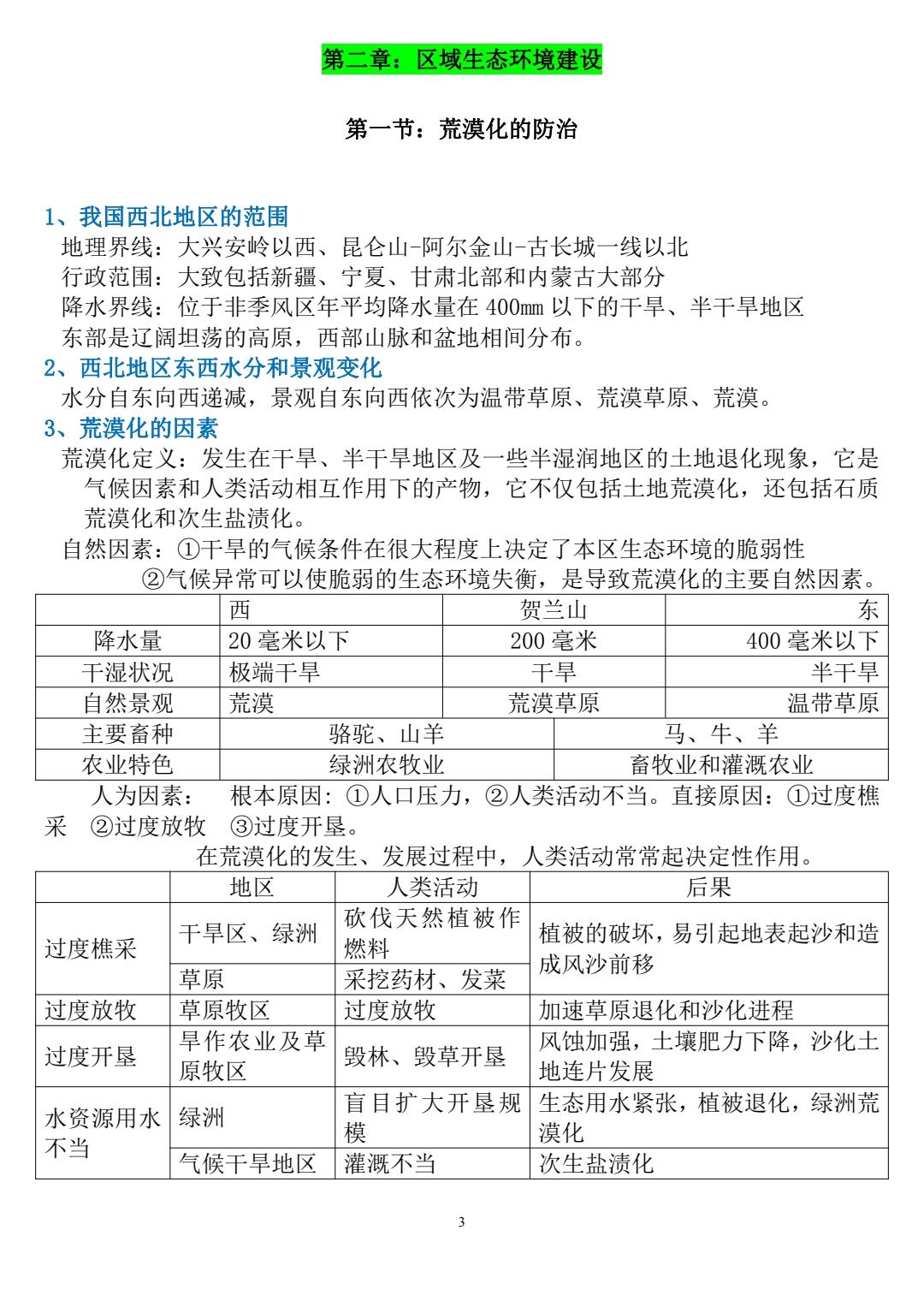
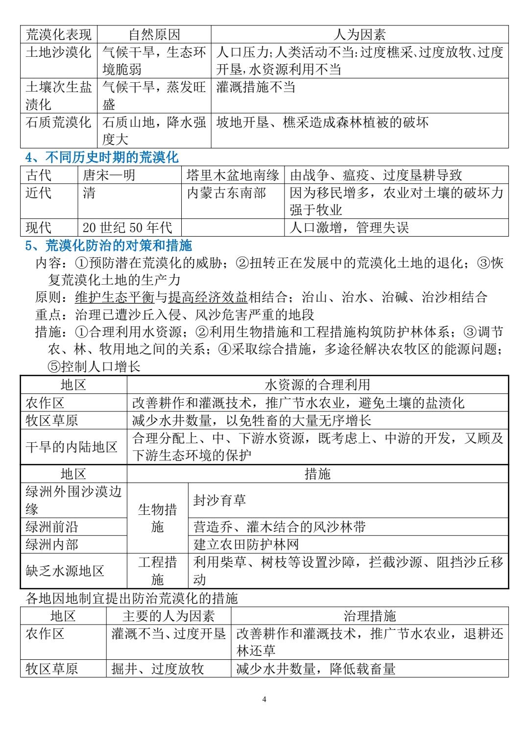
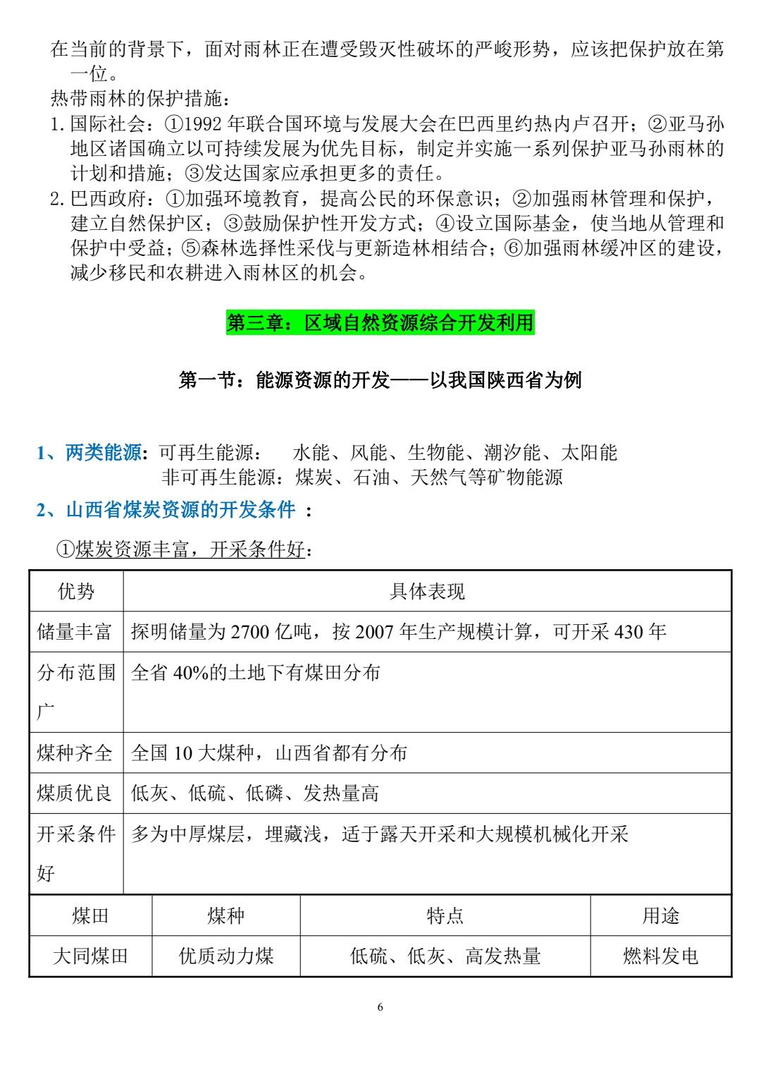
进入高三后很多学生对于地理的复习有点不知道该从何下手,地理的知识涵盖面很广,也很杂,所以在复习的时候就有很多问题。
高考地理不仅只考 基础知识 ,而是在 基础上加工 ,还要考验你对地理的思维能力。我们在学习的时候要 主动学习,积极地思考,并且要善于总结 ,这样才能很快地掌握住复习的节奏。
地理的学科占有高考很大比重,对于地理的学习除了要将教材上的知识点学好,还要对考纲和历届高考真题具有一定的了解和吃透,都说地理难,其实可能是你的知识根本不过关,都说地图难记,可是你自己太懒。
不过没关系,今天帮大家整理了考前必须掌握的“ 高中地理必修三---《区域地理总结》”就放到这里了,有了这份资料学起来轻轻松松,希望能帮到同学们快速提高成绩,决战高考!
篇幅有限
需要完整版·私·(地理8)
可领取电子版







