会计分录应该是很多同学们在学习会计的时候遇到的第一个难点,会计分录又多又乱,不好记还特别容易记混淆。

今天我把财务工作中常见的会计分录汇总成了40页笔记,从货币资金到无形资产,相信大家在看完之后就能了解个大概,再结合实际操作,快速记住并学会运用也不是难事! (文末可抱走)
第一节:货币资金
一、库存现金:备用金、现金的清查

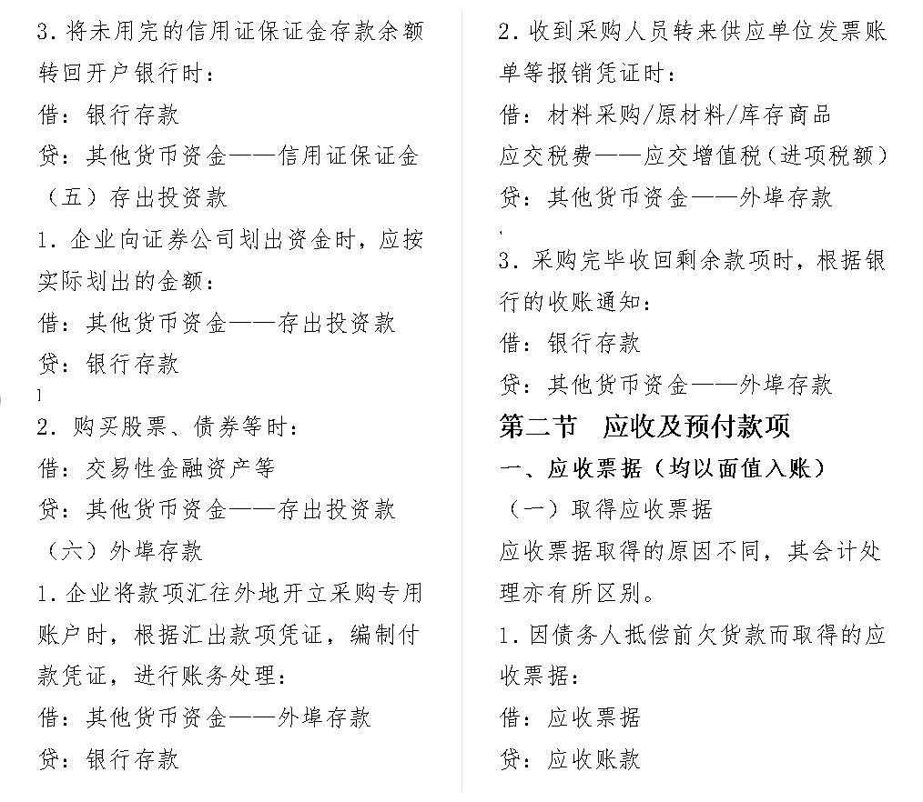
二、其他货币资金:银行汇票存款、银行本票存款、信用卡存款、信用保证金存款、存出投资款、外埠存款

第二节:应收及预付款项
一、应收票据:取得应收票据、商业汇票到期、应收票据的转让、票据贴现

二、应收账款:企业销售商品等发生应收款项、收回应收款账、企业代购货单位垫付包装费、收回代垫费用时、企业应收账款改用应收票据结算,在收到承兑的商业汇票时

三、预付款项:
四:其他应收款
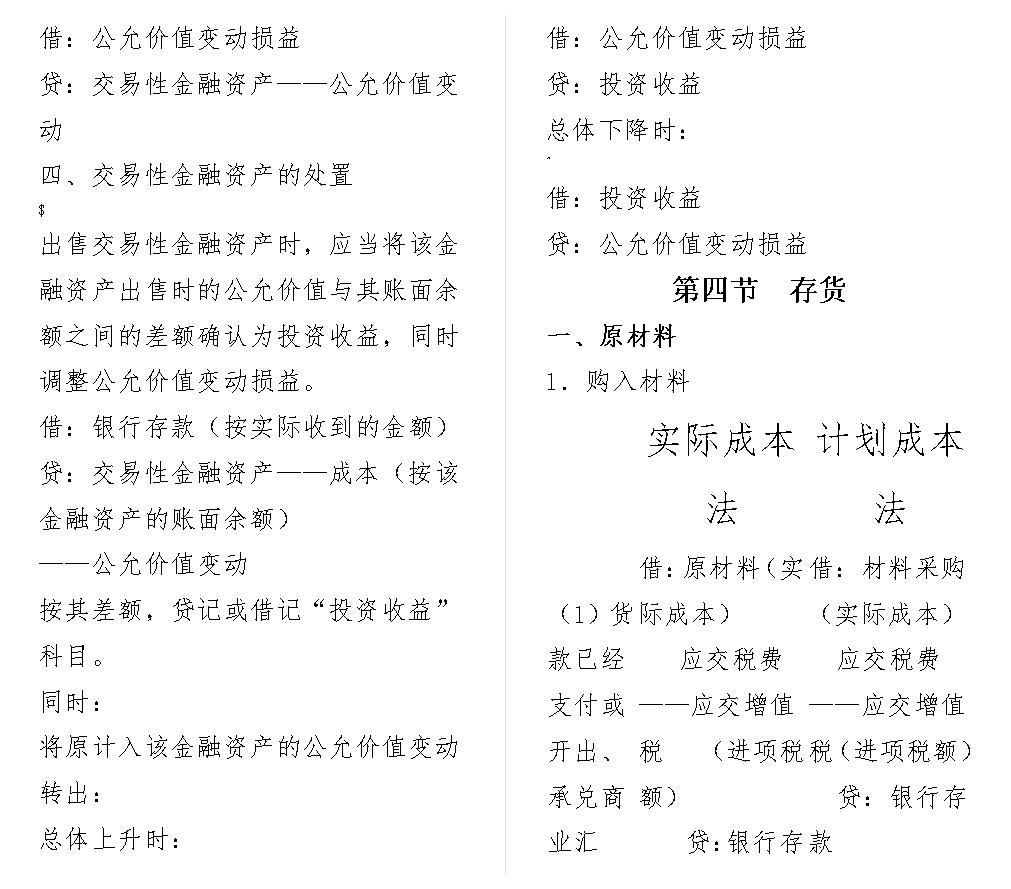
第三节:交易性金融资产
一、交易性金融资产的取得
二、交易性金融资产的现金股利和利息
三、交易性金融资产的期末计量

第四节:存货
一、原材料:购入材料、发出材料、
二、包装物:生产过程中用于包装产品作为产品组成部分的包装物、随同商品出售而不单独计价的包装物、

......
篇幅有限,工作中常见的会计分录就先给大家总结到这里,有完整的, 希望能帮到大家。
