我给大家大致说一下中美的物流吧,美国有很多发往中国的快递公司,基本上都是华人开的,一般来说都是包邮包税包清关,所以根本不存在卖家替你跟海关缴纳关税等一系列说法。
一、关于快递费的问题
这也是大家最关心的问题,我给放到最前边来阐述,快递费根据种类划分,大致分为特货和普货两大类,特货基本就是化妆品、二线包包如蔻驰、MK之类,再就是大件比如吸尘器等等都是被划分为特货的范围,除了这些特货之外,剩下的基本都可以叫做普货,一般来说,特货快递费高一些,在5-6美元左右一磅,磅是美国的通用重量单位,一磅=454g,也就是我们的九两多一点,有的时候我为了方便计算,基本上我就大致把一磅当成一斤来计算,普货的价格就很杂,每个快递公司不同,价格从3.5-4.5美元一磅都有,有的大卖家可能会跟快递公司谈一个很低的合约价,具体多少我就不清楚了,因为之前做贸易的原因,我通常会用集装箱海运,空运快递发的不多,成本太高了,我一般给亲戚朋友发快递我都会用一直用的4美元的快递公司,不敢用太便宜的,往往一到年底就会有很多的华人快递公司跑路,货就白白丢了,反而得不偿失,没必要;下图就是一个华人物流公司老板卷钱卷货跑路之后警察在调查的照片,但是基本上也是没有结果的,因为那是华人老板跑路回了中国,所以美国警察也就循例问问而已。

二、关于快递时效问题
美国邮寄中国的空运快递时效一般来说在10个工作日左右,也就是半个月就能到你的手里,如果赶上十一或者圣诞节春节之类的节假日会相应的延长,但是也不会太久,有的时候你的个别的单子可能会遇到海关抽检查验,会耽误两三天左右的时间,海关查验主要是看你申报的品名和数量是否属实,只要你如实申报,就会很快放行,同时,你的包裹里就会被放上一张海关查验的单子(见下图)

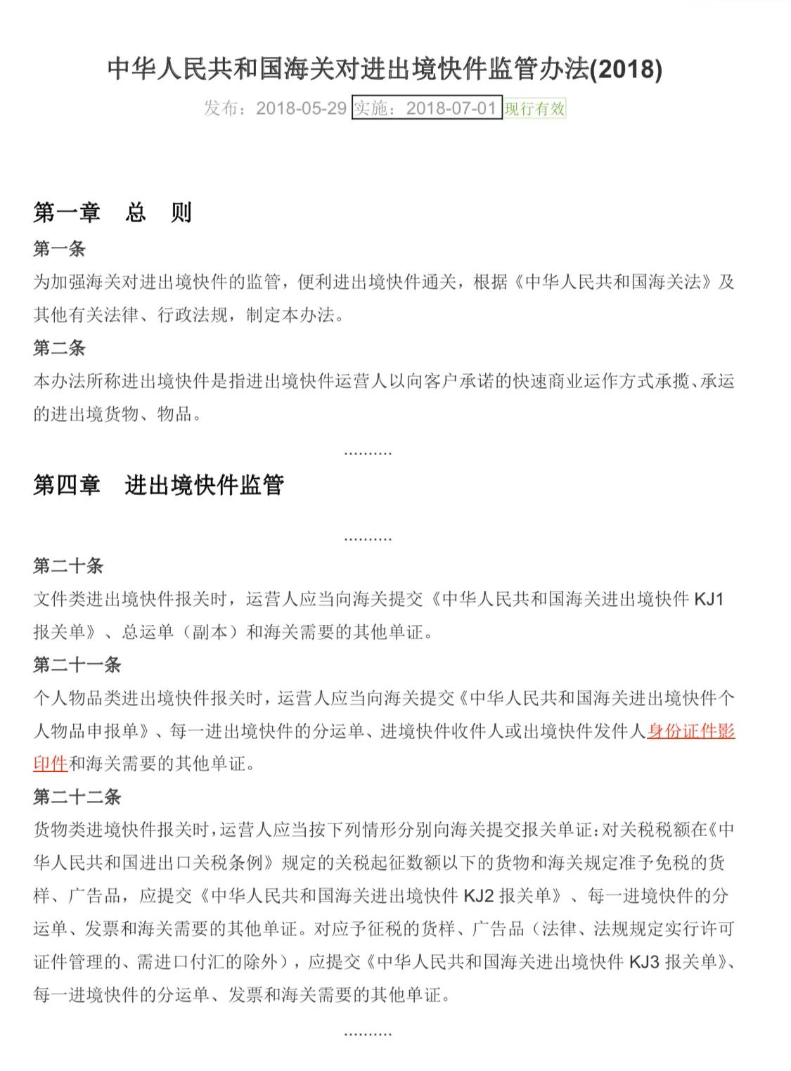
三、关于上传身份证的问题
根据《中华人民共和国海关对进出境快件监督办法》(见下图)有明确说明,需要提供身份证件来报关,大家可以仔细阅读一下,我就不赘述了。

以上便是美中空运物流的一个概述,我会再不断的细化和补充以便于让大家看的更加清晰和透明。