中国进口葡萄酒行业报告 (葡萄酒产业动态与科技发展)

葡萄酒行业趋势,葡萄酒产业发展

作者:菁财研究院

来源:微信公众号菁财资本(jcziben)

葡萄酒行业趋势,葡萄酒产业发展

随着消费者对葡萄酒认知度逐渐提高,葡萄酒消费正快速向三四线城市渗透,消费者范围逐渐扩大,颇具消费升级特征

目前,在国内三四线城市及乡镇市场,进口葡萄酒的需求潜力还处于挖掘初级阶段,但庞大的消费群体及较强的消费能力会成为未来市场的掘金点。

01

葡萄酒行业现状及痛点

葡萄酒的发展与西方文明的发展密切相关,而新兴市场国家则为全球葡萄酒市场注入了新的活力,其消费受宏观经济形势、消费者收入水平、消费习惯、消费意识等多方面的影响。

欧盟国家是葡萄酒主要生产区和消费区,生产上保留着传统的酿造工艺,法国、意大利、西班牙的产销量占据世界总量的近50%;以美国、澳大利亚为代表的国家葡萄酒历史相对较短,但现代化酿造工艺水平发展较快,葡萄酒消费量相对稳定;新兴国家的葡萄酒消费力量为全球葡萄酒市场带来了新的活力,2016年中国葡萄酒消费量占全球消费量比例已达10%。

葡萄酒行业趋势,葡萄酒产业发展

资料来源:中商产业研究院、华泰证券研究所

葡萄酒行业趋势,葡萄酒产业发展

资料来源:国际葡萄酒协会、欧睿国际、 华泰证券研究所

根据智研资讯预测,目前我国中产阶级家庭数量已超过2.7亿,2020年将达3.5亿。未来将是品质消费的时代,进口葡萄酒消费将会越加广泛。

葡萄酒行业趋势,葡萄酒产业发展

资料来源:公开资料

葡萄酒行业产业链由酿酒葡萄种植、葡萄酒生产、葡萄酒销售三个环节组成。

上游酿酒葡萄种植环节因产区气候和土壤差异较大,风格迥异;中游葡萄酒生产厂商原材料获取主要采取自种、收购和采购三种模式;下游葡萄酒销售包括葡萄酒的营销、品牌文化的建立、电子商务平台的搭建和旅游开发。

葡萄酒行业趋势,葡萄酒产业发展

资料来源:华泰证券研究所

葡萄酒行业的销售模式主要有三种:

(1)经销模式,即葡萄酒生产企业在一定的市场区域选择一家或多家经销商,通过经销商将货物销售到分销商和终端零售商;

(2)直销模式,即葡萄酒生产企业不通过中间环节,直派或在当地招聘人员组建成直系销售机构,直接对零售商供货的分销模式;

(3)电商模式,即葡萄酒生产企业借助电商平台,直接将产品推上网络,并提供充足的产品资讯与促销活动等吸引消费者选购,通过网上直销的方式将货物直接销至终端客户。

尽管葡萄酒销售渠道及形式多样,但依然面临诸多痛点:比如葡萄酒品种和品牌太多难以选择;传统实体店零售价格高昂性价比低;第三方国外代购、直购物流长达半个多月;网上电商存在虚假商品以致于担心买到假货;消费者缺少对葡萄酒与美食完美搭配的专业知识等。

02

行业集中度低

全球葡萄酒行业集中度较低,2016年全球葡萄酒CR10仅为13.6%。

葡萄酒行业趋势,葡萄酒产业发展

葡萄酒行业趋势,葡萄酒产业发展

葡萄酒行业趋势,葡萄酒产业发展

葡萄酒行业趋势,葡萄酒产业发展

资料来源:华泰证券研究所

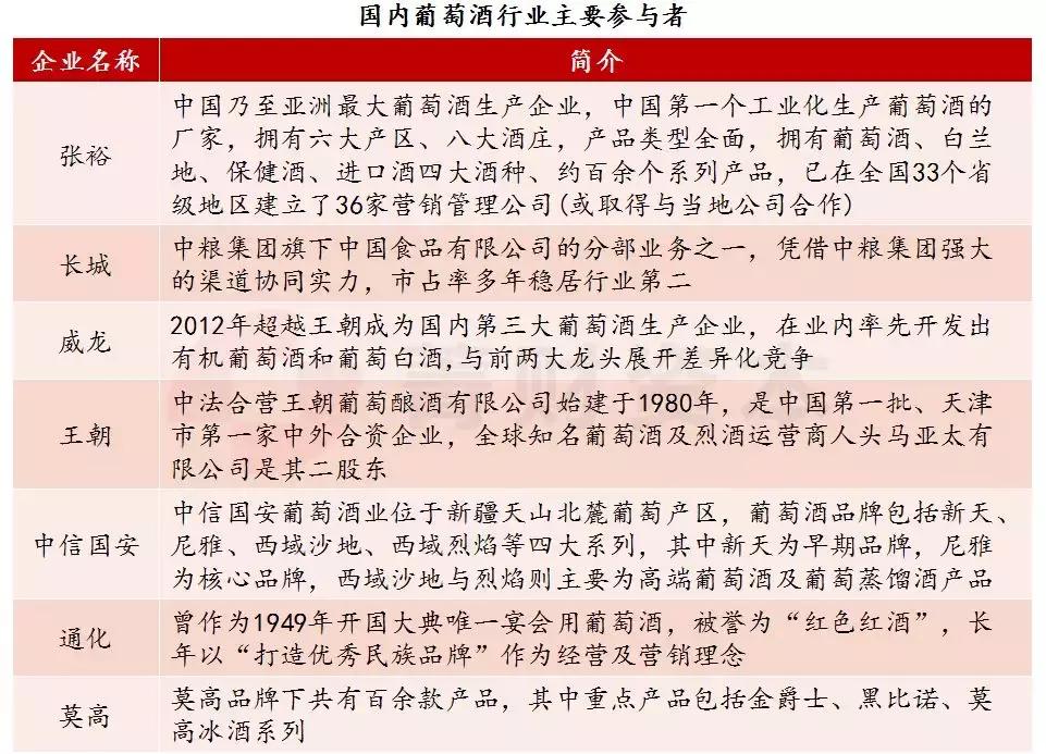
目前,国产葡萄酒集中度较低,根据2016年财报数据,张裕、长城、威龙、中葡市占率分别为9.74%、4.38%、1.61%、0.55%。

前四大龙头间市占率差距较大,张裕市占率大幅领先,是我国乃至亚洲最大的葡萄酒生产经营企业;凭借中粮集团强大的渠道协同实力,长城市占率次之;国内中小葡萄酒生产商如威龙、中葡等纷纷开发特色产品及电商渠道,力争取得差异化优势,巩固现有市场份额。

按收入端计算,2016年国内葡萄酒CR4为16.3%,集中度上与国内白酒行业相当(白酒CR4为16%)、远低于啤酒行业(啤酒CR4为61%)。

截至目前,7家葡萄酒生产企业已在新三板挂牌,包括伊珠股份、楼兰酒庄、太阳谷、原歌酒庄、法塞特酒、芳香庄园等公司,但绝大多数企业的盈利状况都不是特别理想。

葡萄酒行业趋势,葡萄酒产业发展

资料来源:公司公告、国家统计局、 华泰证券研究所

葡萄酒行业趋势,葡萄酒产业发展

资料来源:公司官网、华泰证券研究所

03

市场空间大,进口品牌占比提升

中国年人均葡萄酒消费量远低于世界平均,行业市场空间较大。2016年全球平均年人均葡萄酒消费量是3.3升/人,而我国仅有1.6升/人。

2016年我国葡萄酒市场空间约为600亿,假设我国消费量向全球平均消费水平靠拢,我国葡萄酒市场至少还有翻倍空间。

伴随着国产酒的复苏和进口酒消费量的激增,预计葡萄酒行业即将开启新一轮的高速增长。长期来看,葡萄酒行业当前仍然是一片蓝海,仍有较大的市场潜力。

葡萄酒行业趋势,葡萄酒产业发展

资料来源:联合国贸易和发展会议、国际葡萄酒协会、欧睿国际、华泰证券研究所

(1)国际葡萄酒及烈酒展览会(Vinexpo)执行董事纪尧姆〃戴格里斯(GuillaumeDeglise)指出:“到2020年,中国市场的葡萄酒销售量将超过法国和英国,总价值增长至217亿美元,成为仅次于美国的第二大葡萄酒消费国。”

进口葡萄酒占国内总消费量的比重从2008年起呈逐年上升态势。2015年起,行业整体回暖,进口葡萄酒增长尤其亮眼,占国内总消费量的比重上了一个台阶,从2014年的26%跃升至2016年的近39%。根据海关总署的统计,2008-2016年我国进口葡萄酒数量增长达268%(CAGR(8)=17.7%),金额增长245%(CAGR(8)=16.8%)。

葡萄酒行业趋势,葡萄酒产业发展

资料来源:海关总署、国家统计局、 华泰证券研究所

(2)2005年,我国进口葡萄酒关税大幅下降;自2012年起,新西兰、智利相继开始享受进口葡萄酒“零关税”待遇;2017年1月1日,我国进口澳大利亚葡萄酒的关税已降低至5.6%;到2019年,我国进口澳大利亚葡萄酒将实现零关税。

由于零关税直接传导至终端销售价格,促使进口葡萄酒价格不断下探,进口葡萄酒消费量对关税税率的下降反应强烈,最终导致国内葡萄酒市场竞争白热化,对国产葡萄酒的挤压显而易见。

葡萄酒行业趋势,葡萄酒产业发展

资料来源:中国海关、华泰证券研究所

(3)年轻一代成为消费主力,消费升级趋势明显。随着国民收入水平提高和更加重视身体健康的观念形成,消费者越发偏好葡萄酒,尤其是年轻人群。白酒重度消费者(每天至少饮用一次)正呈现高龄化,而我国葡萄酒消费者以18-35周岁的消费者为主,占比达82.9%。可见,葡萄酒消费低龄化态势明显,对葡萄酒的喜爱程度有可能远远超过白酒。

尼尔森中国消费品研究总监余美琳指出:“近几年进口葡萄酒的销售逐年攀升,主要原因是消费者的购买能力提高,导致标价100-500元的单品走俏。”因此,受益于消费习惯的改变、中产阶级迅速扩大,葡萄酒消费升级趋势也越发明显。

葡萄酒行业趋势,葡萄酒产业发展

资料来源:国观智库、华泰证券研究所

葡萄酒行业趋势,葡萄酒产业发展

资料来源:国观智库、华泰证券研究所

(4)近年来线上渠道发展迅猛,已成为购买进口葡萄酒的重要渠道之一,但消费量仍较小,这一现象也与葡萄酒本身的品类特征有关。

根据2017年天猫酒水线上消费数据报告,葡萄酒已成为销售额仅次于白酒的线上酒水第二大品类,2016年葡萄酒消费额同比增长21%。此外,海外葡萄酒品牌若是想通过自建渠道进入中国市场,前期投入会非常大;加之葡萄酒行业本身集中度低,缺少全球性的单一大品牌,绝大多数品牌难以承受,因此海外品牌自建渠道成功的可能性不高,多数通过第三方线上平台渠道进行销售。

04

进入壁垒高、品牌至关重要、

营销网络不容忽视

1.进入壁垒较高:葡萄酒行业“农业+工业+商业”的经营模式使得其产业链条相对较长,对企业全方位经营管理能力的要求也比较高,行业壁垒较高。

2.品牌影响力至关重要:葡萄酒行业的竞争正从价格竞争向品牌竞争转变。随着渠道的逐渐饱和、行业竞争的加剧、营销费用的上升等因素,建立新品牌的难度将会不断增加,已树立起良好品牌效应的公司将会占据行业发展的先机。因此,品牌影响力构成潜在进入者的进入壁垒。

3.营销网络不容忽视:营销网络是葡萄酒从生产厂家到消费者的推广载体、购买平台,是市场制胜的关键。由于葡萄酒的营销包含品位与文化层面的内容,能够在销售过程中建立完善的营销网络、全方位的体验、针对性的开展营销活动的生产商将会占据市场先机。因此,营销网络构成潜在进入者的重要障碍。

05

典型融资事件统计

(1)酒便利:一家酒水直营连锁及O2O品牌,通过“呼叫中心+专业配送+电商平台+实体店”的模式为用户提供酒水服务,目前已开设连锁门店160余家,2014年开始大力拓展北京市场。

葡萄酒行业趋势,葡萄酒产业发展

(2)云酒传媒:一家专注于酒类行业的媒体公关企业,致力于捕捉酒业动态,观察酒业数据,探寻酒业方向,深度思考酒业领域的发展方向。

葡萄酒行业趋势,葡萄酒产业发展

(3)一点到点酒闪送:成立于2014年12月,是一家点酒O2O外送平台,服务于终端消费者、零售商家、各级代理,专注打造一个专注酒类生态链的平台。

葡萄酒行业趋势,葡萄酒产业发展

(4)酒花儿:成立于2015年10月,是一款精酿啤酒点评类App,专注于以精酿啤酒点评和社交为起点,提供有关于精酿啤酒的信息,致力于推广与发展精酿啤酒文化。

葡萄酒行业趋势,葡萄酒产业发展

(5)酒云网:成立于2011年1月,是一家电子商务领域的企业,专注于经营葡萄酒及相关产品的代理、销售与配送服务。

葡萄酒行业趋势,葡萄酒产业发展

(6)酒咔嚓:成立于2012年5月,是一个葡萄酒信息及电商服务平台,打造了一款基于图像识别技术及葡萄酒数据分析的云服务手机客户端,具有对葡萄酒标拍照后搜索、查看商品信息、收藏、记录、分享葡萄酒信息和比价及购买的功能。

葡萄酒行业趋势,葡萄酒产业发展

(7)酒庄惠:成立于2015年8月,是一家只卖葡萄庄园酒的移动电商网站,根据产区葡萄酒大数据来发展葡萄酒电商。

葡萄酒行业趋势,葡萄酒产业发展

(8)1919酒类直供:成立于1998年1月,是一家拥有酒类网上商城、线下多家酒类连锁超市的综合酒类服务商。

葡萄酒行业趋势,葡萄酒产业发展

(9)酒美网:成立于2008年2月,是专业的进口葡萄酒电子商务网站,首创进口葡萄酒直购平台模式。

葡萄酒行业趋势,葡萄酒产业发展

(10)品尚红酒网:成立于2009年11月,是一家专注于红酒领域的B2C电商品牌。

葡萄酒行业趋势,葡萄酒产业发展

(11)酒仙网:成立于2009年9月,是一个专业电子商务B2C酒水连锁零售网站,借助于现代电子商务平台主力从事酒类高档消费品的销售服务,主营进口高档洋酒、红葡萄酒、国产中高档白酒、葡萄酒、花雕酒等。

葡萄酒行业趋势,葡萄酒产业发展

06

上市/挂牌公司一览

葡萄酒行业趋势,葡萄酒产业发展

葡萄酒行业趋势,葡萄酒产业发展

★ 作为一家研究驱动的咨询式精品投行,菁财资本主要为大消费及智慧物流等成长期优秀创业公司提供卖方常年财务顾问服务。秉承“以行业最顶级的服务,服务行业最优秀的创业者”的理念,凭借对行业现状和前景的独特理解、强大的研究咨询定价能力、精细化的服务管控力以及优良的品牌信誉度,已服务众多优秀创业公司。关注公众号“菁财资本”,欢迎更多的创业公司与我们链接,实现产业与资本的协同作战~

★ 版权声明:本平台文章的著作权均为相关作者享有,任何机构、单位和个人未经授权,禁止进行转载、摘编、复制等任何使用。