一、纳税人规定
1.在境内销售货物或提供加工、修理修配劳务、销售服务、无形资产或不动产,以及进口货物的单位和个人。
2.单位租赁或承包给他人经营的,承租人或承包人为纳税人。
3.两个或两个以上纳税人,经批准可视为一个纳税人合并纳税。
二、扣缴义务人
1.境外的单位或者个人在境内提供应税劳务,在境内未设有经营机构的,以代理人为扣缴义务人;没有代理人,以购买方为扣缴义务人。
2.境外的单位或者个人在境内销售服务、无形资产或不动产,在境内未设有经营机构的,以购买方为扣缴义务人。
三、纳税人分类
(一)分类依据
1.年销售额:连续12个月的累计销售额,包括申报金额、稽查查补、纳税评估调整、税务*开代**发票和免税销售额。
2.核算水平:是否能准确提供税务资料。
(二)二类纳税人的区别
|
区别 |
一般纳税人 |
小规模纳税人 |
|
发票 |
可自行开具增值税专用发票 |
可申请*开代**增值税专用发票 |
|
核算 |
购进扣税法 税额=销项税额-进项税额 (特殊情况下简易征收) |
简易征收法 税额=销售额×征收率 |
|
进项 |
符合条件可以抵扣进项 |
不能抵扣进项 |
四、纳税人具体分类标准
|
纳税人类型 |
小规模 |
一般纳税人 |
|
1.从事货物生产或者提供应税劳务的纳税人,以及从事货物以生产或者应税劳务为主,兼营货物批发或者零售的纳税人(工业企业) |
年应税销售额≤50万 |
年应税销售额>50万 |
|
2.其他纳税人(商业企业) |
年应税销售额≤80万元 |
年应税销售额>80万 |
|
3.营改增 |
年应税服务销售额≤500万元 |
年应税服务销售额>500万元 |
|
4.年销售额超标的其他个人 (除个体户之外的个人) |
小规模 |
—— |
|
5.加油站 |
—— |
一般纳税人 |
|
6.非企业性单位 不经常发生应税行为的企业 |
可选择按小规模或一般纳税人纳税 |
五、不办理一般纳税人资格登记的情况
1.个体工商户以外的其他个人。其他个人指自然人。
2.选择按小规模纳税人纳税的非企业单位。
3.选择按小规模纳税人纳税的不经常发生应税行为的企业。
六、一般纳税人纳税辅导期管理
(一)适用范围
1.新登记为一般纳税人的小型商贸批发企业(3个月)
2.具有下列情形之一的一般纳税人:(6个月)
(1)增值税*税偷**数额占应纳税额的10%以上并且*税偷**数额在10 万元以上的;
(2)骗取出口退税的;
(3)虚开增值税扣税凭证的;
(4)国家税务总局规定的其他情形。
(二)辅导期特点
1.设置“应交税费—待抵扣进项税额”科目,交叉稽核比对无误转入“应交税费—应交增值税(进项税额)”。
2.专用发票限额限量领购。
(小型商贸批发10万元,每次25份)
3.增购发票的需
预缴已开具专用发票销售额3%的税款,否则不予发售。结束辅导期后,增购预缴增值税有余额的,应在辅导期结束后的第一个月内,一次性退还。
知识点:征税范围的一般规定
·征税范围
·非营业活动
·境内的含义
一、征税范围
|
货物 |
有形动产货物(包括电力、热力、气体)、进口货物 |
|
劳务 |
加工和修理修配劳务(对象为有形动产) |
|
服务 |
交通运输服务、邮政服务、电信服务、建筑服务、金融服务、现代服务、生活服务 (7项) |
|
销售无形资产 |
包括转让无形资产所有权或使用权 (技术、商标、著作权、商誉、自然资源使用权、其他权益性无形资产) |
|
销售不动产 |
房地一起转让 |
1.交通运输服务
包括:陆路、水路、航空、管道运输
(1)程租期租—水路运输;湿租—航空运输
【提示】光租、干租属于“有形动产租赁”
(2)无运输工具承运—交通运输
2.邮政服务
包括:普遍业务、特殊服务、其他邮政服务
3.电信服务
包括:基础电信、增值电信服务
4.建筑服务
包括:工程、安装、修缮、装饰、其他建筑服务
固话、有线电视、宽带、水电、燃气、暖气等经营者向用户收取的安装费、初装费、扩容费以及类似收费,按“安装服务” 交税。
5.金融服务
包括:*款贷**、直接收费金融、保险、金融商品转让
(1)各种利息性质收入,按“*款贷**服务”交税。
(2)以货币资金投资收取固定利润或保底利润,按“*款贷**服务”交税。
(3)融资性售后回租—“*款贷**服务”,不属于租赁。
6.现代服务(9项)
|
研发和技术 |
研发服务、合同能源管理服务、工程勘察勘探服务、专业技术服务 |
|
信息技术 |
软件服务、电路设计及测试服务、信息系统服务、业务流程管理服务、信息系统增值服务 |
|
文化创意 |
设计服务、知识产权服务、广告服务、会议展览服务 |
|
物流辅助 |
航空服务、港口码头服务、货运客运场站服务、打捞救助服务、装卸搬运服务、仓储服务、收派服务 |
|
租赁服务 |
融资租赁、经营性租赁。(标的为有形动产或不动产) (1)光租、干租属“有形动产经营租赁” (2)将不动产或动产广告位出租属“经营租赁” (3)车辆停放、道路通行属“不动产经营租赁” (4)不包括融资性售后回租(金融服务-*款贷**服务) |
|
鉴证咨询 |
包括认证服务、鉴证服务和咨询服务。 翻译服务、市场调查属“咨询服务” |
|
广播影视 |
广播影视节目的制作、发行和播映(含放映) |
|
商务辅助 |
企业管理服务、经纪代理服务、人力资源服务、安全保护服务 物业管理属“企业管理服务” 代理记账属“经纪代理服务”,不是“鉴证咨询” |
|
其他现代服务 |
7.生活服务
包括:文化体育服务、教育医疗服务、旅游娱乐服务、餐饮住宿服务、居民日常服务、其他
(1)提供游览场所属“文化服务”,不是“旅游服务”。
(2)台球、高尔夫、保龄球属“娱乐服务”,不是“体育服务”。
(3)堂食属“餐饮服务”,外卖属“销售货物”。
二、 非营业活动(不纳税)
1.非企业性单位按规定收取的政府性基金或者行政事业收费的活动。
2.单位和个体户聘用员工为本单位或雇主提供取得工资的服务。
3.单位或者个体工商户为员工提供应税服务。
三、境内的含义
1.销售货物的起运地或所在地在境内;
2.提供的劳务发生地在境内;
3.一般服务的销售方或购买方在境内;
4.所销售或租赁的不动产在境内;
5.所销售自然资源使用权的自然资源在境内。
不属于境内提供应税劳务:
1.境外单位或者个人向境内单位或者个人提供完全在境外消费的应税服务。
2.境外单位或者个人向境内单位或者个人销售完全在境外使用的无形资产。
3.境外单位或者个人向境内单位或者个人出租完全在境外使用的有形动产。
知识点:征税范围中的视同销售
一、视同销售内容:(8+1项)
(一)视同销售服务、无形资产、不动产
向其他单位或者个人无偿提供服务;无偿转让无形资产或不动产,应视同销售计税。但以公益事业或以社会公众为对象的除外。
举例:根据国家指令无偿提供运输服务,不征收增值税。
(二)视同销售货物
委托方纳税义务:
收到代销清单、收到货款、发货180天
受托方计税:
加价代销时,应纳税额=销项-进项
平价代销时,销项=进项,手续费按“商务辅助-经纪代理服务”计税。
3.设有两个以上机构(不同县市)并实行统一核算的纳税人,移送货物用于销售。
4.将自产、委托加工的货物用于非增值税应税项目
5.将自产、委托加工的货物用于集体福利或个人消费。
6.将自产、委托加工或购买的货物作为投资。
7.将自产、委托加工或购买的货物分配给股东或投资者。
8.将自产、委托加工或购买的货物无偿赠送。
【提示】区分视同销售和不得抵扣进项
|
用途 |
自产及委托 |
外购 |
|
集体福利、个人消费 |
视同销售 |
不抵进项 |
|
投、分、赠 |
视同销售 |
视同销售 |
二、视同销售销售额的确定
1.纳税人自己同类价(当月或近期平均价)
2.其他纳税人同类价
3.无同类价按组成计税价格计算
组价=成本×(1+成本利润率)
或=成本×(1+成本利润率)/(1-消费税率)
4.已经使用过的固定资产视同销售,无售价,按净值作为计税销售额。

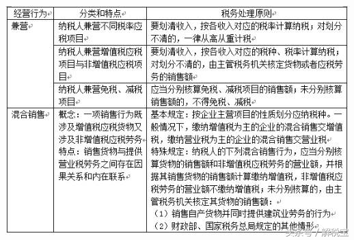
知识点:征税范围中的兼营和混合销 售区别和税务处理
|
行为 |
具体情况 |
税务处理 |
|
|
兼营 |
兼有不同税率、征收率货物、劳务、服务、无形资产、不动产 |
分别核算 分别计税 |
未分别核算 从高计税 |
|
混合销售 |
一项销售行为同时涉及货物及服务 |
按主业计税 销售货物或销售服务 |