
一、公司概况
安图生物专业从事体外诊断及仪器的研发、生产、销售及服务,产品涵盖生化、免疫、微生物等检测领域,维持“技术+产品线+渠道”全方位发展模式,坚持仪器和试剂并行,品种齐全,能够为医学实验室提供全面的解决方案,是国产化学发光的领军企业。
安图生物创立于1998年,2013年上市了公司第一款磁微粒全自动发光仪A2000,开启了漫长进口替代的道路;2016年公司成功在上交所主板挂牌上市,股票代码为603658;2017年,公司在原有产品全自动发光仪A2000的基础上推出AutoLumo A2000Plus,该产品单模块速度为200测试/小时,最多可支持四模块联机,更快的检测速度为进入高等级医院做好基础,同年流水线AutolasA-1 series面世,进入了流水线行业高阶竞争的领域;2019年100速发光产品A1000推出,在“分级诊疗”大潮流下积极下沉基层医院用户,渠道链覆盖完整。

二、业务及营收情况

磁微粒化学发光试剂带动,公司业绩维持快速增长。公司2019Q1-3实现营业收入18.94亿元,同比增长39.22%,2014-2018年复合增速为36.07%;2019Q1-3实现归母净利润5.38亿元,同比增长30.87%,2014-2018年复合增速为28.27%。2019年公司整体继续受磁微粒化学发光试剂带动,维持较高增速。

检验方法学持续优化,磁微粒发光试剂为公司主要产品。公司自2013年推出全自动化学发光测定仪A2000起,磁微粒化学发光试剂占比持续提升,2018年收入占比已经达到40%以上,而相应的微孔板化学发光试剂(板式发光)和酶联免疫试剂被逐步替代,两者之和2018年占比已下降到10%左右;此外,公司贡献收入较大的产品还包括微生物检测试剂和代理产品,2018年分别占比8%和12%左右,其中代理产品主要是西班牙公司VIRCELL,S.L.的呼吸道九联检试剂盒;生化试剂来自于公司收购的盛世君晖生化全线产品业务,2017年开始贡献收入,2018年占比约3%以上,预计未来随着流水线铺设的带动销售额将持续增长。

公司整体毛利率、净利率稳中略有下降。公司整体销售毛利率、净利率在2014-2016年基本平稳,分别在70%、35%以上,17年开始有所下降,主要原因是公司收购了毛利率较低的生化业务,同时行业竞争加剧、终端检验服务价格下降传导至上游也有所影响。费用方面,管理费用率自2017年开始持续上升,主要是因为公司的研发投入加大所致,销售费用率2017年起有所下降,而财务费用率一直保持在较低水平。

研发支出保持高速增长,在主要IVD企业中名列前位。公司2019Q1-3研发支出为2.26亿元,同比增长56.94%,2014-2018年复合增速为39.08%,均高于同期营业收入复合增速。在国产主要IVD企业当中,公司无论是研发支出还是研发支出收入占比均位于前列。公司目前主要的研发投入主要集中在磁微粒化学发光配套注册证的开发、自动化核酸诊断系统、自动化微生物检测系统等。

营运能力:存货周转天数略有下降,合作共建和流水线业务增加导致回款变慢。在销售规模持续扩大的背景下,公司2019年前三季度存货周转天数为123.13天,较2018年略有下降,出货速度有所提升;应收账款周转天数2017年起有所增加,主要原因有两个方面,第一是公司的合作共建业务增加,医院的回款期相对较长,第二是公司的流水线业务一部分是投放模式,对现金流也有一定的影响;公司2019年前三季度固定资产周转次数为1.91次。

三、免疫诊断业务
公司免疫技术平台多样,试剂产品丰富。免疫诊断产品是公司最重要的产品,经过多年的研发已经掌握了酶联免疫、微孔板化学发光、磁微粒化学发光、胶体金等多个免疫诊断技术,截至2019年中报,公司已经获得230项免疫检测产品注册(备案)证书,试剂涉及传染病、肿瘤标志物、甲状腺功能、性激素、生长激素、TORCH、高血压、心脏标志物、肝纤维化、糖尿病等,品种齐全。
磁微粒化学发光试剂推动免疫业务快速增长,毛利率高于公司整体。免疫诊断试剂收入在公司试剂类产品中占比最高,2018年占比约为65%。2018年免疫诊断试剂实现营业收入10.48亿元,同比增长34.15%,2013-2018年复合增速为38.52%。2018年免疫诊断试剂产品毛利率为81.55%,同比提高0.11pct,近几年也都稳定在80%以上,高于公司整体毛利率。自2013年推出全自动化学发光测定仪A2000以来,磁微粒化学发光试剂快速放量,逐步实现了对原来板式发光、酶联免疫试剂的方法学替代,收入占比持续提高。

1 化学发光行业维持20%增速增长,进口替代是未来主逻辑
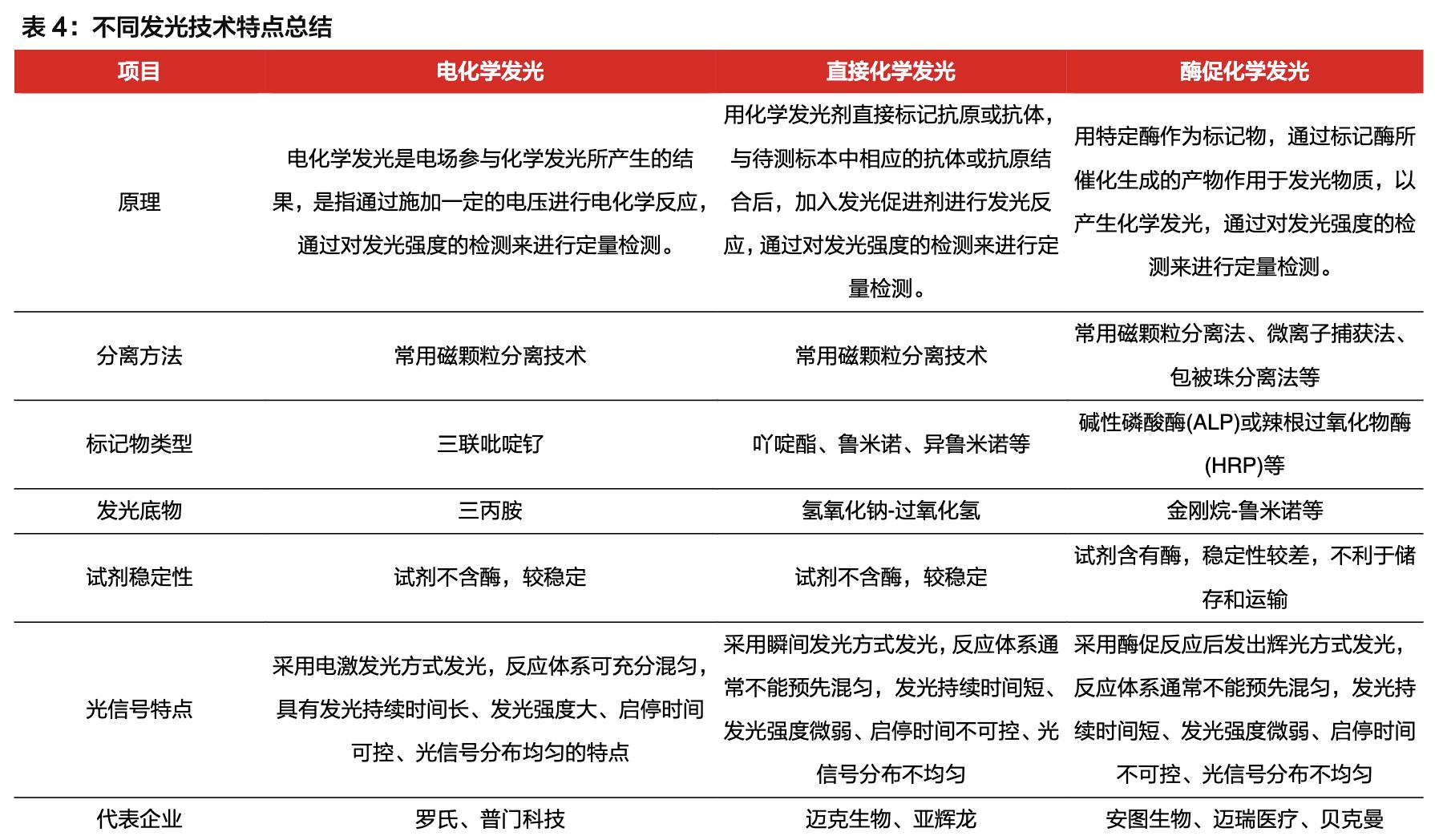
电化学发光、直接化学发光及酶促化学发光均是主流的化学发光技术,三者目前暂不存在替代。三种化学发光技术目前差异主要包括原理、标志物类型等方面,电化学发光国内以罗氏、普门科技为代表,电信号稳定,低值区背景信号低;直接化学发光代表企业有迈克生物、基蛋生物、亚辉龙等,吖啶酯作为小分子标记物,相对于酶不容易形成大分子聚合体,在低值区灵敏度更高一些;酶促化学发光根据酶底物的不同,分别有辣根过氧化物酶、碱性磷酸酶底物的酶促发光,其中前者以安图等企业为代表,成本优势较为明显,后者以迈瑞、贝克曼等企业为代表,成本高但灵敏度较好。目前一般认为在灵敏度方面电化学发光>直接酶促发光>酶促化学发光,但由于都已经满足临床上大部分需要,三者暂不存在替代的关系。

根据医械研究院统计,2018年国内体外诊断市场规模在600亿元以上,行业增速在18%左右。免疫诊断是IVD最大的细分领域,2018年占比约38%。


化学发光主要检测项目占比80%以上,外资企业各自占据四大主要项目之一。目前,化学发光的主要检测项目为传染病、肿瘤标志物、甲功、激素,合计占约80%以上。外资“四大家族”目前都各自在某一个领域建立了行业的“金标准”,罗氏的强势项目为肿瘤,雅培的传染病项目认可度较高,而西门子和贝克曼分别在激素、甲功建立了优势,国产企业在这些大项目上与外资企业正面竞争比较困难。

未来行业进口替代将成为主流趋势,国产企业之间竞争还未到时候。主要原因如下:
1、国产产品目前在项目检测数上和发光仪器的检测速度上均已经与外资没有太大的差异,例如目前迈瑞、安图、迈克目前的检测项目分别在80、90、100个以上;检测速度方面迈瑞的CL-6000i已经达到了480T/H,可以双模块连接达到960T/H,安图生物的A2000Plus化学发光仪也可四模块提高检测速度。



2、检测质量方面,部分项目特别是传染病项目各级医院认可度已经比较高,准确性、检出率、稳定性已经没有太大问题,进口替代情况已经比较好,特别是在二级医院已经普及。肿瘤标志物将会是第二个进口替代的目标,安图的部分项目比如甲胎蛋白已经能做到和罗氏99%以上的拟合度,未来随着国产产品的进一步推广、不断修正缩小与外企的差距,进口替代将会成为主旋律。
3、在价格方面,外资各项目目前普遍比国产企业平均水平贵30%左右,在医保控费和DRGs推行的大趋势下,检验科由原来的利润端变成成本端,二级医院和部分三级医院成本控制压力明显加大,更倾向于使用性价比更高的国产产品。外资产品虽有一定的降价空间,但由于其在全球有系统的价格体系,短期内降价意愿很低,长期看即使降价其空间也小于国产企业,为了符合医院切实的自身利益,会优先考虑优质国产产品。
2磁微粒化学发光维持快速增长,四大核心竞争力奠定行业地位
磁微粒化学发光试剂保持45%以上增长,装机量和单产逐年稳定提高。公司自上市以来,逐步实现了由原有的板式发光、酶联免疫到磁微粒化学发光的技术迭代,2019年前三季度磁微粒化学发光维持45%以上的增长,我们预计全年也将维持45%以上的增长,试剂快速放量主要是因为公司铺设的仪器带动,预计2019年公司铺设仪器1100台以上,保有装机量将达到4100台以上,单机产出相比2018年也将有所提高。

公司在免疫诊断领域深耕多年,掌握了酶联免疫、板式发光、磁微粒发光多个免疫技术,形成了从原材料研究到产品开发生产的技术体系,形成了多方面的核心竞争力,主要包括试剂项目齐全、仪器覆盖客户广、原料自产比例高和流水线解决方案。

公司核心竞争力之一:试剂产品线丰富,覆盖传染病非传染病领域。截至目前,公司在磁微粒化学发光领域已经获得98项产品注册(备案)证书,产品主要集中在传染病(17项)、肿瘤标志物(19项)、甲状腺功能(8项)、TORCH(10项)、性激素(11项)等,能够满足终端用户的多种检测需求。目前,公司最大的项目仍是传染病项目,大约占磁微粒发光50%左右,其次是肿瘤占约20%,其余的项目比较分散,包括甲功、激素、高血压、TORCH,合计占约30%。

公司核心竞争力之二:针对不同场景推出了相对应的优质仪器产品。目前公司的主力机型是AutoLumo A2000Plus,于2017年上市。该产品支持单模块200测试每小时,除了稳定性和质量在AutoLumo A2000的基础上有所提高外,还可以支持四模块联机,拥有更快的检测速度,更加容易满足高等级医院的需求。此外,公司还于2019年推出了100速产品AutoLumo A1000,主要针对的对象为基础医疗机构、门急诊实验室、临床实验室,为分级诊疗带来的医疗资源下沉做好布局。
公司核心竞争力之三:掌握关键生物活性材料,保持更好的产品稳定性。生物活性材料(主要包括抗原、抗体等)作为免疫类体外诊断试剂的关键性材料,直接影响产品的质量,其相关技术和采购来源也是各个体外诊断制造商最为核心的机密之一。公司于2005年开始建立了体外诊断用生物活性材料研发所必须的技术方法,2007年公司核心高管在体外出资成立了伊美诺,负责为公司采购生物活性材料。2011年伊美诺注入上市公司,加强业务整合,承接公司的生物活性材料研发生产工作。历经数年的技术攻坚,公司已掌握了单克隆抗体、多克隆抗体、基因重组抗原及天然抗原的设计、表达、纯化、标记、筛选、保存、使用等一整套技术。
公司核心竞争力之四:第一个国产流水线落地企业,带动生化免疫试剂快速放量。预计公司目前已在全国铺设流水线20条以上,通过优质的生化和发光仪器在国内建立了优秀的品牌,流水线由于其极高的单产收到大量企业的青睐,而公司作为国产第一个落地的企业已经建立了一定的先发优势。
四、两起并购获得优质生化产品,快速切入生化诊断领域
1生化诊断技术已经较为成熟,但高速生化仪仍是稀缺资源
生化诊断是指利用Lamber-Beer定律,通过各种生物化学反应在体外测定各种无机元素、蛋白和非蛋白氮以及酶、糖、脂等生化指标的体外诊断方法。临床生化诊断试剂与生化分析仪结合起来使用,通过试剂与待测物的反应,给出特定的光学信号,由生化仪记录,与校准品进行比较给出相关待测物的水平。

生化诊断技术已较为成熟,行业增速约为10%。生化诊断是目前最常用的体外诊断方法之一,也是国内外发展最早、最成熟的IVD细分领域,相比免疫诊断市场属于红海市场。根据中国医学装备协会预测,目前我国生化行业市场规模在120亿元以上,增速在10%左右,低于免疫诊断行业增速。

2两起战略并购充显管理层决心,优质生化仪助公司进军流水线竞争
收购盛世君晖生化业务,获得稀缺生化仪资源
公司收购盛世君晖的生化业务,获得东芝生化仪中国区十年总代理权。2016年12月24日公司发布公告称,拟使用自筹资金1.695亿元收购盛世君晖的生化业务,同时,盛世君晖每年还享有安图生物生化仪器事业部净利润25%的收益权。盛世君晖拥有东芝医疗自动生化分析仪全线产品的中国区独家总代理权,长期从事东芝医疗生化全线产品的销售业务。生化事业部产品结构优化,2016年重新实现高增长。盛世君晖生化业务收入及净利润2014年度和2015年度较2013年度大幅度下降,主要是因为销售的产品结构变化导致,其中全自动生化分析仪TBA-40FR仪器2013年后已逐步停止销售。2016年新推出的高端全自动模块生化分析仪TBA-FX8仪器于2016年8月获得了国家食品药品监督管理总局批准的医疗器械注册证书。该生化仪是一款高端的全自动生化分析仪器,销售灵活性强,既可单模块,双模块,三模块,四模块连接,又可外接流水线,提升了该生化业务的收入及净利润。

收购百奥泰康获得优质生化试剂,并购整合能力出众
收购百奥泰康75%股权并增资,获得优质生化试剂产品。公司2017年5月10日发布公告称,拟收购百奥泰康75%股权并对其进行增资。百奥泰康专注于生化类体外诊断试剂领域,是一家集体外诊断产品研发、生产、销售、售后为一体的多元化创新型高科技企业,至2017年5月10日取得了12大门类共119个医疗器械产品注册证,品种齐全。

五、流水线成行业“高端玩法”,公司稳扎稳打建立优势
1医学检验流水线广泛应用于临床,产出远高于单机效益明显提高
实验室自动化系统(Laboratory automation system,LAS)又被称为自动化分析流水线,指的是不同的分析仪器与分析前后的样本处理系统通过自动化以及信息网络进行连接,在信息
流的主导控制下,从而形成大规模的实验室常规自动化检验过程。自20世纪70年*开代**始将其应用于临床实验室以来,全自动分析系统在全世界内得到了广泛的应用。医学检验流水线按各模块的完整性可以分为TLA和TTA。实验室流水线的流程大致可以分为样本前处理部分、分析部分和后处理部分,根据检测项目区分又可分为生化免疫流水线、血球流水线、尿液流水线等,而目前狭义的流水线通常指生化免疫流水线。在国际上,流水线可以分为两类:全实验室自动化系统(Total laboratory automation,TLA)和单独的前处理系统(Task Tarketed Automation),任何具有“离心、开盖、分类、分杯”四大主要前处理功能中两个以上的系统,都可以称之为TTA。

2流水线潜在市场空间仍巨大,国产企业差异化战略逐步实现装机
流水线全球开始普及,国内增速高于全球增速。全球第一条流水线诞生于日本高知县医学院,经过几十年的发展和优化,已经在全球范围内开始普及。根据Kalorama医疗咨询公司《Kalorama 2017 IVD Market Research Bundle》的预测,2016年全球流水线市场大约为70亿美金,2009-2016年保持着5%的复合增速,其中中国增速最快,2012-2017年复合增速约为22.6%。国内2016年底流水线铺设量约为1200条,而到2019年底铺设量约为1900条,16-19年铺设的数量复合增速为16.6%。

外资先入为主,目前依然占据流水线的主导权。国内的生化免疫流水线最早由日立于2001年进入市场,但日立由于自己在发光仪器方面的欠缺,并未能在中国大量铺设。而随后的贝克曼进入中国市场确立了领先地位,于2005年8月在广州医学院第一附属医院引进了贝克曼生化免疫流水线,由于当时贝克曼收购了奥林巴斯的诊断部门,生化加免疫齐全的设备使其能够在国内快速装机,罗氏作为检验龙头,于2013年才在国内装上第一台流水线,得益于其前处理的用户众多,增量也开始加速。截至目前,整个行业流水线基本由外资占领,根据我们草根调研罗氏、贝克曼各占约30%的市场,而雅培和西门子各占15%左右,国产占有率在2%以下。

3公司首个国产大型检验流水线落地,四大核心竞争力建立强大护城
河公司推出首个国产检验流水线,项目正式落地。公司2018年5月推出第一条第五代磁悬浮全自动流水线Autolas A-1 Series,也是国内第一条正式落地的国产企业推出的流水线。这款产品可以实现医学实验室分析前、中、后的全自动化检测,具有磁悬浮全静音、无需气泵、免疫级别携带污染、智能化循环的三轨道标本运输、iLAS新一代软件B/S架构等特点。
- 流水线竞争力之一:“高速生化仪+200速发光仪”高端配置,三级医院认可度稳步提高。对于三级医院特别是头部三甲医院来说,经济能力较强,产品质量是决定性因素,只有在质量和稳定性保持一致的情况下才会考虑经济方面的因素。公司的生化仪是日本佳能的高端产品,是日本“三巨头”之一,三甲医院认可度非常高,相比国产高速生化仪有一定的竞争优势;而公司的免疫发光仪在传染病和肿瘤方面均已经取得了不错程度的替代,“生化+免疫”两条腿使公司的产品在国产产品中脱颖而出,具备了与外资巨头抗衡的能力。
- 流水线竞争力之二:公司流水线率先落地,二级医院建立先发优势。目前二级医院流水线铺设较为空白,外资流水线集中在三级医院,而国产流水线此前尚未落地。由于样本、场地和资金的限制,二级医院一般只会加入一条性价比较高的国产检验流水线来满足日常需求,且签订周期一般至少为五年,这种模式从本质上决定了在二级医院市场,流水线的铺设将具备很大的排他性,企业的先发作用将变得尤为重要。公司作为国产第一个流水线项目落地的企业,我们预估2019年已经在二级及以下医院已经铺设了10条左右,今后随着公司对于流水线战略进一步的执行,我们认为其先发优势将更为明显。
- 流水线竞争力之三:对于不同的客户,产品也有不同的定位,产品线齐全。对于三级医院(如南宁市第二人民医院)来说,公司主要推广其“大流水线”,即完整版的Autolas A-1 Series,采用日本IDS流水线自动化部分,同时也配置离心机、冰箱等,主要用于在三级医院与进口品牌竞争,产品线相对高端,2019年预计装机10条左右。针对县三级医院,考虑到其实际的经济能力,公司将“大流水线”配置简化为“小流水线”,连接的仪器相对减少并且不配置冰箱,主要针对县医院或者是三级医院的急诊科,竞争对手主要是国产企业。由于在基层市场流水线的配置还是相对较少,公司对该等级的客户也进行了战略布局,取得流水线铺设的先发优势。
- 流水线竞争力之四:公司代理的佳能生化仪污染率低,一管血即可完成整条流水线操作。一般来说,在流水线仪器装置的先后中,由于生化仪速度通常是2000速,而免疫多为200速,将生化仪器放在前面会提高整条流水线的效率。但这存在一个问题,目前日立和奥林巴斯生化仪污染率是30-50ppm,免疫发光仪器污染率一般都是0.1ppm,若将日立和奥林巴斯的生化仪放在前端将会污染后续的发光仪,而放在后端则会影响整条流水线的效率,所以可能需要两管血进行操作,增加了处理难度和成本。而目前安图代理的佳能生化仪的污染率只有0.1ppm,所以放在前端并且只需要一管血就能顺畅完成整个操作,也是公司流水线的优势之一。
六、微生物业务产品齐全,质谱仪有望快速装机
公司2018年微生物检测实现营业收入1.67亿元,同比增长18.47%,估算2013-2018年复合增速为17.98%。自2015年以来,公司产品收入增速呈稳步上升趋势,近年来维持在20%左右。

七、代理业务稳步增长,受疫情影响九联检有望快速放量
公司代理业务增速稳步提高。公司代理业务主要为西班牙公司VIRCELL,S.L的九项呼吸道感染病原体IgM抗体检测试剂盒产品,我们估算该产品2013-2018年复合增速为17.89%,近年来增速有稳步提高的趋势。

公司代理试剂主要产品为九项呼吸道感染病原体IgM抗体检测试剂盒,公司为该产品中国独家代理。呼吸道九联检的检测包括嗜肺军团菌、肺炎支原体、肺炎衣原体、Q热立克次体、腺病毒、呼吸道合包病毒、流感病毒(甲型、乙型)和副流感病毒,目前多采用间接免疫荧光法,主要针对九项病原体的IgM检测,有助于呼吸道感染性疾病的早期诊断。
八、盈利预测
预计公司19-21年营业收入分别为26.08/34.15/43.04亿元,同比增长35.14%/30.93%/26.05%,归属于母公司股东的净利润为7.39/9.65/12.41亿元,同比增长31.38%/30.62%/28.58%,EPS分别为1.72/2.24/2.88元。

选取迈瑞医疗、万孚生物和艾德生物作为可比公司,迈瑞是国内医疗器械龙头,现有发光业务快速增长,万孚生物是体外诊断POCT优质企业,艾德生物是国内分子诊断行业龙头。对比来看, 公司2020年ROE32.79%显著高于可比公司平均的22.32%,根据可比公司2020年平均PEG2.01倍 ,公司作为化学发光行业龙头给予一定估值溢价,对应PEG为2.3倍,预计公司归母净利润三年复合增速为30.19%,对应2020年目标价格为155.68元
