版权所有,转载请注明出处。

Learn the rules like a pro, so you can break them like an artist.
-- Pablo Picasso
企业并购这种商业行为在欧美已经有一两百年的历史了,因此市场中所有并购活动的参与者早已经就企业并购这种商业活动形成了一套完整缜密的流程。这些并购流程就像是游戏规则一样,中国企业想要参与到海外并购中去就必须在这个游戏规则内来进行。那么海外并购中究竟有哪些常见的交易流程呢?在实务操作中又需要注意哪些问题呢?未来几周的时间我们在这个头条号和大家一起讨论:
1) 海外并购中常见的交易流程和卖方的核心诉求
2) 一对一流程
3) 全竞标流程
4) 上市公司收购
这期我们先和大家讨论一下: 海外并购中常见的交易流程和卖方的核心诉求 以及 一对一流程 两个话题。
海外并购中常见的交易流程和卖方的核心诉求
企业并购这种商业行为在欧美已经有一两百年的历史了,因此市场中所有并购活动的参与者早已经就企业并购这种商业活动形成了一套完整缜密的流程。这些并购流程就像是游戏规则一样,中国企业想要参与到海外并购中去就必须在这个游戏规则内来进行。但是中国企业大规模参与跨境并购也就是最近几年的事情,加之双方的语言、文化、法律框架、商业逻辑、对资本市场理解等都存在巨大的差异,即便是外国卖家认为最基本的并购流程中国买家都可能存在着不同的理解。 因此熟悉并理解境外特别是欧美企业的并购流程,对中国企业成功实现自己海外并购目标至关重要。通常中国买家的顾问如投资银行和律师(律师的介入主要是交易中涉及到一些监管报备的事情)会对中国买家在流程上进行辅导。特别是针对上市公司的并购,成功达成并购目标的一个非常重要的前置条件就是理解并遵守目标公司所在国证交所关于并购流程的规定,因为只有这样才能使中国买家避免违规、减少竞价成本、甚至是规避陷入进退维谷的境地。
而对于非上市公司的并购,中国买家也经常会由于各种内部或是外部原因不够重视卖方的竞标流程说明书(“Process Letter”)无法跟上卖方的时间表进而导致支付溢价、错过项目、甚至招致监管部门的处罚,例如笔者回国刚入职不久就曾处理过由于不重视交易流程管理而产生的“后遗症”,当时公司推进的并购项目的目标公司属于金融及类金融机构,虽然目标公司总部在英国但是目标公司在德国有分支机构。而德国的法律规定收购这种金融及类金融公司超过10%的股权时一旦有意图(Intention)就要通知监管部门进行报备[1]。但是之前项目团队负责人对律师邮件不够重视,对当地的法律法规不熟悉加之项目组没有获得足够的授权而签约聘请德国律师的内部审批流程繁琐冗长,最终造成签署SPA后才去进行监管报备,结果被德国联邦金融监管局(“BaFin”)认定为没有及时报备而遭到行政处罚(“Administrative Offences”),项目还没交割便先被罚了将近30万欧元。这类血淋淋的教训都在提醒中国买家了解项目流程统筹安排项目时间表的重要性。
在境外,我们根据项目的具体情况可以将企业并购的流程大体上分为三种,按自由度由高到低排列分别是:自由度最高的私营企业出售的一对一流程(“Bilateral Process”),由卖方规定详细时间表和交易结构的全竞标流程(“Full Auction Process”),最后是自由度最低整个交易流程由公司上市所在地的证交所(或法院)严格监管的上市公司收购。在一对一流程和竞标流程中间还有一种折中的方案就是聚焦竞标流程 (“Focused / Targeted Auction Process”)就是在熟悉目标公司的潜在买家范围内(例如之前曾经表达过收购意向的公司,对标的公司产品非常依赖的客户,投资组合中有同类公司的私募基金等)去执行一个小范围竞标流程。
流程本身并没有好坏之分,其最终目的都是为了服务于交易双方来达成交易。特别是卖方在选择交易流程上拥有绝对的主动权,因此卖方会根据自己在交易中的核心诉求选择去执行一个合适的流程。通常在一个并购交易中卖方的核心诉求有三个:价格、时间和确定性(“Price,Timing and Certainty”)。具体点说就是价格越高越好,执行越快越好,交易完成确定性越高越好。无论是一对一流程中买卖双方签署框架协议(“Term Sheet”)的目的,还是竞标流程中卖方通过竞标流程说明书要求买方在非约束性/约束性报价函(“Non-Binding/Binding Offer Letter”)中明确的事项,即便是证交所规定的要约收购函(“Tender Offer Document”)中买方必须在要约内披露的信息其实本质都是回答关于价格、时间和确定性的问题。
不同的卖方对这三个核心诉求的侧重并不一样,因此在出售时也会选择不同的出售流程。甚至同一家公司的不同股东都可能会有不同的交易诉求,笔者就多次经历相同标的公司的不同股东在退出的问题上有着不同诉求的情况。比如笔者在投行工作时曾在一个项目上作为一家汽车租赁公司的卖方财务顾问,当时标的公司有两个各自持有50%股份的股东,暂且称为“E先生”和“C先生”吧。“E先生”属于被动投资人,他本人不参与公司日常运营,但是他本人100%控股的另一家公司是现代汽车在当地的独家总代理,所以目标公司也是他现代汽车销售公司的下游销售渠道。因此他对出售并不热衷并明确表示除非价格 “特别合适”否则不会考虑。但是“C先生”是公司的CEO负责公司日常运营,他本人也到了退休的年龄,特别是当时英国脱欧造成英镑贬值对二手车市场冲击很大,如果错过这次机会短期内很难有其他的退出机会,那么未来他退休时很可能只能将自己的股份以低于市场价格转卖给自己的合作伙伴,因此他非常看重这次机会--非常看重确定性。最终我们选择了一种近似于带有优先竞标者(“Preferred Bidder”)的聚焦竞标流程。最近的一次的这种情况是笔者回国工作之后,协助一家上市公司处理它持有的境外公司的部分股权的时候。当时笔者所在的公司之前大规模扩张积累的债务问题已经初步显现,流动性压力特别大。加之当时所持有的境外上市公司的股权处于浮盈状态,因此对价格的要求并不高但是对时间和确定性上的要求则非常高。甚至可以说为了让买方协助我方规避反垄断审批、缩短交易时间、提高项目确定性,当时是在价格上做了小幅度让步的。因此这个项目上笔者所在的公司最终采用了一对一流程。但是这家上市公司的小股东是没有流动性问题的,因此对于公司大股东为了解决自己的流动性问题而放弃价值最大化且没有寻找其他潜在买家(“Market Check”)是有异议的。所以我们可以看到鱼和熊掌不可兼得,根据项目的具体情况,卖方及其顾问会采用完全不同的流程来出售资产。
下面我们就按顺序说一说:私营公司的一对一流程和全竞标流程以及上市公司收购。
一对一流程:
Flexibility has become a modern day value that everyone wants. But flexibility comes with a cost.
-- Maynard Webb
一对一谈判交易流程是海外并购流程中最直接的一种。一对一流程有三个特点:首先买方和目标公司通常(大多数情况不是全部情况)会有一定的业务关系,如供应商关系,特许加盟商关系,销售渠道,外包服务商等。因为买方对目标公司情况比较了解,同时双方也有沟通渠道,因此买方在双方业务过程中发现目标公司的价值后,可以直接接触卖方商讨收购目标公司,所以一对一流程通常是由买方发起;其次就是一对一的交易流程中的目标公司只会是私营企业。这是因为上市公司出售或资产剥离时涉及到董事会的信义责任(“Fiduciary Duty”)问题[2],所以上市剥离资产时通常会采用竞标流程。即便上市公司遇到友好买家(“Friendly Buyer”)希望进行整体收购并且已经和董事会谈判并达成交易,卖方董事会仍然需要向买方要求市场检验的权利(即没有进行“Pre-signing Market Check”必需进行“Post-signing Market Check”,例如“Go Shop”或是“Window Shop”。)来避免潜在的法律诉讼或交易被裁定无效的风险。比如最近的Apollo私有化RPC Group的交易就被Berry Global横刀*爱夺**。因此除了在特殊情况下,上市公司被收购并没有真正意义上的一对一流程;由于目标公司是私营公司且双方比较熟悉,因此一对一谈判交易的最重要的特点是交易时间表和流程是经双方商定同意的,有着较大的灵活性,这也是一对一流程的第三个特点。
一对一流程的交易概述
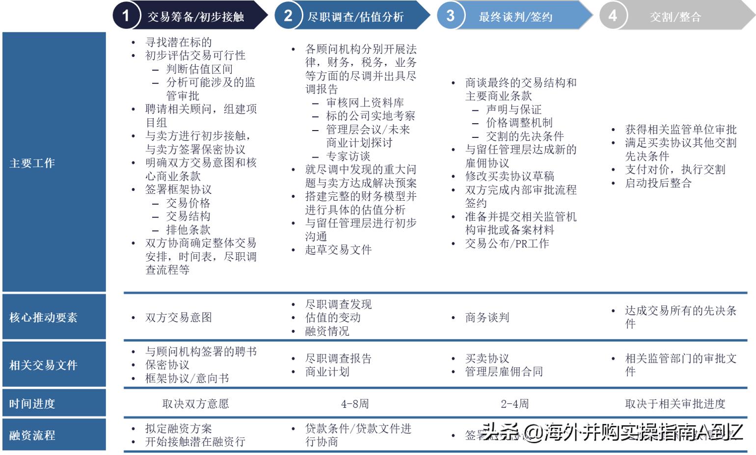
从具体的交易流程上来讲,因为一对一交易灵活性非常高,所以很多时候并没有标准的执行路径。下面就简单介绍一下比较常见的一对一谈判交易的整个过程:通常买方发起交易后,买方与卖方就并购交易直接接触。双方会在达成初步意向后执行保密协议和签署框架协议[3],通常框架协议的签署标志着交易的正式启动。而在交易期间,买方通常会要求独家谈判的权利,即卖方不得与其他潜在买家接触或谈判。之后买方会投入人力展开尽职调查工作,如果双方比较了解,很多尽职调查形式会被略过。比如卖方是买方的外包服务供应商,买方在签采购合同的时候就已经参观工厂,这种情况下买方可能就不会特意在进行一次实地考察了。尽职调查期间买方律师会根据框架协议起草SPA等交易法律文件。待到尽职调查完成,双方就尽职调查中发现的问题商定解决方案并就最终就交易条款达成一致后签约。签约后双方申请相关监管部门审批并完成其他交易先决条件,达成全部先决条件后,买方支付对价,卖方完成目标公司股权所有权及董事会登记变更完成交割。下面这个流程图展示的是一个比较常见的一对一交易的整个流程。
图2.1:买方视角的一对一交易流程图

资料来源:笔者整理
关于一对一流程中框架协议的小延伸
因为整个流程自由度比较高而且相关的内容如估值、尽职调查、法律文本、交割注意事项也会在后面的专题中具体讨论到,所以这里就先不赘述了。但是我还是愿意讨论一下框架协议的两个细节:
首先就是覆盖深度和广度的问题。如果框架协议内容太具体,双方势必会进入实质谈判的状态,反而不利于快速达成一致尽快推动项目;而如果太泛泛了,又可能会导致双方投入大量时间和精力后,发现双方无法就核心问题的细节上达成一致,产生大量的沉淀成本却骑虎难下。其实框架协议无非是买卖双方希望在项目初期锁定对方的一种工具。站在卖方的角度上,因为卖方知道没有外部竞价的推力后续自己将谈判中处于弱势地位,因此希望尽可能多锁定价格和核心条款。而买方由于还没有进行详细的尽职调查通常希望给自己留有足够的空间和余地,但是同时又不希望卖方去招来其他买家来搅局,因此希望获得排他权(“Exclusivity”)。为了锁定买方,卖方有时候会用排他权要求买方支付“诚意金”(如果项目交割,交易对价会进行相应的减少;如果项目没有完成,则作为反向分手费)。但是此时卖方还没有进行尽职调查即便双方有业务往来,但是对目标公司真实情况并不清楚,因此希望为自己留有余地通常不会接受此类条款。通常最终的结果是卖方利用“排他权”迫使买方提高报价并将尽可能多的核心内容装入框架协议,为后续谈判中买方利用谈判优势地位“杀价”预留缓冲空间。笔者就曾经在国内的一个并购项目上利用排他权迫使买家将非约束性报价提高1,000多万人民币。但是大家也要知道实际上绝大多数情况下,框架协议中除了个别条款[4]外,绝大多数条款是没有法律约束效力的。因此框架协议本身属于“Agreement to Agree”的君子协议,即使协议里面会写明双方本着诚信(“Good Faith”)的原则去谈判,但是对于买家来说更多是商业信誉和道德的约束而并非法律义务。因此如果想要尽快签署框架协议启动项目,但是又希望框架协议能够在SPA起草过程起到“框架”的作用,这个“度”的把握还是非常重要的。这就需要中国买家根据交易经验结合具体项目中交易双方的意愿、谈判地位等信息具体情况具体分析了。
其次就是框架协议约束力的问题。由于双方商定框架协议通常是项目早期,此时外部律师还没有进场,因此审阅框架协议的多为公司法务。而中国公司的法务可能根本不了解目标公司所在国的法律法规,因此中国买家还是要注意一些国家管辖法可能会认定框架协议中的一些非约束性条款有实质约束力,例如巴西。笔者之前就经历过一个交易,当时买方是一家美国的公司,标的是一家巴西的公司,卖方是笔者当时的雇主,一家中国公司。当时笔者所在公司法务风控部门的同事认为司法管辖地选巴西是最佳选项,因为我们聘请了当地的律师而且巴西又不是买卖双方任何一方所在地具有中立性。但是买方律师就提出巴西法院之前有过将非约束性框架协议判决为有约束性的先例,此事也由我方巴西律师确认,最后双方将管辖地选在美国特拉华州。所以千万不要觉得绝大多数情况下框架协议的大多数条款没有法律约束力而低估它,签署之前一定要咨询有当地经验的专业律师,关于框架协议的具体内容我们在讨论并购法律文件的时候在具体说明。
一对一流程的优势
那么为什么一些企业的股东在出售过程中愿意接受一对一谈流程而不是去选择竞标流程避免交易中价值流失(“leaving money on the table”)的风险呢?这是因为一对一谈判对于卖方来说有两个巨大的优势:保密性(“Confidentiality”)和灵活性(“Flexibility”)。
保密性:对于一个出售前景并不明确的项目或是出售意愿并不是特别强烈的卖家来说,项目的保密性至关重要。有些读者可能会不理解私营公司出售交易既不涉及内幕信息又没有披露义务和责任,那么为什么保密性这么重要呢?这里主要有两个原因:首先也是最重要的原因就是卖方不希望出售影响正常运营。试想一下如果你是标的公司的客户,当你得知你的供应商要变更控制人你会怎么样?你可能会担心将来的售后服务,未来的产品质量,甚至新来的股东与我有没有利益冲突?是不是同行业的竞争对手正在通过垂直整合来控制上游?在一切未知的情况下,一个正常的企业都会选择寻找售后有保障的、稳定的、没有利益冲突的供应商,甚至可能很快就开始逐步降低采购额度。如果你是标的公司的供应商,你可能会担心你未来的订单的存续,极端情况甚至会影响目标公司的原材料供货质量和稳定性[5]。如果你是公司的员工,你可能会担心工作的稳定性、未来的收入及退休金,一些对中国资本存在偏见的员工甚至可能直接去寻找新的工作。(特别是以前在欧美发达国家当地的媒体负面渲染导致当地员工对中国企业有先天性的偏见,普遍认为中国企业收购当地公司就是来买技术的,收购完成后就会关闭工厂将生产线转移到人工成本更便宜的中国去。近些年随着越来越多的中国企业走出去,当地人也看到这不是真实情况。实际情况是中国企业不但没有关闭工厂反而加大投入,不但没有裁员反而招人,因此这样的偏见正逐渐减少。)因此出售交易信息泄露很容易对公司日常运营产生负面影响,而在出售过程中尽职调查的一个重点就是当期经营状况(“Current Trading Performance”)。因为买方估值出价通常是当期经营数据[6]如EBITDA的一个乘数(“Multiple”)。如果当期经营业绩连续数月低于预算,那么买方就有了充足的理由来直接压价或者通过设置“或有支付”(“Earn-out”)的业绩目标间接压价。笔者在投行工作的时候,当时同事处理的一个私营医院出售的项目上就遇到过标的医院收入连续数月无法达到预算收入的目标,买方以此为由进行压价最后双方无法达成一致谈判破裂的情况。
对于卖方来说,出售过程保密性高的另外一个好处就是:如果出售失败,避免未来再次出售时被标签化。因为并购交易中双方本身就存在着信息不对称的问题,用中国老话讲“买的没有卖的精”,所以大多数交易中买方的一个预设立场就是“为什么一个比我更熟悉这个资产情况的资产持有人要出售掉这个资产?”“有什么信息是他知道的而我却不知道的?”由于这个原因,一旦项目出售失败的情况被公开,这个资产很容易就会被市场“标签化”为“卖不出去的问题资产”。因此如果买方将来再次寻求出售的时候难度将会非常大,因为潜在买家的第一个问题就是为什么上次竞标流程无疾而终?并且怀疑是不是资产有什么问题?即便尽职调查没有任何问题,买家也会怀疑是不是自己遗漏了什么?投行所谓的“毒化资产”(“Taint the Business”)指的就是项目经历一次失败出售后,这个资产很难在第二次出售中寻找到合适买家的情况,这种现象在细分领域尤为突出。笔者也曾亲历过这类情况,当时潜在客户是一家从事刷卡货币兑换服务的公司就是所谓动态货币转换(“Dynamic Currency Conversion”简称“DCC”),具体点说就是游客在境外刷卡的时候可以选择本币支付还是外币支付,公司收取手续费。这是一个非常细分的行业,三家大公司基本把整个市场瓜分了。这家要出售的公司第一次出售时,公司股东没有找正规的投资银行只是找了自己一个曾经在投行工作过后来开设财务咨询公司的朋友去做了一个小范围竞标流程。由于自身准备不充分潜在买家覆盖也不全面导致出售失败,而且公司要被出售的消息也透露给了市场。后来公司股东吸取了教训找到笔者所在投行,希望由正规机构协助处理出售事宜,但是笔者的同事在向潜在买家发送项目介绍书(“Teaser”)进行市场预热的时候就会被问到“这家公司去年不是卖过一次吗?”“上次交易怎么停掉的?”诸如此类的问题。进入尽调阶段,潜在买家各种疑虑更是导致项目本身推进困难重重。即便在尽调没有发现任何实质性问题,买方在提交最终报价时不但报价非常保守而且在买方提交的SPA修改意见中也提出了很多完全不是市场标准的条款(Non-Market Standard),如针对披露函(“Disclosure Letter”)中的一些内容提出了披露但不免责的要求。所以为了避免出售失败时资产被贴上“卖不出去的问题资产”的标签,保密性非常重要。
保密性对于买方同样重要,虽然有排他协议的保护,毕竟如果由于信息泄露招来其他潜在买家竞争,会在不同程度上干扰交易,试想一下卖方拿着另一个买家的报价跟你说我没有接触对方但是对方主动提供了报价时,即便是有排他协议的约束买方的压力也会陡增。因此即使买方最后完成交易可能也要支付更高的价格,接受更有利于卖方的条款,消耗更多的时间和精力。
图2.2:一对一流程优缺点对比

资料来源:笔者整理
灵活性:除了保密性的优势外,一对一交易同样可以非常灵活的处理交易结构,这使得卖方在税务筹划上会有很大的节税空间。例如如果目标公司所在国的资本利得税(“Capital Gain Tax”简称“CGT”)大幅高于个人所得税,一些规模不大的交易中部分价款可以通过咨询费的形式在交割后2-3年内逐步支付给卖方股东,使得卖方股东税后收益最大化。买方有时也需要卖方在交易结构上进行协助,特别如何降低境外企业标的公司利润汇回时产生的赋税。更重要的是有时对于战略投资人来说为了规避反垄断可能要剥离部分业务,甚至有可能部分业务有可能涉及到国家安全审查需要剥离,这些都需要卖方配合。最后当买方是私募基金时,私募基金在交易时就要考虑到交易时的融资结构问题以及退出时的税务问题,因此经常采用三层架构(“Triple New Co”)甚至更多层的交易结构。这些交易结构在不同程度上买方都需要卖方的配合。交易的灵活性同样体现在时间上,在一对一流程中如果买卖双方“一拍即合”,特别是当买方是战略投资人对行业比较熟悉或是双方之前有过业务合作经历的情况,项目可能在很短的时间内完成交割。当然我们更常见的是双方在交易中反复拉锯知道双方都满意了才最终达成交易。
中国买家普遍比较喜欢一对一谈判交易的流程,除了中国买家会比较了解目标公司的业务情况外,时间上的自由度也可以让中国买家更从容的面对内部流程和外部的审批。笔者在境外投行工作时,还曾经遇到一家非常知名的中国买家明确表示只参与一对一流程。当时这家企业项目的负责人给出三个明确的理由:(1)内部审批流程非常耗时无法匹配竞标流程的时间表;(2)他们时间精力有限不希望投入大量时间精力然后一无所获;(3)他们可以支付3亿欧元的价格但是希望这个价格是资产的实际价值而不是因为为其他买家支付2.9亿欧元所以他们就要支付3亿欧元。(其实就是他们更愿意支付内在价值“Intrinsic Value”而不是市场价格“Market Price”,其实这个观点的实质就是一个价值与价格的问题,这个话题我们在估值的部分再深入讨论。)
一对一流程的劣势
但是一对一流程也有其自身的劣势。站在买方角度,由于项目是买方发起,因此卖方交易意愿并不明确。此外交易过程并没有经过准备,因此卖方披露信息的内容通常无法达到买方尽职调查的要求。有时卖方由于对项目确定性的顾虑,在尽职调查中的披露意愿很低,这也进一步增加了买方完成尽职调查的难度。例如在笔者参与过的一个项目中,目标公司是买方生产中加工流程中的一个重要后道加工程序的外包服务商,因此在交易中目标公司始终不愿意披露每个客户的利润率和合同价格,只愿意披露整体利润率和平均价格。其中最重要的原因就是卖方担心交易一旦无法完成,买方利用目标公司其它的客户的合同来压价。
从卖方的角度,由于一对一流程对买方没有来自外部竞争的压力和时间上的紧迫感,因此卖方在后期谈判中的劣势也非常明显。而且卖方也知道自己后期缺少议价工具,因此双方在价格和核心商业条款达成一致前项目是不会实质推进的。双方达成一致后,虽然会签订框架协议并以此为基础拟定交易文件,但是正如前面所提到的,因为买方还没有进行尽职调查,此时双方达成协议的价格是一个有前提条件的非约束性价格。换句话说 这个价格是买方支付的上限 ,在一对一谈判中尽职调查后这个价格只可能下调不可能上涨。如果在尽职调查发现重大问题并且卖方也认可的话,双方通常可以在价格上或是条款上协商一个解决方案。但是往往是发现一些可大可小的问题时,如果买方利用这些事情小题大做修改原始出价[7]时,由于缺乏竞争氛围和约束性绑定会使得卖方在谈判时没有“抓手”非常被动并导致最终价格和条款与初始价格和条款产生较大的背离。当然如果买方的要求价格和条款调整太过分的话,卖方在这种时候就会威胁终止出售。但是如果双方有业务往来,项目终止肯定会对双方既有业务关系产生不利影响。
当然为了在没有竞价对手的情况下让买方提高报价尽量避免交易价格定得过低,卖方除了威胁终止出售外,笔者在投行工作时也经历过所谓的定制退出流程(“Tailored Exit Process”)就是已经有潜在买家接触标的公司时,卖方推进与当前买家交易的同时,着手准备一个全竞标流程材料。但是在一对一的谈判中,即便卖方会比较排斥在较早的阶段签署排他协议(“Exclusive Agreement”),但是通常双方进行接触就实质内容达成一致后就会签署排他协议的,因此在此期间是不可能去走一个全竞标流程的,所以其实所谓的去进行全竞标流程更多是一种姿态,一种卖方自我制造的讨价还价工具并以此来避免买方过度压价。卖方通过这种方式告诉买方如果在交易过程中恶意利用没有竞争对手的有利条件,我就去市场上另觅买家。下面这张图就是笔者所在的投行为给客户提出的定制流程解决方案。
图2.3:投资银行为客户提供的定制流程示意图

资料来源:笔者整理过的投资银行Pitch材料
中国企业在海外并购的一对一流程中应注意和避免的问题
最后这里在多说两句,中国买家在海外并购时候,无论是一对一流程还是竞标流程中确实有些人利用框架协议和非约束性报价没有法律约束力的事实,先抛出一个很高的报价赶走其它买家获得排他权,然后开始像在玩 “找茬”游戏那样利用各种借口要求调整价格和条款,这个时候卖方会非常被动,因为其他潜在买家已经离场,卖方如果主动去联系离场买家又会面临之前提到信息不对称导致的买家认为标的公司资产有问题的“毒化资产”情形。这种行为其实在外国买家也有,但是并不多见。我想有这么三个原因:第一,欧美发达国家整体商业诚信文化确实要比我们好很多,个别使用这种方式来进行交易的人通常很快会被市场淘汰;第二,Re-trade在国外并购行业是一个大家非常反感的标签,因此长期在市场中进行交易的私募基金非常害怕被贴上这类标签从而被排斥在未来市场上的其他交易外,所以财务投资人一般不会这么做。而战略投资人对行业非常了解原始报价就不会很离谱,因此也没有太多修改报价的空间。即便调整报价也会利用尽调抓住实质问题,做到有理有据;第三,国外的买家非常隐蔽将Re-trade的行为隐藏到了交割账户调整机制和价款支付条款中,而中国买家经验不够丰富还是把注意力集中在价格这一个Headline数字上。笔者在国内工作时就曾绕开价格本身,通过与卖方就交割账户调整机制进行谈判为公司在一个总价值约2亿英镑的项目上节省了800万英镑的成本。(交割价格机制操作的具体内容我们在讨论尽职调查和估值时再进行详细讨论。)因此如果中国买家的目的不是投机或资本运作的话,笔者非常不建议中国买家采用Re-trade这样的策略。
其实锁定卖方的方式有很多,而通过这种恶意的、不诚信的方式对中国买家的信誉产生的不利影响是无法挽回的。首先中国买家会被认为是不严肃的买家,未来其他项目出售时参与的机会就会大打折扣;其次完成公司收购只是第一步,接下来如何获得标的公司管理层信任、有效完成整合、及早达成既有战略目标和财务目标才是确保收购成功的关键。试想一下如果中国买家在标的公司管理层眼中是一家没有诚信的公司,他们会相信你提出的管理层激励方案吗?会认真执行整合计划吗?所以中国买家如果想使用这种策略一定要三思,千万不要一叶障目去做买椟还珠的事。还要强调一点就是价格不是一切,通过交割账户调整机制,SPA条款去隐性的调整价格有时阻力要小很多,至少不会对公司声誉产生不好的影响。如果真的在尽职调查发现问题,一定要及时与卖方沟通,调整报价时做到有理有据同时管理好卖方预期。
关于一对一流程我们就讨论到这里,下期我们会详细讨论全竞标流程。
备注说明及参考信息:
[1] Section 2c(1), sentence 1, section 56(2), no. 1 a) KWG in the version of Article 12 of the Act of 11 March 2016 (Federal Law Gazette I, p. 396)
[2] 除非资产规模特别小且在公司章程规定的管理层授权范围内不需要进行董事会或股东会批准的交易。
[3] Letter of Intent (LoI),Heads of Terms (HoT),Term Sheet (TS)其实都是框架协议,签署框架协议时一定要注意哪些条款是有法律约束力的。关于框架的协议的具体内容我们在讨论相关法律文件时再进行具体讨论。
[4] 通常框架协议中只有:保密条款(Confidentiality),排他条款(Exclusivity),约束条款(Binding Provision)和管辖地和争议解决条款(Governing Law; Dispute Resolution)。但是约束条款和管辖地和争议解决条款属于保密条款和排他条款的附庸条款。如果双方是竞争关系,通常还会加入不可延揽员工条款(Non-Solicitation)。
[5] 在欧美国家,金额较大的合同都会有控股权变更条款(Change of Control)。即合同方的控制权发生变动时有义务通知合同中的另一方,而合同另外一方可能有权终止合同。具体内容我们在讨论交易文件和法律尽职调查时进行详细讨论。
[6] 交易中也经常有用历史数据均值和过去十二个月(Last Twelve Month, 简称LTM或者Trailing Twelve Month, 简称TTM)经营表现作为估值基础的。过去12个月和当期经营区别将在讨论估值时做详细区分。
[7] 投行里这种行为叫“Re-trade”,在竞标流程中也有可能出现胜出方修改原始报价的情况。竞标流程中,好的投行会用规范的流程降低买方Re-trade机会,比如卖方有时会进行卖方尽职调查(“Vendor Due Diligence, VDD”),我们在竞标流程和尽职调查中详细讨论。