5月27-29日,全国各省市2022年6月电网企业代理价格陆续公布。
1-6月,全国工商业代理购电价在每千瓦时0.44-0.47元/千瓦时之间波动,环比最大变化1.57分(5月相较4月)。按代理购电量加权后的均价为0.458元(含省内市场化煤电、跨省区煤电、低价水电、优发电源及偏差平滑等因素),较同样加权后的燃煤基准价0.394元高16.1%。
2022年1-6月各地电网企业代理价格具体如下图所示:

以下为6月各地电网企业代理购电价格表:
北京







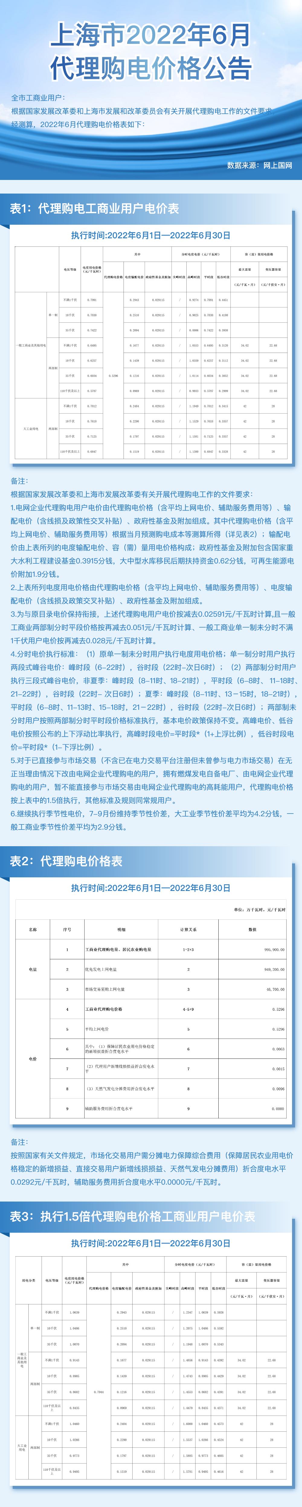
上海

天津

重庆


广东






江苏

浙江

安徽


山东

山西



陕西



河南


河北


四川





甘肃

湖北

湖南



吉林


黑龙江


辽宁


内蒙古



江西


青海



宁夏



海南

广西



贵州





*疆新**

云南

福建
福州地区

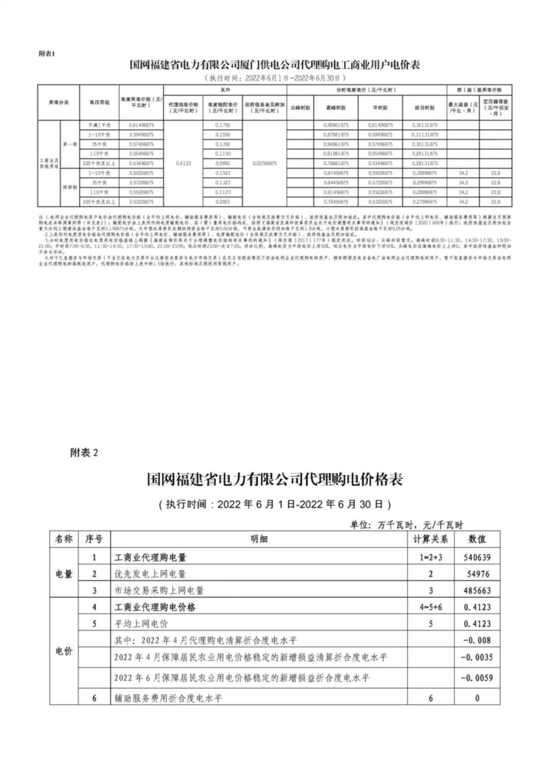
厦门地区

漳州地区

泉州地区

莆田地区

三明地区

龙岩地区

南平地区

宁德地区
