

商科生赴港求职知多少
——IANG签证申请篇
“商科生赴港求职知多少”系列推文是由经管学院职业发展中心收集并整理的有关港中深经管毕业生申请香港就业签证及在港求职资讯,旨在更好地让同学们了解香港当地就业动态及签证申请流程,从而进一步规划职业发展、拓展职业选择。
该系列推文仅为商科生香港求职提供信息分享,关于求职意愿地的选择,请同学们结合自身实际情况做好职业规划。
IANG签证申请篇
本篇推文将为同学们系统介绍最新的非本地毕业生留港/回港就业安排 (IANG签证)政策解读,以及香港行业发展概况
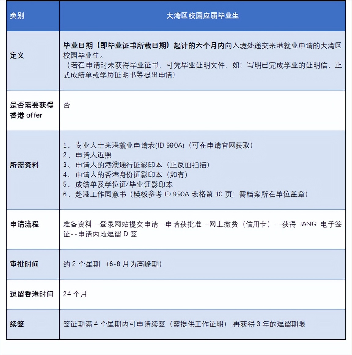
大湾区校园毕业生
IANG签证政策解读
2023年初, “非本地毕业生留港/回港就业安排”(IANG)扩展至香港高校在大湾区校园的毕业生相关细则出台,这是对香港新任特首2022年施政报告中提到的“抢人才”举措的补充。
细则明确指出:内地与香港的大学根据《中华人民共和国中外合作办学条例》在粤港澳大湾区内地城市设立的高等教育合作办学机构的毕业生(大湾区校园毕业生),获得全日制课程学士学位或者更高资历后,可根据非本地毕业生留港/回港就业安排申请来港工作, 无配额限制,亦不限行业。

信息来源:香港入境事务处官网
细则出台后, 香港中文大学(深圳)的毕业生可直接申请赴港就业签证(IANG 签证) ,对于经管学院毕业生来说,这是进入香港这一国际金融中心就业市场的良好机遇。因此,经管学院职业发展中心总结了IANG签证申请的相关流程并整理了香港行业发展的概况,供同学们求职参考。
港中深毕业生
IANG签证申请流程
IANG签证申请官网
https://www.gov.hk/sc/residents/immigration/nonpermanent/applyiang/npr.htm
IANG签证申请要求及流程

信息来源:香港入境事务处官网
----------------------------------------------
Note:
For international students, please refer to the following official website of Hong Kong Immigration Department for more details.
https://www.immd.gov.hk/eng/services/visas/IANG.html
香港行业整体情况
香港行业发展最新情况
香港经济继2022年第二季下跌1.3%后,第三季收缩幅度扩大至4.5%。考虑到首三季经济表现逊于预期,以及环球经济前景不明朗等因素, 政府预测2022年香港GDP实质增长向下修订至 -3.2% 。
2022年11月,整体消费物价较上年同期上升1.8%,与十月份的相应升幅相同。政府预测2022年香港基本消费物价通胀保持温和上升, 预测全年通胀为1.8% 。
劳工市场在2022年9月至11月随着本地经济活动进一步恢复,经季节性调整的失业率由2022年8月至10月的3.8%下跌至2022年9月至11月的3.7%。
资料来源:香港政府统计处官网
香港的策略性地位
- 香港是全球服务业主导程度最高的经济体之一,2020年,香港服务业占GDP 93.4%。
- 根据世界贸易组织,2021年,香港是全球第六大商品输出地,排名与2020年持平。
- 香港是全球离岸人民币业务枢纽。根据环球银行金融电讯协会(SWIFT)的资料,2021年,香港是全球最大的离岸人民币结算中心,占全球人民币支付交易约76%。
- 截至2021年底,以市值计算,香港股票市场在亚洲排名第四,全球排名第七,总市值达5.4万亿美元。香港交易所的新股集资额达423亿美元,全球排名第四。
- 香港是亚太区重要的银行和金融中心。根据2022年9月发布的全球金融中心指数(第32期),香港是全球第四大金融中心。
节选自:香港贸发局官网
https://research.hktdc.com/tc/article/MzIwNjkzNTY5
香港的四大主要行业
香港的四大行业主要为:
贸易及物流、金融服务、专业服务与其他工商业支援服务、旅游


摘自:香港贸发局官网
https://research.hktdc.com/tc/article/MzIwNjkzNTY5