
投资亮点:
1、民祥医药布局金刚烷系列产品全产业链,涉足的汽车尾 气处理、金刚烷类原料药、CMO、血液透析四大行业高速增 长,行业竞争距离红海尚远;
2、汽车尾气分子筛金刚烷胺原料霸主,“成本优势+巨头客 户+独家技术”打造金刚护城河 ;
3、前瞻性布局列汀类降糖药蓝海市场,积极向原料药拓展 推动营收毛利双双提升;
4、CMO 业务大客户稳定,联合申报推动业务量价齐升;
5、血透耗材销售网络遍布国内外,与达康医疗合作向高利 润血透服务纵深发展。
未来业绩增长点:
1、环保领域:公司 2018 年与中触媒签订为期十年 1万吨的盐酸金刚烷胺供应合同;
2、列汀类原料:未来三年公司将凭借产业链优势、产能优 势、技术优势能占据 3-氨基-1-金刚烷醇 60%-70%的市场份 额,占据四氢吡咯 50%以上的市场份额;
3、盐酸金刚烷胺原料药:2018年获得批文;
4、小众原料药:替米沙坦 2018年获得批文;
5、血液透析耗材:未来公司将与达康医疗深度合作,在继 续扩大透析粉液市场占有率的同时,不断丰富产品种类,延伸产业链。

1.公司概况
1.1.公司简介
天津民祥生物医药股份有限公司(以下简称“民祥医药”)成立于 2005 年, 专注于金刚烷系列精细化工产品的研发、生产与销售,涉足医药、环保和医疗三 大领域。在医药方面,公司生产金刚烷、溴代金刚烷、金刚烷胺、盐酸金刚烷胺 等多种列汀类降糖药医药中间体并积极研发相应的原料药;在环保方面,公司是 国内最大的汽车尾气处理催化剂工业中间体盐酸金刚烷胺供应商;在医疗方面, 公司于 2017 年收购泰士康进入血液透析耗材领域,生产销售血液透析干粉和血液 透析浓缩液。
1.2. 主要产品
公司是国内较早专业致力于金刚烷系列产品的研发、生产、销售于一体的高 新技术企业,2017 年收购泰士康后开始步入血液透析领域。自创立以来,公司依 靠自身科研力量,专业化的团队,先后实现金刚烷、溴代金刚烷、金刚烷胺、盐 酸金刚烷胺、糖尿病药、血液透析耗材等一系列产品的规模化生产和工艺改造、 升级。民祥医药目前销售的产品包括金刚烷、金刚烷胺、盐酸金刚烷胺、血液透 析浓缩液、血液透析干粉等,如下表所示:

2. 行业分析:民祥医药涉足的汽车尾气处理、金刚烷类原料药、CMO、血液透析四大行业高速增长,行业竞争距离红海尚远
2.1. 机动车排放新规推动催化剂需求上升,上游金刚烷胺原料需求同步增长,民祥医药成大赢家
2.1.1 国六排放标准大升级,SCR 成柴油车标配,全产业链市场空间迅速扩容
选择性催化还原技术(SCR)是针对柴油车尾气排放中 NOx 的一项处理工艺,即在催化剂的作用下,喷入还原剂氨或尿素,把尾气中的 NOx 还原成 N2 和 H2O。SSZ-13 分子筛是目前柴油车尾气控制技术中主流的催化剂载体。尤其在我国柴油 含硫量高,对二氧化硫不敏感的 SSZ-13 分子筛是处理柴油车尾气的最佳甚至是唯 一有效装置。
国家环保部和工信部于 2016 年月发布《关于实施第五阶段机动车排放标准的公告》,明确表示,全国自 2018 年 1 月日起,所有制造、进口、销售和注册登记 的轻型柴油车,必须符合国五标准要求。2016 年 12 月国家环境保护部、国家质 检总局联合发布公布的《轻型汽车污染物排放限值及测量方法(中国第六阶段)》 排放标准设置国六 a 和国六 b 两个排放限值方案,分别将于 2020 年 7 月 1 日和 2023年 7 月 1 日实施。就柴油车而言,国五排放标准要求氮氧化物排放量比国四下降 28%,国六排放标准又在国五的基础上再下降 81%。国内国四升级国五,预计 EGR+DPF/DOC、SCR 两种尾气处理系统将共存。但国六阶段,包括所有柴油 车仅靠单一方法无法达到排放要求,需要采用“优化燃烧+SCR+冷却 EGR+DPF” 综合方案才能达满足要求。这意味着 2020 年国六排放标准的实行后,柴油车必须 加装 SCR 装置才能达到排放要求。中国柴油车约占世界柴油车总量的 50%,届时 SSZ-13 分子筛需求量将翻倍。据招商证券预计,目前全球分子筛市场需求量约为1 万吨,到 2020 年将达到 2.11 万吨。盐酸金刚烷胺是 SSZ-13 分子筛合成模板剂N,N,N-三甲基-1-金刚烷氢氧化铵的重要前端原料,届时其需求量也将翻倍增长。
2.1.2 汽车尾气催化剂市场三足鼎立格局稳定,民祥医药为国内最大的催化剂原料 盐酸金刚烷胺供应商
德国巴斯夫、英国庄信万丰、比利时优美科三家公司合计占据了占据全球汽 车尾气催化剂市场 95%以上市场份额。在国内,在三家公司也占据了70%以上的 市场份额。目前国内的工业用盐酸金刚烷胺供应商主要有民祥医药、泸州大洲和 赤峰赢发。其中,民祥医药是万润股份的最大供应商(万润股份是庄信万丰第一 大分子筛供应商,占其采购量的 64%),从而实现间接向庄信万丰销售,此外民祥 医药还是巴斯夫的合格供应商;而泸州大洲和赤峰赢发均只有万润股份一家采购 商。而且未来万润股份拟加大金刚烷干品的采购,而拥有该技术并能大规模生产 的目前只有民祥医药。因此,民祥医药将成为我国工业用盐酸金刚烷胺寡头,坐 收汽车尾气排放新标红利。
2.2. 金刚烷类原料药/医药中间体即将进入爆发期,规模供应商稀缺
2.2.1 盐酸金刚烷胺类抗流感药需求量大且稳定,抗帕金森药将成爆发点,现有原 料药供应龙头或将易主
盐酸金刚烷胺是一种对称的三环状胺,可以抑制病毒穿入宿主细胞,并影响 病毒的脱壳,抑制其繁殖,发挥治疗和预防病毒性感染的作用,能预防和治疗 A2 型流感。在临床使用中还发现盐酸金刚烷胺有一定的退热作用,对帕金森氏症能 改善震颤、麻痹等症状,也可以用于一氧化碳中毒后帕金森综合征及老年人合并 有脑动脉硬化的帕金森综合征治疗。
(1)金刚烷胺复方抗流感药销量大,原料药需求旺盛
金刚烷胺是上世纪 60 年代初在美国上市的全球第一个抗病毒药物,至今仍为世界各国医学界治疗流感的主力品种。2015 年零售药店中仅复方氨酚烷胺的销售 额就达 24.82 亿元,同比增长 4.1%,占全终端复方氨酚烷胺销售额的 82.7%。目 前,关于复方氨酚烷胺的生产批件有 262 个,关于盐酸金刚烷胺的生产批件有 86个。零售药店金刚烷胺类复方抗流感药年销售额过亿的企业有 5 家,分别是江西 铜鼓仁和制药(优卡丹、仁和可立克)、海南亚洲制药(快克)、吉林吴太感康药 业(感康)、赛诺菲(好娃娃)、葵花药业(葵花康宝小儿氨酚烷胺颗粒)。盐酸金 刚烷胺原料药主要用于复方抗感冒制剂、单方制剂用量比较稳定,并有逐年增长, 目前国内总需求量超过 1000 吨,国外市场需求约 300 吨。
(2)首个金刚烷胺类抗帕金森药上市,研发热潮将打造又一个原料药爆发时代
除用于感冒外,盐酸金刚烷胺还可以用于治疗帕金森综合征。中国目前帕金森患者已超过 220 万,并且每年新发病例近十万人。世界卫生组织专家预测,中国2030 年的帕金森病患者将达到 500 万。帕金森病的治疗,主要是以药物为主以多 巴胺激动剂、左旋多巴复方制剂、MAO-B *制剂抑**为主,手术治疗为辅。左旋多巴 是多巴胺的氨基酸前体药物,虽然已上市 40 多年,但目前仍是帕金森病治疗中最 重要、最有效的药物。然而长期使用时疗效会降低,需逐渐增加剂量以维持疗效, 并且长期使用可使患者出现与左旋多巴相关的并发症,如左旋多巴诱发的异动症(LID)。2017 年 8 月全球首款治疗 LID 的药物 Gocovri 的获批。该药物是一种高 剂量的 274 毫克金刚烷胺(相当于 340 毫克金刚烷胺盐酸盐)。EvaluatePharma 预 测,2022 年 Gocovri 的全球销售额有望达 2.8 亿美元。随着 Gocovri 的获批,国内 外掀起金刚烷胺类抗帕金森药研究热潮,随着相关药物的推出,金刚烷胺类原料 药需求量将暴增。
(3)民祥医药 2018 年强势进入盐酸金刚烷胺原料药市场,对龙头普洛康裕形成 巨大威胁,现有竞争格局或被重构。
目前,全国拥有盐酸金刚烷胺原料药批文的共有五家企业,分别为:浙江迪 耳、东北制药、普洛康裕、通化茂祥和华润双鹤(转入民祥医药)。这五家中常年 生产的有三家,分别为东北制药、普洛康裕、浙江迪尔。东北制药以溴代金刚烷 为起始物料,生产成本高,且产量较低,主要供集团内部使用。浙江迪尔、通化 茂祥、普洛康裕生产的盐酸金刚烷胺原料药以金刚烷胺湿品为起始物料,总成本 较高。未来一旦市场价格下降,浙江迪尔、通化茂祥会因不存在利润而首先退出 该领域生产。普洛康裕因进入市场较早,目前是我国最大的金刚烷胺原料药生产 企业,金刚烷胺市场占有率为 50%。但这一竞争格局在 2018年被打破,民祥医药未来三年将在盐酸金刚烷胺原料药市场占有重要地位。民祥医药是国内最大的 盐酸金刚烷胺生产商,先前主要向环保行业供应。随着其进入原料药市场,规模 化优势将使其在原料药市场拥有较大的价格优势,形成强大的竞争力。另外,盐 酸金刚烷胺原料药行业有较高壁垒:一是前期生产需要投入大笔资金,并且环评 不容易通过;二是生产成本、生产工艺提升长期的技术积累;三是客户开发需要 一定的综合实力。因此中短期内该行业也不会增加新的竞争力大的厂商。

2.2.2 列汀类降糖药专利陆续到期,国内仿制药市场将爆发式增长
列汀类降糖药是一种 DPP-4(二肽基肽酶 4)*制剂抑**,用于治疗 2 型糖尿病。该类药物能够促进胰岛 β 细胞释放胰岛素,同时抑制胰岛 α 细胞分泌胰高血糖素, 从而提高胰岛素水平,降低血糖,且不易诱发低血糖和增加体重。主要药物有西 格列汀、沙格列汀、维格列汀、利格列汀和阿格列汀等。
(1)我国糖尿病患病人数高企且增长快,列汀类降糖药复合增长率超过 50%。
2016 年我国糖尿病患者人数已经达到 1.32 亿人。中国已成为全球糖尿病患病 人数最多的国家,中国的糖尿病人占世界糖尿病总病人数的 25%;与此同时,中 国糖尿病患者数量仍在持续快速增长。IDF 预测 2040 年中国糖尿病患病人群数量 将达到 1.51 亿人。其中,2 型糖尿病是最常见的糖尿病类型,在高收入国家占糖尿病总体的比例高达 91%。化学类降糖药仍是我国糖尿病治疗领域第一大种类,市场份额占比高达 54%。磺脲类(格列美脲、格列齐特)、双胍类(二甲双胍)以及 α-糖苷酶*制剂抑**(阿 卡波糖、伏格列波糖)等老牌重磅产品现只能维持相对较少的销售额;噻唑烷二 酮类药物(吡格列酮、罗格列酮)曾因其良好的降糖作用市场规模取得迅速发展, 但近年来观察到有较大的副作用(主要是罗格列酮),市场规模大幅下滑。而 DPP-4 *制剂抑**(西他列汀、维格列汀)因其强效降糖、保护胰岛功能、可延缓疾病进程、 安全性良好等治疗优势备受关注。据 HDM 数据库数据,2016 年前三季度国内重 点城市公立医院 DPP-4 *制剂抑**销售额达 9150 万元,全终端销售额复合增长率超 过 50%。2017 年随着西格列汀、沙格列汀、维格列汀、利格列汀和阿格列汀列入 国家医保目录,列汀类药物销售将迎来更大规模的增长。
(2)列汀类降糖药专利陆续到期,国内仿制浪潮推动原料药和医药中间体市场规 模翻倍增长。
目前列汀类抗糖尿病药物的专利权由国外药企持有,而国外专利将陆续到期。届时,中国及其他国家仿制药市场必将成倍数增长。根据国家食药总局建立的“药 物临床试验登记与信息公示平台”数据显示,目前国内进行维格列汀片临床试验 的有 12 项,其中 8 项已经完成;沙格列汀临床试验的有 6 项,其中 4 项已经完成;西格列汀临床试验的有 13 项,其中 6 项已经完成。

相应的,列汀类药物原料药及 3-氨基-1-金刚烷醇(维格列汀起始原料)、溴 代金刚烷(沙格列汀起始原料)等医药中间体的需求量也将大幅度增长。目前, 全球维格列汀原料药的市场规模在 200 吨-300 吨之间,专利到期后维格列汀原料药通用各产品(原研药+仿制药)市场规模将达到原来的 4-5 倍,也就是维格列汀原料药的市场空间将在 1000 吨左右,按照 200 万元/吨的价格计算,市场价值在20亿左右。根据生产配比及市场采购情况,对应的 3-氨基-1-金刚烷醇需求量为1000 吨,(2S)-N-氯乙酰基-2-氰基四氢吡咯需求量为 650 吨,L-脯氨酰胺需求量为400 吨。
2.2.3 小众药品原料药单价高,市场规模依旧客观
马来酸噻吗洛尔(强效β受体阻断药,治疗青光眼)、替米沙坦(特异性血管紧张素Ⅱ受体拮抗剂,治疗成年人原发性高血压)、盐酸法舒地尔(RHO 激酶抑 制物,改善蛛网膜下腔出血后脑血管痉挛等引起的缺血性脑血管疾病症状)原料 药生产工艺复杂,市场总容量不大,但价格非常昂贵。替米沙坦原料药市场价格 为 1200 元/kg,盐酸法舒地尔原料药为 3 万元/kg,马来酸噻吗洛尔原料药在 3 万 元-5 万元/kg 之间。目前国内马来酸噻吗洛尔原料药的企业共 3 家,分别为苏州 第壹制药有限公司、福州海王福药制药有限公司(转让给民祥医药)和天津市中 央药业有限公司。其中,民祥医药实力较强,预计三年后实现该产品的垄断,年 实现收入 2000 万左右。
2.3. 仿制药爆发和欧美业务转移双轮驱动国内 CMO 市场蓬勃发展
合同加工外包,CMO(Contract Manufacture Organization)主要是接受制药公司 的委托,提供产品生产时所需要的工艺开发、配方开发、临床试验用药、化学或 生物合成的原料药生产、中间体制造、制剂生产(如粉剂、针剂)以及包装等服 务。在新药研发支出增长、专利悬崖压力、药品终端消费稳定提升、研发成本不 断攀升的环境下,CMO 行业快速增长。
(1)专利药到期推动仿制药相关的 CMO 市场快速增长
据 EvaluatePharm 预测,2014-2020 年将会有 2590 亿美元的药品面临专利到期 风险,预计仿制药将取得近 46%的市场份额。预测未来几年全球仿制药的市场规 模将以 10%-14%的速度递增,远高于整个医药行业整体预期增速。仿制药市场的 发展将明显带动其所外包的中间体和原料药业务,利好医药 CMO 产业的发展。医药 CMO 市场容量已由 2013 年的 400 亿美元增至 2017 年的 628 亿美元,复合增 速达 12%。预计从 2017 年到 2020 年,医药 CMO 行业年平均增速超 10%,2020年市场容量将达到 873 亿美元,将远高于同期医药消费市场约 4%左右的复合增速。
(2)CMO 加速向中印等地转移,国内市场前景可观
起初医药外包服务企业以欧美国家为主,但受制于较高的人工成本、环境成本等因素,增长速度正在逐步放缓。中国、印度等亚太地区国家凭借人工成本和 原材料成本的优势,逐步完善医药生产质量管理规范,建立完整研发体系,使得医药外包服务产业正向以中国、印度为代表的新兴国家转移。据 Informa 推测, 到 2017 年,西欧和美国地区的 CMO 市场份额将出现萎缩,与此同时,中国和印 度的市场份额占比将继续扩大,市场份额占比将提升到 7.91%和 7.3%。2012-2017 年中国医药 CMO 市场平均增速为 17.4%,2017 年市场规模将达 50 亿美元。

2.4. 血液透析粉液市场潜力巨大,运输半径成天然护城河
血液透析是急慢性肾功能衰竭患者肾脏替代治疗方式之一。将血透患者体内 血液引流至体外,通过仪器弥散/对流进行物质交换,清除体内的代谢废物、多余 水分、维持电解质和酸碱平衡,再将经过净化的血液回输。
血液透析由透析机、透析器、透析耗材、透析药品(EPO 和肝素)及透析服 务(血透中心)五部分组成,其中血液透析粉液是血液透析中重要的透析耗材。血透液或血透粉运送至血透中心后,血透中心自建水处理系统生产透析用水,将 血透液或粉配制到接近人体血液电解质水平的浓度后再进入透析机使用。透析液/ 粉一般分为 A 液和 B 液/粉。A 液主要为除碳酸氢钠之外其他的电解质成分,B 液/粉主要为碳酸氢钠。虽然透析液和透析粉经过了浓缩,但是其重量和体积仍然 较大,由于运输成本较高,其销售半径和大输液产品相当。

2.4.1 我国肾衰患者在透率低,大病保险助力市场规模翻番
慢性肾衰竭是指各种肾脏病导致肾脏功能渐进、不可逆性减退,直至功能丧失所出现的一系列症状和代谢紊乱所组成的临床综合征。根据肾小球滤过率指标 可以将慢性肾脏病分为 5 期,一旦慢性肾脏病患者进展至 5 期即终末期肾病时, 俗称尿毒症,必须进行肾移植或者血液净化治疗。由于肾移植费用昂贵,患者绝 大部分都采用透析治疗,其中血液透析和腹膜透析是最常用的血液净化技术,并 广泛应用于终末期肾脏病。导致慢性肾脏病的原发性疾病很多,主要包括慢性肾 炎、高血压和糖尿病等。据统计,高血压 20-30 年后会发生重症慢性肾病;糖尿病 15-20 年后会发生重症慢性肾病。中老年群体患高血压,糖尿病,在未发生并 发症就有可能死亡,随着国内高血压糖尿病患病人群的年轻化,继发性重症肾病 的比例会逐渐增高。按照美国约 1.5%的慢性肾脏病患者会发展成为终末期肾脏病 的比例计算,我国终末期肾病患者约 200 万。根据全国血液净化病例信息登记系 统统计,2016 年我国在透患者人数为 44.74 万人,仅占 22.37%,远低于全球平均 水平 37%和欧美日发达地区水平的 75%,存在大量未被满足的治疗需求。
2015 年 8 月 2 日,国务院办公厅印发了《国务院办公厅关于全面实施城乡居 民大病保险的意见》,这标志着大病保险从区域试点开始走向全国覆盖。大病保险 报销采用分段制定支付比例,原则上医疗费用越高支付比例越高,大部分省份报 销比例都在 80%以上,这将大大提升患者的在透率。根据《2016 年中国血液透析 行业市场现状及发展趋势预测》,每位血透患者每周需要血液透析 2-3 次,每次透 析粉液费用为 30 元,结合 CNRDS 统计的在透患者人数增长率测算,2020 年我国 透析粉液的市场规模将达到 29.25 亿元。

2.4.2 透析粉液市场分散度高,地区优势明显
透析粉液的技术含量相对较低,但由于大部分是水,因此运输成本很高,为维持一定的利润,有运输半径,外资产品没有竞争优势。目前国内透析粉液市场 主要是国内企业所占据,成规模企业 20 余家,呈现区域分散分布的特征。从透析 液/粉的市场情况来看,整个市场集中度很低。拥有较强扩张能力和血透服务中心 资源的企业优势较大。

3. 公司亮点:民祥医药布局金刚烷系列全产业链,成本优势领跑 行业,积极开拓血透耗材领域迈向产业多元化
3.1. 汽车尾气分子筛金刚烷胺原料霸主,“成本优势+巨头客户+独家技 术”打造金刚护城河
3.1.1 国内最大的工业用盐酸金刚烷胺供应商,规模效应和领先的生产工艺造就突 出的成本优势
在规模优势方面,我国工业用盐酸金刚烷胺供应商主要有民祥医药、泸州大 洲和赤峰赢发。后两者只有万润股份一家客户,且存在不同程度的产能、环保、 安全问题。而民祥医药是汽车尾气催化剂专利持有者全球化工巨头巴斯夫和庄信 万丰的最大供应商,同时国内巨头中节能万润、中触媒也是公司的主要客户。另 外,盐酸金刚烷胺前期生产需要投入大笔资金,且环评审批较为严格,新厂商进 入该行业门槛较高,预计未来该行业内新增厂商较少。因此,民祥医药在未来较 长时间内仍将是国内工业用盐酸金刚烷胺龙头。
在成本优势方面,民祥医药经过十余年的生产和工艺摸索改进提升,单位产 成品成本已经达到全国最低水平,其中多个生产工艺环节已经具备申请专利的能 力。在生产动力费用上,民祥医药改进生产工艺大大降低了蒸汽用量,每天可节 约天燃气 7000 方,折合盐酸金刚烷胺动力费用每公斤降低 3.78 元。在生产能力方 面,民祥医药降低生产中水蒸汽蒸馏时间,从而较大降低设备占用时间,较大提 高设备产能。盐酸金刚烷胺产能可以由 150 吨/月提高 200 吨/月。
3.1.2 牢握全球汽车尾气催化剂巨头的原料供应资格,产能升级将带动业绩飞涨
民祥医药是全球汽车尾气催化剂寡头巴斯夫的原料合格供应商。并通过向万润股份供应原料成为同是全球汽车尾气催化剂寡头的庄信万丰的间接供应商(万 润股份是庄信万丰最大的分子筛供应商,占后者采购量的 64%。民翔医药是万润 股份最大的工业用金刚烷胺原料供应商)。这些国际巨头对原料供应商的审核非常 严格,一旦确定,通常能建立稳定的合作关系。公司还不断开发新的客户,2017 年增加 IBIDEN、中触媒(该企业 2017 年 4 月与巴斯夫签订为期 10 年,总价值 约 38.5 亿的分子筛产品合同)等国内外知名企业。2018 年公司与中触媒签订为期 十年 1 万吨的盐酸金刚烷胺供应合同。
在销售业绩蒸蒸日上的同时,民祥医药及时进行产能升级改造满足日益增长 的业务需求。公司 2016 年对盐酸金刚烷胺生产线进行了产能升级改造,改造后产能达 2000 吨/年(全球最大),为公司后期业务扩展奠定了基础。
3.1.3 掌握金刚烷胺干品独家技术,在产品升级潮流中将成为行业寡头
金刚烷胺和盐酸金刚烷胺二者功效相似,但盐酸金刚烷胺结构更加稳定,并且金刚烷胺容易受潮,因此采购盐酸金刚烷胺的客户比较多。然而,如果条件允 许,市场上有些客户比如万润股份,更倾向采购金刚烷胺干品。目前拥有该技术 并且能大规模生产的只有民祥医药。因此,随着产品升级,民祥医药将成为国内 金刚烷胺原料的寡头企业。
3.1.4 持续开发高毛利新产品,完善产品线进一步拓宽企业护城河
民祥医药紧跟市场需求,加强研发投入,不断向下延伸产业链。今年将推出季胺碱(制备分子筛的一种模板剂)。目前公司和德国 BASF、日本 IBIDEN 已达 成供货协议。日益完善的产品线一方面大大提升了公司的盈利能力,另一方面巩 固了公司的行业领导地位。
3.2. 前瞻性布局列汀类降糖药蓝海市场,积极向原料药拓展推动营收 毛利双双提升
3.2.1 依托金刚烷系列技术优势抢先撒网列汀类原料市场,专利断崖期坐收渔利
如前文所述,随着列汀类专利的陆续到期(维格列汀 2019 年到期,沙格列汀2021 年到期,西格列汀 2022 年到期),国内外大量企业都在进行相关仿制药品的 技术储备。民祥医药早已全面布局列汀类原料药和中间体领域。
(1)维格列汀原料产品线完备,先发优势明显
维格列汀是专利最先到期的 DPP-4 *制剂抑**类药物,也是仅次于西格列汀的 第二大列汀类产品,是民祥医药重点布局的产品。3-氨基-1-金刚烷醇和(2S)-N-氯 乙酰基-2-氰基四氢吡咯是合成维格列汀必不可少的医药中间体。其 3-氨基-1-金刚 烷醇是以盐酸金刚烷胺为起始物料,公司目前已经可以大规模生产,并且具有极 强的规模优势、成本优势和技术优势,该产品也是公司未来几年的主打产品之一。四氢吡咯公司目前已经实现小规模生产,2018 年工艺优化、成本降低后,也将开 始大规模生产、销售,该产品也是公司未来重点推出的产品。另外,L-脯氨酰胺 为维格列汀的一个片段,该产品是生产四氢吡咯的主要原材料,下游客户因维格 列汀生产工艺不同,或采购 L-脯氨酰胺或直接采购四氢吡咯,该产品公司已经完成工艺开发,2018 年上半年开始投产,2019 年开始大规模生产销售。L-脯氨酰胺 的开发也可以使公司成为国内为数不多,同时具备三氨基、四氢吡咯完整产业链 的企业,确保公司维格列汀的成本优势和技术优势。
目前,全球维格列汀原料药的市场规模在 200 吨-300 吨之间,结合前期市场 调研以及以往仿制药的发展规律测算,专利到期后维格列汀原料药通用各产品(原 研药+仿制药)市场规模将达到原来的 4-5 倍,也就是维格列汀原料药的市场空间将在 1000 吨左右,按照 200 万元/吨的价格计算,市场价值在 20 亿左右。根据生 产配比及市场采购情况,对应的 3-氨基-1-金刚烷醇需求量为 1000 吨,(2S)-N-氯乙 酰基-2-氰基四氢吡咯需求量为 650 吨, L-脯氨酰胺需求量为 400 吨。公司将凭借 产业链优势、产能优势、技术优势能占据 3-氨基-1-金刚烷醇 60%-70%的市场份额, 占据四氢吡咯 50%以上的市场份额。
同时,公司也在研发维格列汀原料药,预计 2018 年年底完成工艺开发、质量 研究和生产验证,并开始中国、美国双边申报,2019 年专利到期前完成原料药注 册,2020 年前获批上市。预计 2022 年实现百吨以上维格列汀原料药销售,单品 创收 2 亿元,占领维格列汀原料药 50%以上的市场份额。
(2)其他列汀类产品同步跟进
生产沙格列汀的起始原料为 1-溴代金刚烷,也是公司的主要产品之一。除此 之外,民祥医药还生产销售沙格列汀中间体(1S,3S,5S)-3-(氨基羰基)-2-氮杂双环 [3,1,0]己烷-2-甲酸叔丁酯、(1S,3S,5S)-3-(氨基羰基)-2-氮杂双环[3,1,0]己烷-2-甲酸叔丁酯,西格列汀中间体 3-(三氟甲基) -5,6,7,8-四氢-[1,2,4]*唑三**并[4,3-a]吡嗪盐酸盐、Boc-(R)-3-氨基-4-(2,4,5-三氟苯基) -丁酸等。
(3)客户资源丰富,业绩即将引爆
民祥医药已经向正大天晴、齐鲁制药、江苏盈利、华海药业、四环医药、科伦药业等药企销售相关产品或已经签订销售合同。2018 年开始销售规模将翻倍增 长,未来业绩客观且确定性加强。

3.2.2 积极发展原料药带动毛利上扬,小众原料药业务不容小觑
与医药中间体相比,原料药价格高,毛利更大。民祥医药一贯以制药标准生产,发展原料药技术障碍小。为迅速发展原料药业务,公司自 2016 年从福州海王 福药制药受让替米沙坦原料药、马来酸噻吗洛尔原料药、盐酸法舒地尔原料药和 盐酸金刚烷胺原料药。同时,公司计划与国内外制剂厂商合作,采取联合申报的 方式,多措并举布局其他相关原料药市场。
(1)盐酸金刚烷胺凭借价格优势将迅速占领市场
盐酸金刚烷胺医药中间体的价格相对比较稳定,国内客户的销售价格为 11-14/吨,国外客户的销售价格为 13-16 万/吨;盐酸金刚烷胺原料药的价格为 28 万-33 万/吨。民祥医药凭借其成本优势,采取低于同行业的定价模式销售(比如 采取 20 万/吨,相比直接以医药中间体价格销售毛利率仍将有大幅提升),打破现 有格局、迅速占领原料药市场。
目前,拥有盐酸金刚烷胺制剂及含有盐酸金刚烷胺成分的制剂企业共 279 家。用量比较大的客户有吉林吴太、吉林修正、葵花药业、吉林万通、江西仁和、石 药集团等企业。公司 2017 年已陆续完成对上述半数以上制剂企业的接洽,并且已与多家达成合作意向。随着 2018 年第一季度原料药批文的落地,公司即可以开展后续的供样、现场审计、供应商备案、大规模供货等后续事宜。预计 2019 年完成销售 200-300 吨,2020 年完成销售 300-400 吨,2021 年后完成销售 500-600 吨,占 据市场 50%以上市场份额。
(2)小众原料药业务整体规模可观
除盐酸金刚烷胺外,民祥医药目前还计划生产销售马来酸噻吗洛尔、替米沙 坦、盐酸法舒地尔等原来要。这些原料药虽然需求量较小,但单价高,能为公司 带来较为客观的收入。
i.马来酸噻吗洛尔:是一种非选择性的 β 受体阻滞剂,主要用于治疗青光眼、 高血压、心绞痛和心肌梗死,也用于预防偏头痛。对青光眼,特别是原发性、开 角型青光眼有良好的效果,优于传统的降眼压药。目前,有三家企业具备该产品 原料药批文,分别为民祥医药(转自福州海王福药制药有限公司)、苏州第壹制药 有限公司和天津市中央药业有限公司。苏州第壹制药一直没有从事该原料药生产;而天津市中央药业因环保问题,现在 GMP 厂区不允许进行原料药的生产。随着 转让批文落地,民祥医药将成为唯一一家能够供应该原料药的合规生产企业,届 时甚至将拥有该品种的上市定价权。目前已经有多家药企主动联系公司,要求签 署原料供货协议。待 2018 年批文转入后,即可实现销售。预计 2019 年完成销售200 公斤,实现营业收入 600 万元;2020 年完成销售 300 公斤,实现销售 750 万 元。
ii.替米沙坦:是一种血管紧张素 II(AngII)1 型(AT1)受体拮抗药,主要用于治 疗轻至中度高血压。公司在 2018 年完成工艺优化和质量改进,2018 年底取得原料 药批文。公司 GMP 认证通过后,将以低价策略进入该市场。预计 2019 年实现销 售 30 吨-40 吨,收入 3000-4000 万元。
iii.盐酸法舒地尔:是一种具有广泛药理作用的新型药物,为 RHO 激酶抑制 物,对促进神经功能的恢复,减轻临床症状,减少病残率有一定疗效,为小规格 药品。公司已经与该品种国内最大客户达成了初步合作意向。计划 2018 年完成批文申请,一旦 GMP 认证通过,即可在进入市场。预计 2019 年实现销售收入 500万元。

3.3. CMO 业务大客户稳定,联合申报新药推动业务量价齐升
目前民祥医药和药明康德、华润医药、以岭药业、炜捷制药、艾立康、神威 药业、中国医学科学院生物医学工程研究所等企业都保持了长期良好的业务合作。随着与客户之间合作的加深,公司 CMO 业务将快速发展。而且公司凭借自身的 研发实力,与知名药企联合申报业务不断增多,CMO 业务毛利率持续上升。

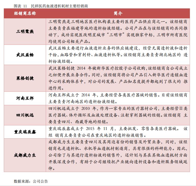
3.4. 血透耗材销售网络遍布国内外,与达康医疗合作向高利润血透服 务纵深发展
民祥医药于 2017 年收购泰士康进军血液透析领域。泰士康拥有严格质量管理 体系先后通过 ISO13485 和 CE 医疗器械质量管理体系认证,销售客户遍布全国大 部分省份。原料供应商均通过国家 GMP 认证,部分原料为优质进口原料,公司 生产的“血液透析干粉”采用枸橼酸原料药作为 PH 调整剂,可根据患者情况减 少抗凝剂的使用,同时会降低透析器内的凝血情况。公司生产的“血液透析浓缩 液”采用冰醋酸原料药作为 PH 调整剂,有效提高钙结合率,减少患者在透析过 程中钙质的流失等方面的优势。
(1)销售渠道覆盖全国,积极进军海外市场
国内市场方面,公司采用经销为主、直销为辅的销售模式,优先选择各省排 名前三的经销商,借助经销商在当地的销售网路、人脉资源,帮助公司使血液透 析耗材快速覆盖全国。公司凭借着过硬的产品质量、完善的售后服务,“泰仕康” 牌透析粉液得到了市场的高度认可。2017 年仅省级成功挂网的省份就有陕西、江 西、甘肃、贵州、吉林、黑龙江、辽宁、云南、湖北、河南等,江苏、福建、河 南还正在进行中,中标的市标更多,并且还取得了国家医改试点城市三明市、东莞市独家中标权。

国外市场方面,公司在 2016 年后陆续开始与众多国外客户进行初步接触、小额销售和产品注册,截至 2017 年年底公司产品已在菲律宾、肯尼亚、印尼完成注 册,后期将陆续实现缅甸、斯里兰卡、马来西亚的注册。随着合作的不断深入, 未来海外市场销售将成为公司的又一大利润增长点。
公司血液透析耗材业务 2015 年实现收入 1213 万元,2016 年实现收入 3924 万元,2017 年实现收入 7200 万元。未来,公司将在继续扩大透析粉液市场占有率 的同时,不断丰富产品种类,延伸产业链。预计 2019 年营收达到 1 亿,2020 年达到 1.2 亿。

(2)与达康医疗合作深度发掘血液透析产业
达康医疗专注于独立血液透析以及肾病专科连锁,是一家集医疗投资、医疗管理咨询、医疗信息系统开发及专科供应链等业务于一体的大型专科医疗集团。
2010 年起开始承接白求恩基金会血液净化中心的投资、运营、管理,目前在江西、山东、河北等 15 个省市设立子公司,建立和运营独立血液净化中心和肾脏病专科医院 100 余家,是目前国内运营独立连锁血液净化中心数量最多,规模最大, 运营时间最长,经验最丰富的专业化医疗投资及连锁运营管理机构。
公司将以泰士康为主体与达康医疗开展全方位合作。一方面泰士康透析产品进 入达康的集采体系,增加公司现有透析产品的销售额。另一方面借助达康丰富的 运营管理经验快速进入透析服务、透析设备领域,形成与公司现有业务优势互补, 增加客户粘性,还可以使公司积累运营经验,为后期建造自己的独立血透中心或 专科肾病医院打下基础。
4. 公司财务分析
营收方面,2018 年,公司实现营业收入 30974.94 万元,同比增长 18.18%。这 主要是因为公司各项业务均实现快速发展,产品种类日益丰富。净利润方面,2018 年扣除非经常性损益后的净利润为 4089.49 万元,同比增长 75.90%。

【重要声明】
本报告信息均来源于公开资料,但新三板智库不对其准确性和完整性做任何保证。本报告所载的观点、意见及推测仅反映新三板智库于发布报告当日的判断。该等观点、意见和推测不需通知即可作出更改。在不同时期,或因使用不同的假设和标准、采用不同分析方法,本公司可发出与本报告所载观点意见及推测不一致的报告。
报告中的内容和意见仅供参考,并不构成新三板智库对所述证券买卖的出价或询价。本报告所载信息不构成个人投资建议,且并未考虑到个别投资者特殊的投资目标、财务状况或需求。不对因使用本报告的内容而引致的损失承担任何责任,除非法律法规有明确规定。客户不应以本报告取代其独立判断或仅根据本报告做出决策。
本报告版权归新三板智库所有,新三板智库对本报告保留一切权利,未经新三板智库事先书面许可,任何机构和个人不得以任何形式翻版、复制、发表或引用本报告的任何部分。如征得新三板智库同意进行引用、刊发的,需在允许的范围内使用,并注明出处为“新三板智库”,且不得对本报告进行任何有悖原意的引用、删节和修改,否则由此造成的一切不良后果及法律责任由私自翻版、复制、刊登、转载和引用者承担。
END