鼻子作为五官之一,掌控着我们的的嗅觉,也是呼吸道的大门。如果鼻子发生毛病,就等于给我们的嗅觉、呼吸设置了一道屏障。如今处于工业化时代,环境、空气污染较为严重,过敏性鼻炎患者日渐增加。据统计,全球范围内过敏性鼻炎的发病率高达20%-40%,也就是说每5个人中就有1个过敏性鼻炎患者。
4月14日上午,中山大学附属第三医院(以下简称“中山三院”)耳鼻咽喉-头颈外科举办了主题为“呵护鼻腔,享受健康呼吸”的“爱鼻日”公益活动,通过专题讲座、现场义诊等形式,向广大群众进行了全面的鼻科疾病与保健常识科普。中山三院耳鼻咽喉-头颈外科主任医师张革化教授在接受家庭医生在线的采访时表示,我国过敏性鼻炎的患者非常多,而由于广东地区气候温暖潮湿,加上城市空气污染的程度较高等因素影响,也属于过敏性鼻炎的“重灾区”之一。过敏性鼻炎如果没有得到合理干预,症状可能会加重。有的小孩子就是因为过敏性鼻炎没有及时治疗,诱发下呼吸道过敏性病变发生哮喘。

张革化教授在义诊现场解答患者疑问
频繁打鼻涕、流鼻涕,是感冒没好还是过敏性鼻炎?
春暖花开,是万物复苏的季节,却也是过敏性鼻炎高发的时候。花粉过敏是过敏性鼻炎常见的过敏原之一。但是因为季节交替期间,很多人也会发生感冒。不少人都会将过敏性鼻炎与普通感冒混淆。若是将过敏性鼻炎当做普通感冒——最直接的影响就是使病情耽误。
因为过敏性鼻炎是全身过敏性疾病的一部分,它只是过敏反应在鼻子局部表现而已。过敏性疾病可以表现在多个器官和组织,如皮肤的湿疹、过敏性结膜炎、哮喘、过敏性鼻炎,过敏性胃肠炎等等。而对于过敏体质的人来说,过敏性的疾病的表现也不是单一的,可能会随着年龄的增大而改变,相应的症状也可能会加重。比如,有的孩子在婴儿时期出现了湿疹;到了幼儿时期就出现了过敏性肠炎;再到儿童时期会发生过敏性鼻炎,再逐渐诱发哮喘。
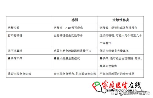
所以,过敏性鼻炎如果发生,为了避免症状加重,还是应该及时控制。过敏性鼻炎如何与感冒区分呢?过敏性鼻炎是有过敏体质的患者接触到环境中的过敏原后出现一系列的过敏反应,表现出鼻塞、喷嚏、流涕、鼻痒等鼻部症状。虽然感冒与过敏性鼻炎在症状上有相似的地方,但是总体的表现还是有许多不同的地方,具体可以从发病的时长、鼻部的症状表现以及全身症状加以辨别:

发生过敏性鼻炎怎么办?
实际上,对于已经发生过敏性鼻炎的患者来说,用药治疗仅仅是控制症状;要预防过敏性鼻炎发作,最有效的措施就使对过敏原进行隔离措施。因此,首先要知道对哪种过敏原过敏,这就需要到专科进行过敏原的筛查。
确定了过敏原之后,就可以进行相应的避免接触。就目前来讲,常见的过敏原是花粉、尘螨、真菌等等。张革化教授建议,表示春秋季是花粉过敏导致过敏性鼻炎的高发季节,患者出游的时候尽量佩戴口罩,也可以提前用药预防。出门的时候佩戴口罩。而常年性的尘螨过敏、霉菌过敏,主要的预防措施就是要做好室内的清洁卫生,勤清洁床单、被褥减少灰尘的堆积以及霉菌的滋生。同时,控制室内湿度,最好降到50%以下。此外,多做运动,预防感冒的发生,提高抵抗力也是预防过敏性鼻炎反复发作的措施之一。

鼻子护理四大误区,不要踩雷了!
鼻子确实是容易出现毛病的地方,很多疾病都会引起鼻子的不适,所以在日常护理上,很多人都有各种“绝招”,洗鼻、挖鼻、喷鼻、喝凉茶……那么这些方法是不是真的有用呢,张革化教授作出了一一解答:
1、每天洗鼻真的好吗?
很多人都知道盐水洗鼻,确实洗鼻是缓解和预防过敏性鼻炎发作的有效方法,通过用盐水进行鼻腔清洗,等够清除吸入鼻腔的过敏原和病毒,可以将鼻腔里面结痂的脓性分泌物清理出来,同时还能保持鼻黏膜湿润。但是过犹不及,对于没有出现鼻炎症状的人来讲,不适宜经常冲洗鼻腔,因为鼻腔黏膜是很微细的结构,反复冲洗会造成鼻粘膜纤毛损伤,导致鼻腔黏膜功能的下降,平时不需要大剂量用水冲洗。

公益活动现场现场演示清洗鼻子
2、鼻屎多,抠就了事了?
日常中很多人都有抠鼻的习惯,实际上抠鼻除了不雅观,还容易造成鼻黏膜损伤,导致出血的情况,因此应该纠正抠鼻的坏习惯,平时清理鼻腔的分泌物的时候可以通过适当地清洗或者用滋润鼻腔。但是如果经常鼻子痒或者鼻屎多,应该警惕是不是鼻炎所引起的相关症状,应该及时到医院检查,及时治疗原发病。
3、一有鼻塞,*剂喷**搞定?
发生鼻子塞不通气是非常难受的情况,很多患者一出现鼻塞就喜欢用喷鼻剂,随着海外代购的兴起,一些人还喜欢从海外购买相关的药物,在短期内也比较明显。其实,鼻炎患者不应该长期自行用*剂喷**药物治疗,一则自己药物成分不清晰;二则有的鼻*剂喷**即使标榜是中成药也含有血管收缩剂成分,长期使用会造成鼻黏膜损害,反而会造成病情加重。建议使用此类*剂喷**,应该是从正规医院专科医生开的药才可以使用。

4、鼻子出血,上火了,喝凉茶?
对于广东地区的老百姓来讲,出现流鼻血的话第一反应可能就是“上火了,喝点凉茶”。鼻出血的原因有很多,有可能是鼻腔黏膜的损坏造成的出血,而一般认为的“上火”是大众的说法,有时候通过调节饮食,注意生活习惯不要抠鼻,症状可以得到改善。有的地方气候较干燥,而广东普遍秋冬季也比较干燥,所以可能也会出现鼻子出血的情况,这个时候也可以通过涂抹橄榄油、红霉素眼膏或者热气熏蒸的方法滋润鼻腔,缓解症状。
但是,鼻涕中带血丝也是鼻咽癌的早期症状之一。张革化教授指出,广东、广西、湖南等地区也是鼻咽癌的高发地,因此成年人如果出现这种情况还是先去耳鼻喉科检查排除鼻腔肿瘤的因素,再进行其他方案的调理。