存储市场的天灰蒙蒙,
有几分像北京冬日的雾霾天,
IDC在2016年Q3 企业级存储市场报告说
存储市场萎缩了3.2%,
闪大侠是市场一颗闪亮的星,
与去年同期相比,全闪市场增加了61%,
混闪增加了24%。
关于全闪存阵列,用户关心的是……
关于闪存,许多不明真相的用户想说,知道闪存是很快,但有多快呢?感觉闪存还很贵,比较关心:我承受的了吗?SSD的写入寿命靠得住吗,最关心数据放在上面会不会丢。
对此,企事录的建议是:如果你没有互联网公司人的技术,又构建不了分布式系统,还是喜欢SAN的可靠特性,那全闪存阵列就是你想要的。

企事录创始人张广彬(狒哥)介绍全闪存测试背景
正如企事录在2016戴尔DTF大会上所说的:如果你不想改变服务器+存储+网络的传统高可用架构,想只更换一台设备来破除存储瓶颈,如果有一台全闪存阵列,价格只相当于某些名牌超融合系统一个节点的价格,是不是有兴趣试试?
从“性能”到“性能价格”比,实测16万元全闪存阵列加强版

截取自戴尔官方促销广告
这台标价不到16万元的全闪存阵列,是配备了6个480GB读密集型(RI)SSD的戴尔Storage SC4020,在国际存储测试标准组织SPC的SPC-1性能测试中取得了10万IOPS的成绩。

6个SSD配置的SC4020一年半前在SPC-1的测试中取得了11万+ IOPS的成绩,那时的价格还没有这么“亲民”。
企事录拿到的SC4020是加强版,配备了20个200GB SAS SSD,分为两种版本:标称每天可25次全盘擦写(DWPW)的MLC型号,和宣称不限擦写次数(5年质保)的SLC型号,不用担心SSD的寿命问题。
3倍的SSD数量,能否取得3倍的I/O性能呢?有一点需要明确,由于小容量SSD价格比较便宜,企事录测试的配置售价大约20万出头,并没有贵很多。
企事录用一台高配的戴尔PowerEdge R930四路x86服务器(x86中性能最强的系列)通过FC交换机连接如上SC4020组成测试系统,然后用另外一台四路至强E5 v4服务器(PowerEdge R830)模拟用户的操作对前者进行压力测试。
实测该系统4K随机读写超30万IOPS,最快响应时间仅为0.36ms,实测Oracle 12c 跑出了最高645030 TPM的成绩(Transactions Per
Minute,每分钟数据库系统的事务处理次数)。这样说可能略枯燥,可以这么看:
这些事务(Transactions)模拟电商的应用场景,主要包括用户查询和浏览商品,用户注册,更新信息,提交,修改和浏览订单等操作,多一只要剁的手TPM就得加几百,这里总共有一千双需要剁的手在线不知疲倦地挥舞着。
再做个算术。
这台全闪存价格可以低至16万人民币,而测试配置的服务器近百万人民币,如果要是换成一台两路的至强E5 v4服务器,则无法发挥出SC4020全闪存阵列的实力。传统的数据库系统——服务器和存储的组合中,存储再也不是瓶颈了,负责计算的服务器才是。
感谢闪存,帮存储摘掉了多年拖后腿的帽子。
对全闪存的顾虑:是否安全可靠,功能是否完备
嗯,快是快了,东西也不算贵,是不是傻快傻快的?还有啊,万一出事儿(故障)咋办?
像戴尔SC4020这样,不算贵的全闪存阵列居然也可以有许多高级特性和功能:

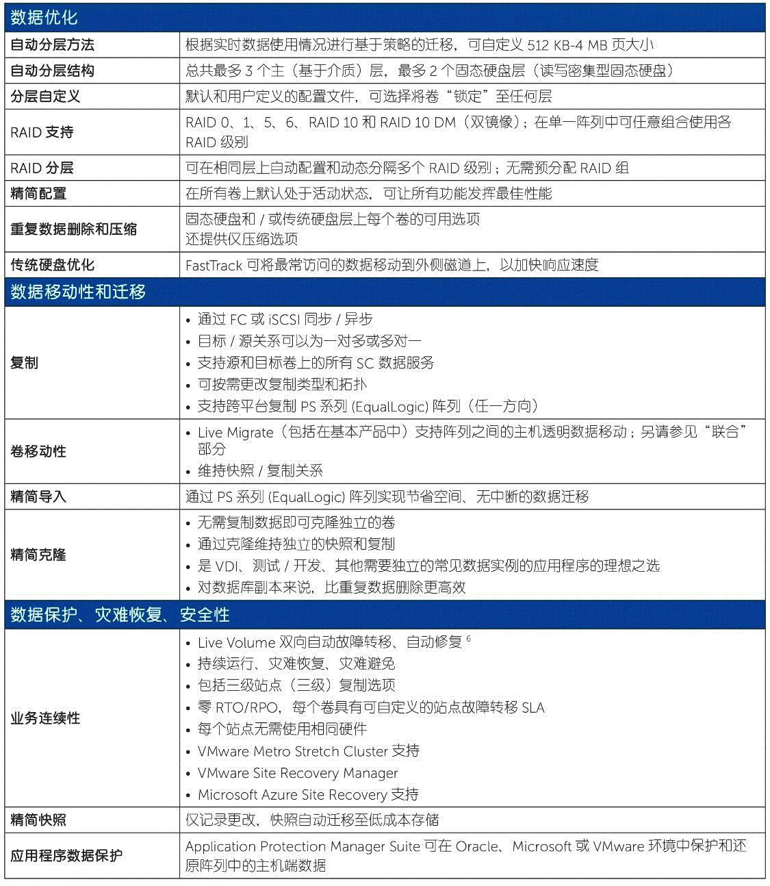
SC4020的功能与特性
SC4020的参数表里列举了八项关于业务连续性的内容,还可提供精简快照和面向程序的数据保护功能,用来打消用户在安全性方面的顾虑。此外,数据优化和数据迁移等方面的诸多功能也在说明SC4020并不只是“傻快傻快”的。
没有对比,就没有伤害:节省空间,节省电费
那么全闪存的SC4020跑起来是一种什么样的体验呢?这感觉就好像一台2016年的Macbook Air和一台装着硬盘的笔记本电脑一样,全闪存纤薄美观省电,噪音还低。

售价从16万到20万,性能从10万IOPS到30万IOPS,固态存储系统单位空间可提供的性能比传统的磁盘阵列高实在太多,显著节省机架空间。

另外,全闪存阵列还非常省电,毕竟SSD以少数半导体芯片替代了大量高速旋转的马达,单块盘的功耗低,散热风扇也能轻松些了,主要吹吹控制器就可以了。
在企事录的实际测试中,SC4020在火力全开全速运行的时候的功率也仅为320W,没有对比就没有伤害,同等性能硬盘达到全闪存的性能,则需要40倍的供电才行。
结语
时代真的变了,闪存毫不客气地进击着企业级市场,凭借颠覆性的高性能、低功耗,以及不断丰富的功能,“多快好省”地冲击着基于磁盘的传统存储系统的地位,但也为存储市场注入了新的发展动力。
历史多次证明,在价格低到某个水平线以下之后,新产品的销售会迎来爆发性的增长。SC4020也是如此,据说每月出货量已达上百台——让“闪”爆来的更猛烈些吧!
