
法国驻华大使馆12月31日消息,法国政府宣布对来自中国的旅客采取的健康措施。法国总统马克龙也在新年讲话中重申将对中国入境旅客采取限制措施。

经过与欧洲伙伴国家的讨论,法国政府决定对来自中国的旅客加强边境卫生措施。2022年12月30日颁布的第2022-1771号法令出台了相关措施。这些措施适用于 所有旅客,不分国籍。
措施如下:
1) 自 2022年12月31日 起, 所有年满6周岁的人员 在从中国飞往法国领土的飞机上 必须佩戴口罩 。
2) 自 2023年1月5日(适用于2023年1月4日起离境中国的飞机)至2023年1月31日 ,年满11周岁的乘客必须在登机时 出示48小时内核酸或抗原检测阴性结果 。(出示的结果必须是法文或英文书就的纸质或电子证明,标明检测日期和结果。 不接受自检。)
⚠️注意: 这一要求目前是到1月31日,之后是否会继续或取消,还要看到时候的消息。 使馆官网也给出了部分参考检测机构名单:



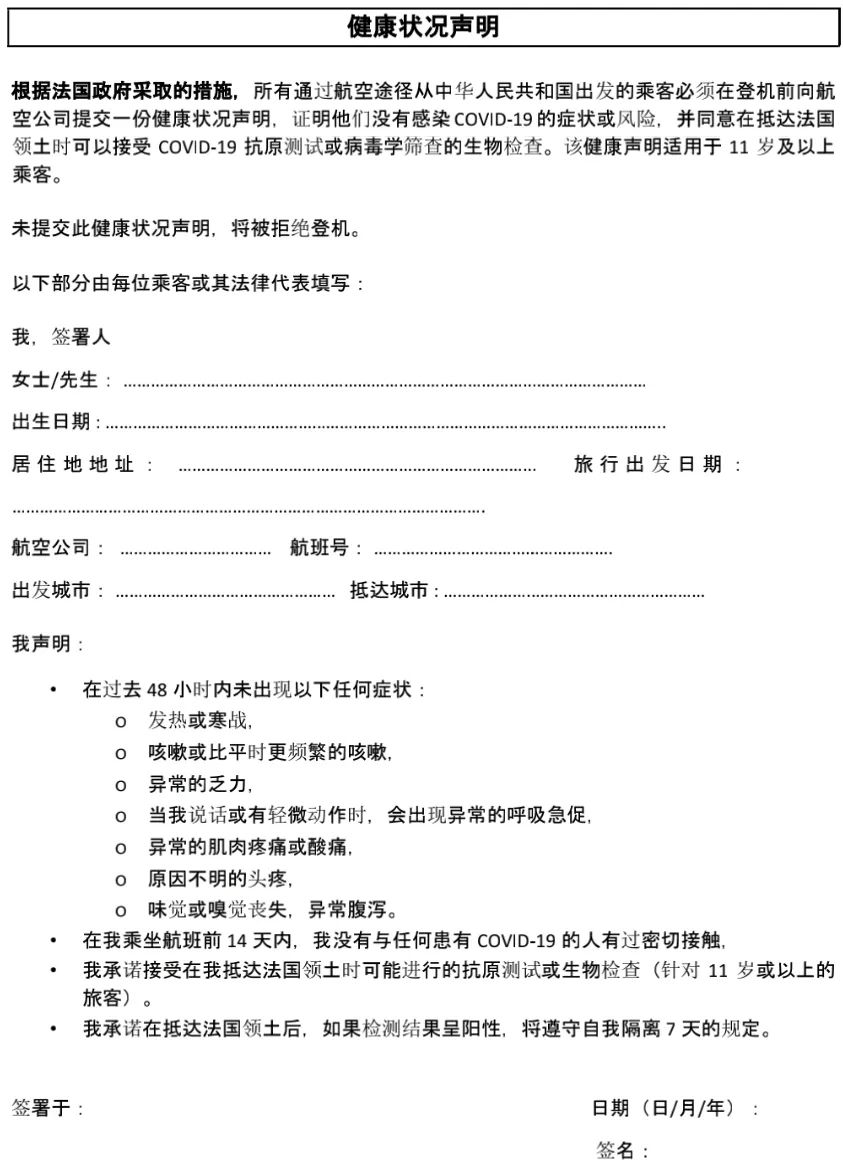
3) 自2023年1月5日起(适用于2023年1月4日离境中国的飞机),每位乘客在登机前须向其飞往法国所乘航空公司提交文件,除阴性检测结果外,还 须提交一份声明 ,承诺如下事宜:
1.本人未出现新冠感染症状;
2.本人自认未曾在起飞前14天内接触过新冠确诊病例;
如已满11周岁,本人同意在抵达国家领土时进行检测。在此基础上,在抵达法国领土时须接受随机检测。
3.本人承诺在抵达法国后15天内保持联系畅通,如抵达法国领土时进行的检测结果显示感染新冠,则在抵达法国本土后进行 7天的自愿隔离 ,如已满11周岁,则在这7天隔离结束时进行再次检测。
未出示上述文件(检测结果和声明)的人员将被拒绝登机 。
使馆官网信息表示,声明格式由航空公司提供给乘客。同时也可以*载下**使用使馆官方的模版:



4) 法国已在本周初建议计划赴中国的旅客,特别是身体虚弱和免疫力低下人群, 在非必要的情况下考虑推迟行程 。同时建议无法推迟行程的旅客拥有完整的、最新的疫苗接种计划,并遵守防护措施。
原文公告



以上就是法国关于对来自中国的旅客采取的健康措施的最新内容啦!
总结一下重点:
飞机上要佩戴口罩,1月5日起登机前48小时核酸/抗原检测阴性结果+承诺声明,入境后配合接受检测,如果结果显示感染需自我隔离7天。
小度也会密切关注和大家分享中法间出入境相关措施的最新变化,最后,新的一年里希望大家都健康平安哦!
具体信息请前往法国驻华大使馆官方网站查看 :https://cn.ambafrance.org/