

之前闹的沸沸扬扬的“D&G辱华事件”,最近才刚刚消停一阵,没成想,最近艺人甄子丹又因为某品牌涉嫌辱华,再次成为舆论关注的焦点。
米兰走秀,品牌方却是辱华老常客?
1月12日,甄子丹受邀德国时装品牌Philipp Plein邀请,在米兰时装周上为该品牌走秀,并担任闭场模特。
之后在Philipp Plein走秀的视频中,甄子丹一共只出场了10秒的时间,可正是因为这10秒时间,却使甄子丹陷入了这场明星避之不及的“辱华”漩涡。
这是秀场发来的走秀图片,旁边拍照的是甄子丹妻子汪诗诗。

看起来是很正常的一张走秀图,没什么毛病,怎么就让甄子丹陷入了“辱华”风波呢?
其实这场秀本身没有太大问题,大家都抱着合作愉快的态度来参加这场秀,问题只是出在这个名叫Philipp Plein的品牌身上。
2007年,该品牌曾公开发售一款印着「FU_K YOU CHINA」辱华字眼T恤衫(售价49.5欧元),其袖口部分也绣有恶意*化丑**中国人形象的清朝小人。

所以你想想,一个已经在根源上就已经赤裸裸地涉嫌了辱华的品牌,如今竟然主动邀请中国明星去为其走秀?这是什么居心?
所以说,甄子丹这次的确是有口说不清。
不过事件一爆出,他反应倒挺快的。
甄子丹工作室12日在微博上急发声明回应,称合作前并未获知品牌发生的辱华事件,对团队的疏忽表示歉意,甄子丹获知后已经停止了与该品牌的一切合作。

甄子丹亦在个人微博转发声明,更强调「无论何时、何地、何种形式,祖国坚决不容许侵犯!」

不仅如此,甄子丹在今日凌晨启程回香港时,又在微博发言指:“回家!有国才有家!日后必定慎重考虑合作伙伴。感谢大家监督!”

虽然大部分的网友对他这种做法表示认可:

但也免不了遭到部分网友的指责,抱怨他合作之前没有了解清楚品牌方。

其实说到这个品牌,很多人表示先前也很少听过。
恶意*化丑**中国人形象道歉竟然再次辱华!
PHILIPP PLEIN品牌是由同名设计师于1998年创办于德国,现总部设在瑞士。
这个牌子最早是以室内设计为主,做一些简单的家具,后来用剩余的珍贵皮革,制作手袋和配饰,从而进军时尚产业,其服装风格非常迥异多变,多以另类的设计吸引消费者。

当时,这个品牌的创始人Philipp Plein就是媒体关注的重点,毕竟他的众多绯闻女友可谓是遍布全球各地,花边新闻就没断过。
自己频繁曝光,自然同时也提高了品牌的知名度,吸引越来越多的诸如麦当娜、“麻辣鸡”等明星在秀场的支持。
在2017年的纽约时装周上,Philipp Plein把2014年红遍全球的,号称“最帅罪犯”的Jeremy Meeks请来当模特(此人曾被指控多起武装抢劫、枪击、拒捕罪行)更是引发了一波关注。

不过这还不算他的出格之处,Philipp Plein曾不顾社会影响,公然采用了一位经常被模特投诉性骚扰的摄影师Terry Richardson,惹得外界十分不满,差评如潮。
以上种种这些,都是Philipp Plein品牌的噱头。
不过,他最过分的操作,还是上文一开始提到的辱华风波。
2015年,一位网友在微博揭发:Philipp Plein公司,在2007年设计了一款赤裸裸羞辱中国的产品,并不以为耻,反以为荣,觉得是一波很酷的营销手段。

消息传开,很是让大家愤怒,当时留学生和华人还在街头收集签名,抗议这次不公平对待:


虽然当时官方发的微博已经被删除,但我们仍然能在别的微博下面,找到当年网友的评论:

之后引来很多明星大 v也纷纷站出来说话:


后来该品牌迫于压力曾出面致歉。公司发言人表示,这决不是一个向中国人民挑衅的行为。
发言人托马斯·帕特里克当时还回应记者称,“这个乍看起来既有挑衅意味又带有模糊意味的标记,是让顾客们思考和反省里面隐含的信息。”
他还表示,公司已停止生产和销售这些T恤衫,并开始回收,并向由于商标缩写引起的“误解”进行“道歉”。
用这样一种极端的方式,来达到“对于仿制品的讽刺”,且不说是不是含有*辱侮**中国人,歧视中国的成分,这种行为本身也不能算作很合适吧?
尤其是在这封对中国的致歉信中,落款之处,我们更是发现一些蹊跷:
首先,这是英文致歉的签字,看起来毫无异样:

但在中文的致歉说明中,落款就突然不一样了。

放大一下,再来看看。

这个签名,其轮廓看起来就像是一个中国清朝时期的人下跪低头的姿势,尤其是后边这一笔长长的痕迹,就像是故意这么写。
试问,这样的道歉信谁能接受?
然而,官方也并未就这个签字做出任何回应。
时至今日,Philipp Plein 再次邀请中国艺人前去走秀,实在令人无法理解,这样的居心到底何在,是认为我们已经忘记2007年的那次辱华事件了?还是眼红如今鼎盛的中国市场,想要迫不及待地来捞上一笔呢?
最无耻的是,Philipp Plein本人也曾表示,以中国和俄罗斯为代表的亚洲和东欧新兴市场,是该品牌最大的两个市场。
但是一边腆着脸说中国是他们的目标市场,一边又“打脸”辱骂我们,这样的操作实在令人气愤。
这些辱华品牌有理由记住它
就像此前的D&G事件一样,同样都是知名大品牌,却在社交媒体上谩骂中国、诋毁中国,之后又不承认是自己所为,尽显自己的愚蠢和无知本色。

尤其这些年,随着全球经济化现象,很多品牌既想抓住中国这块“大肥肉”市场,又甩不掉对中国的歧视和偏见。
最让人惊讶的是,这样自相矛盾,无耻之尤的现象,竟然在不断发生,而且还都是一些大品牌。
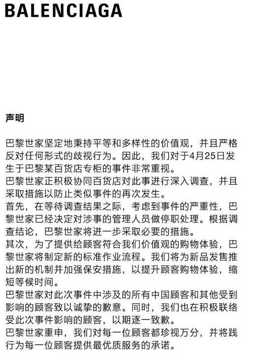
比如,此前的巴黎世家歧视华人事件。
法国巴黎春天百货发售其爆款老爹鞋Triple S,一名中国消费者指责外国消费者插队,却因其中国人的身份,遭到不公正待遇。
视频被上传至微博等多个国内社交媒体,并引起国内众多网友对Balenciaga的强烈*制抵**。

之后因为抵不住多方舆论压力,巴黎世家在微博发布一条道歉公告,此事件也就告一段落。

2017年9月,美国彩妆品牌tarte在INS 上的一条推文中,使用了ching chong这个有严重歧视中国人含义的词。

一个堂堂美妆品牌,却在INS这样公开的场合上用这样的歧视词语,实在是令人哑然。
这件事情后续是tarte品牌方删掉了原文,并道歉,称是实习生所发,并非公司态度。
不得不说,虽然这些歧视中国的品牌各自不同,但事后甩锅的态度却如出一辙,真像一个窝里培育出来的品种。
2017年11月份,日本高端护肤品牌 POLA(宝丽)的一家专卖店的门上,竟然贴有“中国の方出入り人禁止”(中国人禁止入内)告示。

该告示被曝光后,POLA迅速关闭了该店,并公开道歉。官方解释称,因加盟店店主与中国员工有矛盾,导致店主张贴这种*华反**告示。
不管真正原因到底是什么,不管事态如何严重,事后解释的口径相当一致,不是将锅甩给无足轻重的实习生,就是谎称自己账号被盗、不是本人所为。
且不说一个实习生的权利什么时候变得这么一手遮天了,自己账号被盗这个梗就连国内营销号都不用了,能不能求求各类奢侈大牌公关长点心,也偶尔网上冲浪一下,可好?

更让人觉得可笑的是,这些辱华企业的业绩,却在节节升高。
POLA公司这几年业绩飞涨,完全得益于中国市场,他们家的美白丸、抗糖丸、等产品卖到一千多块,依旧受到国人喜爱。
巴黎世家就更不用说了。
从《第一财经》发布的奢侈品消费数据来看,巴黎世家目前最大的市场仍是亚洲市场,其2017财年西欧、北美地区分别实现同比增长32.3%和22.9%,而亚太地区除日本以外的新兴国家同比增长则高达32.7%。
辱华对这些品牌有影响吗?
似乎没有,我们不可否认他们带来的优质产品,以及一些服务体验,但同时我们也不该轻易忘记,那些辱骂我们是、是垃圾的企业,真的值得我们花高昂的价钱去购买吗?
Ref:
https://en.wikipedia.org/wiki/Philipp_Plein
部分素材来源于《每日经济新闻》