今天小编给大家详解设置U盘为第一启动项教程,由于BIOS系统语言一般都是英文的,很多朋友设置起来不知道怎么操作,其实设置U盘启动的方法并不难,有需要的用户,请来看看版面的详细介绍吧。
电脑系统不可能一直都不出问题,有些比较麻烦的问题就需要重装系统解决了,U盘重装是比较常用的方法,用U盘装机的还需要将电脑启动项设置为U盘启动。不知如何进行u盘启动盘设置的用户,就让小编教你设置U盘为第一启动项教程吧。
设置U盘启动:
1、快捷键快速U盘启动:
重启电脑在开机是不停按快捷键,在出现的菜单选U盘启动。有些电脑开机的时候在电脑屏幕下方会显示哪个键可以用来设置启动选项,有些电脑不显示,那就需要进BIOS将BOOT MENU 功能开启。还有一些电脑是没有热键选择启动项功能的,对于这种电脑只能通过下面的第二种方法来设置了。
常见的牌子快捷键:

2、进BIOS里面设置U盘启动:
BIOS型号 进入CMOS SETUP的按键 屏幕是否提示
AMI Del键或Esc键 有
AWARD Del键或Ctrl键+ALt键+Esc键 有
MR Esc键或Ctrl键+ALt键+Esc键 无
Quadtel F2键 有
COMPAQ 屏幕右上角出现光标时按F10键 无
AST Ctrl键+ALt键+Esc键 无
Phoenix Ctrl键+ALt键+S键 无
Hp F2键 有
笔记本方面,除特殊的机型,一般是按照以下的方法:
Thinkpad/IBM(冷开机按F1,部分新型号可以在重新启动时启动按F1)
HP(启动和重新启动时按F2)
SONY(启动和重新启动时按F2)
Dell(启动和重新启动时按F2)
Acer(启动和重新启动时按F2)
Toshiba(冷开机时按ESC然后按F1)
Compaq(开机到右上角出现闪动光标时按F10,或者开机时按F10)
Fujitsu(启动和重新启动时按F2)
大多数国产和台湾品牌(启动和重新启动时按F2)台式机进入BIOS开机时候请多按del键,
就可以进入BIOS 这些东西和主板厂商有关的,一般都是主板决定的。
进入到BIOS后设置方法:
1、在BIOS里面找到boot选项将U盘设备移动到最上面(移动方式一般按Shift 加 +/- 键),如图设置好后按F10保存退出即可。
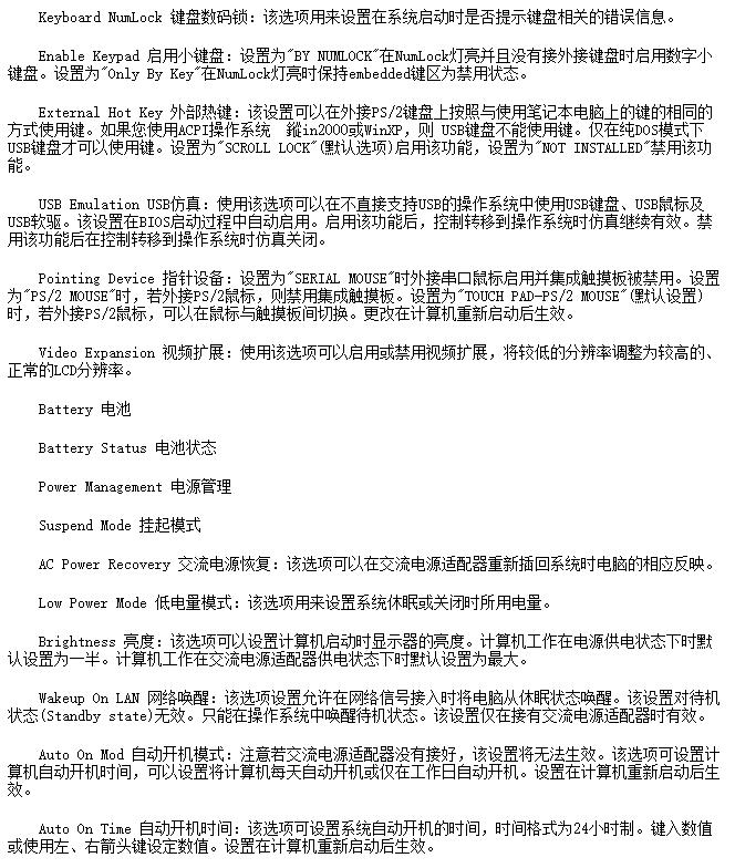
BIOS的样式有很多,大家翻译一下就可以手动设置了,BIOS中英文对照表:






以上就是设置U盘为第一启动项的方法介绍了,快捷键的方法是最简单的,进入BIOS里面设置对应BIOS中英文表找到设置项即可设置。