周琼(资深金融从业者)

一、背景
8月20日最高人民法院发布新修订的《最高人民法院关于审理民间借贷案件适用法律若干问题的规定》(以下简称“规定”),调整民间借贷利率的司法保护上限。第二十六条规定“出借人请求借款人按照合同约定利率支付利息的,人民法院应予支持,但是双方约定的利率超过合同成立时一年期*款贷**市场报价利率四倍的除外。”现行一年期*款贷**市场报价利率(LPR)为3.85%,4倍是15.4%,较过去的以24%和36%为基准的“两线三区”大幅下降。LPR是每月20日(遇节假日顺延)发布,还有可能进一步降低。

来源:WIND
《规定》发布后引发热议。不少金融从业者认为利率上限偏低,不符合金融规律。小贷从业者哀声一片,只得研究如何应对,未来何去何从。
非金融从业者的反应比较有意思。有为之叫好的,但也不是一边倒地叫好。从对这新闻的微博留言看,也有不少认为会减少信贷供给,高风险的客户借钱会更难的。还有不少人提出信用卡利率18%怎么办的问题。




利率管制可能带来的问题,不说经济学家,这么多普通人都懂的道理,高法不可能不懂。高法发言人在新闻发布会上说了,“民间借贷利率的司法保护上限也不是越低越好。长期以来,关于利率的司法保护上限一直是社会各界讨论民间借贷问题时争论的焦点。利率保护上限过高不仅达不到保护借款人的目的,且存在信用风险和道德风险。但利率保护上限过低也可能会出现两个结果:一是借款人在市场上得不到足够的信贷,信贷供给出现紧缺,加剧资金供需紧张关系。二是民间借贷从地上转向地下,地下钱庄、影子银行可能更为活跃。为补偿法律风险的成本,民间借贷的实际利率可能进一步走高。”
高法研究够不够充分?高法说了这是“在认真调研和广泛听取人大代表、政协委员、企业家代表、专家学者和金融监管部门意见建议的基础上”出台的,“将民间借贷利率的司法保护上限维持在相对合理的范围之内,是吸收社会各界意见后形成的最大公约数,更加符合当前中国经济社会发展的客观需要。”
高法解释发布规定的目的是“为了统筹推进常态化疫情防控和经济社会良性健康发展,持续增强市场主体的发展动力和活力,保持社会融资规模合理增长,推动综合融资成本明显下降”。
这个法律规定,能起到推动融资成本下降的作用吗?

二、利率上限低于信用卡和部分持牌金融机构现行利率
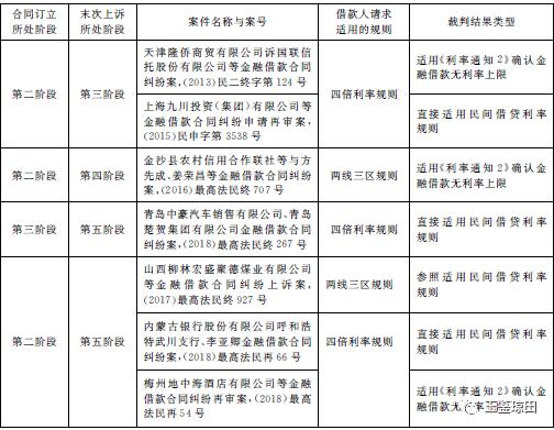
虽说这个规定只管民间借贷,但是如果金融机构利率高于民间借贷利率上限,还是很奇怪,会引起一系列问题。从过往司法判例中,法院的裁定情况也不一致,有时判定按人行规定金融机构*款贷**无利率上限,有时又要求金融机构适用或参照民间借贷利率上限规则(原告都是具有从事*款贷**业务资质的金融机构,其请求被告按照合同约定支付相应的利息、复利、罚息等费用总计超过了相应时期的民间借贷利率上限,故被告希望法院依据四倍利率规则或“两线三区利率规则”予以调减,见注1)。
最高人民法院关于金融借款利率上限纠纷裁定的相关案例

来源:李有,程金华《行政、司法与金融规制冲突———对金融借款利率上限的实证研究》
现在15.4%这个利率上限,当然远高于正常的银*房行**贷、工商企业*款贷**利率(2020年二季度,人行公布的金融机构人民币*款贷**加权平均利率是5.06%,个人住房*款贷**加权平均利率是5.42%),但低于人民银行规定的信用卡透支利率上限、市场上小额*款贷**公司等类金融机构目前的实际利率。

2016年《中国人民银行关于信用卡业务有关事项的通知》(银发〔2016〕111号)规定“对信用卡透支利率实行上限和下限管理,透支利率上限为日利率万分之五,透支利率下限为日利率万分之五的0.7倍。信用卡透支的计结息方式,以及对信用卡溢缴款是否计付利息及其利率标准,由发卡机构自主确定。”
监管部门规定“小额*款贷**公司按照市场化原则进行经营,*款贷**利率上限放开,但不得超过司法部门规定的上限”。因此小额*款贷**公司直接受到规定的影响。
中国的信用卡透支利率上限年化18.25%,世界范围看也是正常水平。连利率极低的发达国家信用卡、信用消费*款贷**利率基本也在20%左右(信用卡一般还有50天的免息还款期,考虑实际利率的时候应该算进去)。向德国的朋友了解,德国信用卡利率约在10-20%之间。美国信用卡实际的平均利率,从1995年至2018年,最低是2003年到过11.96%,2018年四季度是16.86%,也高于我国这个规定的利率。

来源:美联储
https://www.federalreserve.gov/publications/2019-july-profitability-credit-card-operations-accessible.htm
据WIND中温州民间借贷登记服务中心发布的数据,2019年11月(目前最新的数据),温州民间借贷平均利率为17.52%,其中民间汽车抵押利率为18.96%、房贷抵押利率为15.6%,信用*款贷**利率为20.64%。温州小额*款贷**公司利率2014年一季度为18.4%,今年二季度为16.5%,2018年一季度历史最低点为15.61%。而中西部的民间借贷利率,一般来说会比东部更高。

三、法律规定能解决经济问题吗?
黄韬(2013)认为:“中国法院对于金融市场而言,它并不是如经典教科书所描绘出的那一个单纯的适用法律以解决争议的国家机构,而是扮演了一个国家公共政策制定者和实施者的角色;无论是出于外部的期待,还是从自身的价值设定来看,处于当下国家转型期间的中国法院都远远超越了一个‘法’院的身份。”(注2)
这种情况绝非中国独有,古今中外,立法司法当然有公共政策制定者和实施者的角色,在利率问题上,关于利率上限的法律规定显著影响了经济活动。有时脱离实际的规定起了负面的作用,有时帮助解决了一些经济问题,有时法律也因为现实情况的发展作出了调整。

1.经济学家陈志武有一篇《限制利率从古至今为何从未成功?》举了很多例子,指出“设置利率上限,禁止网贷业务,打击高利贷者,也许能够短期治标,但是不能够从根本上治本。尤其是从长远来说,把整个金融市场的发展环境搞得更坏,不会搞得更好,特别是短期内通过把合法利率压的很低,使得资金的供给大大下降,让一些高风险的老百姓个人和家庭就得不到金融服务,这样一来,害的还是老百姓,而不是帮了老百姓。”
2.日本通过规定利率上限,似乎还真解决了高利贷的问题。
早在1866年,日本政府就颁布了《利率限制法》,1954年对该法进行修订,根据借款金额来确定利率上限,最高的借款利率为20%。1954年,日本政府又制定了《出资法》,对高利贷的定义为年利率超过109.5%。由于《利率限制法》的利率限制(20%)远低于《出资法》的利率限制(109.5%),二者之间形成了一个灰色区间,只有高于《出资法》的利率才是刑事犯罪行为。鉴于“消费金融三恶”(高利率、过度负债和不当催收)给社会带来的极大负面影响,1983年,日本国会制定了《贷金业法》对贷金业进行全面监管。1983年将利率上限从109.5%下调至73%,1986年下调至54.75%,1989年下调至40.004%,1999年下调至29.2%,2006年下调至20%。2006年新颁布的《利率限制法》规定,*款贷**额10万日元以下年利率上限为20%,100万日元以下年利率上限为18%,超过100万日元的年利率上限是15%。这就将利率上限统一为20%了,取消了利率灰色区间。从2010年6月18日起全面实施的《利率限制法》还规定,借款人*款贷**余额不得超过年总收入的三分之一,否则新的借款将被禁止。在严格的管制之下,日本贷金业的规模有所下降,但日本消费金融市场并没有出现大幅萎缩,商业银行和信用卡机构纷纷进入这个市场,填补了贷金业的空缺。多头负债问题也得到了有效缓解。日本“消金三恶”问题最终得到了解决。(注3)
日本这个利率上限从1983-2006年不断下调,估计每次调整时都低于市场现行利率,挤出一部分高利率*款贷**。另外对利率上限分档也比较合理,小额的*款贷**利率上限更高。这是个法律规定比较成功地解决了经济问题的例子。
3. 法律因为现实情况调整的一个例子。美国各州的利率上限不同。美国最高法院1978年一个判决认为银行“可以以不高于银行所在地的州法规定的利率上限的任何利率提供借贷”,且定义“银行所在地”为银行注册的所在州,而不管该银行在哪里争取客户。许多银行把自己注册所在地从利率上限低的州搬到利率上限高的州。例如,花旗银行把它的银卡公司从利率上限为12%的纽约州搬到了上限为19.8%南达科达州。各州为了争夺银行业务所提供的就业机会和税收,纷纷提高利率上限。到80年代末时,大部分州仍然有某种利率上限,但是很多州都提升了上限(注4)。
总体上看,在金融供给相对不足的发展中国家,利率较高,在发达国家,利率较低,央行基准利率都趋近于零甚至负利率。但即使在发达国家,信用卡、信用消费*款贷**和小微企业*款贷**,仍存在较高的利率。
可以理解高法的规定,是想引导利率的下行,就是要让一部分高利率的*款贷**不受法律保护,这种高利率*款贷**仍会存在,但规模肯定会缩小。这个思路也并非不可行。只是这个利率上限还是偏低。执行中估计会遇到很多问题困难。如果设在20%—24%左右,能覆盖持牌金融机构最高的利率区间,可能会更为合理和易于执行。

四、从宏观角度看高法规定
对于有小贷公司董事长认为利率上限降低后,一些中小企业将无法获得融资的问题,张化桥的答复是:宏观与你无关;中国信贷早就严重过剩。

高法这个规定的思路,其实和中国的宏观杠杆率问题密切相关,是抑制而不是鼓励过多的、向高风险客户的信贷供给。
据BIS数据,2019年末,我国宏观杠杆率为258.7%(报告国平均水平是243.2%),非金融企业部门杠杆率149.3%,已是主要经济体中最高(报告国平均水平是94.5%),居民杠杆率55.2%(报告国平均水平是61.6%),政府杠杆率54.2%(报告国平均水平是94.5%)。仅从杠杆率数据上看,非金融企业部门需要去杠杆,居民和政府还有加杠杆空间。虽然需考虑地方政府隐性债务形成的实际负担,政府确实还有一定加杠杆空间。个人消费*款贷**、信用卡业务曾被视为金融业务蓝海。但居民杠杆率近年来已提升过快,已高于新兴市场平均水平(43.1%),在2019年底首次超过了德国(54.5%)。
2015年12月中央经济工作会议提出“三去一降一补”,要求去杠杆,此后杠杆率曾经一度稳定和下降。但是中国经济依赖信贷扩张的增长方式还没有根本变化,今年疫情又要求金融加大支持实体经济力度,杠杆率继续上升。因此,挤出一些高利率的*款贷**,可能从宏观上看是有利的。从微观上看,依赖于这种高利率*款贷**的个人、小微企业,和供给这种*款贷**的机构,行为都需要调整。
至于说我们的文化和信贷并不相宜,其实,对高利贷者甚至金融家的敌意,可能是东西方文化共性的。
尼尔·弗格森在《货币崛起》中写道:“在西方文明发展的整个历史进程中,对金融和金融家经常性的敌意始终存在。这种敌意源于一种根深蒂固的观念:金融家借助放贷维持生计,是千方百计依附于农业与制造业这两种“真实”经济活动的寄生虫。这种敌意源于三个原因:一是债务人的数量往往超过债权人,而且前者对后者很少抱有好感;二是频繁发生的金融危机和金融丑闻,足以使人们把金融视为造成贫穷而非繁荣的非稳定原因之一;三是全世界各国的金融服务几百年来往往被少数族群所掌控,即使他们不再拥有土地和公职,但他们在血缘、信任基础上建立起严密的网络组织,享受着来自金融方面的成功喜悦。”
所以,金融从业者还是认清自己的地位,继续努力服务实体经济吧,如果觉得利率低到无法覆盖成本,那只能设法降低成本、调整目标客户甚至退出一部分市场。(本文转自公众号“玉鉴琼田”,已获作者授权)

注:
1.李有、程金华《行政、司法与金融规制冲突———对金融借款利率上限的实证研究》,《交*法大**学》2020年3月。
2.黄韬:《公共政策法院——中国金融法制变迁的司法维度》,法律出社2013年版。
3.综合张伟强、田园《从混乱到有序——日本消费金融“三恶”的治理经验》,《清华金融评论》2019年12月;懂财帝《高利贷首富的衰落:日本消费金融崛起与大溃败》2018年8月15日。
4.网文:美国信用卡发展历史回顾。