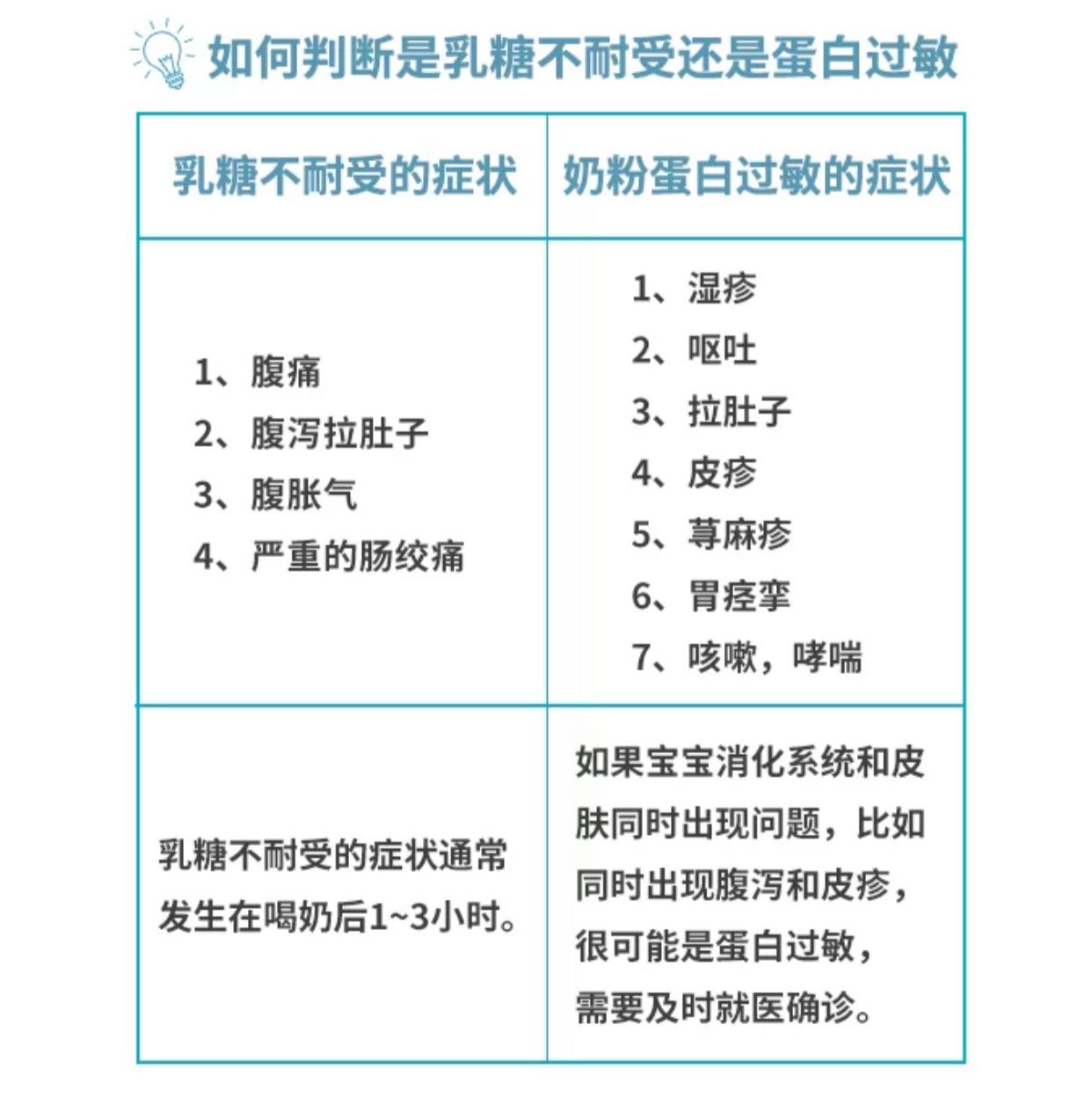
最近有很多宝妈给我发消息,问我家里有敏宝怎么选奶粉?宝宝对牛奶蛋白过敏该怎么办?怎么判断宝宝是牛奶过敏呢?
今天呱妈写了一篇详细地挑选奶粉的攻略和敏宝注意事项,各位新手爸妈记得收藏哦~

什么是水解奶粉?
水解蛋白,是经过水解工艺加工的蛋白,把完整的大分子蛋白进行切割,变成小分子的蛋白(适度水解)甚至游离的氨基酸(完全水解),以降低牛奶蛋白的致敏性。采用水解蛋白作为蛋白质来源的奶粉称为水解蛋白奶粉。

水解奶粉分为几种?
1、部分水解奶粉:适用于宝宝还未发生过敏症状,但是妈妈母乳不够需要混合喂养且宝宝的父母有过敏史的,这种奶粉可以预防宝宝过敏。
2、深度水解奶粉:适用于已经发生过敏但症状相对较轻的宝宝。
3、氨基酸奶粉:适用于重度过敏的宝宝。

水解奶粉该怎么喝?
确定宝宝是什么程度的过敏,然后对应选择奶粉。一个程度的奶粉喝够6个月后,才考虑降级,比如氨基酸喝够6个月,且症状减轻,就可以考虑降到深度水解,以此类推。
怎么给宝宝挑选水解奶粉?
呱妈整理了一些目前比较热门的不同种类的水解奶粉,希望对宝妈们能有所帮助~
适度水解奶粉可以参考一下这几款~

国际妈咪参考价 800g/243元
德国爱他美HA适度水解奶粉
HA系列免敏配方,可以给宝宝补充身体营养,含半水解的低过敏蛋白质,宝宝也比较好吸收。

国际妈咪参考价 800g/186元
德国雀巢Beba适度半水解益生菌奶粉
含有益生菌,帮助宝宝肠胃消化,低敏水解蛋白,可以降低致敏成分。

国际妈咪参考价 750g/230元
荷兰牛栏适度半水解益生菌奶粉
同样添加益生菌,更有利于肠道消化,半水解配方减少宝宝过敏的机会,更容易吸收。
深度水解奶粉可以参考一下这几款~

国际妈咪参考价 800g/379元
荷兰牛栏深度水解奶粉
不含蔗糖,适合严重过敏的敏宝,同时除去了过敏源,安抚宝宝肠胃的同时,也缓解了过敏症状。

国际妈咪参考价 400g/237元
雀巢肽敏舒深度水解奶粉
深度水解蛋白致敏性低,温和好吸收,添加乳糖口感好,宝宝更容易接受。

国际妈咪参考价 900g/304元
澳洲爱他美深度水解奶粉
特别添加益生菌和益生菌,采用100%乳清蛋白,有助于宝宝肠胃更好吸收。
氨基酸水解奶粉可以参考一下这几款~

国际妈咪参考价 400g/283元
美国纽康特氨基酸奶粉
不含牛奶蛋白,不含过敏成分,不含乳糖适合重度过敏的敏宝。

国际妈咪参考价 400g/423元
德国爱他美氨基酸奶粉
不含棕榈油,更有助于宝宝肠道吸收,完全水解成单个氨基酸的奶粉,对于重度敏宝来说是个很好的选择。
敏宝日常食物过敏层级表(图片压缩了一点模糊,可以放大看)

水解奶粉口感如何?
水解奶粉口感苦、腥,且随着水解程度的加深,苦和腥的味道也会随之加深。
苦腥程度:氨基酸>深度>适度

水解奶粉可以一直喝吗?
氨基酸奶粉和深度水解奶粉不建议一直喝,宝宝长期不接触全蛋白是不好的。适度水解奶粉是可以的。
水解奶粉是不是没有营养?
不是的,水解奶粉和普通的奶粉区别就是将乳蛋白分子颗粒化,营养方面和普通奶粉没差别的。
啰啰嗦嗦地再唠叨两句,过敏是会伴随着孩子长大的,并且各个阶段的症状也会有所不同,还是那句话,宝妈们心态放正,不过度敏感,不过度放松。问题来了就解决,宝宝一定会健健康康地成长。