免疫治疗被誉为肿瘤治疗的第三次革命。之所以说它是一次革命性的突破,正是因为相对第一次和第二次革命,即传统化疗或靶向治疗,它有一个本质区别: 针对的是免疫细胞,而不是癌症细胞。具体点,就是激活人体的免疫系统,增强肿瘤微环境抗肿瘤免疫力,让免疫保护机制去控制和*伤杀**肿瘤细胞。
目前,全球最热门的两大PD-1免疫治疗药物“KEYTRUDA”、“Opdivo”自2014年以来,一路披荆斩棘,不断降服各类临床上的难治性肿瘤,给无数癌症患者带来了新希望。香港特区肿瘤中心现将两大PD-1药物O药和K药至今获批的全部适应症及副作用总结如下,供患者参考。
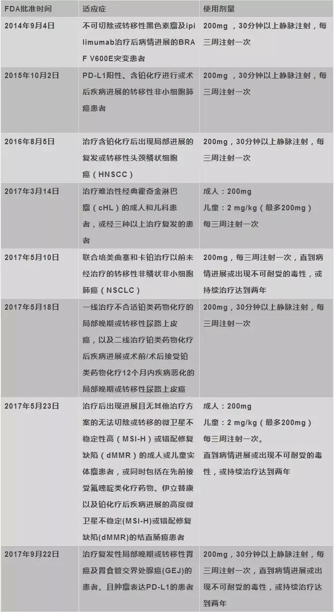
Opdivo(nivolumab,纳武单抗)百时美


Keytruda(pembrolizumab,派姆单抗)MSD


PD-1的相关副作用
肺部问题(肺炎):新发或恶化的咳嗽;胸痛;气短。
肠道问题(结肠炎):可能导致肠道内的炎症或穿孔。包括:腹泻或排便次数多于平常;便血和腹部严重(腹部)疼痛或压痛。
肝病(肝炎):皮肤或眼睛变黄;严重恶心或呕吐;腹部右侧的疼痛(腹部);嗜睡;尿黄(茶色);皮肤容易出血或瘀血;常有饥饿感。
内分泌问题(特别是甲状腺,垂体,肾上腺和胰腺):激素腺体不能正常工作,包括:持续头痛或不寻常的头痛;极度疲劳,体重增加或减少;眩晕或昏厥;情绪或行为的变化,如*行为性**减少,烦躁或健忘;脱发、感冒、便秘;声音改变、口渴或尿多。
肾脏问题:包括肾炎和肾衰竭。包括:尿量减少;血尿、脚踝肿胀和食欲不振。
皮肤问题:这些问题的迹象可能包括:皮疹、瘙痒、皮肤起泡和口腔或其他粘膜中的溃疡。
大脑炎症(脑炎):包括:头痛、发热、疲倦或虚弱混乱、记忆问题、嗜睡、幻觉、癫痫发作。
其他器官的问题:视力的变化;严重或持续的肌肉或关节疼痛和严重的肌肉无力。
严重的输液反应:发冷或寒战、瘙痒或皮疹、呼吸困难、头晕、发热。
使用pd-1治疗,慎用于异体干细胞移植患者。这些并发症可能很严重,可能导致死亡。

PD-1相关问题解答

1、EGFR突变患者能否使用PD-1?
EGFR突变患者耐药后能否使用PD-1,一直是中国很多肺癌患者关注的问题,近期在ESMO2017年会上,意大利的医生和大家分享了他们使用PD-1药物治疗EGFR敏感突变患者出现耐药后的经验,结果显示:在靶向治疗耐药后,继续使用PD-1药物的有效率为9%,疾病控制率为30%,中位生存时间为8.3个月。
尽管有效率不高,但是最后意大利的医生依然坚持,EGFR突变的患者靶向治疗耐药后,还是应该考虑PD-1治疗,这是因为这个阶段没有更好的治疗方案以及PD-1药物的副作用也相对偏少。

2、肺癌脑转移患者能否使用PD-1?
脑转移是晚期肺癌最常见的症状,这些患者预后往往不好,而且在PD-1早期临床试验中,这部分患者都是被排除在外的。但是对于这些晚期肺癌脑转移的患者,使用PD-1是否安全、PD-1到底能否控制脑转移病灶,这都是目前大家很关心的问题。
同样,来自意大利的医生在ESMO2017年会上,和大家分享了他们使用PD-1治疗肺癌脑转移患者的使用经验。在使用PD-1治疗的晚期肺腺癌患者中,一共有409名患者有脑转移(没有症状或局部被控制),这些患者大概接受PD-1的中位治疗次数为7次,经过6.1个月的随访时间发现,有3位患者肿瘤完全消失、65位患者肿瘤缩小至少30%,然后还有96位患者疾病稳定,疾病控制率高达40%,而且并没出现明显的副作用。
所以意大利的医生认为,这些数据显示了针对肺腺癌并伴有脑转移的患者,PD-1显示出不错的效果,而且副作用数据和之前临床试验披露一样。

特别值得注意的是:美国等国家80%以上的癌症治疗药物未在中国内地注册,抗癌新药在国内上市的时间目前来说遥遥无期,肿瘤患者在国内也就失去了治疗的机会。因此,赴港就医成为肿瘤患者在此形势下的最好选择。在此,香港特区肿瘤中心温馨提醒患者:香港正规渠道的全球抗癌新药必须由有用药资质的香港注册医生确认患者适用后方可开具处方。为了肿瘤患者的用药安全、有效,患者最好亲自赴港,先请有用药资质的注册医生诊断病情,根据医生的诊症和评估,结合患者实际情况确定用法用药,在医生的全程监护下安全用药,切不可运用民用快递来邮寄药品或购买来路不明的非正规来源药品。