2023国产化妆品崛起的原因 (国产美容仪横空出世)

国产美容仪横空出世,2023国产化妆品崛起的原因

人手一台美容仪的时代,已经不远了。每年双11的爆款单品榜上,能在素来强势的美妆、手机中分得一席位置的,只有美容仪。去年天猫双11,雅萌ACE美容仪、初普美容仪在预售1小时冲进销售额前10。今年天猫618,初普更是在预售1小时直接登顶销冠。近期的天猫双11,不少美容仪品牌预售1小时销售额直接超去年全天。

国产美容仪横空出世,2023国产化妆品崛起的原因

赛道的火热也吸引着资本的关注。今年以来,先后8个国产美容仪品牌拿下融资——CosBeauty可思美、BIOLAB听研、氧芬、飞莫、inFace、JOVS、Mesmooth、Amiro。腾讯、小米以及IDG等知名基金都在入局,其中小米出手了3次。被投品牌多数已经形成清洁类、抗老类、美体类、美发类多覆盖的产品矩阵,而非局限于单一的洁面仪、脱毛仪或美容仪。

国产美容仪横空出世,2023国产化妆品崛起的原因

不仅初创企业,化妆品巨头参与美容仪赛道的热情也有增无减,去年以来,宝洁推出OPTE AI素颜仪,花王集团推出EST丝膜喷膜器美容仪,资深堂联手雅萌推出了EFFECTIM玑妍之光,试图从中分一杯羹。

在诸多分析报告中,中国美容仪市场都被描述为一个以超30%年复合增长率快速成长、至少百亿规模的前景赛道。尽管雅萌、初普、宙斯常年占据市场前三位置,但Comper、Kitty Annie、Mesmooth等新生国产品牌正在快速补位,逆势超越Newa、Refa等国际品牌。根据魔镜市场情报数据,今年天猫双11预售期间,售价3000元上下的Comper、Kitty Annie的销售量进入了面部美容仪品牌榜前5。而就在5年前,美容仪还是国际品牌的天下。

当前的市场格局究竟如何演化而来,国产美容仪中又有哪几类玩家,在下一阶段的市场竞争中,美容仪赛道有哪些新趋势。本文试图通过还原美容仪赛道的发展轨迹,回答这些问题。

从院线到家用,国际大牌率先入局

从躺在美容院做项目,到居家脱毛、补水和瘦脸,美容仪跨越的不仅是时空,还有品类和品牌。CBNData经疏理后发现,美容仪赛道发展至今,经历过至少五个阶段:

国产美容仪横空出世,2023国产化妆品崛起的原因

美容院时代,消费者想要脱毛、祛斑、紧致皮肤,都只能通过美容院的大型设备。这些设备大多采购自专业医疗设备厂商,以光电医美项目为例,仪器大多产自美国赛诺秀Cynosure、美国赛*龙诺**Syneron、以色列飞顿Alma、美国科医人Lumenis、美国索塔Solta Medical、德国欧洲之星等。

国产美容仪横空出世,2023国产化妆品崛起的原因

这些企业大多诞生于上世纪60至90年代,它们对中国市场的渗透带动了伊美尔、美莱、爱思特、鹏爱等一批连锁美容机构的发展。经历在美容院的数十年临床试验后,消费者对射频、激光、红黄蓝光、超声波等光电疗法有了初步认知,也激发了更便捷的家用美容需求。

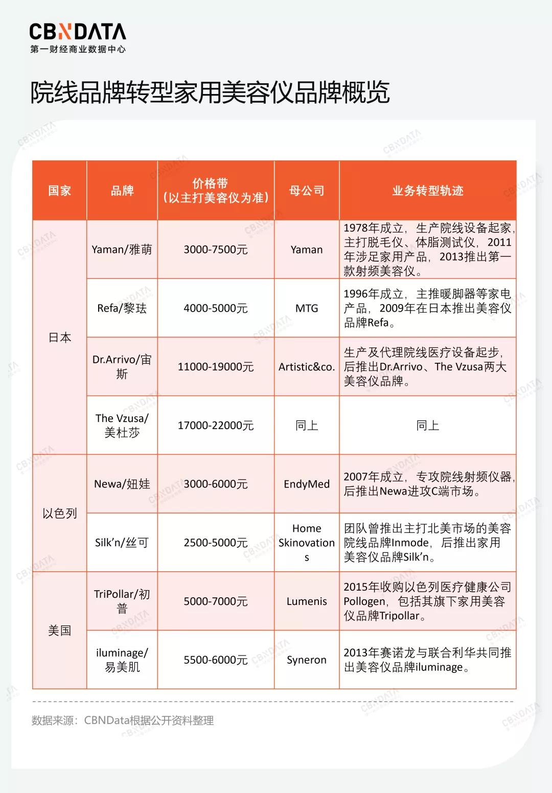
一个典型的例子是Nuface,创始人Carol Cole曾在风靡好莱坞的Golden Door SPA担任微电流美容师。多年临床经验让她意识到客户对更高频美容服务的需求,于是2005年离开Golden Door SPA创立了家用美容仪品牌Nuface。像Nuface一样源起美容院的品牌不在少数,雅萌、初普、Refa、Newa、Silk’n的母公司都是生产院线设备起家,后推出了家用美容仪品牌。

国产美容仪横空出世,2023国产化妆品崛起的原因

从院线切入家用市场,是这个赛道第一批玩家的典型成长路径。

一方面美容院逐渐步入存量市场,取而代之的是更受年轻消费者欢迎、使用频次更高的家用美容仪。以中国为例,根据美业邦、支付宝口碑走访2万家连锁美容店后得出的数据,2017年上半年美容院倒闭率高达37.8%,行业陷入瓶颈。与此同时,家用美容仪市场却在快速起量。以2020年中国家用美容仪的4%市场渗透率来看,对比欧美、韩国的30-40%,至少还有20%以上增长空间。

另一方面,动辄数千元的家用美容仪利润十分可观,过去5年,雅萌始终维持逾60%的高毛利率。再者,院线美容仪行业高度集中,飞顿、科医人、赛诺秀、赛*龙诺**、欧洲之星等头部玩家占据行业超80%份额,中小玩家只能从轻量级的家用美容仪切入。这也是为什么首批转型家用设备的院线品牌,并非欧洲之星、赛诺秀、飞顿等传统龙头,而多是雅萌、宙斯、Silk’n等全球市占率远低于前者的三四线品牌的原因。

科医人和赛*龙诺**是少有的在院线、家用市场都拥有一线品牌的企业。科医人2015年收购专研射频技术的以色列公司Pollogen及其旗下家用美容仪品牌Tripollar,赛*龙诺**2013年与联合利华共同推出iluminage,布局C端市场。

这批家用美容仪品牌很快风靡海外。2013年前后,它们通过“福利社”、“洋码头”等代购海淘平台进入中国,带动中国进入市场教育阶段,许多消费者开始第一次接触并使用美容仪。

让国际品牌意外的是,中国消费者对美容仪的偏爱超乎想象。Artistic&co.决定走出美容中心后,先后在日本和中国推出了C端产品。很快,中国市场就跑赢了日本。Yaman的2020年财报显示,该公司20%营收都来自于中国,即使日本市场的营收,也多由旅居日本的中国游客、代购贡献。

快速成长的中国市场引发了品牌的大规模迁徙,2015年之后,Yaman、Tripollar、Refa、Newa纷纷宣布进军中国,在各个平台热卖。它们甚至取了一个中国名字——雅萌、初普、黎珐、妞娃。

跨赛道玩家涌入,国产美容仪品牌快速起量

国际品牌在中国市场日进斗金之际,一批国产品牌也按耐不住,进入了美容仪赛道。因为原有业务的不同,国产品牌内部又分化出几类不同的玩家:

国产美容仪横空出世,2023国产化妆品崛起的原因

1. 代工厂转型:可复制也可替代

曾在李佳琦直播间热卖、被其称为“法国品牌”的Notime,是一个名副其实的国产品牌。因为早年在巴黎设立的肌肤管理实验室,因此贴上了“进口”的标签。Notime的母公司是肯三维,总部在深圳,工厂在中国。2000年成立后的十几年里,思肯三维一直为飞利浦、玫凯琳等知名家电、美妆品牌做OEM、OEM,直到2016年才推出自有品牌Notime。

类似的成长路径,也可以在慕苏Mesmooth、金稻K·SKIN等品牌上找到。金稻1999年开始为日本品牌代工院线设备,2010年开始代工家用美容仪,3年后,推出自创品牌金稻K·SKIN 。2019年靠一款多功能美容仪快速出圈的Mesmooth也有代工背景。一家曾为Mesmooth代工的厂商告诉CBNData,Mesmooth是创始团队带着项目从Notime离开后创立,直到现在,Mesmooth也有固定合作的代工厂。

代工厂品牌拥有成熟的供应链,能在短时间内把产品推向市场。但由于没有品牌背书,产品同质化较高,可替代性较强。上述Mesmooth供应商表示,Mesmooth团队离开Notime后,将项目直接带走,原本需要贴牌“Notime”的产品,直接换成了“Mesmooth”。

2. 家电企业转型:原有业务限制品牌做大

2014年老牌小家电品牌奔腾推出了蒸脸仪,后来又推出洁面仪、脱毛器。主打吸尘器的莱克也推出了瘦脸仪。2017年做传统家电起家的SKG决定转型美容家电,推出多款美容仪。小熊电器也在传统优势的厨房电器之外,推出了洁面仪、蒸脸器、红蓝光美容仪等。

与代工厂类似,家电企业依靠丰富的制造经验,能快速推出产品,且有一定品牌背书。有的家电企业还打出了“美容技术”的标签,比如SKG曾自建产品研究院,招揽各类皮肤科医生、射频技术专家,试图营造专业级美容仪的品牌形象。但受累于原业务的固有印象,品牌始终难以突围。

时至今日,莱克的美容仪仍没有纳入官方旗舰店中,首页展示的几乎全是吸尘器。2020年小熊电器年营收36.6亿元,绝大多数都由家用电器贡献。根据小熊天猫旗舰店数据,美容仪的单品销售贡献排在150位之后。曾有意All-in美容家电的SKG,也在近两年调整重心至按摩仪上。

3. 美妆品牌转型:强流量营销,弱产品研发

一些美妆品牌也趁势推出了美容仪单品,主要包括美妆品牌和明星达人孵化品牌。2015年,新三板上市公司美易美妆旗下化妆品牌PBA孵化的美容美体仪器品牌木薯MUSHU正式独立出来,成为与PBA并行的重要产品线。2018年,范冰冰旗下美妆品牌Fan Beauty推出UP-S美容仪,类似的还有张大奕旗下品牌Big Eve。美妆博主张沫凡创立的MO AMOUR也与初普推出联名美容仪。

美妆品牌做美容仪的天然优势在于,客群相同,品牌可以很好地导流。木薯的起势离不开PBA在品牌背书、电商渠道、物流渠道的多方位助力,PBA旗下美狸美妆就曾为木薯引流。

但化妆品和美容仪的核心技术天然不同,用户未必愿意持续买单。木薯卖得最火的2018年,是美易美妆的营收增长引擎,但进入2019年木薯销量大幅下滑,2021年初,正式宣布转型护肤品赛道。Fan Beauty的UP-S美容仪,也曾在短时间内被粉丝抢购数千台,但很快因为质量问题价量齐跌,目前已从官方旗舰店下架。

4. 医疗器械转型:技术基因决定高溢价

从医疗器械转型过来的美容仪品牌,是所有玩家中技术基因最强的一类。2015年成立的Comper康铂最早是生产胎心仪和备孕仪的专业医疗器械品牌,后转型美容仪赛道,2018年才推出首款智能美容仪。2014年由华西集团引进的中外合资品牌ydunvie易科美,其外资母公司尤迈医疗Unimed是一家专注研发制造心电、血氧、体温类监护耗材的医疗企业。

理论上讲,随着美容仪从“非械字号”向“械字号”过度,从医疗器械转型的玩家天然更具优势。今年4月,国家药品监管管理局医疗器械标准管理中心发布了《射频美容类产品分类界定指导原则》征求意见。根据征求意见稿,未来不光美容机构所使用的大型射频美容仪器,家用射频美容仪也将纳入医疗器械监管范畴。

也因为此,这类品牌普遍敢定高价。Comper的主打美容仪都在3000元以上,易科美的产品也多在2000-4500元区间。对比之下,从代工厂、家电厂、美妆品牌转型过来的品牌定价普遍在500元以下波动。

5. 巨头生态链玩家:互联网打法快速走量

热潮之下,一批工业制造、设计等相关背景出身的资深人士开始转型创业。他们依托小米等互联网公司的电商生态快速形成品牌,打法也十分互联网化——众筹、生产、线上售卖,以爆品突围后,再拓展其他品类。

最典型的是inFace和Amiro。inFace首款离子导入导出仪先在小米有品众筹上线,然后入驻天猫、京东,后推出洁面仪、黑头仪。Amiro在小米有品众筹了一款售价899元的专业化妆镜,常年稳居该品类销售榜第一,后来又推出3000元上下的中高端美容仪

不同类型的玩家几经迭代和淘汰,已经沉淀出一批相对有竞争力的国产品牌。值得一提的是,对比国际品牌的售卖渠道从美容院、沙龙到百货商场专柜、丝芙兰等集合店,再到天猫、京东等电商平台的迁徙过程,国产品牌诞生之初便踩中了电商、直播的风口。它们越过了美容院、线下专柜的阶段,直接通过微博、小红书等社区种草,叠加电商直播卖货,快速转化流量,实现了千万级销售额。

过去1年,小红书上关于美容仪的笔记数TOP 20中,国产品牌占据了8席(Comper、Amiro、才妃、金稻、Mesmooth、Notime、易科美、曲草堂),已有赶超国际品牌之势。Mesmooth今年拿下融资后甚至放出豪言,年内要“超过第三名宙斯”、“保三争二”。

国产美容仪横空出世,2023国产化妆品崛起的原因

国产美容仪新趋势:品牌高端化、全球化

目前来看,Mesmooth的年度目标是难以实现了。

进入2021年,流量红利退潮,国产品牌素来擅长的流量打法成本倍增,低价走量不再奏效,国产美容仪赛道也发生了不小的变化。

今年天猫双11, Comper、Kitty Annie小猫安妮、SEAYEO昔又等均价3000以上的国产高端美容仪,取代Notime、金稻等中低端品牌冲进销售榜TOP 10,Notime则从前两年的TOP 10队列掉出TOP30。

不仅如此,过去2年,曲草堂、美技、美悟、璐瑶等依靠百元上下均价冲入销量榜前列的国产品牌,今年也几乎全部消失。高端国产品牌则量价齐升,Comper、Kitty Annie和SEAYEO的销售额和销售量均进入面部美容仪TOP 15。

国产美容仪横空出世,2023国产化妆品崛起的原因

高端品牌崛起背后,是中国美容仪市场的迭代。根据CBNData《2021中国美颜消费趋势白皮书》,美容仪人均消费金额和购买件数增长迅速,2000-5000元取代500元以下成美容仪主流定价区间。

国产美容仪横空出世,2023国产化妆品崛起的原因

资料来源:CBNData《2021中国美颜消费趋势白皮书》

消费金额提高很大程度源于消费需求的变化。根据CBNData《2021女性抗老投资洞察报告》,过去一年有护肤或医美需求的受访女性中,34%具有抗老需求,占比最高,其次为补水滋润、控油祛痘、美白淡斑等。这直接带动了抗老美容仪的热销,不仅增速跑赢整体抗老消费,市场渗透率也逐年提高。许多品牌都在蒸脸仪、脱毛仪、导入导出仪之外,增加了基于射频、激光技术的抗老类产品,后者定价偏高,进而拉高了人均消费金额。

比如Notime推出了售价超2000元的射频美容仪,Mesmooth今年天猫双11热卖的也是一款定价近1500元的射频美容仪,这直接带动Mesmooth双11期间的产品均价对比去年同比增长逾200%。

1500-3000元是国产品牌切入高端市场时的普遍选择,既满足消费升级需要,又避开了与国际大牌的正面硬刚。CBNData对比2020与2021(预售期间)天猫双11数据发现,雅萌、初普、宙斯等国际品牌占据大部分市场,且呈增长态势,而它们普遍定价5000元上下。

从2015年雅萌进入中国,中国美容仪市场的膨胀肉眼可见。家用美容仪企业注册数量以每年超25%速度递增,仅2019年一年就新增近3000家企业。与之同步增长的是市场集中度。根据魔镜市场情报,雅萌在面部美容仪品类中的市占率从2019年天猫双11期间的25%跃升至今年预售期间的63%。这意味着其他品牌要瓜分剩余的40%市场,竞争压力巨大。

国产美容仪横空出世,2023国产化妆品崛起的原因

国内市场的激烈竞争,已经开始倒逼国产品牌向海外布局,布局重点则有不同。高端品牌主攻发达市场,比如客单价在1500-3000元的脱毛仪品牌JOVS提出“到海外去”战略,通过突破海外市场,塑造全球高端品牌形象。目前JOVS产品在日韩美英热销,并拿下了英国同类产品销售TOP1。

中低端品牌则主攻新兴市场,比如客单价在100-300元的inFace,目前已进入28个海外市场。其中巴西、土耳其、印度等新兴市场,美容仪渗透率低,消费者对低价美容仪品牌更青睐。今年inFace众筹一款沐浴美肤仪时,甚至有来自毛里求斯的消费者参加。

也有一些品牌试图从侧面切入,打开销路。此次双11预售期间销售额排名第一的国产品牌Kitty Annie小猫安妮,推出了“纯净养肤”概念的护肤品,将护肤品和美容仪组成CP绑定销售,新SKU不仅带来了更多营收,CP之间能互相带货,也让Kitty Annie更多地参与护肤环节,在品牌内形成使用闭环。

雅萌也用过类似打法。去年雅萌与资深堂合作打造了EFFECTIM玑妍之光,第一批共推出4个SKU,分别是面部护理系列的3D Face光雕美容仪、光雕精华、眼部护理系列的3D Eye光雕美眼仪、光雕眼霜。根据魔镜市场情报数据,EFFECTIM玑妍之光推出未满1年,已经进入双11预售销量榜的TOP 20。

总得来说,美容仪市场发展至今,技术研发层面能做的创新幅度有限,在功能多样性、营销方式和渠道铺设上讲故事,成为品牌的通用方*论法**。这也催生出了高额的营销费用,以雅萌为例,过去5年雅萌的营销费用逐年增加,营销费率常年高于40%。

与此同时,由于美容仪介于家电和医疗器械之间,行业至今未出台明确标准。无论国际还是国内,美容仪仍按照家电类目进行管理,这导致了美容仪质量问题丛出,时常被质疑“镍超标”、“低温烫伤”等质量问题。如果今年4月的《射频美容类产品分类界定指导原则》征求意见落地,美容仪正式纳入医疗器械的监管范畴,市场必将进行又一轮洗牌,缺乏技术支撑的品牌将被大面积淘汰。

与国际品牌相比,国产美容仪品牌的诞生时间较短,技术、医疗背景相对薄弱,多数品牌都是踩中社区种草和直播电商的红利快速起量,在渗透率低、消费者有尝鲜心态的市场阶段,以低价走量,形成品牌。

进入新阶段,尽管雅萌、初普、宙斯目前仍占据市场大多数份额,但Comper、Kitty Annie、飞莫等中高端国产品牌已在快速崛起,Mesmooth、inFace等也在提升品牌调性,向海外拓展,努力寻找*局破**方法。可预见的是,如何平衡营销投入,加强产品品质,合理安排供应链,将成本控制在可控范围内,将是国产品牌们必不可少的功课。而面对与时俱进的国际大牌,国产品牌想要弯道超车,还需要更有力的突围。

作者 | 熊乙

编辑 | 钟睿