

导语
近年来,我国医药行业支持政策不断发展,2018年国务院、发改委、卫生健康委员等多部委在医药领域和药品安全监管领域出台多项法规,加上国际制药企业不断进入中国市场,CRO企业逐渐兴起。尤其在近年来医药行业持续发展但是医药研发成本不断上涨的大背景下,更是给专门为医药企业提供医药研发外包服务的CRO企业的兴起提供了发展机会。而CRO企业作为对科研人员十分依赖的人才密集型企业,股权激励对于企业的发展具有十分重要的作用。结合近期我们实操的相关案例,就非上市CRO企业股权激励的相关要点,总结梳理并供大家参阅。
一、股权激励涉及的法律法规
我国已就股权激励制定了一系列的制度、规范性文件,其主要涉及的规范主体主要集中在上市公司或国有企业。2006年《上市公司股权激励管理办法(试行)》实施后,我国的股权激励在监管层面的标准逐渐清晰。2016年《上市公司股权激励管理办法》正式实施,并于2018年进行了修正,其取消了《管理办法(试行)》第33条规定的事前备案制度,并且在激励条件、定价、预留权益等诸多方面赋予企业更高的自主权;同时,在内部监督与市场约束,实施、决策程序,事后监管、内部问责与监督处罚方面又有所加强。整体来看,这一阶段是股权激励制度走向规范化的关键阶段。2019年相关上市规范就股权激励相关制度进行了修订及优化,例如增加了激励对象人员范围、放宽限制性股票的价格限制、提升了激励股票在总股本中的占比等,给予了企业更多的自主决策弹性空间。
如前文所述,我国目前对于非上市公司股权激励则缺乏相应的法律规范。2018年,新修订的《公司法》第142条增加了“公司可以将收购的本公司股份用于员工持股计划或者股权激励”,其从法律层面对非上市公司股权激励进行了明确认可,也保留了操作的空间。对人才合理而有效的激励对于CRO企业的生存发展至关重要。股权激励本质上是一种长期激励,使被激励对象与企业之间形成利益共同体,也避免了管理层为了追求短期利益而做出不利于公司长期发展的决策。其作为一种人才价值回报机制,使被激励对象拥有了公司股权,共享企业发展所获得的收益。
二、非上市公司股权激励方式
根据相关规定并实操中结合非上市公司的特点,其股权激励包括实股激励和虚股激励两种模式,就具体方式包括以下几种:
1. 限制性股权
限制性股权是指激励对象按照股权激励计划规定的条件,获得的转让等部分权利受到限制的本公司股权。限制性股权在解除限售前一般不得转让、用于担保或偿还债务。公司按照约定授予其一定份额的股权,公司会从经营业绩、工作年限等方面出发,就激励股权的处置(如表决权、分红权或转让权)进行限制,当解锁条件逐一满足后,激励对象所持的股权才会相应的解锁并获得处置的权利。但如果预期目标没有完成或无法解锁,公司有权无偿或以较低价格回购未解锁的限制性股票。该种激励模式下,企业需要预留股权池,激励成本较高。
2.期权
期权是指公司授予激励对象在未来一定期限内以预先确定的条件购买本公司一定数量股权的权利。期权本质上一种“认股权”,被激励对象在达到行权条件时,被激励对象有权按照协议约定的行权价格购买公司股权。被激励对象往往拥有主动的选择权。
就期权来讲,被激励对象在未来的行权期内购买届时市场价值已经上涨的股权份额,相应份额的买入价格和市场公允价格之间的差额即为激励对象在公司发展中得以分享的收益。如届时公司运营不善或受客观情况影响,在行权期内股权的市场价值降低,甚至持平或低于与员工约定的期权行权价格,激励对象可以放弃行权,以免遭受损失。对激励对象来讲,期权激励方式的优势集中体现于自由的选择权与较低的风险承担上。股票期权对于激励对象而言是一种权利,激励对象有权选择是否接受该激励方案,接受后是否行权等,行权之前激励对象无须支付对价。
3. 虚拟股权
虚拟股权指公司与雇员通过签订协议授予雇员的一种并无表决权的“特殊股票”,激励对象可以据此享受一定的分红权。虚拟股权无须变更登记。股权的发放和回收无须任何过户手续的办理,只需在合同中明确约定时间或者条件节点,一经满足即可生效。由于虚拟股权激励机制所提供的虚拟股权并不是真正的股权,其持有者无须承担股东义务。虚拟股权的持有者只能享受到分红收益权,即按照持有虚拟股权的数量,按比例享受公司税后利润分配的权利,而不能享受普通股股东拥有的表决权等,虚拟股权影响的主要为公司股东的分红收益,但不改变公司原有股权结构,不影响大股东对公司的控制权。
4. 股票增值权
股票增值权指公司授予公司员工在未来一定时期和约定条件下,获得规定数量的股权价格上升所带来收益的权利。股票增值权是一种现金结算权利,不涉及到实际的股权转让。股票增值权模式中激励对象最终并不实际享有股权,不会增加股东,不会改变公司股权结构,但对员工的激励作用有限。激励对象一般情况下也无需出资购买,对授予对象成本压力较小。
究竟以何种方式进行股权激励,与企业的发展及融资阶段、盈利模式、股东结构、员工意愿密切相关。我们理解CRO企业在前期现金流往往比较紧张,一定规模的虚拟股权或股票增值权对于公司现金流要求较高。此外,如果未来公司存在上市的安排,股票增值权及虚拟股权的安排易被监管部门认为影响公司股权清晰的不利因素。因此,考虑到CRO企业初创阶段净利润及现金流须重点维持公司正常运营的需求的情形下,为了避免公司资金流压力,我们建议除个别高管或外籍员工基于特殊原因(如不便于显名持股)等情形,虚拟股权及限制性股权在CRO公司初创阶段不宜广泛并大规模使用。
三、CRO企业的特点及股权激励的必要性
CRO,即合同研发组织(Contract Research Organization),是指通过合同形式,为医药企业提供医药研发外包服务的机构或公司,业务模式主要是接受客户委托,并提供从药物研发到上市全过程或部分过程的服务。其开发过程一般分为临床前研究和临床研究。CRO企业主要是提供药品研发相关的一系列服务,其药物研发的整个流程都需要专业研发人员的配合支持,且技术人员占比较高。
CRO企业从事的药物研发除了需要以来一些必须的设备和材料投入,药物研发的成功与效率受研发技术人员的研发能力的影响较大。如研发人员的研发创新能力强且稳定,那么CRO企业为客户提供的药物研发服务更容易满足客户需求。CRO企业的药物研发工作强度、工作环境的压力等情形将影响CRO企业的研发效率和业绩,人员的短缺及不稳定最终可能导致企业在激烈的竞争中难以生存。股权激励作为平衡并维护企业与员工之间利益的权益工具,对于CRO企业的发展及维护核心人员的稳定性可见一斑。
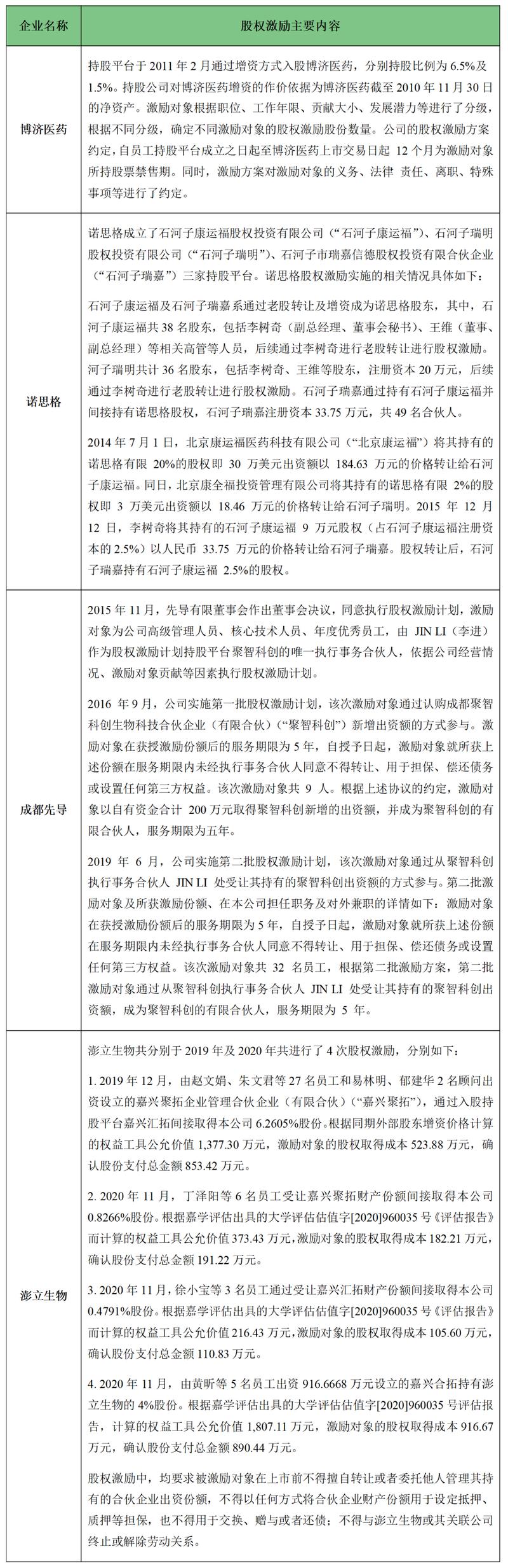
四、已上市/申报CRO企业非上市阶段股权激励案例
为辅助更好的理解已上市/申报的CRO企业在非上市阶段实施的股权激励计划,我们通过检索相关公开信息,就博济医药、诺思格等CRO企业非上市阶段的股权激励内容检索并整理如下表,供大家参考。

在股权激励过程中,基于CRO医药企业的特征及我们已检索相关已上市CRO企业的上市前股权激励案例,大部分CRO企业在上市前更倾向于通过设立员工持股平台,并通过员工持股平台以增资或股权转让的方式进行股权激励。直接持股虽给予员工更多的归属感,但其弊端亦十分明显,包括不限于对公司决策效率风险、公司治理风险等原因。实操中员工持股平台往往设立为有限合伙企业,主要基于以下几点原因:1. 有利于创始股东作为普通合伙人(GP)取得持股平台的控制权与管理权,保障公司决策的稳定性;2. 相较公司制形式,合伙企业“先分后税”的纳税原则,避免双重纳税;3.有利于降低管理成本,创始股东作为合伙企业执行事务合伙人具有日常经营的决策权,无须LP参与决策,降低了管理成本。
具体选择限制性股权还是期权,需结合公司情况综合考虑。我们理解若公司及员工绑定的意愿较为强烈,则可以选择限制性股权作为激励模式。若员工希望给予一定的观察期,则可以选择期权作为激励模式并由员工自主决定行权期是否行权。
五、CRO非上市企业股权激励过程中关注要点
1. 股权激励税收问题
对于非上市公司实施股权激励的员工个人所得税税负问题,因是否符合递延纳税条件而有所不同。符合递延纳税的,员工仅须缴纳“一道税”,即 “财产转让所得”, 按照20%的税率计算缴纳个人所得税;不符合递延纳税条件的,员工须缴纳“两道税”,即行权或解锁时按照“工资薪金所得”进行纳税和转让时按照“财产转让所得”进行纳税。
根据《关于完善股权激励和技术入股有关所得税政策的通知》(财税(2016)101号)(“《101号文》”)的规定,非上市公司授予本公司员工的股票期权、股权期权、限制性股票和股权奖励,符合规定条件的,经向主管税务机关备案,可实行递延纳税政策。根据《101号文》的规定,递延纳税须同时满足主体资格、内部审批、股权来源、激励对象、持有时间以及行权期限、行业限制的条件。若企业希望按照要求享受递延纳税的政策,须根据《101号文》在规定期限内到主管机关办理备案手续。
但由于各地税务机关对于递延纳税政策及口径不尽一致,我们建立企业在制定股权激励计划积极与税务部门进行沟通,避免承担税务合规风险。
2. 股份支付
一般在股权激励的同时,往往会衍生出股份支付的问题。根据《企业会计准则第11号—股份支付》(以下简称“《准则11号》”)第2条规定:“股份支付,是指企业为获取职工和其他方提供服务而授予权益工具或者承担以权益工具为基础确定的负债的交易。”此外,根据《准则11号》的规定, 授予后立即可行权的换取职工服务的以权益结算的股份支付,应当在授予日按照权益工具的公允价值计入相关成本或费用,相应增加资本公积。完成等待期内的服务或达到规定业绩条件才可行权的换取职工服务的以权益结算的股份支付,在等待期内的每个资产负债表日,应当以对可行权权益工具数量的最佳估计为基础,按照权益工具授予日的公允价值,将当期取得的服务计入相关成本或费用和资本公积。
确认股份支付费用会影响企业的现金流及净利润。尤其对于有上市计划的企业,股份支付费用的确认可能直接影响公司的净利润,并影响其报告期的净利润金额而导致企业延期申报。因此,拟IPO的CRO企业在股权激励前,应与律师、会计师共同确认此次股权激励对利润的影响,避免影响上市进程。因此,我们往往建议企业尽早进行股权激励的安排,在企业估值较低的情形下,一般对公司净利润影响亦较小。
此外,等待期的设置也与股份支付处理密切相关。根据中国证监会2023年2月17日发布的《监管规则适用指引——发行类第5号》规定:“没有明确约定等待期等限制条件的,股份支付费用原则上应一次性计入发生当期;设定等待期的股份支付,股份支付费用应采用恰当方法在等待期内分摊。”因此,在确定等待期时,相关CRO企业也需要充分结合上市计划考虑股份支付的影响,并根据实际情况选择合适的分摊方法。
除了税收、股份支付的问题,CRO企业在股权激励过程中涉及被激励人员范围的确定、股权激励价格、被激励股份额度的确认、退出条件的设置均须企业根据自身的条件,参考律师的意见逐一拟定。
六、结语
对于非上市CRO公司来说,实施员工持股不仅能够稳定核心人员队伍、提高企业经营业绩、不断优化公司的股权结构、激发员工活力、促进企业发展,并且对公司引入专业投资机构和促进企业上市都能起到积极的作用。但是我们也应注意到,股权激励是一项需要综合考量的总体设计,涉及各个要素的确定和考量,且不合理的激励模式或流程可能带来一定不必要的法律及财务成本或风险,企业还须从各方面统筹安排。
本文作者:

冯凯丽,德恒北京办公室律师;主要执业领域为私募基金、投融资、证券发行、企业并购重组、商事诉讼及仲裁。
声明:
本文由德恒律师事务所律师原创,仅代表作者本人观点,不得视为德恒律师事务所或其律师出具的正式法律意见或建议。如需转载或引用本文的任何内容,请注明出处。