
免费领英账号在领英官网无法继续正常搜索添加好友时,可行的解决办法是...
我曾说过: 用好领英这个社交平台开发客户并没有太多的高端技巧,你要做好的就是认清领英这个社交平台的定位和价值,完善自己领英账号个人资料,塑造一个专业的个人形象,日常更新有价值的动态文章,进行持续的内容输出,坚持每天添加精准对口的好友,同时对好友做好归类分组,制定友好的跟进互动计划,认真贯彻落实就会有收获。
领英社交化开发客户,它一定是有一个长期积累过程的,要润物细无声的让客户愿意通过你的添加好友邀请,与客户建立领英好友关系,获得直接持续对话的机会,然后逐步渗透你的信息,这个过程里你的领英内容营销就一定要做好。让客户开始对你有兴趣,愿意去了解你、你的职业、你的产品,最终创造出销售机会,这是一切的中心思想。
最忌讳直接的硬广销售和盲目的反复推销,一定要时刻的提醒自己,领英的本质是一个绝对专业、商业和职业的职场社交平台,它的平台属性也决定了其用户群体的质量、喜好和风格。
但无论你是谁,要想在领英进行有效的客户开发,获得询盘和订单,得到自己想要的效果。 必不可少的一项工作就是需要长期不断搜索添加领英好友,积累潜在客户。
但是在我们长期坚持搜索添加领英好友的过程中,会面临着在搜索时,发现自己的 领英帐号达到搜索次数限制了,无法继续正常搜索添加好友。会出现类似下图搜索结果只能显示3条,底下则为马赛克状态:


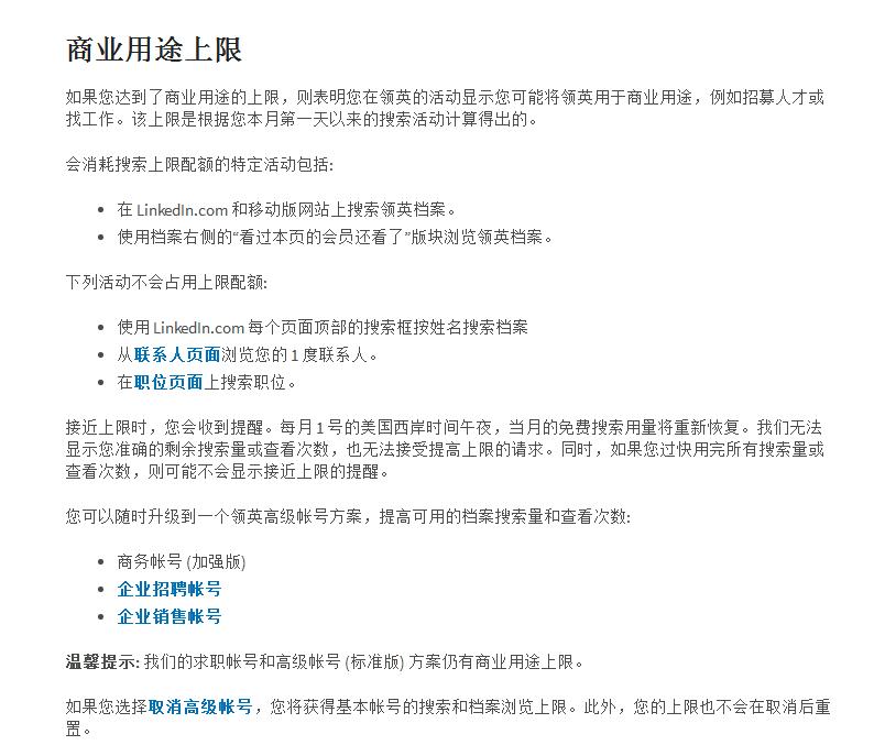
对领英不熟悉的人来说,还会误以为自己的领英账号被限制,其实这个无关乎领英账号,而是领英账号每个月在领英官网上都会有搜索浏览的次数限制,具体我们先来了解一下领英是 如何定义“商业用途上限”,见下图:

通过领英官方的解释,我们可以简单总结: 领英帐号每个月都有搜索浏览的商业用途限额,你在通过关键词组搜索客户和访问浏览非一度人脉(也就是非领英好友)的领英主页时,都会消耗这个商业用途量。
而一旦消耗完了这个商业用途量,那么就无法在继续正常搜索和浏览。领英会提示你去升级购买领英高级帐号,如果你不升级购买领英高级帐号,那么你只能等到下个月1号的美国西岸时间午夜,领英又会恢复给你这个月的搜索浏览的商业用途量,消耗完了就在继续等下个月......
那么怎么突破和解决领英帐号每个月的搜索浏览次数限制呢?
针对这个问题,我们需要借助领英辅助工具:领英助理来管理操作领英,领英助理是一个专业针对领英所研发设计的辅助工具。不需要*载下**安装,网页浏览器操作。登录进入领英助理操作后台,根据操作后台内的 “领英助理的功能操作及作用说明” 进行了解设置,然后 绑定自己的领英账号就可以正式开始使用。

领英助理可以突破和解决领英帐号在领英官网上达到搜索浏览的商业用途限额后,无法正常搜索添加领英好友的问题。
简单概括,也就是即使你的领英帐号在领英官网搜索被限制了,搜索结果只能显示3条,底下为马赛克状态。在领英助理这个工具上,依然可以继续正常搜索添加好友 (是不是很爽,再也不用担心每个月没过几天搜索就被限制了),如下图:


并且领英助理上的搜索规则和结果是同步领英官网的,所以你不需要担心在领英助理上搜索的精准度问题。 同时领英助理还可以进行批量添加好友(关键词搜索或者领英推荐人脉),好友分组管理,批量发送消息,批量访问点赞,批量撤销邀请等, 这些都可以帮助我们更有序的在领英上去积累开发客户。
但我个人觉得更重要的一点是,领英助理替代手工执行操作可以更好的保护领英账号安全,因为领英助理会有一个相对完全的风险识别和保护体系,每一种操作都会拉长不规则间隔去进行,同时如果某种操作达到了风险数量,也会及时提醒给我们,帮助我们优化操作。
当然,我们在领英上去主动积累开发客户的过程中,一定要注重领英的内容营销 ,内容营销包含了整个领英帐号资料的打造,日常的动态更新,以及发布高质量的文章和视频。 做好专业的,有价值的内容输出是用好领英的关键点。
总之我们始终要牢记一个原则: 对待领英,你要将它像经营你的网站内容和其他的社交媒体平台一样,细心经营、主动出击并且耐心等待。因为只有这样,我们才能有机会打造一个完整的领英开发客户生态,才能有机会让领英为我们源源不断的创造询盘和订单机会。
彩蛋:关键词『开发信』
