合肥“防疫战”进行中!多家商场宣布暂停营业、延长假期,物业、街道给予减免租金!医院也有重大调整,部分院区暂时停诊、取消网上预约挂号,全部实行三级预检分诊体系。还有土拍等公共资源交易,以及驾考、现场招聘、遗体告别仪式等业务全暂停……
一、合肥融创茂、百大、悦方多家商场关门!
面对疫情,安徽省启动了重大突发公共卫生事件一级响应。合肥市各大商业体积极配合,纷纷调整营业时间,做好一系列防护工作。
1、融创茂即日起闭店,超市、药房营业时间调整
为了有效防止新冠状病毒疫情扩散和蔓延,保障顾客和员工的健康与生命安全,合肥融创茂决定即日起至2月9日进行闭店,永辉超市、德康大药房正常营业,保障周围居民生活用品的正常供应和疫情防控药品及物资供应 。
为了战胜疫情,永辉超市、德康大药房已按政府要求全面启动消毒并及时做好疫情防控工作,各类民生用品备货充足、价格稳定,为广大市民的日常生活保驾护航,顾客可从融创茂2号门前往永辉超市、德康大药房。
永辉超市营业时间为:今日:8:30-21:00;2月1日至2月9日:9:00-20:00。联系电话:0551-65502980。
德康大药房营业时间为:今日:8:30-18:00;2月1日至2月9日:9:00-20:00。联系电话:0551-62883293。
(本文中涉及的信息由永辉超市、德康大药房融创茂店提供,具体信息请咨询门店)
2、悦方IDMALL暂停营业,药房、超市除外
1月30日,据合肥悦方ID mall管理办公室发文:合肥悦方ID Mall自2020年1月31日起至2020年2月6日暂停营业(永辉超市、药房除外)。

3、合肥百大鼓楼名品中心金座暂停营业
百大鼓楼名品中心金座春节营业时间调整:1月31日-2月9日,暂停营业。合家福超市正常营业,营业时间8:00-20:00.

4、砂之船奥莱、奥莱暂停营业
1月29日,合肥砂之船奥莱发布暂停营业时间延长公告,停业时间延长至2月9日。
而华盛奥莱也在1月26日开始暂停营业,具体营业时间等通知。

5、天鹅湖保利mall暂停营业
近日,天鹅湖保利mall发布公告,1月29-2月2日暂停营业,永辉超市、庐州太太正常营业。

6、合肥银泰中心延长闭店时间
1月27日,合肥银泰中心发布公告:
根据国务院春节假期的相关安排,合肥银泰中心春节打烊时间延长至2月2日(农历正月初九)。在此期间喵街仍提供线上服务。闭店期间,将顺延60天无理由退换货及所有优惠券效期。
7、中环购物中心暂停营业
中环购物中心商场已经于1月29日暂停营业,预计于2月3日恢复营业。

商管单位表示,为保障市场供应,位于商场内的大润发超市和药房继续正常营业。值得一提的是,商管单位表示,将与入驻商户共度时艰,对临时停业期间的租金予以减免。
8、正大广场暂停营业
位于金寨路与芙蓉路交口的正大广场公告表示,考虑顾客及工作人员的健康与安全,全面做好新型冠状病毒的防控工作,自1月28日起商场暂停营业, 2月3日恢复营业。
公告显示,为做好周边居民的民生保障,位于商场一层的永辉超市正常营业。在永辉超市,工作人员要求顾客佩戴口罩进入,并测量体温。

9、北城万达春节营业时间调整
北城万达近日发出公告,调整春节营业时间,自1月30日-2月2日期间,营业时间调整为11:00-18:00。

10、合肥喜茶闭店,近日引发戴口罩排队遭警方劝阻
1月29日,网曝合肥某商场内一家网红奶茶店“喜茶”仍正常营业,目击者称现场20多人聚集,顾客戴口罩排长队买奶茶。
警方赶到现场进行劝阻。该奶茶店称,因疫情影响,现在已经通知闭店了。


11、合肥海底捞全部暂停营业
近日,海底捞宣布中国内地,初二至初七116个城市550家店全部暂停营业。
目前,打开海底捞公众号可以显示,合肥所有门店均为暂停营业状态。

赞
合肥华润、龙湖等商场宣布减免租金
面对疫情,几乎所有商家的营业都受到较大冲击。为共渡难关,合肥多家商场物业和街区宣布减免租金。
01、为了鼓励商铺延迟开业,合肥中隐于市文化街区出台减免房租和物业费的政策,为所有商户减免6天的房租和物业费。
02、1月30日,龙湖集团正式宣布,对旗下商场的所有商户,2020年1月25日(农历大年初一)至2020年3月31日期间,租金费用(含物管费、推广费)减半。(合肥包括在内)
03、1月29日,华润置地宣布对全国各商业项目(包括万象城、万象天地、万象汇、五彩城、凤凰汇)所有店铺,免除2020年1月25日-2020年2月9日期间租金。

目前疫情形势仍较为严峻,商场等人流众多的场所还是尽量少去,必须要去的情况下,一定要戴好口罩,做好一切防护工作。
二、合肥多家医院就诊有重大调整!
除了商场开业、营业时间有所变化以外,合肥各大医院就诊情况也有了重大调整。
为了做好新型冠状病毒感染的肺炎防控工作,根据我省公共卫生突发事件一级响应的要求,最大限度保障人民群众的身体健康,目前我省多家医院建立严格三级预检分诊体系。
记者了解到,目前中国科大附一院(安徽省立医院)、安医大一附院,安医大二附院、安徽中医药大学第一附属医院、合肥市第一人民集团人民医院等均发布“门诊患者及家属告知书”,安徽中医药大学第一附属医院,暂停预约挂号服务,全部实行现场挂号。
中国科学技术大学附属第一医院
(安徽省立医院)
近期主要接诊危急重症患者
据介绍,该院门诊近期主要接诊危急重症患者,自即日起所有门诊号源停止预约,无紧急就诊需求的患者暂时不要到医院就诊。
所有患者及一名陪同家属在进入门诊大楼前均需要接受体温检测,请积极配合。该院目前只开放普通专家门诊,暂停知名专家门诊、老专家门诊、普通门诊、简易门诊,开诊时间待定。
根据需求,挂号时需出示身份证、医保卡等相关证件,并正确告知联系手机等信息。门诊就诊患者及陪同家属请佩戴好口罩,为了您及家人安全,最多限一位家人陪同看诊,注意洗手,做好个人防护措施。
安徽医科大学第一附属医院
长江路门诊暂时停诊
该院建立严格三级预检分诊体系,所有进入诊疗区患者及家属均要接受体温检测。因疫情防控工作需要,自2020年1月31日起,该院长江路门诊暂时停诊,开诊时间另行通知。
该院自2020年1月30日暂停预约挂号服务,全部实行现场挂号。各专科原则上只安排1~2名专家出诊,以接待危急重患者为主。暂停简易门诊、普通门诊,开诊时间待定。
该院严格执行实名制就诊,患者凭身份证、医保卡等相关证件挂号,正确告知联系方式等信息。每名患者限1位亲属陪同。
安徽医科大学第二附属医院:
待疫情解除后尽量解决未看诊患者就诊需求
暂停便民门诊、知名专家门诊
记者从安医大二附院官网获悉,该院门诊近期主要接诊危急重症患者,暂停网上预约改为现场挂号(现场号源有限)。为避免交叉感染,请无紧急就诊需求的患者暂时不要到医院就诊。
已预约挂号且选择暂时不到医院就诊的患者,可在就诊当日前通过原预约途径退号。待疫情解除后,医院将尽量解决未看诊患者的就诊需求。
该院暂停便民门诊、知名专家门诊,开诊时间待定。严格执行实名制就诊,挂号时请出示患者本人的身份证件,正确告知联系手机等信息。
安徽中医药大学第一附属医院
(安徽省中医院)
疫情期间门诊暂停预约挂号
记者从安徽省中医院获悉,该院在疫情期间,门诊暂停预约挂号,仅开放现场挂号,待恢复正常门诊排班后开通预约号。为避免交叉感染,近期请无紧急就诊需求的患者暂时不要前往医院就诊。
疫情期间暂停离退休专家门诊、名老中医门诊、简易门诊,开诊时间另行通知。
该院在“告患者及家属书”中提醒,进入医院诊疗区域(含急诊、门诊、住院部等区域)请佩戴口罩、做好个人防护措施;因医院防控物资紧缺,口罩请尽量自备,敬请谅解;请实名就诊,办卡、挂号时请出示身份证、医保卡等相关证件,并正确告知联系手机等信息。
来院门诊就诊患者,请从门诊发热患者预检分诊处经过发热预检后进入;门诊发热、咳嗽患者就诊,请先到门急诊发热预检分诊处测量体温后专人引导至发热门诊就诊;发热咳嗽人员禁止进入门诊就诊或病区探望;未经发热预检测体温者,普通门诊不予接诊。
合肥市第一人民集团医院
请主动配合做到一室一医一患
该院在发布的“门诊患者及家属告知书”中提醒,为了避免交叉感染,除危急重症患者,其他患者近期尽量不要来我院就诊。八种病开药患者(特别是老年患者)暂缓来便民门诊开药。
门诊患者须实名就诊,并主动告知有效的联系方式,携带身份证或医保卡注册合肥居民电子健康卡:手机挂号、充值、缴费、查询检验单等;
门诊就诊患者及陪同家属请佩戴好口罩,为了换恶化及家人安全,最多限一位家属陪同就诊,注意洗手,做好个人防护措施。同时就诊时请主动配合就诊秩序:做到一室一医一患;
发热患者须主动到发热预检处测量体温(门诊发热预检白天、急诊发热预检24小时)。
五家互联网医院开通线上发热咨询门诊
干咳、乏力、发热等可先通过线上咨询
虽然多家网上预约挂号暂停服务,但目前我省首批5家物联网医院安徽省立医院(中国科技大学附属第一医院)、安徽医科大学第一附属医院、安徽医科大学第二附属医院、安徽中医药大学第一附属医院、合肥京东方医院已开通线上发热咨询问诊。
感染病科、呼吸与危重症医学科等专家可提供在线咨询问诊服务。凡有干咳、乏力、发热等疑似新型肺炎感染症状的患者可先通过线上咨询,避免医院线下传播交叉感染。
有需求可关注5家互联网医院公众号或PC端,选“互联网医院”,问诊“网上发热门诊”
需要注意的是
凡有以下情况之一者
请主动前往发热门诊接受筛查
发热(体温≥37.3℃);
发病前14天内有武汉地区或其他有本地病例持续传播地区的旅行史或居住史;
发病前14天内曾接触过来自武汉市或其他有本地病例持续传播地区的发热或有呼吸道症状的患者;
有聚集性发病或与新型冠状病毒感染者有流行病学关联。
四、今天起,合肥交通管制再升级
机场巴士部分2号线停运,114条公交运营调整
值得广大居民注意的是,最近两天,合肥的交通管制再次升级,涉及机场巴士、地铁、高速等方面,近期有出行计划的要密切关注。
1、今天起,机场巴士2号线停运
1月30日,安徽民航机场集团发布信息称,为应对现阶段新型冠状病毒感染的肺炎疫情,加强防控,合肥机场巴士从市区前往新桥机场的运营时间、始发和途经站点均有调整。
具体调整情况为:
机场巴士2号线(寿春路航站楼—六安路机场巴士售票处—新桥国际机场)将于1月31日起暂停运营。
机场巴士1号线(客运总站--柏景假日酒店—新桥国际机场)、3号线(高铁南站—新桥国际机场)、4号线(天鹅湖大酒店—皇冠假日酒店—十里庙—新桥国际机场)由每30分钟一班调整为每40分钟一班。
2、合肥高铁南站停运143趟铁路
据统计,1月30日合肥高铁南站停运铁路143趟,其中沪蓉线119趟,合福线24趟。
3、合肥公交宣布:今天起,调整114条公交线路运营方案
合肥公交集团公司自1月31日(正月初七)起,对合肥市主城区114条公交线路的营运时间和运力投放进行调整。

合肥公交集团提醒乘客:在疫情防控期间,合肥公交集团全部营运公交车辆继续坚持每天清洁消毒、强化车内通风,公交驾驶员全部佩戴口罩上岗,加强自身防护。请乘客乘坐公交车时佩戴口罩,未佩戴口罩的乘客将谢绝乘车。
4、合肥地铁部分站点暂停运营
合肥轨道交通集团计划从1月30日起对线网运营方案做出调整。
调整运营时间:轨道交通1、2、3号线首班车发车时间调整至6:30,末班车发车时间调整至21:30。
延长行车间隔:线网运营时间内,6:30至20:30,行车间隔为20分钟;20:30以后至21:30,行车间隔为30分钟。
部分客流较少车站暂停运营:
1号线:骆岗站,万年埠站,丙子铺站;
2号线:桂庄站,东二十埠站;
3号线:大学城北站,勤劳村站,职教城东站。
轨道交通集团提醒:各位乘客乘坐轨道交通时,请全程佩戴口罩,接受工作人员测温,做好自身防护,听从车站工作人员引导。
5、合肥8个高速出入口关闭
为适应当前防控工作需要,经合肥市疫情防控应急指挥部研究决定,自2020年1月30日零时起,暂时关闭肥东县包公石塘收费站和王铁收费站、肥西县合安高速严店收费站、长丰县合淮阜高速杨庙收费站和吴山收费站、长丰县滁淮高速永丰收费站、庐江县京台高速泥河收费站和浮山收费站8个高速公路出入口。
具体开启时间由市疫情防控应急指挥部另行通知。
四、土拍等公共交易、驾考、现场招聘、遗体告别…
合肥这些业务全部暂停!
除了以上与普通群众影响较为密切的内容有调整以外,合肥其他多个方面也有重大变化。
1、暂停土地等各类公共资源交易活动
突发公告!今天(1月31日)起,合肥将暂停土地等各类公共资源交易现场开评标。
公告显示,根据*共中**合肥市委合肥市人民政府《关于印发<合肥市新型冠状病毒感染肺炎疫情防控工作方案>的通知》,为有效遏制新型冠状病毒感染的肺炎疫情扩散和蔓延,经研究,自1月31日起暂停进入合肥市区、县、区和开发区公共资源交易平台交易的政府采购、工程建设、产权交易、土地交易等各类公共交易现场开评标活动,具体恢复交易时间另行通知。
因特殊原因需提前开展招投标活动的,各相关单位提出申请,报经合肥市新型冠状病毒感染肺炎疫情防控工作领导小组同意后方可进行。交易中心将对进入交易活动现场的各类人员实施体温检测等严格的疫情防控措施。
2、合肥暂停健康证办理!
合肥疾控中心近日公告:为加强新型冠状病毒感染的肺炎疫情防控工作,有效减少人员聚集,阻断疾病传播,更好保障人民群众生命安全和身体健康,根据合肥市疫情防控应急指挥部相关指示精神,现暂停从业人员预防性健康检查健康证办理工作,恢复*证办**时间另行通知。
3、合肥交通事故快赔中心暂停服务
合肥市公安局交通警察支队发布公告:从1月31日起,合肥将暂停交通事故快速处理保险理赔服务中心(简称“快处中心”)的业务办理,恢复时间将另行公告。
当事人在发生事故后,可使用手机交管12123APP在线办理相关业务,也可以拨打各自保险公司的服务电话,由保险公司查勘人员现场处理。对不符合快处中心受理的事故,当事人可拨打报警电话,由各辖区交警大队处理。
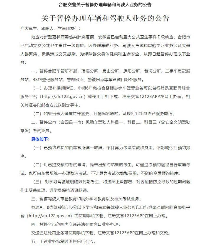
4、 合肥交警:暂停办理车辆业务、驾考和审验学习等业务
为做好新型冠状病毒肺炎防控工作,避免人员聚集导致的传染风险,即日起,合肥交警暂停办理车辆业务、驾驶人考试和审验学习等业务。
温馨提醒:您可以登录互联网综合服务平台或使用交管12123手机App网上办理车驾管相关业务。

5、合肥市暂停春节后人力资源现场招聘
1月27日,记者从合肥市人力资源和社会保障局获悉,根据该市关于新型冠状病毒感染的肺炎疫情防控工作的部署,坚决有效遏制疫情发生和扩散,从即日起,合肥市人才市场(阜南路人才大厦)、合肥市人力资源市场(滨湖要素市场)原定春节后举办的现场招聘会取消,调整为“网络招聘会”,现场招聘会恢复时间另行通知。
广大用人单位和求职者可以关注合肥市人力资源和社会保障局门户网站“公共就业人才服务”栏目,办理网络招聘事宜及求职者投递简历等相关业务。
6、合肥暂停举行遗体告别仪式
1月27日,记者从合肥市民政局了解到,为全力做好新型冠状病毒感染的肺炎疫情防控工作,有效切断病毒传播途径,保障人民群众生命安全和身体健康,合肥市殡仪馆从2020年1月27日0时起暂停举行遗体告别仪式,不再接受新的预约登记,以减少人员聚集。
家属已经预约登记的,合肥市殡仪馆应尽力劝阻取消。家属仍坚持举行遗体告别仪式的,应控制参加人员规模,并采取相应防控措施。合肥市殡仪馆其他业务正常进行。遗体告别仪式业务恢复日期另行通知。

附:
安徽疫情最新通报
2020年1月30日0-24时,安徽省新型冠状病毒感染的肺炎新增确诊病例37例,其中:合肥11例、蚌埠7例、阜阳10例、六安1例、铜陵4例、池州2例、黄山2例。
新增重症病例3例,其中:蚌埠2例、阜阳1例。
新增出院病例1例(六安)。
新增疑似病例70例,其中:合肥4例、淮北2例、亳州7例、宿州2例、蚌埠1例、阜阳1例、滁州4例、六安10例、马鞍山5例、芜湖2例、铜陵2例、安庆26例、宿松4例。
所有病例均在定点医院接受治疗,除重症病例外,病情平稳。
截至1月30日24时,全省累计报告新型冠状病毒感染的肺炎确诊病例237例,重症病例3例,出院病例3例,无死亡病例。
确诊病例中,合肥50例、淮北2例、亳州20例、宿州10例、蚌埠15例、阜阳38例、淮南6例、滁州4例、六安9例、马鞍山14例、芜湖14例、宣城4例、铜陵14例、池州4例、安庆18例、黄山9例、宿松6例。
累计医学观察密切接触者4997人。
温馨提示:当前疫情防控正处于关键期,尽管天气晴好,仍建议您减少外出。
做好居家防护,适当通风换气。注意个人卫生,适当锻炼,规律作息,理性面对疫情信息,保持平和心态。
【文章来源:合肥房子公众号 ,id:hefeifangzi,欢迎关注】