憋在肚子里的话太久了,尤其今年是特殊的一年。
代购行业在13-14年那会儿兴起,逐渐的一发不可收拾,同样的在这个行业摸鱼浑水的也大有人在。使得国家不得不去管制,所以19年一月份发布电商法,明确了海外代购交易的一些相关规定。
代购行业的崛起从某些程度上是推动了中国经济的发展。国内好多生产商都在努力的向国外看齐,直接促进国内企业的转型。
一、国内为什么那么多代购?

这是代购交易金额,在逐年上升。

这是每年国内海淘人数
国内会有这么大的市场原因
1 需求决定市场,这是一个供需关系,需大于供,随之市场也会扩大。国内代购人数上升!
2 通过之前奶粉事件,使部分国人对国产品牌不信任
3 受到日韩文化影响,再加上韩国等国家对化妆品的宣传力度太猛
4 最重要最直接的原因还是技术问题,国产技术很难达到日本美国等发达国家的水平,而且据我了解日本对待化妆品的监管力度是世界上最严格的的国家之一,安全有保障。
二、代购的处境
前几年代购利润还是很可观的,但是从19年电商法发布后,影响了整个代购行业,因为税收增加,所以商品价格也会上调,这也变向的影响了顾客的利益。
做代购这么长时间,直到今年才感觉有心无力。因为海关的原因现在出国都是非常谨慎。
而大家都有需求,所以就很纠结。
忘记具体时间了,上海浦东机场,排队等待检查。当时被查到好几个人。因为时间太久手机相册图片没保留下来,那一次是我从日本刚回来不久,运气还不错,没有被检查,但是好心疼那些被查的人。直到现在我还没出去过,因为这个风险真的好大,每次过海关都会提心吊胆。
去年11月份末,电商法出来之前,有一个做的很好的同行退出了,觉得这将会是一个没有前途的行业,制度出来会很难做。
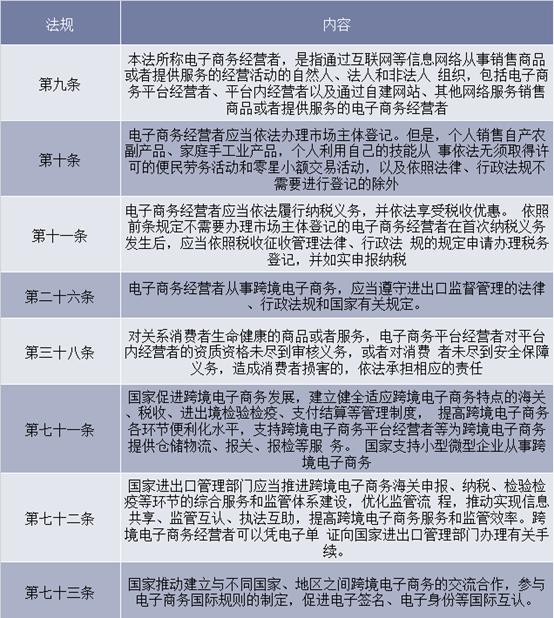
下面是相关规定:

从电商法的具体内容来看,国家的目的不是完全消灭代购这个行业,而是净化这个行业,打击那些假货商家,压缩从行者的利润空间来进行管制,从根本上保证消费者权益。
所以代购不会死,只是利润不会那么高,而死的只是那些鱼龙混杂的人。
三、代购赚不赚钱?
赚钱,当然赚钱了,不然为什么那么多人去做。
而且相对于一些卖假货的商家,他们的利润能够翻十倍左右,一点也不夸张

安耐晒,正常的代购价格都在180-200左右,而这一瓶进价二十几块。
你告诉我利润大不大
当然加我微信的有很多同行,我平时也会关注他们产品的价格。有的真的很难理解,
MAC口红,色号不同价格不同,市场价在140-160左右,人家卖的价格比我进的都要便宜
不要运费的?不要人工费的?不要包装费的?

大家都不容易,我管不了那么多,也不会去曝光。只希望有需求的人眼睛能够擦亮一点。
真正的代购大部分产品的利润在30%左右,同行之间存在竞争,价格透明。而有些利润会很可观,可以翻一倍,只是个别产品。
自己人肉代购的话成本也不低,出发点和目的地不同价格也不一样,上海到福冈往返机票2000每人,这还是相对便宜的特价机票。去日本3天住宿加吃饭2000。一共加起来一个人平均5000左右。


行李箱每人都有重量限额,所以大部分代购不愿意去带一些水乳洗发水等等比较重的东西。
除了我,可能我是个傻子........?
四、怎样做好一个代购?
小人不才,给出下面观点,不喜勿喷
1 必须保证正品,哪怕从其他供货商手里调货,到手后也要检查对比,确保无误后再发出去。这是最最最基本的,如果你的产品掺杂假货,劝你赶紧从这个行业get out,即使现在乐呵的,以后也会遭国家制裁
2 对待顾客态度一定要好,能满足顾客要求的尽量满足
3在我这里有好多人不买东西,只是问一些护肤的问题,我也会很乐意去解答。如果对方觉得我给出的建议很有效,那么我从心里就会有一种优越感!
写这篇回答就是因为我前两天产品断货,就从某个商家那里调,之前也有从他那里拿,都没问题,而这次拿到手之后发现是假的,放了顾客鸽子,当时气得不行,因为这个问题我一天没有心思做其他事情,骂完之后就拉黑了,从此不见。
大家有什么皮肤问题可以问我,知无不答!