(报告出品方/分析师:国信证券 唐旭霞)
旭升集团:新能源轻量化行业领跑者
公司主营铝合金制品,完善三大工艺布局,覆盖汽车核心零部件
公司从模具做起,2013年切入新能源车市场。旭升集团前身为宁波旭升机械有限公司,成立于2003年,2015年整体变更设立为股份有限公司。

公司发展历程分为四个阶段:
1、2003-2007年初创阶段,公司从模具加工业务延伸至铝压铸业务;
2、2008-2012年以铝压铸工业件业务为主,公司与海天塑机等客户建立合作关系,为其供应注塑机产品的配件,包括分水块、冷却器、固定架等零部件;
3、2013年公司成为特斯拉一级供应商,进入新能源汽车市场并合作至今;
4、2022年业务拓展至储能铝部件、铝瓶等新的应用领域。
公司股权较为集中,公司控股股东、实际控制人徐旭东先生及其一致行动人旭晟控股、旭日实业合计持股60.26%。徐旭东于2003年作为出资人之一设立宁波旭升机械有限公司,并担任董事、总经理,2015年8月至今任公司董事长、总经理。截至2023年1月10日,徐旭东直接持有公司股份12.41%,通过香港旭日实业有限公司(直接持股100%)持有公司股份20.55%,通过宁波梅山保税港区旭晟控股(直接持股51%)持有公司股份27.30%。
公司主要全资子公司、控股子公司均为铝镁合金相关业务,包括旭升汽车精密技术(湖州)有限公司(持股比例100%)、宁波旭升铝镁铸业有限公司(持股比例100%)、宁波旭升汽车零部件有限公司(持股比例100%)、宁波和升铝瓶技术有限公司(持股比例67%)等。

公司的成长曲线跟随工艺的完善而延伸。
1、产品序列的扩充:公司产品从三电壳体为主到三电壳体+底盘铸锻件+车身结构件三大类产品,单车价值量逐步增加至4000元以上。
公司目前业务下游应用集成在汽车行业,应用于三电系统、散热器、电气设备、底盘系统、车身等领域。产品工艺主要为压铸、锻造、挤压三大工艺。公司2021年营收30.23亿元,其中汽车铝合金零部件收入26.94亿元,占比89%,工业类铝制零部件收入1.39亿元,占比5%,模具类业务收入1.28亿元,占比4%。
Ø 压铸:
1)三电壳体,包括电池壳体、电机壳体和端盖、变速箱箱体、逆变器壳体等产品;
2)电气壳体,包括充电系统保护壳体、端盖等产品;
3)热管理壳体,散热器阀板等产品。根据公司八厂、九厂公告,电机、变速箱壳体预计400-500元/件,预估公司三电壳体(电池壳体、变速箱壳体、电机壳体、逆变器壳体等)、热管理壳体单车价值量1500-2000元左右。
Ø 锻造:底盘件,包括连杆、扭臂、转向节、下摆臂等产品。
单车可配套连杆8-12个,扭臂1-2个,转向节2个,下摆臂2个,单车价值量预计1200-1600元左右(结合公司预估达产后年化收入预估)。
Ø 挤压:
1)电池包型材(用于铝挤压电池托盘,电池包导轨、长条单价预估150-300元/件);
2)车身件,包括车门(单价600元/件)、车门支架、保险杠、防撞梁、门槛梁等产品。单车价值量预计增量2000元以上。

2、总成产品的开发:建立系统集成事业部,研发用于新能源车、储能系统、机器人等下游的产品。
公司拟开发产品本质上均基于三大工艺,并逐步实现系统集成化。公司重点研发领域包括加大对系统总成部件的开发,包括新能源汽车控制臂系统、底盘系统、前后防撞梁系统、电池盒以及新能源三电系统总成等。
目前公司已成功开发产品适用于混动的一体压铸电池盒以及DHT电驱动总成。总成产品单车价值量较高,随着新产品的开发与导入,公司单车价值量预计将持续提升至约8000元。


业绩保持高增长态势,规模效应释放盈利能力改善
公司收入和利润保持较高的增长速度。公司2013-2021年收入从1.55亿元增长至30.23亿元,CAGR=45%,公司收入的高增长源于大客户特斯拉的持续放量,公司2013-2021归母净利润从0.23亿元增长至4.13亿元,CAGR=43%,利润增速略低于收入增速原因在于原材料价格的影响,以及低毛利率产品比例的上升。
公司发布2022年业绩预告,预计2022年年度实现归母净利润为6.65-7.35亿元,同比增长60.93%-77.87%,预计实现扣非归母净利润6.25-6.95亿元,同比增长62.02%-80.17%,维持高增长态势。
公司2022Q1-Q3毛利率分别为20.28%、22.61%、25.57%,盈利能力持续改善。2022年前三季度毛利率23.06%,同比-3.90pct,净利率14.84%,同比-1.63pct。公司毛利率受损主要受原材料合金铝价格上涨、海运费上涨等影响,2022年随着原材料价格的缓解,毛利率逐季有所恢复。
公司销售/管理/财务费用率低。公司2022前三季度销售费用率、管理费用率、研发费用率、财务费用率分别为0.49%、1.71%、3.64%、-0.12%,同比-0.13pct、-1.03pct、-0.88pct、-0.34pct,费用率的降低得益于产品持续放量的规模效应,公司重研发和管理,研发费用率相对其他费用较高,主要系新产品的持续开发。




原材料:铝锭约占成本的30%-40%,价格趋缓2022年毛利率修复
铝压铸原材料主要为合金铝锭,根据公司披露的采购数据与生产成本构成,公司铝制零部件的直接材料占比约为60%-65%(2018-2021年分别为61%、58%、61%、66%)。
其他为制造费用占比30%-35%(2018-2021年分别为30%、33%、32%、29%)和人工成本占比5-10%(2018-2021年分别为9%、9%、7%、5%)。直接材料中铝锭占总成本约30%-40%,为公司最主要的成本项。
公司铝锭采购价格是以上海长江有色金属现货铝价为基础,根据添加的合金成分不同和熔炼加工费确定价格,因此原材料价格的波动对毛利率影响较大。

为了定量分析铝价变动对公司毛利率的影响幅度,我们进行如下敏感性分析:根据公司2022年前三季度23.1%的毛利率,铝锭成本占比以36%计,不考虑价格联动机制的影响,在其他因素不变的情况下,铝价变化带来毛利率变化幅度约为(1-23.1%)*36%*(-铝价价格变化)。测算结果是当铝价格上涨5%、10%、15%时,对应的毛利率影响幅度分别-1.4%、-2.8%、-4.2%。
2021年公司铝锭采购单价从1.32万元/吨增长至1.77万元/吨,上涨了34%,对公司的毛利率影响较大,预计影响毛利率9pct左右(公司2021年毛利率实际下降8.9%)。2022年全年铝价下跌3.3%,预计对公司毛利率提升0.93%,整体原材料价格的影响降低。

产能:新工厂产能释放,挤压和锻造业务将逐步放量
铝合金加工行业属于重资产行业,公司的成长性主要源于产能的扩张带来的收入增长。
目前公司于北仑区布局十大工厂,其中1-5号工厂以高压压铸工艺为主,已经全部达产,6号工厂以锻造为主,一期已经达产,二期预计于2023年底达产。7号工厂新增挤压工艺,8号、9号、10号工厂预计是对现有工艺、机加工产能的扩充,预计2023年逐步达产,1-9号工厂占地面积约800亩,全部达产预计产值可达80亿元。
十号工厂目前获得北仑区工业用地74亩土地使用权。湖州南浔工厂总占地面积542亩,一期投资13.66亿元(总投资25亿元),用于新能源汽车动力总成项目,公司预计达产后年收入18.45亿元,总项目预计在25-26年逐步释放产能。

根据公司的产能规划,预计锻造、挤压件收入占比将提升。
Ø 锻件:公司铝合金锻件业务2017年收入1.2亿元,根据六厂的产能,预计可满足配套70-100辆单车配套量(全套连杆、扭臂、转向节、下摆臂可配套70万辆,部分产品有多余产能),根据公司预估,其中一期达产后年化收入5.9亿元,二期达产后年化收入5.6亿元,合计11.5亿元。
Ø 挤压件:根据七厂产能,其中机加工挤压件预计年产能20000吨,预计可达产值9-10亿元。
根据公司公告,八厂电池系统部件预计产能95万件,预计销售收入2.5亿元,九厂的车身部件产能50万件,预计销售收入3.0亿元,电池系统部件产能57万件,预计销售收入8550万元。

公司处于快速增长期,2021年资本开支提升至14.5亿元,同比增长167%,预计随着新项目的持续开拓,以及新工厂的投入,资本开支将维持较高水平。

客户:特斯拉占比第一大,开拓国内优质客户,保障增长动力
公司与特斯拉合作时间长,合作逐步深入,是最受益的特斯拉标的。公司2013年7月通过了特斯拉的供应商认证,并于10月与特斯拉签订了通用合同,2014年中,公司一共参与并获得特斯拉定点的开发项目30个,2015年与特斯拉合作进一步深化,为特斯拉供应通用平台变速箱箱体(ModelS/X),配套种类不断增加。
2016年公司获得Model3用变速箱箱体的部分订单,并于同年9月开始小批量供货。2017-2018年开始研发悬挂系统、车身系统用铝合金件、电动卡车Semi相关合作项目,截至2019年获得Model3和ModelY的动力系统壳体(压铸)、电池壳体零部件(型材)、底盘零部件(铸锻)等定点,合作进一步深入。

公司2015-2019年对特斯拉销售收入占营收比重50%以上,2021来自于特斯拉收入增长至12.1亿元,占收入比重40%,公司营收的高增长主要系伴随特斯拉持续放量。
2022年特斯拉累计销量131.4万辆,同比增长40%,2023年1月6日特斯拉宣布国产Model 3/Y车型降价2-5万元不等,另外日本、北美等地也陆续宣布降价,有望提振销量。

特斯拉当前仍为当前第一大客户,但收入占比有所下降,源于公司积极开拓新客户,丰富客户结构,目前已覆盖北美、欧洲、亚太核心整车企业与Tier1,包括Rivian、Lucid、北极星、比亚迪、长城汽车、蔚来、理想、小鹏、零跑、采埃孚、法雷奥、西门子、宁德时代、赛科利、亿纬锂能等。
2021年来自于赛科利、采埃孚、长城汽车、北极星分别为2.9亿元、1.8亿元、1.6亿元、1.6亿元,占营收比重提升至26.3%。2021年公司新增量产了长城DHT双电机、奔驰电机壳体、Lucid动力系统、车身系统、电池系统等产品,新增了多个电池包壳体零部件定点,新增客户进展顺利。
同时,公司加大对自主品牌的客户导入,根据公司披露,2022年获得国内某新能源客户的定点共14个(产品涵盖三电系统、热管理、逆变器壳体、底盘横纵梁等系统及零部件),预计对应年销售总金额8.6亿元,全生命周期36.8亿元,项目定点预计于2023Q1逐步量产。
公司产品屡获奖项,包括2014年特斯拉颁发的杰出合作伙伴奖(Excellent Partner)、2017年北极星颁发的杰出奖(Award of Excellence)、2021年蔚来颁发的质量卓越合作伙伴奖、2021年零跑汽车颁发的零跑开发奖、2022年比亚迪弗迪动力年度“优秀供应商”奖等。
公司于2020年获得制造业单项冠军企业称号(新能源汽车铝合金减速器箱体)。公司与比亚迪弗迪动力合作始于2022年,目前取得铝合金压铸、锻造等不同工艺板块共计27个项目的开发,于2022年5月开始量产交付,并获得比亚迪弗迪动力2022年度“优秀供应商”奖。

根据公司披露的信息,在高压产品持续放量的情况下,公司的锻造件、挤压件2019年已开始持续获得定点或意向合作,按照从定点至量产2-3年的周期判断,预计锻造件、挤压件于2022年开始放量贡献业绩(与产能匹配)。

新业务:切入户储铝部件、铝瓶业务,开拓新增长点
公司切入户储、铝瓶领域依然是对原有产品和工艺的延伸:1、户储供应铝部件,本质依然是铝合金壳体类产品,2、铝瓶是挤压技术的应用。
公司2022获得户用储能客户、铝瓶客户的定点:1、获得国外某新能源客户的定点,成为其家居储能产品铝部件的供应商,项目5年生命周期每年销售金额为6亿元(一期项目独供)。2、获得欧洲某餐饮设备、奶油充电器等产品的进口商和分销商定点,成为其铝瓶供应商, 项目预计年化8亿元收入贡献。
Ø 海外户储需求高增,行业景气度高
根据储能系统接入电网的位置可将储能应用场景分为:发电侧、输配电侧、用户侧三大类。发电侧和输配电侧为电表前端储能,主要用途是电力调峰、调频等功能。家用储能产品主要应用场景为与分布光伏发电系统搭配,可以平滑光伏系统出电的波动性。用户侧储能主要是电力的自发自用,峰谷价差套利,以及提升供电可靠性等用途。
海外户储的高增长主要源于欧美用电成本高、天然气价格上涨、政策刺激等因素。
政策刺激是户储增长的重要因素,刺激方式包括补贴和税收抵免,如2022年8月美国通过了IRA法案(《通胀削减法案》)并将独立储能纳入投资税收抵免(ITC),同时将30%抵免比例延长至2032年。
另一方面居民电网用电成本上涨,而以德国、日本为代表的的国家设有FIT光伏发电上网补贴政策(多余发电可出售),以美国、澳大利亚为代表的的国家设有净计量结算政策(扣除可再生能源发电量计价),随着FIT逐步退坡(日本最新财年的户用FIT价格已经降至17日元/kwh),以及在户储政策的刺激下,预计将降低售电比例,提高居民配储比例。

能源结构方面,根据《bp世界能源统计年鉴》,欧洲2021年分燃料发电量分布中,天然气占比20%、煤炭占比16%,同时,其不可再生能源的供给大量依然进口,2021年通过管道和液化天然气从俄罗斯进口的天然气占欧盟天然气消费总量的40%,从俄罗斯进口煤炭占欧盟煤炭能源消费总量的20%,而因为供给减少,以及地缘政治问题等因素,欧洲天然气等价格大幅提升,降低对俄罗斯的能源进口依赖是欧洲光储增长动力之一。

2021年、2022年海外户储延续高增长。根据SolarPower Europe,2021年欧洲户储新增装机量2.3GWh,相较于去年增长了107%,而影响装机量进一步提升的主要源于缺少电芯和安装工人,预计2022年新增装机量3.9GWh,同比增长70%,保持较高的景气度。

户用储能系统由电池组、电池管理系统(BMS)、能量管理系统(EMS)、储能变流器(PCS)以及其他电气设备组成,其中电池组箱体的产品应用与车有共通性,我们基于以下数据及假设估算户储铝部件(电池包箱体)的行业空间:
1、户用光伏装机量根据彭博数据,2020、2021年全球分别新增装机量为31.1GW、48.7GW。预计2025年新增装机量85.7GW,新增装机量配储率预计提升至20%,配储时长提升至2.5小时,对应户用储能市场2025年增至52GWh。
2、铝部件单瓦时成本方面,产品形态上,特斯拉Powerwall产品整体尺寸为1150mm*753mm*147mm,总重量为114kg,户储作为一个类家用电器的产品,设计相较于商储更加紧凑,结合德国户储品牌E3/DC的产品手册,其户储电池箱体重约33kg,预估户储电池包箱体价值量为1200-1500元。
3、目前户储产品电池容量约为5-15kwh,平均以10kwh估算,电池组箱体的单价约为0.12-0.15元/wh,结合户储行业规模,预计户储用铝部件2025年增长至62亿元,2021-2025年CAGR为67%。

Ø 铝瓶获快消品定点,下游应用空间广泛
公司铝瓶业务经营主体为宁波和升铝瓶技术有限公司,和升铝瓶成立于2020年,主要生产高压无缝铝合金气瓶,旭升集团持股比例为67%。
铝合金无缝气瓶是公司现有工艺的延伸,铝合金无缝气瓶的原材料选取一般为Al-Mg-Si系铝合金,具有易加工性、耐腐蚀、低温性能好等优点。
铝合金气瓶制作工艺大致有四类,包括冲拔拉伸法、挤压、冲压拉伸法、旋压成形法等工艺,根据公司的发明专利描述,其铝瓶以挤压制备,公司已经具备了挤压工艺的量产经验,公司铝瓶业务具备理化检测、无损检测、材料分析、力学性能检验等团队,拥有1000T到3600T压力机、全自动生产线等,现有年产能2000万只以上,对应年营收10亿元以上。
铝合金气瓶产品应用范围广,公司主要产品包括二氧化碳瓶,潜水瓶,特种气体瓶,医疗瓶,消防瓶,氢气瓶等,可用于消防、储能、娱乐、医疗、工业等领域。
公司目前定点为国外的快消品需求用铝瓶,获得欧洲某餐饮设备、奶油充电器等产品的进口商和分销商定点,欧洲铝瓶需求来源于欧洲绿色协议的加快推进下食品添加行业的钢制容器需向铝制容器切换,根据公司预计,目前全球单饮料用铝合金气瓶年需求量超过1亿只(对应50亿元市场空间),我们结合公司产能评估,已获定点对应年化供货量1600万只,对应市场渗透率约16%。
除消费领域的应用,公司铝瓶业务将进一步为氢能源作准备。
在氢能电池汽车成本中,约为14%是车载供氢系统,该系统是燃料电池汽车能量储存单元,用于储存以及提供氢气,其中高压气态储氢技术对应储氢瓶主要包括I 型瓶全金属(钢质)、II 型瓶金属内胆(钢质)纤维环向缠绕、III 型瓶金属内胆(钢/铝质)纤维全缠绕(公司在研)、IV 型瓶塑料内胆纤维全缠绕。钢瓶主要以加氢站等固定式储氢应用,而铝瓶则因其轻量化性能,多在燃料电池汽车上应用,氢能源车同样具有较高铝合金轻量化需求。
目前全球燃料电池规模尚小,2020年销量10480辆(IEA),燃料电池在续航里程要求更长、动力能力密度要求更高的中型和重型卡车领域具有更明显的优势,预计渗透率将有所提升。


轻量化大势所趋,受益于汽车铝合金渗透率提升趋势
汽车铝合金零部件渗透率持续提升,底盘、车身件新增潜力大
Ø 轻量化是行业发展大趋势,铝合金是良好的轻量化材料选择
汽车轻量化是在保证汽车强度、安全性、成本不变或更优的同时降低整备质量。轻量化有助于燃油车节能减排,具体的,汽车整车质量降低10%,约降低燃油车燃油消耗6%-8%,降低4%-10%的尾气排放,具有更高的燃油经济性。

新能源车方面,因增加了动力系统,相较于传统车重量增加5%-25%,具有更强的轻量化需求。同时轻量化在操作上更具有稳定性,能够缩短制动距离,更具有安全性。
产业政策与行业协会方面,国家发改委发布的《产业结构调整目录》中将轻量化材料应用列为汽车七大目录之一,铸造行业协会发布的《铸造行业“十四五”发展规划》中提出了对于汽车结构件,采用高压/低压/半固态/挤压等工艺成型各类汽车轻合金结构铸件,车身多个部件一体化铸造等要求。
相较于其他材料,铝具有较多良好的特性,是良好的汽车轻量化材料。
1、铝密度较低,纯铝的密度约为2.7g/cm3,约为钢铁的1/3,即可以减重30%-40%,比强度高、比刚度高;2、延展性好、易成形加工,铝可通过多种铸造方式加工,具有良好的可塑性;3、吸收冲击能力强;4、散热性好;5、耐腐蚀性,铝合金表面易生成一层氧化铝保护膜。不过,由于铝合金的材料成本、连接成本均高于高强度钢,因此目前在车身上渗透率尚不高。
钢材因为成本优势,同时钢材的品种、强度范围宽,在车身上应用范围最广,但减重效果有限,且工艺受限(冲压为主)。镁合金和碳纤维虽然减重效果好,但镁合金耐腐蚀性差、成本较高、制造工艺受限等缺陷,少部分应用于汽车内饰件,碳纤维目前成本依然是最主要制约的因素。

汽车行业是铝合金压铸件主要应用下游。根据中国铸造协会数据,2020年中国压铸件产量462万吨,同比增长3%,其中铝合金压铸件占比85%左右,铝合金压铸件下游应用中,汽车零部件占比约为70%,中国压铸件年产量和汽车产量相关度高。

Ø 铝合金零部件制备工艺差别
根据铝合金零部件的成型工艺差别,可分为铸造铝合金和形变铝合金,形变铝合金分为挤压(型材、管材、棒材)、锻造、冲压、轧制(铝板、带、箔)等类别。
1、压铸
压铸工艺高效、一次成型,适合批量化生产。压铸是将熔融液态的金属在高速高压下填充模具型腔的过程,在模具型腔中散热,并在高压下凝固成型为复杂薄壁化产品。压铸与其他铸造工艺主要区别在于高速高压充型,熔体可以快速填充型腔,从而精确复制其尺寸与表面特征,获得薄壁、形状复杂的铸件,一次成型程度高。
压铸主要缺陷是压铸铝合金出现气孔等问题。气孔源于高速冲型过程中液态金属可能出现紊流状态,气孔问题不仅降低了压铸件的机械性能(主要是延伸率)和气密性,也导致不能进行热处理(气孔膨胀),原因包括:
1、压铸工艺参数的设置不当导致卷气产生气孔、缩孔等缺陷,包括对压射速度、压射比压的控制等。压射速度直接关系到合金液的填充状态和充型能力,由于填充速度极快,型腔中的气体难以完全排出,影响到薄壁化程度,以及不同的抗拉强度与延伸率。压射比压同样对铝合金的组织性能影响较大,合适的压射比对应组织致密度、晶粒细化程度,抗拉强度和硬度也有所成差别。
2、产品本身壁厚不均,差异过大容易产生气孔。
3、模具方面,浇筑系统决定了熔融金属的填充状况,模具的热平衡工艺是压铸件的良率的控制和工艺的稳定控制中核心工艺。
现有研究针对压铸可能导致的气孔、缩孔缺陷,开发了真空压铸、半固态压铸等压铸工艺,以及局部挤压、模具局部温度调节等技术。
真空压铸在金属液填充前先将型腔中气体抽出,然后在减压的状态下压射,可有效解决压铸过程中气孔问题,获得更加致密、内部气孔更小且更分散的压铸件,提升延伸率,常规压铸铝合金的延伸率一般为4%左右,而真空压铸可提升至8%。
2、锻造
锻造是通过锻压机械对金属胚料施加压力,并使其塑形的工艺,锻造成型的铝合金件强度高,锻造能够消除金属在冶炼过程中产生的铸态疏松等缺陷,优化微观组织结构,可用于汽车中高强度结构件,包括曲轴类、连杆类、轮毂等零件。与压铸工艺相比,锻造机械性能高,但是工艺成本较高,设备成本高,且模具寿命短,导致产成本成本较高,并且锻造不具备大批量生产的能力,目前飞机等应用锻造工艺较多,汽车类应用较少,少部分应用于底盘安全件等产品。
3、挤压
挤压是对成放在模具型腔中的金属胚料施加压力,使定向塑性,从而获得等截面的型材,挤压材料性能一致性高,挤压可以获得比普通铸造和轧制更均匀的三向压缩应力状态,产品强度较高,稳定性较好。
挤压工艺一次成型度高,在车身上具备较广的应用潜力。相较于压铸,挤压更适合于车身纵梁、横梁、门槛梁、保险杠、行李架、防撞梁、电池包托盘型材件等形状规则的零部件,可形成良好的补充。
4、冲压
铝合金冲压主要用于车身覆盖件,也叫铝合金车身板,与钢材冲压一样,是采用轧制工艺获得车身覆盖用薄板,再通过冲压获得相应零部件。不过,冲压工艺的零部件力学性能不如其他铸造方式,我们认为,随着压铸、挤压工艺的进步,有替代冲压工艺的趋势。


Ø 铝合金零部件汽车应用差别
新能源车领域中,三电系统、热交换系统、车轮用铝合金当前渗透率高,底盘系统、车身结构件、车身覆盖件渗透率仍较低,是铝合金应用的蓝海市场。
1、参考国际铝业协会公布的《中国汽车工业用铝量评估报告(2016—2030)》,车用铝合金重量分布中,燃油车方面,发动机(占比25%)、传动系统(占比19%)、车轮和制动系统(占比27%)是铝合金主要应用领域。新能源车方面,电池系统(占比33%)、车轮(占比19%)是铝合金主要应用领域,而车身结构件、车身覆盖件、底盘用铝合金应用仍较少。

2、单车用铝渗透率角度(单车用铝合金量/最大可用铝量)。预计乘用车平均最大可用铝量约占整车30%,其中电池系统、发动机、传动系统、热交换系统、车轮渗透率较高。车身结构件、车身覆盖件、底盘铝合金渗透率低。铝合金车身结构件在传统燃油车中渗透率为4%,新能源汽车中渗透率为8%,尚有较大空间。


3、电池用铝
传统电池包设计环节为电芯-模组-电池包,铝合金在三大环节均有所应用。电池铝壳与模组结构件主要用到的铝加工工艺为挤压、拔拉、弯折等,压铸企业的应用集中在电池包上盖、托盘等部件。

电池包结构呈集成化趋势:电池包的设计变化从最初的电芯-模组-电池包结构发展至包括大模组技术(Model3相较于ModelS从16个电池模组减少为4个)、电池无模组技术(CTP),电池底盘一体化技术(CTC)、电池车身一体化技术(CTB)等。
CTP技术将电芯直接集成为电池包,本质是通过对电池结构的设计充分利用电池包的空间,提升整体的质量能量密度,以及降低电池成本。宁德时代发布的CTP3.0电池包的体积利用率提升至72%,能量密度可达255wh/kg。
电池包上盖功能较为单一,托盘不仅有承载和保护的作用,还一般集成了水冷板等组件,价值量更高。基于电池包pack技术的变化,电池包托盘也大致可分为钢铝结构、铝型材拼焊(铝合金框架+铝板结构)、一体压铸铝三种工艺类别,由于一体压铸工艺尚未达到量产标准,目前以挤压铝合金托盘+型材拼焊为主要加工工艺。
压铸电池包上盖单车价值量约为400-500元,挤压成型电池托盘单车价值量预计1000-2000元,一体压铸电池托盘对于压铸机吨位、工艺难度要求更高(或需12000吨压铸机),附加值预计更高,且集成了水冷板等零部件,体积和重量更大,预计单车价值量2500元以上。
4、车身件用铝
车身结构件是车体框架,起到支撑和抗冲击的作用,零部件一般尺寸较大,且结构复杂,一般力学性能要求为:抗拉强度大于240MPa,屈服强度大于180MPa,延伸率大于等于10%,普通压铸件性能难以达到,需要应用高真空压铸技术。
车身结构件用铝渗透率低的主要原因大型薄壁化产品的工艺难度要求高,且大量焊点焊接生产效率低下,生产成本较高。相比于高压压铸,高真空压铸技术可以减少卷气,完整充填提高强度和延伸率,应用产品从高压铸造的减震塔、轮罩等车身结构件扩展到了其它中大型车身结构件。以奥迪A6为例,通过高真空压铸实现对前减震塔10个冲压件替换为1个铝合金件,减重10.9kg。
同时,一体化压铸工艺可以有效降低焊点数量,减少铝合金车身结构件的成本。随着大吨位压铸机、高真空模具的开发,以及一体化压铸工艺良率的提升、挤压技术的开发,压铸铝合金、挤压铝合金有逐步替代钢材冲压加焊接车身件的潜力。

5、底盘件用铝
一辆车底盘系统模块包括1套轻量化副车架、1套轻量化悬挂系统(控制臂)、1套转向节等。
由于底盘件是安全件,铝锻造控制臂、转向节是最能满足其力学性能要求的工艺,副车架结构相对复杂,单一工艺往往难以满足要求,目前通常需要多工艺制备,包括铸造成型+挤压成型、冲压+挤压、冲压+铸造(拓普集团的副车架为钢材冲压+铝合金低压压铸的工艺结合)。相较于传统的铸造以及冲压工艺,以锻造成型、挤压成型、低压压铸等高质量铸件组织细密、均匀,在屈服强度、抗拉强度、延伸率均有所提升。
相对于车身(结构件、覆盖件、加强件),底盘属于簧下质量,同等幅度下簧下质量轻量化的效用是簧上质量轻量化的5倍以上,并且提高簧下的轻量化对汽车的性能、响应速度、舒适性均有较高的提升。预计随着工艺的进步,底盘件用铝将进一步提升。
Ø 国内乘用车铝压铸行业千亿市场规模
根据中国汽车工程学会发布的《节能与新能源汽车技术路线图》,其中提出单车铝用量目标为2025年250kg,2030年350kg,在《节能与新能源汽车技术路线图2.0》中对轻量的系数(白车身质量与车身扭转刚度和轴距与轮距乘积的比值)做了指引,相较于2019年分阶段的目标为,2025、2030、2035年燃油乘用车轻量化系数分别降低10%、18%、25%,纯电动乘用车轻量化系数降低15%、25%、35%。车身轻量化是大趋势。

我们基于汽车工程学会以及国际铝业的数据,2018年中国乘用车单车用铝量约为120kg,其中燃油车119kg,新能源车约为141kg,与上述轻量化阶段性目标差异较大,单车铝合金用量有较高的提升空间。
零部件空间方面,通过以下假设预估汽车铝合金压铸行业的市场空间:
1、从制造工艺看上,根据前述分析,电池包箱体、车身结构件、车身覆盖件可用挤压、一体化压铸成型,预计挤压、一体化压铸等工艺占比提升,压铸整体占比下降,预计2021年国内铝压铸占比约为58%,挤压占比约为12%。
另外,底盘类产品可用锻造生产以达到较高的力学性能,考虑到锻造的加工效率,预计锻造的占比较小,小幅提升。

2、铝合金铸造的定价方式一般根据产品的重量、工艺的难度系数、产线的差异、良率等综合得到一个平均成本,再赋以加工费率,因此实际不同产品的单吨价格有所差异,我们预计平均售价45元/kg。
基于以上两大假设,预计:
单车用铝量方面,预计2021年国内乘用车单车用铝量146kg,其中新能源车180kg,预计2025年乘用车提升至213kg,其中新能源车提升至250kg,对应铝合金渗透率分别为。
具体的,2021年电池系统、车身件、底盘系统用铝量分别为43kg、25kg、18kg,预计至2025年提升至50kg、40kg、30kg,对应渗透率分别提升至100%、15%、55%。
总用铝量方面,2021年乘用车总用铝量约为313万吨,预计至2025提升至527万吨,2021-2025年CAGR=14%,新能源车2021年行业总用铝量约为60万吨,预计至2025汽车用铝量提升至325万吨,2021-2025年CAGR=52%。
乘用车零部件市场空间方面,预计铝合金零部件(包括所有工艺)市场空间2021年为1127亿元,2025年提升至1898亿元,2021-2025年CAGR=14%。其中,预计2021年铝压铸行业市场空间812亿元,2025年提升至1253亿元。

一体化压铸是铝轻量化降本的有效生产方式,进一步提升单车用铝量
Ø 一体化压铸降低车身制造成本、提升生产制造效率,赛道长,空间广,当前制约一体化压铸发展的主要因素仍为工艺良率,即批量化生产的经济性。
一体化压铸替代了冲压+焊接的过程,降低车身制造成本。传统车身制造中一般通过钢材冲压+焊接成型,在铝合金渗透率提升的情况下,也面临着大量焊接的要求。
一体化压铸将零部件与型材拼焊工艺合并,简化了白车身的制造过程,以特斯拉ModelY车身后地板的一体化压铸为例,将70多个零部件减少为1-2个大型铝铸件,焊接点从700-800个减少到50个,使零部件减重10%-20%,成本降低20%。
生产效率上,制造时间由1-2小时缩短至3-5分钟,显著提升生产效率。目前奥斯汀工厂生产ModelY可将前后地板零部件从171个减少至2个,减少超过1600个焊接点,可进一步提升生产效率与降低成本。
目前一体化压铸的良品率较低,是制约行业大规模发展的主要原因。
制备超大型、复杂一体成型的薄壁化产品对工艺要求较高:相较于传统铸件(压铸机吨位达到4400即可),一体化压铸机吨位要求6000T以上,对于设备投资、场地要求更高(且原有的设备、场地均无法满足要求)。
材料方面,合金需要具备良好的充型能力,由于一体化压铸产品为超大型薄壁产品,通过热处理容易引起产品变形,需要开发免热处理材料。同时,需要开发超大型真空模具,前期研发投入较大。当前产业中仅有特斯拉规模化应用一体化压铸后地板,整体渗透率较低。

产业中有明确应用方向的是车身前地板、后地板、中底板/一体化电池托盘等组成的下车体,合计单车价值量约7000-8000元。远期角度,除了下车体,预计副车架、车门、后盖、ABCD柱等均可以通过一体化压铸得到,对应单车价值量预计可以提升至1万元以上。
假设1:渗透率,2022年已量产的一体化压铸车型包括特斯拉ModelY、蔚来ET5,对应后地板渗透率为2%,
预计2023年小部分车型前地板实现一体化压铸,2024有小部分车型实现电池托盘的量产。
假设2:单车价值量方面,根据车型差异以及一体化后地板设计差异,其重量预计在40-60kg之间,预计后地板单车价值量在1800-2500元之间,前地板重量预计与后地板类似,一体化电池托盘因功能有所增加,体积更大,预计重量60-70kg,单车价值量预计3000元左右。
基于以上假设,我们预计到2025年国内一体化压铸零部件市场空间为141亿元,成长空间广阔。

Ø 一体化压铸产品集成度高,预计行业格局向龙头集中
一体化压铸通过将车身零部件集成为一个整体,同时行业壁垒提升,预计将提升行业集中度,龙头企业有望强者恒强。
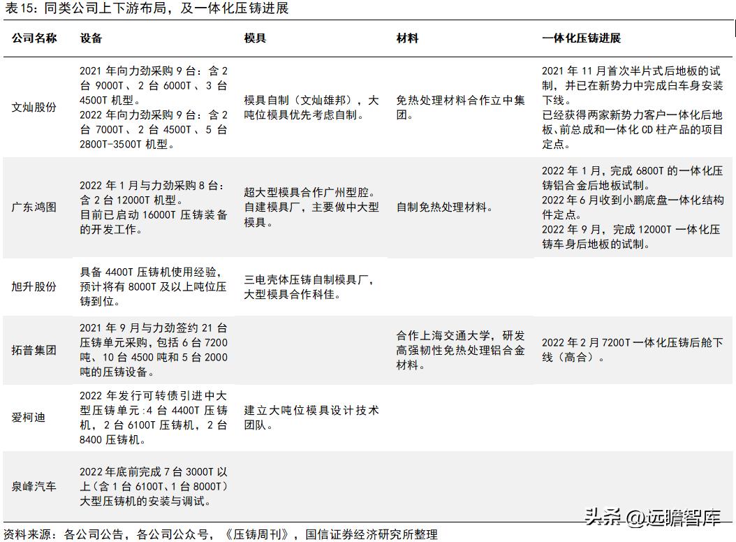
当前阶段,零部件公司一体化压铸进展集中于设备投入、试制、获取定点环节。文灿基于其车身结构件的生产经验,2022年9台大型压铸机全部安装完成并投入使用,目前已经获得一体化结构件后地板项目、前总成项目、上车身一体化项目定点。广东鸿图与力劲集团签署了8台大型压铸单元协议,并完成了6800T一体化压铸铝合金后地板试制,已经获得小鹏底盘一体化结构件的定点。
公司在一体化压铸上布局较为稳健,目前主要布局在核心的模具环节。
公司于2022年10月28日与科佳(长兴)模架制造有限公司签订战略合作协议,双方将在新能源汽车的大型一体化车身结构件、一体化铸造电池盒箱体等产品的模具开发和工艺应用建立合作,以保障公司对于一体化铝铸件的超大型模具的需求。
科佳具备压铸模架、注塑模架、锻造模架的生产与研发能力,2021年10月整体搬迁至湖州新厂,新增120亩土地,建设满足年产300套新能源汽车轻量化一体压铸模具模架生产线项目。设备方面预计将有8000T及以上吨位压铸到位。

公司新能源业务起步早、起点高,全产业链布局铸就核心竞争优势
乘用车铝压铸行业竞争格局分散。考察主要的上市公司旭升集团、拓普集团、文灿股份、广东鸿图、爱柯迪、泉峰汽车等,其2021年汽车铝合金/汽车铸件相关收入分别为27亿元、26亿、40亿、40亿、31亿元,合计约占铝合金压铸行业市场份额为20%,目前行业整体较为分散。

铝压铸行业工艺、工序繁多,当前阶段主流企业仅能够专注于单一工艺或者单一品类,难以跨工艺实现统一布局。原因在于,铝压铸是重资产行业,持续的投入是保障企业产能以及增长的主要动力来源,且不同工艺和产品品类所需要的设备、模具、材料、工艺know-how均有差异,需要长期积累以提高良品率。盲目开发多种工艺可能带来良率的下降,以及规模效应的下降。
资金壁垒、工艺壁垒构成铝合金铸造企业的护城河,行业新进入者难以在资金投入与工艺积累上短期实现超越。
目前我们已经看到车身结构件、底盘件、三电壳体踊跃出领军企业,我们预计随着一体化压铸的发展(剔除行业长尾中小件,向龙头集中),以及出现旭升集团这类多工艺、多品类布局的公司,龙头的竞争优势将更加明显,强者恒强。
乘用车铝挤压行业竞争格局相对集中,市场优于压铸行业。2021年亚太科技铝挤压材销量为22.59万吨,向国内燃油及新能源乘用车汽车供应量占比约为80%,即18万吨,结合前述挤压铝合金市场规模,以及铝挤压材至整车零部件综合损耗率按30%测算,亚太科技占比34%左右。铝挤压工艺较为单一,较易形成集中的竞争结构,公司目前挤压件产能2万吨,达产后预计市占率达4%-5%,有较大的提升空间。

铝压铸行业工艺壁垒高,公司工艺环节布局完善,确保全生产周期良品率
工艺壁垒:铝合金铸造是设备、原材料、压铸工艺、机加工等多工艺融合的行业。公司核心竞争力的形成主要来源于加工工艺的持续改进与研发投入,保障全生命周期的良品率。
公司三大工艺生产设备先进:
1、压铸设备拥有瑞拥有瑞士布勒、德国富莱、东洋等全自动压铸机,检查中心配有德国蔡司三坐标测量仪、光谱仪等先进检测仪器;
2、锻造设备拥有水平连续铸造设备和热模锻设备,配套铝棒自动锯切、堆叠生产线;
3、挤压投产自动化挤压生产线,挤压机采用目前较为先进的西马克技术。
原材料方面,公司具备自主研发铝合金配方及原材料铸造工艺,自主开发汽车用铝铝合金牌号xus60系列、xus70系列,优化铝合金的化学成分和微观组织,提高原材料的强度、韧性、寿命、力学性能等材料性能。
模具方面,具有独立的压铸模具设计与制造能力,能自行设计制造4400吨以下压铸模具。模具的热平衡工艺是压铸件的良率的控制和工艺的稳定控制中核心工艺。公司三大工艺的模具都是自研开发,并开发了模具热平衡系统,降低因热量不平衡导致的收缩变形与气孔,保障产品良品率。
工艺方面,三电壳体密封性要求高,具有尺寸大、薄壁化等特点,公司通过局部温度控制调整表面应力分布,可有效解决在压铸过程中因温度控制不均匀导致的气孔、开裂、变形问题。
精密机加工方面,公司自主设计一体式成型刀具、机加工工装夹具技术,提升工艺稳定性与效率。焊接工艺方面,公司自主开发了摩擦搅拌焊工艺,该工艺具有焊缝变形小、焊缝强度高、焊接成本低等优点。
公司维持相对较高的研发费用支出,主要用于:1、产品:建立系统集成事业部,加大对系统总成的开发力度;2、工艺:优化制造、压铸、焊接、装配等工艺,提升产品良率;3、材料:开发高屈服强度和高延伸率材料等。4、加大对车身结构件、一体成型产品的研究开发,提升全工艺环节的自制率和竞争率。


铝压铸行业投资周期长,公司新能源业务长期积累具备先发优势,强者衡强
Ø 铝压铸行业属于资金密集型,前期投入较大,达产周期长,龙头稳固现有竞争优势,新进入者后发优势弱
铝合金铸造行业属于资金密集型行业,需要购置相应的熔炼设备、压铸设备、模具生产设备、机加工设备、检测设备等,以销售收入/固定资产原值衡量投入产出的情况,公司维持在1:1.3左右(2016年较高预计产能比较饱满)的投入产出比,收入的增长依赖于固定资产的持续投入。

项目周期长,产能建设+完全达产周期长达5-6年。
统计同类公司建设投资情况,普遍投资期在18-36个月,税后投资回报期6-8年。
具体的,以2021年公司投入的铝合金汽车零部件项目为例,其项目建设周期36个月,预计T+6年完全达产,项目总投资11.4亿元,其中土建及安装工厂3.7亿元,设备购置费用6.1亿元(机加工设备3.2亿元、压铸设备2.5亿元、后处理设备2235万元),设备投入高,项目周期长。

公司长期聚焦于新能源,产能投入与业务发展形成正反馈,保持领先优势
公司是压铸企业中最早布局、且聚焦于新能源业务的企业,业务纯粹,无转型压力,自2013即通过合作特斯拉进入新能源领域,充分受益于行业的发展并积累了自身的优势。
公司随着规模的提升与工艺的积累,已经形成产能扩展与业务发展的正反馈,即通过工艺的完善扩充产品品类(公司在压铸同类企业中唯一同时具备压铸、锻造、挤压三大工艺的公司),而前期规模的积累保障新业务的稳步开展,能有效维持行业竞争力。
拓普集团:铝合金+高强度钢双重布局,轻量化产品为底盘和车身件:1、底盘系统,包括铝副车架、控制臂、拉杆、转向节等;2、轻量化车身,包括一体化成型车身前后底板、车身结构件、车门结构件、电池PACK结构件等。
2021年公司底盘系统营收26.2亿元(占总营收23%)。公司原有180万套轻量化底盘系统产能,2020年通过非公开发行募投项目增加年产480万套轻量化底盘系统产能,预计2024年达产,2022年进一步通过发行可转债增加增加年产480万套轻量化底盘系统产能,预计2027年完全达产,合计产能1140万套。
工艺方面,副车架通过冲压+低压制备,控制臂系统通过冲压+锻造+低压制备,转向节通过冲压+差压制备。
文灿股份:铝合金为主,具备高压压铸、低压压铸、重力压铸、高真空压铸等工艺。公司2021年公司压铸件产品收入40.5亿元(占收入比重99%),其中车身结构件收入6.5亿元,占比16%。
公司2011年开始研发车身结构件产品,已完成车门框架、前后纵梁、侧梁、前后减震塔、扭力盒、A柱、D柱等产品的量产,并进一步开发了大型一体化结构件,目前已经获得大型一体化结构件后地板、前总成、上车身一体化项目定点。
广东鸿图:2021年公司铸件制造业收入39亿元(占总营收65%,主要是汽车产品)。产品品类较多,用于动力总成系统、传动系统、底盘系统等,以及新能源车三电系统,包括电池上下壳体、电机壳、变速器壳体、电控箱体、逆变器支架等。
公司具备工艺、材料、模具、产品整体解决方案。材料方面,成功研制免热处理材料、高强高韧铝合金材料、可透光透波新型高分子材料等,实现向新能源客户的推广应用。模具方面,早期公司核心技术在模具开发设计环节,2019年成立模具全资子公司,开展模具配套设计技术,完善模具冷却优化与控制技术等,模具公司2020年开始独立运营管理,提升公司模具制造能力。
爱柯迪:公司以中小零部件为主,产品主要应用于汽车雨刮系统、动力系统、热管理系统、转向系统、制动系统等,2021年压铸件收入30.8亿元(占收入比重96%)。
目前公司正开发三电壳体、新能源铝合金零部件等产品,2022年公开发行可转债募集资金,拟投资18.85亿元用于爱柯迪智能制造科技产业园项目,达产后预计新增新能源汽车电池系统单元、新能源汽车电机壳体、新能源汽车车身部件和新能源汽车电控及其他类壳体等710万件产能。
公司客户目前以国内外Tier1为主,2022年上半年法雷奥、博世、麦格纳、蒂森克虏伯、大陆等前五大客户合计占比44%。
泉峰汽车:公司产品为铝合金及黑色金属类产品,核心产品为变速箱阀体,覆盖电机、电控壳体类业务。工艺以压铸为主,并积极布局一体压铸电池托盘和车身结构件。2021年汽车零部件收入15.1亿元(占收入比重94%)。
公司客户目前以国内外Tier1为主,2021年上半年博格华纳、法雷奥、博世、大陆、舍费勒等前五大客户合计占比76%。

财务分析:对比同业,盈利能力第一梯队
选取拓普集团、文灿股份、广东鸿图、爱柯迪、泉峰汽车等汽车铝合金压铸类企业财务做对比分析。
综合比较而言,公司的盈利能力在以上同类公司中保持领先,2022年前三季度毛利率好于同类公司的平均3.2pct,销售净利率好于同类公司的平均7.9pct。公司的毛利率虽然相较于2016年下降幅度较大(行业共性),但期间费用率相较于同类公司下降幅度同样较为明显,2022年前三季度期间费用低于同类公司6.5pct(其中管理费用率低于同类公司平均4.1pct)。
我们认为高毛利率得益于前述讨论的核心竞争优势(工艺长期积累、产业链布局完善保障全生命周期良品率、专注于新能源产品规模效应强),而低期间费用率得益于公司的优秀的管理能力以及收入快速增长的规模效应,公司通过优化产线布局、优化生产节拍来提高制造效率,公司的人均产值优于同业。
Ø 盈利能力分析
行业整体毛利率处于下行趋势,2022年有所缓解。公司毛利率高,费用率低,盈利能力优于同业。行业毛利率下行源于因规模增加而带来的年降、原材料于2021年大幅上涨、会计准则所对应的运输费计入营业成本(对应销售费用率显著下降)。
公司的毛利率、净利润率2022年前三季度回升至23.1%、14.8%,毛利率好于同类公司的平均3.2pct,净利率好于同类公司的平均7.9pct,整体而言好于行业平均。
费用端,虽然同类公司整体规模上行,但管理费用率并未发生明显下滑,公司从2020年开始管理费用率持续降低,2022年前三季度仅为1.7%,低于同类公司平均4.1pct,优秀的管理费用控制是公司盈利能力好于同行的重要原因。


公司的人均创收与人均创利高于可比公司。公司2021年总人数2953人,同比年增长59%。人均创收方面,2021年公司为102万,高于可比公司平均值79万元。人均创利方面,公司2021年为14万元/人,高于可比公司平均值5万元/人。

Ø 资本结构分析
公司负债以流动负债为主,其中短期借款2022前三季度短期借款15亿元,主要系公司业务规模扩大,用于支付生产所需要的流动资金大幅增加。
公司资产负债率于2021年有所提高,主要系业务高速发展下的资金需求,2022年前三季度已有所下滑。公司2021年流动比率1.7,速动比率1.4,偿债能力较为稳健。


Ø 经营效率分析
压铸行业的存货周转天数、应收账款周转天数均比较一般。公司存货周转天数高于可比公司平均,但公司存货主要为在产品和原材料,库存商品占比不高(2022年中报库存商品占比22%),未形成明显积压。
公司应收账款周转天数低于可比公司平均,体现了公司较强的经营能力与竞争优势,公司客户资质较好,账期基本为2-3个月,应收账款回收整体风险可控。

公司2021年固定资产账面价值同比增长82%,主要系公司产能大幅扩张,厂房转固以及设备投入所致。
公司固定资产周转率略高于可比公司,但整体差异较小,2022年同类公司资产周转率均有所下滑,主要系前置投入较多。

盈利预测
假设前提
我们的盈利预测基于以下假设条件:
收入和毛利率方面:
结合公司的产能布局情况,以及分类产品销售的预测,我们预计公司营收2022-2024年分别为47.57/69.59/90.77亿元,同比增长57.3%/46.3%/30.4%,预计毛利率2022-2024年为23.9%/23.8%/23.9%。
Ø 汽车类:公司的汽车类铝合金零部件销量随着新能源行业以及核心客户增长而增速较快,单价随着公司大件产品与总成产品比例上升而提升,并且大客户特斯拉于2023年1月开启新一轮降价,预计将提振销量,我们预计2022-2024年汽车类收入43.41/57.53/70.26亿元,同比增长61.2%/32.5%/22.1%。
毛利率方面,前文讨论2022年全年铝价波动对毛利率提升为0.9%,预计2022年毛利率22.8%,预计汽车业务毛利率随着量的提升或有小幅降低,2023-2024预计维持在22.5%左右。

Ø 工业类:工业类产品主要是清洗机配件、电机配件、注塑机配件等产品,主要在一厂进行生产,暂无扩产情况,因此预计工业类配件维持稳定,预计2022-2024年工业类收入1.53/1.68/1.85亿元,年化增长率为10%。工业类产品毛利率波动小,预计维持过去三年的平均值约26%。
Ø 模具类:公司模具生产以自用为主,公司暂未披露扩产与外销计划,预计模具对收入贡献仍然较低,预计2022-2024年模具类业务收入1.40/1.54/1.70亿元,年化增长率为10%,毛利率较为稳定,预计维持45%水平。
Ø 户储:考虑到户储目前行业处于发展初期,景气度较高,结合定点情况,预计2022-2024年户储业务收入为0.5/4/8亿元,考虑到户储行业为新增市场,行业参与者较少,预计毛利率高于现有汽车业务,结合工业类产品毛利率,预计户储业务毛利率26%。
Ø 铝瓶:铝瓶行业比较稳定且下游分散,我们仅以公司当前定点预估收入,预计2022-2024年铝瓶业务收入为0/4/8亿元,考虑到铝瓶业务偏消费属性,且供应商较少,预计毛利率高于现有汽车业务,结合工业类产品毛利率,预计铝瓶业务毛利率-/27%/27%。
费用率方面:
公司2022年前三季度2022前三季度销售费用率、管理费用率、研发费用率、财务费用率分别为0.5%、1.7%、3.6%、-0.1%,同比-0.13pct、-1.03pct、-0.88pct、-0.34pct,费用的绝对值分别为0.16亿、0.56亿、1.19亿、-0.04亿。
公司销售费用率、管理费用率下降得益于收入快速增长的规模效应,预计随着公司收入增长进一步有所下降,而研发费用仍然保持较高增速,财务费用得益于汇兑收益。
预计公司2022年全年销售/管理/研发/财务费用分别为0.29、0.80、1.76、0.34亿元,对应销售/管理/研发/财务费用分别为0.6%、1.7%、3.7%、0.7%。

未来3年业绩预测
盈利预测:基于以上假设,我们预测公司2022-2024年营业总收入分别为47.57/69.59/90.77亿元,同比增长57.3%/46.3%/30.4%,预计毛利率2022-2024年为23.9%/23.8%/23.9%。
我们预测公司2022-2024年归属母公司净利润7.00/10.08/13.15亿元,同比分别为69.3%/44.1%/30.4%。每股收益22-24年分别为1.05/1.51/.97元。

估值
考虑公司的业务特点,我们采用绝对估值和相对估值两种方法来估算公司的合理价值区间。
绝对估值:46-52元
未来10年估值假设条件见下表,其中收入与费用端已讨论。
所得税税率:公司2022年前三季度所得税费用0.74亿元,利润总额5.59亿元,对应实际税率约为13.2%,公司主要纳税主体适用税率包括:本公司(15%)、宁波旭升汽车零部件有限公司(25%)、宁波旭升铝镁铸业有限公司、宁波和升铝瓶技术有限公司、旭升汽车精密技术(湖州)有限公司适用20%,其中本公司是主要纳税主体,我们对所得税税率依然以15%预估。
固定资产新建项目投资:公司收入的增长依靠固定资产投入,2021年构建固定资产支付的现金达14.46亿元,同比增长167%,2022年前三季度构建固定资产9.86亿元,同比增长7%,预计依然保持较高的固定资产投入。
应付债券:公司2021年应付债券余额12.70亿元,为2021年12月10日发行的升21转债,该笔可转换债券因触发有条件赎回条款,截至2022年9月30日已全部赎回,变更后,公司股本增加至666.58百万股。


根据以上主要假设条件,采用FCFF估值方法,得出公司价值区间为46-52元。

绝对估值的敏感性分析
该绝对估值相对于WACC和永续增长率较为敏感,下表为敏感性分析。

相对估值:46-53元
我们选取拓普集团、三花智控、文灿股份、广东鸿图、爱柯迪、泉峰汽车作为可比公司。截至2023年1月31日收盘价,公司对应当前市值,22-24年分别为38/27/20倍,可比公司对应23年平均PE为27X,考虑公司较好的成长性以及在同类公司的领先优势,给予一年期(2023年)目标估值46-53元,对应2023年PE为30-35倍。

公司处于快速成长期,考虑到公司较好的成长性以及在同类公司中的领先优势,通过相对估值给予公司2023年目标估值46-53元,对应PE为30-35倍,相对目前股价有14%-31%溢价。
——————————————————
报告属于原作者,我们不做任何投资建议!如有侵权,请私信删除,谢谢!
精选报告来自【远瞻智库】报告中心-远瞻智库|为三亿人打造的有用知识平台