中国经济网编者按:上交所官网近日发布消息,将于11月23日审核广东富信科技股份有限公司(以下简称“富信科技”)的首发申请。富信科技主营业务为半导体热电器件及以其为核心的热电系统、热电整机应用产品的研发、设计、制造与销售业务。
富信科技拟于上交所科创板上市,保荐机构为中泰证券股份有限公司,审计机构为中审众环会计师事务所(特殊普通合伙)。富信科技本次拟募集资金5.03亿元,其中,1.38亿元拟用于半导体热电器件及系统产业化升级项目,1.59亿元拟用于半导体热电整机产品产能扩建项目,5546.30万元拟用于研发中心建设项目,1.50亿元拟用于补充流动资金。
富信科技选择的上市标准为《上海证券交易所科创板股票上市规则》第2.1.2条第一项的上市标准,即“预计市值不低于人民币10亿元,最近一年净利润为正且营业收入不低于人民币1亿元”。
富信科技在招股书中称,公司主营业务及主要产品属于半导体热电产业,受到多项国家产业政策支持,符合国家战略,公司拥有关键核心技术,科技创新能力突出,主要依靠核心技术开展生产经营,符合科创板定位的其他行业领域。
上交所就其属于科创板定位的其他领域的原因及其合理性进行了追问。
《上海证券交易所科创板企业发行上市申报及推荐暂行规定》指出,属于科创板定位的行业领域的高新技术产业和战略性新兴产业包括新一代信息技术领域、高端装备领域、新材料领域、新能源领域、节能环保领域、生物医药领域这六大行业领域和符合科创板定位的其他领域。
关于合理性方面,富信科技表示,虽然公司不属于上述六大行业领域,但是主营业务及主要产品在消费电子、通信等诸多现代产业中得到广泛、深入应用,受到多项国家产业政策支持,属于科创板定位的其他领域具有合理性。
2017年、2018年、2019年和2020年上半年,富信科技研发费用分别为1845.59万元、2281.50万元、2687.50万元和985.75万元,占营业收入的比例分别为3.61%、3.79%、4.29%和3.96%。报告期内,该公司研发人员分别为98人、132人、129人和125人,人均薪酬分别为7.68万元/人、9.09万元/人、10.44万元/人和4.73万元/人。
报告期各期内,富信科技研发费用不及同期销售费用和管理费用。其中,该公司销售费用分别为2932.34万元、3122.97万元、3018.64万元和1150.80万元,占营业收入的比例分别为5.73%、5.18%、4.82%和4.63%;管理费用分别为2260.78万元、2656.79万元、3206.58万元和1154.14万元,占营业收入的比例分别为4.42%、4.41%、5.12%和4.64%。
报告期内,富信科技实现营业收入分别为5.12亿元、6.03亿元、6.26亿元和2.49亿元,实现净利润分别为3008.30万元、5243.91万元、7232.37万元和3097.24万元。
报告期内,富信科技经营活动产生的现金流量净额分别为4285.91万元、878.24万元、1.30亿元和2247.49万元,净现比分别为142.47%、16.75%、179.09%和72.56%;销售商品、提供劳务收到的现金分别为4.40亿元、4.67亿元、6.01亿元和2.16亿元,主营业务收现比率分别为86.10%、77.56%、95.99%和86.66%。
报告期内,富信科技主营业务外销收入分别为3.01亿元、3.58亿元、3.86亿元和1.33亿元,占比分别为58.97%、59.54%、61.71%和53.70%,外销收入占比较高。其出口产品主要销往欧洲、北美等多个国家和地区。报告期内,富信科技已经被加征关税的产品对美国的营业收入分别为8526.92万元、7333.58万元、5710.64万元和315.40万元,占全部营业收入的比例分别为16.67%、12.17%、9.12%和1.27%。
截至2017年12月31日、2018年12月31日、2019年12月31日及2020年6月30日,富信科技资产总额分别为3.53亿元、3.91亿元、4.43亿元和4.14亿元;负债总额分别为1.36亿元、1.34亿元、1.38亿元和1.08亿元;资产负债率(合并)分别为38.40%、34.36%、31.09%和26.05%。
报告期内,富信科技的货币资金分别为7966.15万元、3709.23万元、1.00亿元和7554.11万元。
报告期内,富信科技应收账款账面价值分别为5164.81万元、1.22亿元、8968.62万元和8607.83万元,占流动资产的比例分别为19.17%、42.42%、28.00%和29.68%,占同期营业收入的比例分别为10.10%、20.18%、14.32%和17.30%(半年度数据已年化)。同期,该公司应收账款周转率分别为10.58次、6.96次、5.93次和5.66次。
报告期内,富信科技存货余额分别为1.04亿元、1.11亿元、1.18亿元和1.03亿元;跌价准备分别为93.83万元、229.50万元、274.33万元和319.31万元,跌价准备比例分别为0.90%、2.07%、2.32%和3.09%;存货账面余额分别为1.03亿元、1.08亿元、1.16亿元和1.00亿元,占流动资产的比例分别为38.15%、37.81%、36.09%和34.55%。
从该公司主要产品来看,富信科技存在主要产品客户单一的风险。其所生产的啤酒机、恒温床垫、冻奶机产品分别销售给不同的单一客户。三大主要产品客户报告期内销售收入金额分别为8593.53万元、1.63亿元、2.15亿元和7633.64万元,占当期营业收入的比例分别为16.80%、27.07%、34.38%和30.68%。
同时,富信科技与前述三大客户均签署了限制性条款。2019年至2020年上半年,富信科技对前述三大客户所销售的产品金额占其同类产品金额的比例均为100%。
报告期内,富信科技热电整机应用产品产能利用率分别为102.93%、96.18%、70.11%和38.88%;热电器件产能利用率分别为111.88%、108.68%、95.24%和74.29%;热电系统产能利用率分别为83.68%、98.31%、103.41%和77.03%。
此外,II-VI Incorporated两家孙公司分别持有富信科技10.70%、9.50%的股份,II-VI Incorporated与富信科技实际控制人刘富林、刘富坤曾于2012年10月签署《附属协议》,该协议约定了股权反稀释条款和贰陆有权委派2名董事、1名监事等事项。
报告期内,富信科技共分红4次,累计分红金额7875.60万元。
对上述问题,中国经济网记者发送邮件至富信科技董秘办,截至发稿未收到回复。
冲刺科创板
富信科技前身为广东富信电子科技有限公司,成立于2003年6月6日。2013年1月31日,有限公司整体变更为股份有限公司。
富信科技主营业务为半导体热电器件及以其为核心的热电系统、热电整机应用产品的研发、设计、制造与销售业务。根据招股说明书,该公司定位于半导体热电技术解决方案及应用产品提供商,根据应用领域和客户需求的不同,提供半导体热电技术解决方案服务,产品形式包括半导体热电器件、热电系统及以半导体热电技术为核心的热电整机应用产品。
2020年6月11日,富信科技在上交所网站披露招股说明书,拟于上交所科创板上市,保荐机构为中泰证券股份有限公司,审计机构为中审众环会计师事务所(特殊普通合伙),发行人律师为北京德和衡律师事务所,评估机构为广东联信资产评估土地房地产估价有限公司。
富信科技本次拟公开发行股票数量不超过2206万股,不低于发行后总股本的25%,发行后总股本不超过8824万股。该公司拟募集资金5.03亿元,其中,1.38亿元拟用于半导体热电器件及系统产业化升级项目,1.59亿元拟用于半导体热电整机产品产能扩建项目,5546.30万元拟用于研发中心建设项目,1.50亿元拟用于补充流动资金。

富信科技控股股东、实际控制人为刘富林、刘富坤,两人系兄弟关系。刘富林直接持有富信科技1980.09万股,占该公司总股本的29.92%;刘富坤直接持有富信科技1295.15万股,占该公司股本总额的19.57%。两人合计持股数量占富信科技总股本的49.49%。
刘富林,董事长、总经理,男,1963年8月出生,中国国籍,无境外永久居留权,1997年7月毕业于华南理工大学工业企业管理工程专业,大专学历。2008年7月至2009年11月参加中山大学岭南学院EMBA总裁研修班学习并结业。1984年1月至1997年11月就职于广东科龙电器股份有限公司;1997年12月至2001年6月在佛山市顺德区富信电器实业有限公司任副总经理;2001年7月至2009年6月在佛山市顺德区容桂宝昌电子有限公司任执行董事、总经理;2003年7月至2015年11月历任公司董事、董事长;2015年12月至今任富信科技董事长兼总经理。现任佛山市顺德区容桂总商会第二届理事会副会长,佛山市顺德区工商联合会(总商会)第十四届执行委员。
刘富坤,副董事长,男,1959年2月出生,中国国籍,无境外永久居留权,高中学历。2012年5月至2013年5月参加华南理工大学MBA高级研修班学习并结业。1983年1月至1985年8月在顺德容声电器股份有限公司任业务主管;1985年9月至1995年5月在广东科龙电器股份有限公司任销售经理;1995年6月至2005年5月在佛山市顺德区富信电器实业有限公司任总经理;2005年6月至2012年12月在富信有限历任副总经理、董事、副董事长;2013年1月至2015年11月在富信科技任副董事长兼总经理;2015年12月至今在富信科技任副董事长兼高级管理顾问。
科创板定位被问询
值得一提的是,富信科技作为科创板申报企业,上交所就其科创板定位进行了问询。
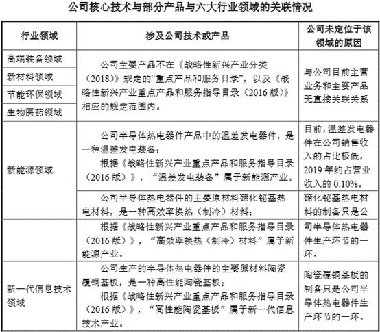
富信科技在招股说明书中称,公司主营业务及主要产品属于半导体热电产业,受到《中国制造2025》、“十三五”规划、《轻工业发展规划(2016-2020年)》等多项国家产业政策支持,符合国家战略。公司拥有关键核心技术,科技创新能力突出,主要依靠核心技术开展生产经营,符合科创板定位的其他行业领域。
招股说明书披露,富信科技是国内外少数全产业链半导体热电技术解决方案提供商之一,报告期内发行人销售的啤酒机、恒温酒柜、恒温床垫、电子冰箱、冻奶机、冰淇淋机等热电整机应用产品收入占主营业务收入约65%。
对此,上交所请富信科技说明发行人所处行业情况,发行人认为其属于科创板定位的其他领域的原因及其合理性;热电整机系统在啤酒机、恒温酒柜、恒温床垫、电子冰箱、冻奶机、冰淇淋机等产品中的价值占比情况,发行人定位为半导体热电技术解决方案提供商是否具有误导性陈述。
富信科技回复问询函称,公司主要产品包括半导体热电器件、热电系统及热电整机应用,属于半导体热电产业。由于半导体热电产业在我国起步时间较晚,尚处于成长阶段,同时其产业链覆盖范围较广,不仅包括上游的半导体热电材料、热电器件、热电系统的研制,还包括下游热电整机应用。《战略性新兴产业重点产品和服务指导目录(2016版)》及《战略性新兴产业分类(2018)》这两项战略性新兴产业分类指导文件,尚未对半导体热电产业的整体分类归属作出明确指导。
富信科技还称,公司定位于半导体热电技术解决方案及应用产品提供商,业务范围覆盖半导体热电技术全产业链,主要产品不仅包括半导体热电器件,还包括以其为核心的热电系统、热电整机应用。公司根据《战略性新兴产业分类(2018)》规定的“重点产品和服务目录”,以及《战略性新兴产业重点产品和服务指导目录(2016版)》,将目前主营业务与主要产品情况与上述指导目录进行了认真比对。其中,高端装备领域、新材料领域、节能环保领域、生物医药领域与公司目前主营业务和主要产品无直接关联关系。虽然新一代信息技术领域、新能源领域与公司部分产品存在一定的关联性,但是并不能完整反映公司的实际整体业务状况。因此,为了更谨慎的反映公司实际整体业务情况,使投资者更准确、全面的了解半导体热电产业,公司未将自身行业定位为上述六大行业领域之一,而是定位于符合科创板定位的其他领域。

对于属于科创板定位的其他领域的合理性,富信科技称,公司符合科创板定位,面向世界科技前沿、面向经济主战场、面向国家重大需求,符合国家战略,拥有关键核心技术,科技创新能力突出,主要依靠核心技术开展生产经营,具有稳定的商业模式,市场认可度高,社会形象良好,具有较强成长性。符合《科创属性评价指引(试行)》、《上海证券交易所科创板企业发行上市申报及推荐暂行规定》及《科创板首次公开发行股票注册管理办法(试行)》的相关规定和标准要求,公司属于科创板定位的其他领域具有合理性。

研发费用率不足5%
报告期内,富信科技研发费用分别为1845.59万元、2281.50万元、2687.50万元和985.75万元,占营业收入的比例分别为3.61%、3.79%、4.29%和3.96%。

该公司研发费用主要由人员人工、直接投入构成。其中,报告期内,人员人工分别为752.58万元、1199.94万元、1346.99万元和591.73万元,直接投入分别为830.48万元、843.97万元、1157.84万元和281.88万元,折旧摊销分别为133.56万元、149.44万元、127.33万元和101.63万元,其他费用分别为128.98万元、88.15万元、55.34万元和10.50万元。
其中,报告期内,富信科技研发人员分别为98人、132人、129人和125人,人均薪酬分别为7.68万元/人、9.09万元/人、10.44万元/人和4.73万元/人。2019年和2020年上半年,该公司各期末研发人员较期初分别减少3人、4人。2018年和2019年,其研发人员同比变动比例分别为34.69%和-2.27%,人均薪酬变动比例分别为18.38%和14.87%。

专利方面,截至2020年7月15日,富信科技拥有自主研发取得的国家发明专利15项、实用新型专利52项、外观设计专利2项。其中,12项发明专利已在主要产品中有所运用并已形成主营业务收入,对应收入分别为3.77亿元、4.02亿元、4.01亿元、1.71亿元,占公司主营业务收入的比例分别为73.86%、66.78%、64.21%、68.66%。
根据招股说明书,其热电器件业务可比公司富连京的公开资料显示,富连京引进日本和乌克兰先进的半导体制冷技术和工艺,并在多年的经营中不断地改进生产技术。2018年3月,公司取得高可靠性致冷芯片等8项实用新型专利证书,2019年6月、12月获得国家知识产权局颁发的《发明专利证书》2项。
此外,报告期各期内,富信科技研发费用均不及同期销售费用和管理费用。其中,该公司销售费用分别为2932.34万元、3122.97万元、3018.64万元和1150.80万元,占营业收入的比例分别为5.73%、5.18%、4.82%和4.63%;管理费用分别为2260.78万元、2656.79万元、3206.58万元和1154.14万元,占营业收入的比例分别为4.42%、4.41%、5.12%和4.64%。
报告期内,富信科技销售费用主要由职工薪酬、运输费及宣传推广费构成,上述三项费用占销售费用的比例分别为82.70%、82.24%、82.70%和86.46%。其中,该公司销售费用中,职工薪酬分别为985.30万元、1126.10万元、1330.15万元和541.56万元,占比分别为33.60%、36.06%、44.06%和47.06%;运输费分别为1052.00万元、1091.65万元、854.76万元和288.09万元,占比分别为35.88%、34.96%、28.32%和25.03%;宣传推广费分别为13.22%、11.22%、10.32%和14.37%。
报告期内,富信科技销售人员分别为63人、69人、70人和68人,人均薪酬分别为15.64万元/人、16.32万元/人、19.00万元/人和7.96万元/人。
报告期内,富信科技管理费用主要由职工薪酬、办公费、维修费构成,三项费用占同期管理费用的比分别为77.78%、77.63%、73.76%和65.87%。其中,职工薪酬分别为1198.86万元、1437.57万元、1389.53万元和538.65万元,占比分别为53.03%、54.11%、43.33%和46.67%;办公费分别为461.89万元、417.01万元、641.16万元和191.05万元,占比分别为20.43%、15.70%、20.00%和16.55%;修理费分别为97.63万元、207.78万元、334.45万元和30.57万元,占比分别为4.32%、7.82%、10.43%和2.65%。
销售商品、提供劳务收到的现金连续三年及一期低于营业收入
2017年、2018年、2019年和2020年上半年,富信科技实现营业收入分别为5.12亿元、6.03亿元、6.26亿元和2.49亿元,实现净利润分别为3008.30万元、5243.91万元、7232.37万元和3097.24万元。

2018年和2019年,富信科技营业收入同比增幅分别为17.83%和3.88%,净利润同比增幅分别为74.31%和37.92%。
报告期内,富信科技经营活动产生的现金流量净额分别为4285.91万元、878.24万元、1.30亿元和2247.49万元,净现比分别为142.47%、16.75%、179.09%和72.56%。
报告期内,富信科技销售商品、提供劳务收到的现金分别为4.40亿元、4.67亿元、6.01亿元和2.16亿元,主营业务收现比率分别为86.10%、77.56%、95.99%和86.66%。
根据招股说明书,富信科技2020年1-6月营业收入和净利润同比分别下降21.58%和14.21%。2020年1-9月,富信科技营业收入为4.49亿元,相较去年同期下降9.71%;归属于母公司股东的净利润和扣除非经常性损益后公司归属于母公司股东的净利润分别为5458.28万元和5272.50万元,较去年同期分别下降13.53%和17.33%,主要系受新冠疫情影响所致。
另经该公司初步测算,预计2020年全年实现营业收入约5.90亿元至6.30亿元,同比变动约为-5.78%至0.61%;预计实现归属于母公司股东的净利润约6900万元至7500万元,同比变动约为-4.60%至3.70%;预计实现扣除非经常性损益后归属于母公司股东的净利润约6650万元至7250万元,同比变动约为-7.80%至0.52%。
外销收入高于内销收入
报告期内,富信科技主营业务外销收入分别为3.01亿元、3.58亿元、3.86亿元和1.33亿元,占比分别为58.97%、59.54%、61.71%和53.70%,外销收入占比较高。其出口产品主要销往欧洲、北美等多个国家和地区。
外销收入中,以2019年度销售数据排序,富信科技外销前五大国家分别为美国、法国、荷兰、英国和巴西。报告期内,富信科技对美国销售额分别为1.03亿元、1.03亿元、1.40亿元和3305.49万元,对法国的销售额分别为6067.59万元、4912.55万元、4360.39万元和1895.75万元,对荷兰的销售额分别为726.91万元、2134.85万元、4071.75万元和1890.76万元,对英国的销售额分别为609.71万元、2159.71万元、3392.74万元和610.36万元,对巴西的销售额分别为1895.58万元、2214.70万元、2766.04万元和728.11万元,对其他地区的销售额分别为1.05亿元、1.41亿元、9962.35万元和4912.72万元。
富信科技对不同国家和地区销售产品存在差异。该公司解释称,差异原因主要是地域文化和客户所在地不同造成。
富信科技在招股说明书中称,“国际贸易存在诸多不稳定因素,如各国政治局势会因为政府的换届产生重大变化,进而影响该国的国际贸易。随着国际贸易市场摩擦不断,产品进口国的贸易保护主义倾向也有日益加剧的趋势。如果产品进口国改变关税政策,或实行贸易保护主义政策,影响发行人产品在该国的销售,将对发行人的经营业绩产生一定的不利影响。”
2020年1月15日,中美双方签署第一阶段经贸协议。报告期内,富信科技已经被加征关税的产品对美国的营业收入分别为8526.92万元、7333.58万元、5710.64万元和315.40万元,占全部营业收入的比例分别为16.67%、12.17%、9.12%和1.27%。
富信科技表示,“如果中美贸易摩擦加剧,美国进一步扩大加征关税产品范围、提高加征关税税率或未来美国客户均要求由公司承担部分或全部关税成本,将会对公司对美国产品出口以及经营业绩产生一定不利影响。”
汇率波动也对富信科技外销收入造成影响。报告期内,该公司外销业务主要以美元结算,少部分业务以人民币结算,因此汇率波动会对该公司外销收入产生一定影响。假设报告期内,每笔以美元结算的主营业务外销收入人民币兑美元汇率均下降1%,影响金额占该公司主营业务外销收入的比例分别为0.93%、0.96%、0.96%和0.91%。

值得一提的是,富信科技运输费用主要是热电整机产品运费,热电系统、热电器件等产品运输费用相对较少。报告期内,热电整机产品外销运费分别为598.23万元、646.99万元、524.04万元和170.38万元,内销运费分别为174.57万元、118.40万元、116.90万元和32.29万元。

此外,报告期内,该公司出口保险费分别为109.41万元、118.40万元、82.90万元和26.41万元,占外销收入的比例分别为0.36%、0.33%、0.21%和0.20%。
负债全部为流动负债
截至2017年12月31日、2018年12月31日、2019年12月31日及2020年6月30日,富信科技资产总额分别为3.53亿元、3.91亿元、4.43亿元和4.14亿元。其中,该公司流动资产分别为2.69亿元、2.87亿元、3.20亿元和2.90亿元,占总资产的比例分别为76.32%、73.34%、72.24%和69.99%;非流动资产分别为8356.31万元、1.04亿元、1.23亿元和1.24亿元,占总资产的比例分别为23.68%、26.66%、27.76%和30.01%。
报告期各期,富信科技负债总额分别为1.36亿元、1.34亿元、1.38亿元和1.08亿元,负债全部为流动负债。
报告期内,富信科技资产负债率(合并)分别为38.40%、34.36%、31.09%和26.05%;流动比率分别为1.99、2.13、2.32和2.69;速动比率分别为1.23、1.33、1.48和1.76。
应收账款周转率连续两年下滑
报告期各期末,富信科技应收账款的账面余额分别为5610.33万元、1.29亿元、9573.33万元和9144.01万元;坏账准备分别为445.52万元、692.19万元、604.71万元和536.18万元,综合坏账准备比例分别为7.94%、5.38%、6.32%和5.86%。
报告期内,富信科技应收账款账面价值分别为5164.81万元、1.22亿元、8968.62万元和8607.83万元,占流动资产的比例分别为19.17%、42.42%、28.00%和29.68%,占同期营业收入的比例分别为10.10%、20.18%、14.32%和17.30%(半年度数据已年化)。
富信科技解释称,2018年末,公司应收账款账面价值增长较大,主要是因为:公司应收账款金额随销售收入的增加而增长;公司与外资银行签署了《供应商协议》,根据该协议,公司可将应收境外客户SEB Asia Limited、伊莱克斯等的款项以不附追索权的方式出售给外资银行并终止确认相关应收账款。报告期内,公司向外资银行出售应收账款的金额分别为9009.33万元、6060.71万元和0.00万元。2018年,因贴现利息上涨,公司应收账款出售金额相对减少,因此期末应收账款余额增长。2019年末,公司应收账款余额减少主要系客户回款增加所致。
报告期内,富信科技应收账款周转率分别为10.58次、6.96次、5.93次和5.66次。
2017年-2020年6月末,富信科技应收票据及应收款项融资余额分别为1159.66万元、683.97万元、491.88万元和1887.31万元,应收票据和应收款项融资余额占营业收入比例分别为2.27%、1.13%、0.79%和3.79%。
据了解,富信科技在日常生产经营中将部分票据背书转让。截至报告期末,富信科技已背书或贴现且资产负债表日尚未到期的应收票据余额为3040.48万元。
存货占流动资产比例超三成
富信科技存货主要由原材料、半成品、产成品构成。其中,原材料主要包括电器件、铝材件、五金件等;产成品主要包括啤酒机、恒温酒柜等半导体热电产品;半成品主要包括半导体器件和半导体系统,该类产品既可以直接对外销售,也可以继续用于生产啤酒机、恒温酒柜等产品。
报告期内,富信科技存货中,原材料金额分别为2892.37万元、3255.39万元、4121.05万元和4637.35万元,占比分别为28.15%、30.03%、35.65%和46.28%;在制品分别为1804.00万元、1877.54万元、1057.24万元和1151.29万元,占比分别为17.55%、17.32%、9.30%和11.49%;产成品分别为3672.76万元、3312.08万元、4158.05万元和2590.27万元,占比分别为35.74%、30.55%、35.97%和25.85%;半成品分别为1002.83万元、1232.15万元、1289.50万元和940.96万元,占比分别为9.76%、11.37%、11.16%和9.39%;委外物资分别为274.55万元、456.22万元、402.64万元和302.76万元,占比分别为2.67%、4.21%、3.48%和3.02%;发出商品分别为547.45万元、606.76万元、427.11万元和299.74万元,占比分别为5.33%、5.60%、3.69%和2.99%;低值易耗品分别为82.43万元、100.81万元、86.11万元和98.75万元,占比分别为0.80%、0.93%、0.74%和0.99%。

富信科技主要产品分别为热电整机应用、半导体热电系统、半导体热电器件、覆铜板、陶瓷基板和整机散、配件。
报告期各期末,富信科技存货中,热电器件账面价值分别为3414.86万元、2967.17万元、3582.05万元和2282.40万元,占比分别为33.23%、27.37%、30.99%和22.78%;热电系统类产品账面价值分别为784.45万元、728.65万元、894.29万元和632.83万元,占比分别为7.63%、6.72%、7.74%和6.31%;热电器件分别为758.61万元、945.34万元、780.12万元和534.68万元,占比分别为7.38%、8.72%、6.75%和5.34%。

富信科技称,公司的热电器件和热电系统类产品通用性较强,期末库存中的热电器件及热电系统产品既可以用于对外销售,亦可以用于公司内部领用,此部分产品公司采取订单式生产与销售预测、安全库存相结合的模式进行排产,在下达产品生产计划时,与销售订单无逐一的对应关系。
主要产品客户单一
报告期内,富信科技对前五大客户销售金额分别为1.53亿元、2.28亿元、2.67亿元和9755.00万元,占营业收入的比例分别为29.99%、37.78%、42.59%和39.21%。
虽然富信科技对前五大客户销售收入的比重尚未过半,但从该公司主要产品来看,富信科技存在主要产品客户单一的风险。
报告期内,富信科技热电整机类产品中ODM销售模式收入占整机类产品收入比分别为90.76%、94.01%、94.00%和95.85%,销售模式较为单一。
报告期内,富信科技啤酒机、恒温床垫、冻奶机产品销售客户主要为单一客户。且富信科技与啤酒机客户Groupe SEB、恒温床垫客户Kryo Inc.和冻奶机客户Hale International B.V.均签署了限制性条款。2019年至2020年上半年,富信科技对前述三大客户所销售的产品金额占其同类产品金额的比例均为100%。
据中国经济网记者了解,富信科技与Groupe SEB合作研发的产品知识产权归SEB,原始设计的部分归富信科技;双方合作期间内,富信科技不得将啤酒机产品销售给其他客户,否则SEB有权解除合同,限制范围为全部啤酒机类产品。富信科技与Kryo Inc. 双方合作期间内,富信科技不得将双方合作型号的恒温床垫产品销售给第三方,限制范围为双方合作的冷暖床垫型号。富信科技与Hale International B.V. 双方合作期间内,富信科技不得将型号为NC-1.1B、NC-0.6B、NC-2.5A的冻奶机产品销售给第三方,限制范围为型号为NC-1.1B、NC-0.6B、NC-2.5A的冻奶器产品。

上述客户报告期内销售收入金额分别为8593.53万元、1.63亿元、2.15亿元和7633.64万元,占当期营业收入的比例分别为16.80%、27.07%、34.38%和30.68%。
2019年和2020年上半年,上述三家客户均位列富信科技前五大客户。其中2020年上半年,Kryo Inc.、Groupe SEB和Hale International B.V.分别为富信科技前三大客户,销售金额分别为3046.08万元、2930.13万元和1657.43万元,占营业收入的比例分别为12.24%、11.78%和6.66%。
毛利率呈上升趋势
报告期内,富信科技综合毛利率分别为23.11%、24.39%、27.98%和27.98%;主营业务毛利率分别为22.99%、24.32%、27.90%和27.92%。
富信科技称,公司以半导体热电技术为核心,产品覆盖热电全产业链,无同行业可比上市公司;公司热电整机应用产品业务在A股上市公司中无可比公司,产业链中半导体热电器件部分的毛利率与新三板上市公司富连京具有一定的可比性。
报告期内,富信科技热电器件毛利率分别为43.54%、41.65%、41.19%和40.68%;富连京热电器件毛利率分别为36.38%、33.86%、35.28%和36.08%。对于热电器件毛利率高于富连京,富信科技解释称,公司生产规模较大,规模效应明显;公司覆盖热电全产业链产品,热电器件的主要原材料覆铜板由子公司成都万士达供应,具有一定的成本优势。
产能利用率呈下滑趋势
报告期内,富信科技热电整机应用产品产能利用率分别为102.93%、96.18%、70.11%和38.88%,产销比(销量/产量)分别为96.72%、101.06%、97.59%和114.12%。

其中,主要热电整机应用产品啤酒机产销比(销量/产量)分别为92.54%、98.80%、98.49%和122.02%;恒温酒柜产销比(销量/产量)分别为100.74%、101.68%、98.13%和127.56%;恒温床垫产销比(销量/产量)分别为100.48%、92.15%、91.15%和114.52%。
报告期内,富信科技热电器件产能利用率分别为111.88%、108.68%、95.24%和74.29%,产销比((内部领用量+销量)/产量)分别为101.27%、98.15%、100.64%和107.20%;热电系统产能利用率分别为83.68%、98.31%、103.41%和77.03%,产销比((内部领用量+销量)/产量)分别为98.54%、100.68%、98.78%和103.85%。

实际控制人曾与股东签署《附属协议》 存在特殊权利安排
绰丰投资有限公司(以下简称“绰丰投资”)持有富信科技708.04万股,持股比例10.70%;联升投资有限公司(以下简称“联升投资”)持有富信科技628.80万股,持股比例9.50%。
绰丰投资成立于2008年2月27日,主营业务为投资,注册资本10港币,实收资本10港币。

联升投资成立于2006年9月12日,主营业务为投资,注册资本10港币,实收资本10港币。

II-VI DELAWARE为绰丰投资的控股股东,系II-VI Incorporated持股100%的公司。II-VI Holdings B.V为联升投资的控股股东,系II-VI Incorporated持股100%的公司。
2012年10月,II-VI Incorporated(以下简称“贰陆”)通过下属公司绰丰投资、联升投资与发行人控股股东刘富林、刘富坤签署《附属协议》,该协议约定了股权反稀释条款和贰陆有权委派2名董事、1名监事等事项。
《附属协议》股权反稀释条款为,在改制前,联升投资持有发行人10%股权,绰丰投资持有发行人10.2%股权,贰陆因此持有发行人共计20.2%股权;在改制至发行人首发上市期间,除贰陆以书面形式同意外,各方不得做出(或未做出)任何可能导致贰陆在公司中所占的股权比例减少或被稀释的行动。
《附属协议》董事会及监事会席位条款为,贰陆有权提名2名发行人董事会成员候选人(其不得是贰陆或母公司、关联公司的员工)、1名发行人监事会成员候选人(其可以是贰陆或其母公司、关联公司的员工)(以下统称“贰陆候选人”);大股东应在发行人股东大会上和(或)在做出相关决议时对此投赞成票,确保贰陆候选人成功当选(依贰陆指派担任发行人董事或监事职务);如果贰陆再次提名贰陆候选人,各方应确保贰陆候选人再次担任其被指派的职务。如果贰陆向公司及大股东发出书面通知,要求撤出贰陆候选人或在任期届满前贰陆候选人主动辞职,则贰陆有权提名一名替代候选人完成其前任的余下任期,并且各方应提供一些必要协助,以确保贰陆候选人替代者担任其被指派的职务。
《附属协议》高级管理人员合作条款为,为执行及保证第1和第2条规定的履行,各方应确保公司其他董事及监事(包括董事长、监事会主席及由各方提名的其他董事及监事)以及发行人的高级管理人员采取一切必要的行动,并提供一切必要的协助以实现上述条款,包括但不限于:不批准或签署任何可能导致贰陆在公司中所占的股权比例减少或被稀释的建议、提议或文件,或通过决定或决议;将贰陆候选人罗列于董事及监事候选人名单上,该等名单将提交至为进行董事及监事选举而召开的股东大会;签署为确保按照更换贰陆候选人所需的全部文件。
富信科技称,根据前述约定,反比例稀释条款将于发行人上市之日起自动失效;针对委派董事、监事相关条款,根据绰丰投资、联升投资与发行人控股股东刘富林、刘富坤于2020年9月24日签署的《终止协议》,该《附属协议》于发行人上市当日自动终止,相关约定亦随之失效。
报告期内受到2宗行政处罚
报告期内,富信科技曾受到2宗行政处罚。
2018年3月28日,顺德出入境检验检疫局下发行政处罚决定书(顺检当罚(2018)12号),富信科技因不如实提供出口商品的真实情况,取得出入境检验检疫机构有关单证,被罚款100元。
2019年5月17日,佛山市顺德区市场监督管理局下发的行政处罚决定书(顺监容不罚字[2019]31号)显示,富信科技广告用语不当,构成虚假宣传。根据处罚决定书,富信科技情节轻微,且及时纠正,不予行政处罚。

三年半分红7875.60万元
报告期内,富信科技共分红4次,累计分红金额7875.60万元。
其中,2017年该公司分红1257.60万元,2018年分红1323.60万元,2019年分红2316.30万元,2020年上半年分红2978.10万元。