随着夏日里的蝉鸣,毕业季终归还是来了,对我们这届学生来说,这个毕业季应该是很特别的了,没有毕业照,没有毕业典礼,往年的这时候应该是校园里最忙碌的时候,今年却是静悄悄的。

受到疫情的影响,今年就业环境不太理想,父母也不希望我去外省发展,在和家里人商量一番之后准备明年开春后再去找工作。如果这段时间一直在家闲着可就太浪费了!思考过后我做了个决定,圆我大学时期的那个毕业旅行的梦,祖国各地我都要去看看!下半年的时间安心当个“旅游博主”。
虽说爹妈答应了给予我这次“超长毕业旅行”的经济支持,但是当儿子也不能完全不把爹妈的钱不当回事儿吧。于是!我就开始到处看攻略,就在这个时候,航空公司推出的各种随心飞套票吸引了我的注意。

最先关注到的当然是东方航空推出的周末随心飞套票了,大致的规则就是每个周六周日全国所有航线随意飞。
作为市面上第一款随心飞产品,我确实有些心动,但是也有些问题,我规划的一些行程并不是每趟都整好一周或者隔天就能回,所以这个机票泛用性差了点儿,后来海南航空也推出了自己的随心飞套餐,但是航线主要集中在进出海南这方面,泛用性更低了,我也没考虑。
然鹅!我在一个旅行大V的公众号中发现了一款超适合我的飞行套票,那就是春秋航空推出十五周年纪念无限飞礼包!2999!不限时间,从激活之日起到今年最后一天,每一天都可以使用!包括国庆假期!只要国庆期间飞个长航线,想不回本都难!
性价比我就不赘述了,这一直都是春秋航空的主要卖点,航线上才最能看出春秋的诚意好嘛!套票能飞春秋所有的国内航线,还包括港澳台地区!解除出入境限制之后没事儿去香港澳门当个短期代购不是舒舒服服?当天买完当天回去,住宿费都不用出唉!而且飞港澳地区的机票都不算便宜,回本轻轻松松。所以等到可以买之后,立刻下单抢到哈哈哈!

在我看来,航空公司推出的飞行套票真的可以说是旅游业的羊毛了,薅到就是赚到,在这里就给大家分享一波可行,大多数人都使用的羊毛“薅法”!分享几个超棒的旅行路线!

(*疆新**风光)
机票的价格一般都是和航程直接挂钩的,所以想快速回本最直接的办法就是选择长航线的往返机票!在这里首推*疆新**,我国面积最广的省份,不管是飞伊犁还是乌鲁木齐,机票的单价都是1000起步,国庆长假最适合去的地方就是*疆新**,瓜果依旧飘香,“上帝的调色盘”里又添一抹金黄,不去真的是一大憾事。

(石林火把节)
八月份去昆明石林看看彝族的火把节,感受少数民族的节日盛会,尝尝正宗过桥米线的滋味儿也是非常棒的选择,而且昆明有着春城的外号,气候也不像华中华南地区那么热,也是一个避暑好选择。但真要说避暑我还是更推荐吉林长白山,国家级自然保护区,七八月份正是长白山的“春天”,风景秀美而且没有夏日的燥热,喜欢《盗墓笔记》的粉丝一定不能错过。

(长白山)
以上只是举了几个回本比较快的线路,其他重庆、成都、广州、上海这类周五去周日回的城市也都是回本的好选择,而且旅游的风光也都各有风格,非常适合套票!



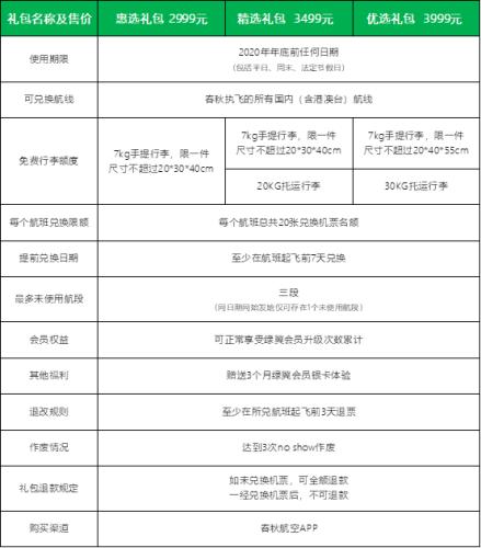
最后提一提,春秋航空的无限飞套票是有三个价位段的,2999、3499和3999,2999的基础款在行李额上有一些限制,所以在购买的时候还是应该考虑好自己的需求,我是铁定买3999的“顶配版”了,春秋的商务经济座一直都有“小商务舱”的外号,也不用担心行李额的问题,抢到了以后就可以开始我下半年的旅游博主生涯了!
