CBO首页 | 作者:周尧 | 来源:化妆品财经在线 2018-02-08
导读
跨境购电商平台售假风波致消费者“人心涣散”,整个跨境购行业似乎突然面临了信任危机。“涉嫌售假”是否真如平台所解释,“海外销售版本与国内专柜版本不同”?
CBO网讯(记者 周尧)
今日(2月8日),网易考拉和聚美优品分别在社交媒体上对中国消费者协会(下文简称“中消协”)2017年“双11”网络购物调查体验结果进行了回应。

(△网易考拉海购回应)
网易考拉海购与聚美优品方均表示:公司将配合中消协进一步调查,涉假产品或因为海外销售版本与国内专柜版本可能存在一定差异。

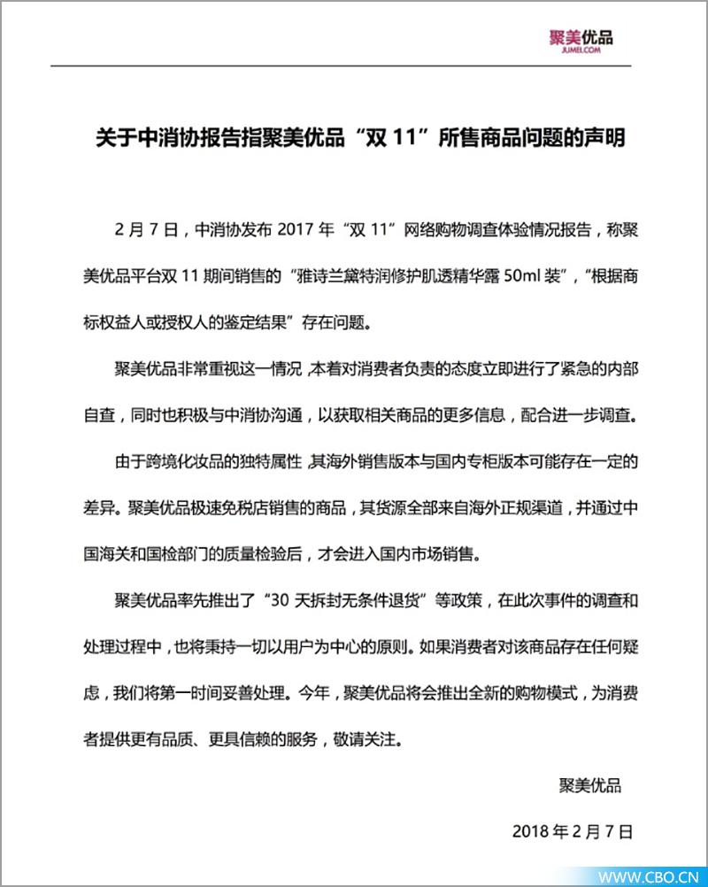
(△聚美优品回应)
据悉,昨日,中国消费者协会发布了2017年“双11”网购调查体验情况通报会。其中,中消协点名称,“海淘”商品涉嫌仿冒较多,网易考拉海购、国美在线、京东、淘宝平台上的相关店铺,均被发现涉嫌销售假货,部分售假还出自电商自营店铺。(详情可移步《化妆品财经在线》昨日报道:聚美优品、网易考拉等“自营”售假黑幕曝光,雅诗兰黛、CPB、兰蔻中招!)

(△消费者回复1)
该消息在消费者群体中,引起了极大反响。有不少消费者在网易考拉海购、聚美优品等电商平台官方微博下留言,表示“真是太失望,枉费了我对这些网购平台的信任”、“考拉买的东西用起来都战战兢兢”。

(△消费者回复2)
从目前的公众舆论趋势来看,整个跨境购行业似乎都突然面临了信任危机。今早,聚美优品率先发声明称,“极速免税店销售的商品货源全部来自海外正规渠道,通过中国海关部门和国检部门的质量检验后,才会进入国内市场销售。已进行内部自查,将与中消协沟通,配合进一步调查。”
是否真如平台所解释的“海外销售版本与国内专柜版本可能存在一定差异”?
对此,记者采访了相关业内人士,他表示:“就目前公布的结果,无法进行深度分析,但可以肯定的是,如果是由品牌作为鉴定方,确实可能存在海外销售版本与国内专柜版本的不同。例如:国外的容量、标签、设计都可能不一样。”但该业内人士同时向记者强调,“从业内公开的样板产品来看,不否认以上平台可能存在售假的问题。但对于整个行业来看,版本是版本,假货是假货,得分开。”