
中国化妆品行业高速发展的同时,消费者对化妆品的功效需求也在不断提升。艾瑞咨询数据显示,2020年,中国功效性护肤品市场规模已达260.1亿元人民币。2021年至2023年,市场规模以29.4%的年均复合增长率继续发展,2023年将达到589.7亿元人民币。化妆品的功效性对于消费者来说有重要意义,但目前国内化妆品行业一直存在“重宣称、轻功效”现象,产品描述和宣传文案往往天花乱坠,但化妆品功效本质方面并无任何突出效果。
2021年1月1日,《化妆品监督管理条例》正式施行,指出化妆品的功效宣称应当有充分的科学依据。为规范化妆品功效市场,国家药监局随后又发布了一系列化妆品新规,从源头上保障化妆品的功效性,督促企业重视研发。2021年4月,《化妆品分类规则和分类目录》和《化妆品功效宣称评价规范》正式发布。从此,我国化妆品行业进入全面功效管理的时代。
检验方法很多,但权威标准不多
相较于国际上其他国家和地区,我国的化妆品功效评价管理和研究起步较晚,功效检测方法体系也不够全面。《化妆品安全技术规范》中给出了部分功效宣称的验证方法,包括防晒功效检测、祛斑美白功效检测以及防脱发功效检测。其中,2021年3月发布的祛斑美白功效及防脱发功效的检测方法,所能依据的行业标准仅有2011年工信部发布的推荐性国标,QB/T 4256-2011《化妆品保湿功效评价指南》(简称《指南》)。但《指南》中注明,该判定标准不是化妆品保湿功效判定的唯一方法。近几年,随着市场需求增加,已经有近20项化妆品功效测试的相关团体标准被陆续立项并发布,都宣传可用于各类功效检测。比如,控油功效测试方法(T/SHRH015-2018),影响皮肤表面酸碱度测试方法(T/ZHCA 004-2018),抗皱功效测试方法(T/ZHCA 006-2019),改善眼角纹功效临床评价方法(T/SHRH018-2019),祛痘类功效性护肤品临床评价标准(T/CNMIA 0012-2020),舒敏类功效性护肤品临床评价标准(T/ CNMIA 0015-2020)。
就合规而言,化妆品功效宣称试验方法应当优先选择我国相关强制性国家标准、技术规范、行业标准等。在没有这些层面的规定方法时,可任意选择国外相关法规或技术标准规定的方法,或者选择国内外权威组织、技术机构及其行业协会技术指南发布的方法,以及期刊公开发表的方法或自行拟定建立方法。

检验机构不少,但测评乱像频发
近年来,随着政府部门对化妆品安全和功效监管日趋变严,企业对检测需求增大,市场上也涌现出一批化妆品检验机构。不少化妆品注册和备案检验检测机构都推出功效评价试验服务,一些企业也着手启动或完善内部的功效检测项目。部分企业还投资建立自己的化妆品功效实验室。化妆品功效检验测试俨然已成为行业“抢手货”。
根据《化妆品功效宣称评价规范》,具有祛斑美白、防晒和防脱发功效的化妆品,应当由化妆品注册和备案检验机构按照强制性国家标准、技术规范的要求,开展人体功效评价试验,并出具报告。截至2022年4月中旬,国内已有36家检测机构取得人体安全性检验及功效评价资质,这36家机构均具有防晒功效测试资质,其中具有祛斑美白功效测试资质的机构为30家,具有防脱功效测试资质的为27家。
大批第三方化妆品功效检测机构的进入后,很多测评乱象也开始显现。在收费方面,相同功效测评试验在不同机构进行,会出现2-3倍的价格差异。有些测评机构甚至会直接走“捷径”,出具虚假检验检测报告来获利。在机构方面,因功效测评的人才相对缺乏,萌生出购买文献的想法。个别服务机构推出文献服务系统,可提供保湿、护发等相关文献并自动生成报告,甚至衍生新产业链,几千元就可以根据产品具体配方来代写专属文献,还可以避免侵权风险。
2021年7月8日,市场监管总局发布了《关于督促电商平台企业核查处理买卖虚假检测报告行为的公告》,要求淘宝、拼多多等平台企业依法履行平台主体责任,对在平台上销售虚假检验检测报告的网店立即进行处置,并责成上海市、浙江省等地市场监管部门立即依法调查相关检验检测机构,坚决打击出具虚假检验检测报告违法行为,维护检验检测市场秩序。可见,监管部门对化妆品检验市场监管始终保持着高压态势。

法规要求趋严,功效测评待加强
近年来,政府部门一直通过发布规章制度,来完善化妆品监管。2019年9月,国家药监局发布《化妆品注册和备案检验工作规范》,除常规微生物项目、理化项目、毒理学试验和人体安全性试验之外,首次提到功效评价检验。该文件中涉及到的功效评价检验项目仅含有防晒化妆品功效评价检验项目,其他功效宣称则依据《化妆品功效评价指导原则》来确定检验项目。2021年4月,国家药监局发布《化妆品功效宣称评价规范》(简称《规范》),要求各类功效宣称检验有法可依,并对不同状态的产品设定了提交功效依据的过渡期。
比如,申请特殊化妆品注册或者进行普通化妆品备案,应当自2022年1月1日起,依据《规范》的要求对功效宣称进行评价,并在国家药监局指定的专门网站上传产品功效宣称依据的摘要。对于2021年5月1日前已取得注册或者完成备案的化妆品,应当于2023年5月1日前,按照《规范》要求,对功效宣称进行评价,并上传摘要。对于2021年5月1日~2021年12月31日期间取得注册或者完成备案的化妆品,应当于2022年5月1日前,按照《规范》要求,对功效宣称进行评价,并上传摘要。
2022年3月,国家药监局发布的《化妆品监督管理常见问题解答》中指出,对于2021年5月1日前已经注册备案的化妆品,化妆品注册人、备案人应当按照过渡期政策规定,上传相关产品功效宣称依据的摘要。注册人、备案人按照《规范》要求对相关产品进行功效宣称评价后,评价结果不能支持其产品名称或标签涉及的功效宣称内容的,可在过渡期届满前提出变更申请,根据产品实际属性对产品的分类编码进行调整,同时对产品名称或标签相关内容进行修改,使之符合法规要求。

不同的功效宣称,评价方法要求不同。此外,企业还应注意,有些功效宣称有使用人群或使用部位的前提。例如,婴幼儿(0~3周岁,含3周岁)使用的化妆品,功效宣称仅限于清洁、保湿、护发、防晒、舒缓、爽身;儿童(3~12周岁,含12周岁)使用的化妆品,功效宣称仅限于清洁、卸妆、保湿、美容修饰、芳香、护发、防晒、修护、舒缓、爽身;手部和足部使用的产品,不得有除臭功效;眼部、唇部、面部使用的产品,不得有脱毛功效;发用产品不得宣称防晒;口唇用品不得宣称祛斑美白。

发展步伐加快,标准体系需跟进
《化妆品监督管理条例》《化妆品功效宣称评价规范》《化妆品标签管理办法》《儿童化妆品监督管理规定》等一系列法规的出台,表明监管部门对化妆品功效评价管理越来越严格。同时,近期化妆品虚假宣称层出不穷,知名品牌也频频曝出问题,可见化妆品功效宣称乱象亟待整治。在行业趋势和监管压力下,美妆行业已将化妆品功效评价提上日程,但目前我国在化妆品功效性评价方面的方法标准依据有限,后续还需在行业驱动下推出更多检测方法。社团组织、相关企业也应积极建立标准化技术方法,这对完善我国化妆品功效评价体系具有重要意义。
目前,国家药监局一直对热门化妆品功效宣称进行科普解析,包括“刷酸”“睫毛增长”等话题,这非常有利于增强消费者对化妆品产品功效测评的关注。消费者相关产品意识的增强,会促进新功效的研发需求,企业也会增大研发投入。研发过程中对功效验证的需求增加,又将拓宽检验机构的服务。化妆品注册备案检测机构也将迎来一波高速发展。在法规体系日益完善的形势下,我国化妆品检测机构在质量监督体系建设、检测人员培养、检测技术提高等方面都会有良性发展。

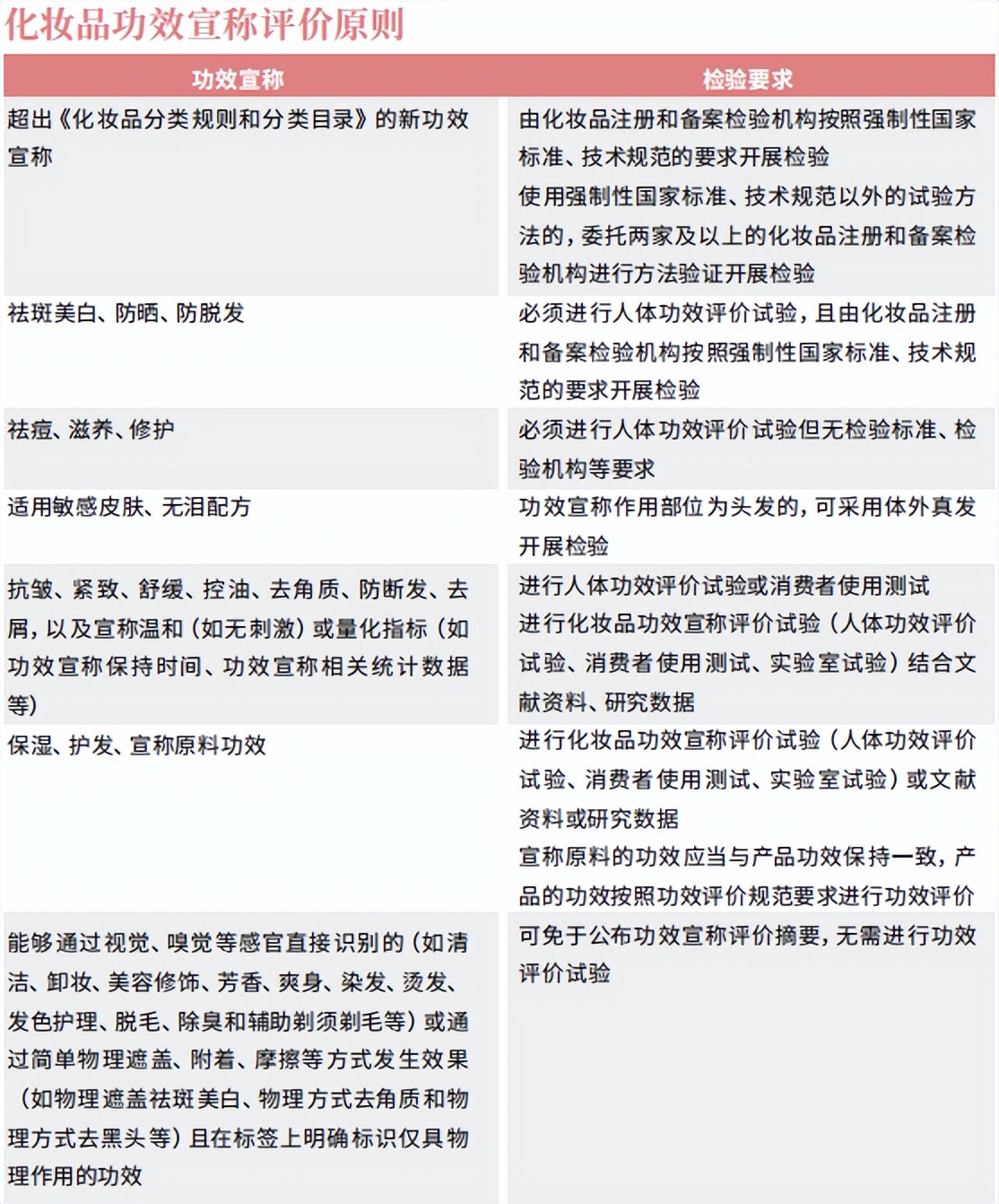
Tips |什么是化妆品功效宣称评价
化妆品功效宣称评价,是指通过文献资料调研、研究数据分析或者化妆品功效宣称评价试验等手段,对化妆品在正常使用条件下的功效宣称内容进行科学测试和合理评价,并作出相应评价结论的过程。化妆品注册人、备案人对提交的功效宣称依据的摘要的科学性、真实性、可靠性和可追溯性负责。
不过,也不是所有的化妆品都需要做到功效宣传。对于那些能够通过视觉、嗅觉等感官直接识别的(如清洁、卸妆、爽身、染发、脱毛、除臭等),或者通过简单物理遮盖、附着、摩擦等方式发生效果(如物理遮盖祛斑美白等)且在标签上明确标识仅具物理作用的功效宣称,可免予公布产品功效宣称依据的摘要。
仅具有保湿和护发功效的化妆品,可以通过文献资料调研、研究数据分析或者化妆品功效宣称评价试验等方式进行功效宣称评价。如果化妆品强调了更多功能,比如抗皱、紧致、舒缓、控油、去角质、防断发和去屑功效,就要通过化妆品功效宣称评价试验方式,同时结合文献资料或研究数据分析结果,进行 功效宣称评价。
对具有祛斑美白、防晒、防脱发、祛痘、滋养和修护功效的化妆品,还要通过人体功效评价试验方式进行功效宣称评价。
通过宣称原料的功效进行产品功效宣称的,应当开展文献资料调研、研究数据分析或者功效宣称评价试验证实原料具有宣称的功效,且原料的功效宣称应当与产品的功效宣称具有充分的关联性。
一般来说,要由化妆品注册和备案检验机构按照强制性国家标准、技术规范规定的试验方法开展产品的功效评价,并出具报告。如果企业打算使用强制性国家标准、技术规范以外的试验方法,那么就要委托两家及以上的化妆品注册和备案检验机构进行方法验证,经验证符合要求的,方可开展新功效的评价,同时在产品功效宣称评价报告中阐明方法的有效性和可靠性等参数。
来源:消费指南杂志